Click here to close
Hello! We notice that you are using Internet Explorer, which is not supported by Xenbase and may cause the site to display incorrectly.
We suggest using a current version of Chrome,
FireFox, or Safari.
Mol Biol Cell
2009 Feb 01;203:924-36. doi: 10.1091/mbc.e08-07-0711.
Show Gene links
Show Anatomy links
The extracellular domain of Lrp5/6 inhibits noncanonical Wnt signaling in vivo.
Bryja V, Andersson ER, Schambony A, Esner M, Bryjová L, Biris KK, Hall AC, Kraft B, Cajanek L, Yamaguchi TP, Buckingham M, Arenas E.
???displayArticle.abstract??? Lrp5/6 are crucial coreceptors for Wnt/beta-catenin signaling, a pathway biochemically distinct from noncanonical Wnt signaling pathways. Here, we examined the possible participation of Lrp5/6 in noncanonical Wnt signaling. We found that Lrp6 physically interacts with Wnt5a, but that this does not lead to phosphorylation of Lrp6 or activation of the Wnt/beta-catenin pathway. Overexpression of Lrp6 blocks activation of the Wnt5a downstream target Rac1, and this effect is dependent on intact Lrp6 extracellular domains. These results suggested that the extracellular domain of Lrp6 inhibits noncanonical Wnt signaling in vitro. In vivo, Lrp6-/- mice exhibited exencephaly and a heart phenotype. Surprisingly, these defects were rescued by deletion of Wnt5a, indicating that the phenotypes resulted from noncanonical Wnt gain-of-function. Similarly, Lrp5 and Lrp6 antisense morpholino-treated Xenopus embryos exhibited convergent extension and heart phenotypes that were rescued by knockdown of noncanonical XWnt5a and XWnt11. Thus, we provide evidence that the extracellular domains of Lrp5/6 behave as physiologically relevant inhibitors of noncanonical Wnt signaling during Xenopus and mouse development in vivo.
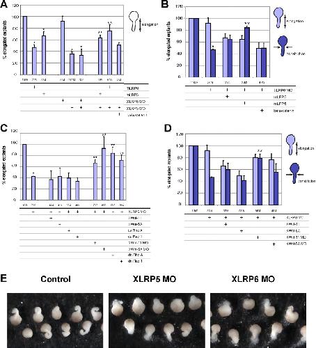
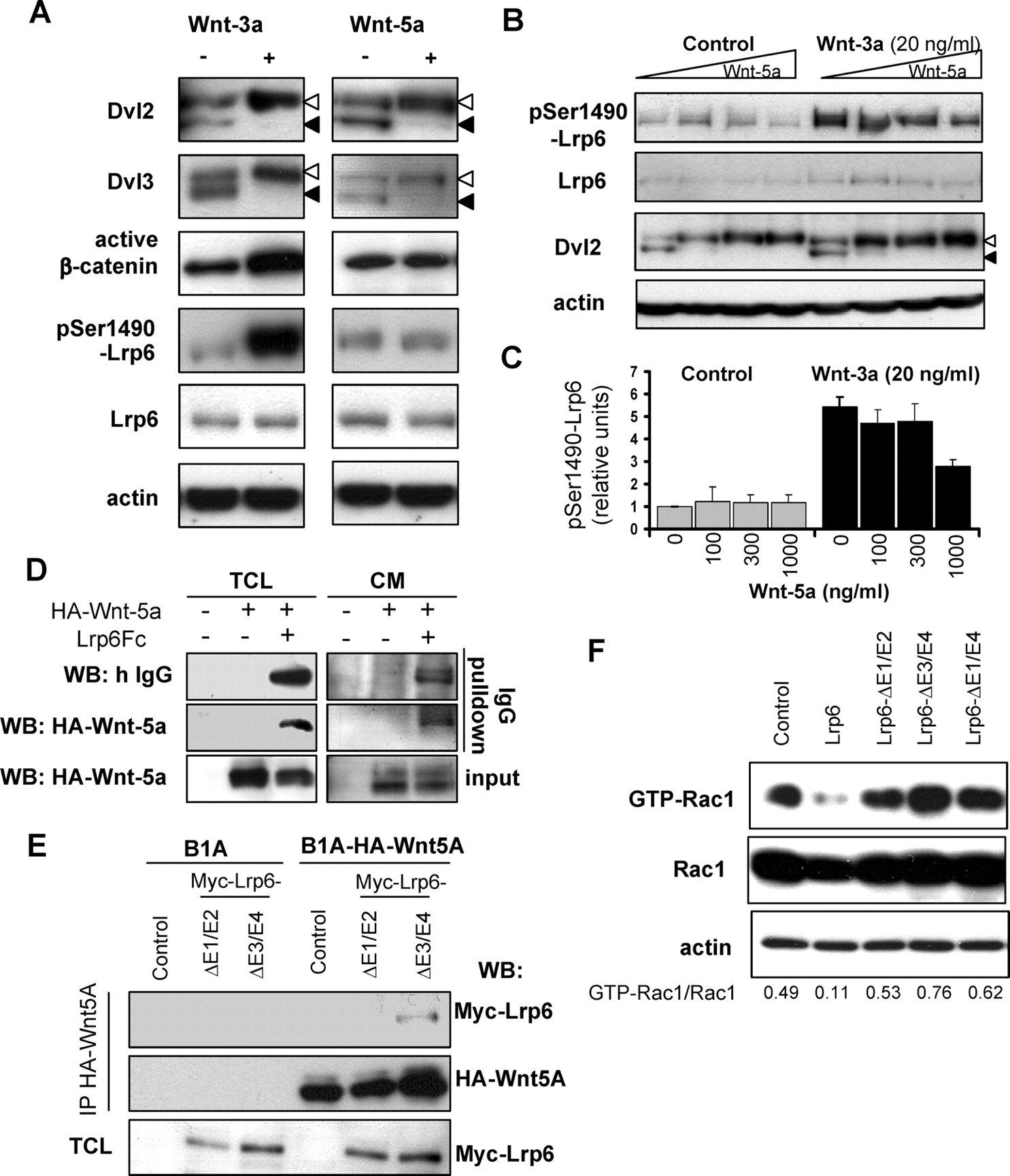
Figure 1. Wnt5a can bind Lrp6, inhibit Lrp6 phosphorylation and Lrp6 inhibits Rac1 activation. (A) SN4741 cells were stimulated with 100 ng/ml Wnt3a or Wnt5a. Stimulation with either of these led to the phosphorylation of Dvl2 and Dvl3 (indicated by open arrowheads), as assessed by a mobility shift in a Western blot. Only Wnt3a led to an increase in active β-catenin and phosphorylation of Lrp6 at Ser1490. (B) Wnt5a inhibits Wnt3a-induced phosphorylation of Lrp6 at Ser1490, but not Dvl2 phosphorylation, in a dose-dependant manner. Total Lrp6 did not significantly change by Wnt treatment. Actin was used as loading control. The level of Lrp6 phosphorylation from three independent experiments is quantified in C. (D) Lrp6 Fc can associate with HA-Wnt5a. Lrp6 Fc was overexpressed in HA-Wnt5a expressing B1A fibroblasts (B1A fibroblasts were used as a control). Total cell lysates (TCL) or conditioned media (CM) were subjected to IgG pull-down, and HA-Wnt5a was detected only in samples also expressing Lrp6-Fc. (E) Myc-tagged Lrp6 mutants lacking either E1 and E2 (Myc-Lrp6ÎE1-E2) or E3 and E4 (Myc-Lrp6ÎE3-E4) were overexpressed in B1A, or B1A cells stably expressing HA-tagged Wnt5a. Cells lysates were immunoprecipitated using antibody directed against HA-tag. Expression of Myc-Lrp6 and HA-Wnt5a in immunoprecipitates was determined by Western blotting. (F) HEK cells were transfected with Myc-Rac1 and indicated Lrp6 constructs. The activation of Rac1 was determined using Rac1 activation assay, and Western blot for Myc-Rac1. The signal ratio for GTP-Rac1/Rac1 was quantified and demonstrates that only full length Lrp6, but not mutants in any of the extracellular domains of Lrp6, inhibited Rac1 activity.
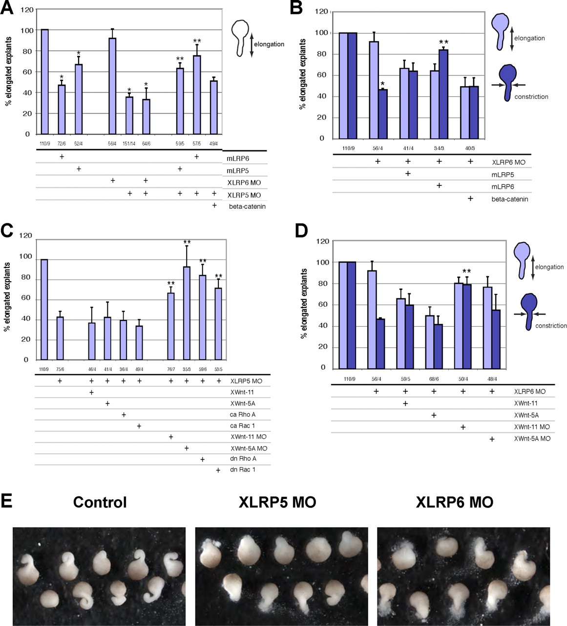
Figure 2. Lrp5/6 are crucial regulators of convergent extension (CE) movements in Xenopus. (A and B) Injection of Lrp5 or Lrp6 mRNA or XLRP5/6 MOs all inhibit convergent extension of Keller explants from stage 10.5 that are rescued by mLrp5/6 but cannot be rescued by β-catenin coinjection (*, significant difference from control; **, significant rescue of MO, p > 0.95). (C and D) The CE defects induced by XLRP5 MO or XLRP6 MO are not rescued by Wnt5a or Wnt11 overexpression or constitutively active (ca) RhoA and Rac1. However, down-regulation of noncanonical signaling by XWnt5a or XWnt11 MO rescued XLRP5 and XLRP6 depletion phenotypes. XLRP5 MO induced inhibition of elongation was also rescued by dn RhoA and Rac1 (**, significant rescue of MO; p > 0.95). (E) Typical morphology of Keller explants injected with XLRP5 and XLRP6 MOs. The numbers under the graphs indicate number of injected embryos/number of independent experiments.
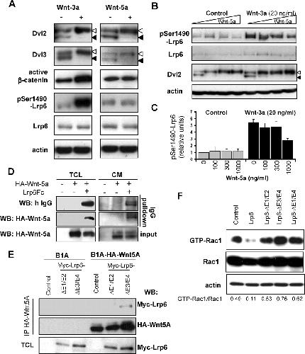
Figure 3. (A) Embryos injected with mLRP5 or XLRP5 MO were lysed and analyzed for the activity of small GTPases Rac1 and Cdc42. (B) XWnt5a- or XWnt11-induced CE defects can be partially rescued by coinjection of Lrp5 or Lrp6 (**, significant rescue of XWnt-11 and XWnt-5a, respectively; p > 0.95). (C) Effects of FL and mutant hLRP6 on CE defects induced by XLRP5 MOs. hLRP6 and also hLRP6 lacking cytoplasmic domain (hLRP6ΔC) can efficiently rescue XLRP5 MO defects, whereas hLRP6 lacking the extracellular domains E1-E4 cannot (**, significant rescue of MO; p > 0.95). (D) Lrp6 lacking cytoplasmic domain (hLRP6ΔC) can rescue elongation defects caused by overexpression of XWnt-11 or XWnt-5a. The numbers under the graphs indicate number of injected embryos/number of independent experiments.
Figure 4. XLRP5/6 regulate heart development. (A) Knockdown of XLrp5 and XLrp6 affects heart development. Embryos injected with XLRP5 and XLRP6 MO in one or both dorsal blastomeres were analyzed by whole mount ISH for the expression of heart markers Nkx2.5 and Troponin lc (Tnlc) at stage 28. Injected side shown by blue circle in single-blastomere injections, open triangle shows Tnlc/Nkx2.5 on injected side, closed triangle shows TnIc/Nkx2.5 on uninjected side. (B) XLRP5 MO-induced reduction in heart markers can be rescued with mLrp5 and XWnt-11 MO (Tnlc) and only partially rescued with β-catenin overexpression (Nkx2.5). (C) Quantification of ISH analysis of cardiac markers (*, significantly differs from β-galactosidase controls; p > 0.95); **, significantly differs from XLRP5MO; p > 0.95).
Andersson,
Wnt5a regulates ventral midbrain morphogenesis and the development of A9-A10 dopaminergic cells in vivo.
2008, Pubmed
Andersson,
Wnt5a regulates ventral midbrain morphogenesis and the development of A9-A10 dopaminergic cells in vivo.
2008,
Pubmed Brade,
The role of Wnt signalling in cardiac development and tissue remodelling in the mature heart.
2006,
Pubmed Bryja,
Wnt-3a utilizes a novel low dose and rapid pathway that does not require casein kinase 1-mediated phosphorylation of Dvl to activate beta-catenin.
2007,
Pubmed Bryja,
Wnt-5a induces Dishevelled phosphorylation and dopaminergic differentiation via a CK1-dependent mechanism.
2007,
Pubmed Caneparo,
Dickkopf-1 regulates gastrulation movements by coordinated modulation of Wnt/beta catenin and Wnt/PCP activities, through interaction with the Dally-like homolog Knypek.
2007,
Pubmed
,
Xenbase Castelo-Branco,
Differential regulation of midbrain dopaminergic neuron development by Wnt-1, Wnt-3a, and Wnt-5a.
2003,
Pubmed Clevers,
Wnt/beta-catenin signaling in development and disease.
2006,
Pubmed Davidson,
Casein kinase 1 gamma couples Wnt receptor activation to cytoplasmic signal transduction.
2005,
Pubmed
,
Xenbase Dunty,
Wnt3a/beta-catenin signaling controls posterior body development by coordinating mesoderm formation and segmentation.
2008,
Pubmed Eisenberg,
WNT11 promotes cardiac tissue formation of early mesoderm.
1999,
Pubmed Eisenberg,
Wnt signal transduction and the formation of the myocardium.
2006,
Pubmed Fanto,
Planar polarity from flies to vertebrates.
2004,
Pubmed Garriock,
Wnt11-R, a protein closely related to mammalian Wnt11, is required for heart morphogenesis in Xenopus.
2005,
Pubmed
,
Xenbase González-Sancho,
Wnt proteins induce dishevelled phosphorylation via an LRP5/6- independent mechanism, irrespective of their ability to stabilize beta-catenin.
2004,
Pubmed Habas,
Coactivation of Rac and Rho by Wnt/Frizzled signaling is required for vertebrate gastrulation.
2003,
Pubmed
,
Xenbase Hamblet,
Dishevelled 2 is essential for cardiac outflow tract development, somite segmentation and neural tube closure.
2002,
Pubmed He,
A member of the Frizzled protein family mediating axis induction by Wnt-5A.
1997,
Pubmed
,
Xenbase He,
LDL receptor-related proteins 5 and 6 in Wnt/beta-catenin signaling: arrows point the way.
2004,
Pubmed Henderson,
Vang-like 2 and noncanonical Wnt signaling in outflow tract development.
2006,
Pubmed Kao,
The entire mesodermal mantle behaves as Spemann's organizer in dorsoanterior enhanced Xenopus laevis embryos.
1988,
Pubmed
,
Xenbase Kim,
JNK and ROKalpha function in the noncanonical Wnt/RhoA signaling pathway to regulate Xenopus convergent extension movements.
2005,
Pubmed
,
Xenbase Klein,
Planar cell polarization: an emerging model points in the right direction.
2005,
Pubmed Kofron,
Wnt11/beta-catenin signaling in both oocytes and early embryos acts through LRP6-mediated regulation of axin.
2007,
Pubmed
,
Xenbase Kühl,
Antagonistic regulation of convergent extension movements in Xenopus by Wnt/beta-catenin and Wnt/Ca2+ signaling.
2001,
Pubmed
,
Xenbase Mao,
LDL-receptor-related protein 6 is a receptor for Dickkopf proteins.
2001,
Pubmed
,
Xenbase Marvin,
Inhibition of Wnt activity induces heart formation from posterior mesoderm.
2001,
Pubmed
,
Xenbase Mikels,
Purified Wnt5a protein activates or inhibits beta-catenin-TCF signaling depending on receptor context.
2006,
Pubmed Naito,
Developmental stage-specific biphasic roles of Wnt/beta-catenin signaling in cardiomyogenesis and hematopoiesis.
2006,
Pubmed Oishi,
The receptor tyrosine kinase Ror2 is involved in non-canonical Wnt5a/JNK signalling pathway.
2003,
Pubmed
,
Xenbase Pandur,
Wnt-11 activation of a non-canonical Wnt signalling pathway is required for cardiogenesis.
2002,
Pubmed
,
Xenbase Penzo-Mendèz,
Activation of Gbetagamma signaling downstream of Wnt-11/Xfz7 regulates Cdc42 activity during Xenopus gastrulation.
2003,
Pubmed
,
Xenbase Pinson,
An LDL-receptor-related protein mediates Wnt signalling in mice.
2000,
Pubmed Qian,
Wnt5a functions in planar cell polarity regulation in mice.
2007,
Pubmed
,
Xenbase Schambony,
Wnt-5A/Ror2 regulate expression of XPAPC through an alternative noncanonical signaling pathway.
2007,
Pubmed
,
Xenbase Schneider,
LDL receptor relatives at the crossroad of endocytosis and signaling.
2003,
Pubmed Schulte,
Purified Wnt-5a increases differentiation of midbrain dopaminergic cells and dishevelled phosphorylation.
2005,
Pubmed Seifert,
Frizzled/PCP signalling: a conserved mechanism regulating cell polarity and directed motility.
2007,
Pubmed Shariatmadari,
Increased Wnt levels in the neural tube impair the function of adherens junctions during neurulation.
2005,
Pubmed Shimizu,
Transformation by Wnt family proteins correlates with regulation of beta-catenin.
1997,
Pubmed Son,
Neuroprotection and neuronal differentiation studies using substantia nigra dopaminergic cells derived from transgenic mouse embryos.
1999,
Pubmed Tahinci,
Lrp6 is required for convergent extension during Xenopus gastrulation.
2007,
Pubmed
,
Xenbase Tamai,
A mechanism for Wnt coreceptor activation.
2004,
Pubmed
,
Xenbase Tamai,
LDL-receptor-related proteins in Wnt signal transduction.
2000,
Pubmed
,
Xenbase Tao,
Maternal wnt11 activates the canonical wnt signaling pathway required for axis formation in Xenopus embryos.
2005,
Pubmed
,
Xenbase Topczewski,
The zebrafish glypican knypek controls cell polarity during gastrulation movements of convergent extension.
2001,
Pubmed Torban,
Van Gogh-like2 (Strabismus) and its role in planar cell polarity and convergent extension in vertebrates.
2004,
Pubmed
,
Xenbase Ueno,
Biphasic role for Wnt/beta-catenin signaling in cardiac specification in zebrafish and embryonic stem cells.
2007,
Pubmed Unterseher,
Paraxial protocadherin coordinates cell polarity during convergent extension via Rho A and JNK.
2004,
Pubmed
,
Xenbase van Amerongen,
Knockout mouse models to study Wnt signal transduction.
2006,
Pubmed van Noort,
Wnt signaling controls the phosphorylation status of beta-catenin.
2002,
Pubmed Wang,
Dishevelled genes mediate a conserved mammalian PCP pathway to regulate convergent extension during neurulation.
2006,
Pubmed
,
Xenbase Wehrli,
arrow encodes an LDL-receptor-related protein essential for Wingless signalling.
2000,
Pubmed Wilkinson,
Detection of messenger RNA by in situ hybridization to tissue sections and whole mounts.
1993,
Pubmed Yamaguchi,
T (Brachyury) is a direct target of Wnt3a during paraxial mesoderm specification.
1999,
Pubmed Yamaguchi,
A Wnt5a pathway underlies outgrowth of multiple structures in the vertebrate embryo.
1999,
Pubmed Zeng,
A dual-kinase mechanism for Wnt co-receptor phosphorylation and activation.
2005,
Pubmed
,
Xenbase