XB-ART-38433
Dev Biol
2008 Nov 15;3232:177-88. doi: 10.1016/j.ydbio.2008.08.032.
Show Gene links
Show Anatomy links
Wnt6 signaling regulates heart muscle development during organogenesis.
Lavery DL, Martin J, Turnbull YD, Hoppler S.
???displayArticle.abstract???
Mesodermal tissue with heart forming potential (cardiogenic mesoderm) is induced during gastrulation. This cardiogenic mesoderm later differentiates into heart muscle tissue (myocardium) and non-muscular heart tissue. Inhibition of Wnt/beta-catenin signaling is known to be required early for induction of cardiogenic mesoderm; however, the identity of the inhibiting Wnt signal itself is still elusive. We have identified Wnt6 in Xenopus as an endogenous Wnt signal, which is expressed in tissues close to and later inside the developing heart. Our loss-of-function experiments show that Wnt6 function is required in the embryo to prevent development of an abnormally large heart muscle. We find, however, that Wnt6 is not required as expected during gastrulation stages, but later during organogenesis stages just before cells of the cardiogenic mesoderm begin to differentiate into heart muscle (myocardium). Our gain-of-function experiments show that Wnt6 and also activated canonical Wnt/beta-catenin signaling are capable of restricting heart muscle development at these relatively late stages of development. This repressive role of Wnt signaling is mediated initially via repression of cardiogenic transcription factors, since reinstatement of GATA function can rescue expression of other cardiogenic transcription factors and downstream cardiomyogenic differentiation genes.
???displayArticle.pubmedLink??? 18804460
???displayArticle.pmcLink??? PMC2593796
???displayArticle.link??? Dev Biol
???displayArticle.grants??? [+]
071101/Z/03/Z Wellcome Trust , PG/07/043 British Heart Foundation , G20373 Biotechnology and Biological Sciences Research Council , BB_G20373 Biotechnology and Biological Sciences Research Council
Species referenced: Xenopus
Genes referenced: gata4 gata6 myl2 nkx2-3 nkx2-5 tnni2 tnni3 wnt6
???displayArticle.morpholinos??? wnt6 MO1 wnt6 MO2 wnt6 MO3
???attribute.lit??? ???displayArticles.show???
|
|
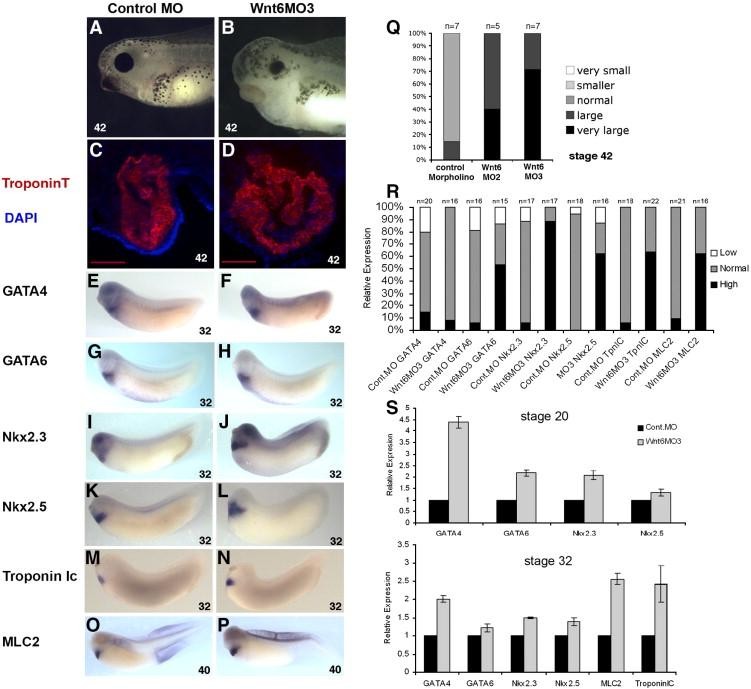
Fig. 2. xWnt6 is required for regulating heart muscle development. Morphology of the head and heart forming region at stage 42 (A, B), TroponinT immunohistochemisty analysis of sections through the heart forming region at stage 42 (C, D) and whole-mount RNA in situ hybridization analysis of marker gene expression at stage 32 (EâN) or at stage 40 (O, P) in embryos that were injected into the marginal zone of each blastomere at the two-cell stage with 20 ng of either the Control MO (A, C, E, G, I, K, M, O) or Wnt6MO3 (B, D, F, H, J, L, N, P). Note enlarged tissue mass in Wnt6 morphants in the heart forming region (panel B, compare to panel A) and more TroponinT-expressing myocardial tissue (panel D, compare to panel C, scale bar indicates 100 μm, see also panel Q). Also note slightly stronger and extended expression of GATA4 (panel F, compare to panel E) and GATA6 (panel H, compare to panel G), and much stronger and extended expression of Nkx2.3 (panel J, compare to panel I), Nkx2.5 (panel L, compare to panel K), TnIc (panel N, compare to panel M) and MLC2 (panel P, compare to panel O) (see also panel R). (Q) Percentage bar chart of TroponinT immunohistochemistry analysis of relative size of myocardial tissue in Wnt6 MO- and control MO-injected embryos at stage 42 (see also panels C, D). Note larger TroponinT-expressing tissue in Wnt6 MO-injected embryos. (R) Percentage bar chart of whole-mount RNA in situ hybridization analysis of heart marker expression in xWnt6 MO3- and Control MO-injected embryos at stage 32 (see also panels EâP). Note slightly increased expression of GATA4, and GATA6; and strongly increased expression of Nkx2.3, Nkx2.5, TroponinIc (TnIc) and myosin light chain 2 (MLC2) in xWnt6 MO3-injected embryos compared to controls. (S) Bar chart of qPCR analysis of cardiogenic transcription factor gene expression and heart muscle differentiation markers in xWnt6 MO3- and Control MO-injected embryos at stage 20 and stage 32. Note increased expression of GATA4 in particular at stage 20 and increased expression of heart muscle differentiation markers (MLC2, TnIc) in particular at stage 32 of development. |
|
|
Fig. 3. Overexpression of Wnt6 during organogenesis stages inhibits heart muscle development. (A) Schematic representation of transgene for concomitant overexpression of xWnt6 and GFP in transgenic Xenopus embryos. (B-E) Identification of a non-transgenic control embryo (B, D) versus a transgenic embryo (C, E) induced at stage 22 by heat shock treatment to overexpress concomitantly GFP and xWnt6 viewed at stage 28 under UV light (D, E; compare with the same embryos viewed under visible light in panels B and C, respectively). Note only faint background fluorescence (mainly from yolk) in non-transgenic embryo (D), but strong fluorescence due to GFP expression in transgenic embryo (E). External morphology of whole embryos (F, G) and of the heart forming regions of the same embryos (H, J) at stage 40; TroponinT immunohistochemisty analysis of sections through the heart forming region at stage 42 (I, K); and analysis of marker gene expression with whole-mount RNA in situ hybridization at stage 32 (LâU) in non-transgenic control (F, H, I, L, N, P, R, T) and xWnt6-overexpressing transgenic embryos (G, J, K, M, O, Q, S, U). Note abnormal morphology in xWnt6-overexpressing embryos, particularly in the eye (G) and the heart-forming region (G, J). Note much reduced TroponinT-expressing myocardial tissue in xWnt6-overexpressing embryos (panel K, see also panel V). Note significantly reduced and restricted GATA4 (M) and GATA6 (O) expression, dramatic reduction of Nkx2.5 expression (panel Q, but see panel W and panel X) and restricted domains of TroponinIc (TnIc) (S) and Myosin Light Chain 2 (MLC2) (U) expression in xWnt6-overexpressing embryos. (V) Percentage bar chart of TroponinT immunohistochemistry analysis of relative size of myocardial tissue in non-transgenic control and xWnt6-overexpressing transgenic embryos; note much smaller TroponinT-expressing myocardial tissue in xWnt6-overexpressing embryos (see also panels I, K). (W) Percentage bar chart of whole-mount RNA in situ hybridization analysis of heart marker expression in non-transgenic control (NT) and weak or strong xWnt6 overexpression in transgenic embryos. Note reduction of GATA4, GATA6, TroponinIc (TnIc), myosin light chain 2 (MLC2) and generally Nkx2.5 expression in embryos with xWnt6 overexpression. (X) Bar chart of quantitative RT-PCR (qPCR) analysis of heart development marker gene expression in stage 32 embryos. Note reduced expression in xWnt6-overexpressing embryos, apart from Nkx2.3 and Nkx2.5. |
|
|
Fig. 4. Overexpression of β-catenin during organogenesis stages inhibits heart muscle development. (A) Schematic representation of transgene for concomitant overexpression of a stabilized form of β-catenin and GFP in transgenic Xenopus embryos. (BâE) Identification of non-transgenic control (B,D) versus transgenic embryos (C, E) induced at stage 22 by heat shock treatment to overexpress concomitantly GFP and β-catenin, viewed at stage 28 under UV light (D, E, compare with the same embryos viewed under visible light in B and C, respectively). Note strong fluorescence due to GFP expression in transgenic embryo (E). (F, G) External morphology and TroponinIc expression of non-transgenic control (F) and β-catenin-overexpressing transgenic (G) embryo at stage 36. Note abnormal morphology in β-catenin-overexpressing embryo, particularly the shortened axis and tail, as well as, much reduced TroponinIc expression. (HâQ) Analysis of heart marker gene expression with whole-mount RNA in situ hybridization in non-transgenic control (H, J, L, N) and β-catenin-overexpressing transgenic embryos (I, K, M, O) at stage 32. Note much reduced and restricted GATA4 expression (I), absence of detectable Nkx2.5 (K) and TroponinIc (TnIc) (M) expression and restricted domain of MLC2 expression (O) in β-catenin-overexpressing embryos. (P) Percentage bar chart of whole-mount RNA in situ hybridization analysis of heart marker expression in non-transgenic (NT) control embryos, in transgenic embryos with weak GFP and therefore presumably weak β-catenin expression (weak expr.) and in transgenic embryos with strong GFP and therefore presumably strong β-catenin expression (strong expr.). Note reduction of GATA4, Nkx2.5, TnIc and MLC2 expression in embryos overexpressing β-catenin. (Q) Bar chart of qPCR analysis of heart marker gene expression in stage 32 embryos. Note reduced cardiogenic gene expression in β-catenin-overexpressing transgenic embryos. |
|
|
Fig. 5. Wnt signaling agonist treatment during organogenesis stages reduces heart marker gene expression, even in Wnt6 morphants. (A, B) Morphology of stage 38 embryos after control treatment with MeBIO (A) or treatment with the Wnt/β-catenin signaling agonist BIO at 12 μM, from embryonic stage 20 to control stage 32. Note multiple morphological defects in BIO-treated embryos in addition to absence of any discernable heart; including enlarged, elongated oval-shaped eyes, which extend toward the anterior; slightly reduced cement glands; reduced pigmentation; a shortened tail; and skin defects. (CâJ) Analysis of marker gene expression at stage 32 with whole-mount RNA in situ hybridization in control embryos treated with 10 μM MBIO (C, E, G, I) or experimental embryos treated with 10 μM BIO (D, F, H, J) from stage 20 to 32. (K) Percentage bar chart of whole-mount RNA in situ hybridization analysis of marker gene expression in Wnt agonist-treated (BIO) and control-treated embryos (MBIO). Note that whole-mount RNA in situ hybridization analysis (CâK) shows that all of the marker genes associated with heart development are down-regulated to a various degree by treatment with BIO. (L) Bar chart of quantitative RT-PCR (qPCR) analysis of gene expression of heart development (GATA4, GATA6, Nkx2.3 and Nkx2.5) and heart muscle differentiation markers (TroponinIc and MLC2) in Wnt agonist- and control-treated embryos at stage 32. Note that the heart muscle differentiation markers TroponinIc and MLC2 are most affected along with Nkx2.5 at this stage of development. (M) Bar chart of quantitative RT-PCR (qPCR) analysis of marker gene expression at stage 32 in embryos injected with Wnt6 MO3 and subsequently treated with the Wnt/β-catenin signaling agonist BIO or MeBIO (10 μM from stage 20). Control embryos were injected with control MO and treated with MeBIO. Note that BIO-mediated activation of Wnt/β-catenin signaling during organogenesis stages rescues to a varying extent the deregulated expression of heart development and heart muscle marker genes in Wnt6 morphants. |
|
|
Fig. 6. Stage-specific activation of GATA4 during organogenesis stages rescues reduction of cardiomyogenic genes caused by activation of Wnt/β-catenin signaling. (AâX) Analysis of Nkx2.5 (AâH), MLC2 (IâP) and TroponinIc (QâX) expression with whole-mount RNA in situ hybridization at stage 32 in uninjected (AâD, IâL, QâT) and GATA4GR-injected (EâH, MâP, UâX) embryos treated from stage 20 with DMSO (A, E, I, M, Q, U); Dexamethasone alone (B, F, J, N, R, V); BIO alone (C, G, K, O, S, W); and BIO and Dexamethasone together (D, H, L, P, T, X). Note in embryos with activated GATA4GR increased Nkx2.5 (F), MLC2 (N) and TroponinIc expression (V); in embryos with BIO-mediated activated Wnt/β-catenin signaling clearly reduced Nkx2.5 (C, D, G), MLC2 (K, L, O) and TroponinIc expression (S, T, W); but note restored Nkx2.5 (H) MLC2 (P) and TroponinIc (X) expression in embryos where BIO-mediated activated Wnt/β-catenin signaling is combined with activated GATA4GR. (Y-AA) Bar charts showing the percentage of embryos with high, normal, or low Nkx2.5 (Y), MLC2 (Z) and TroponinIc (AA) expression in the experiments illustrated in panels AâX (n = number of embryos assayed for each treatment). |
|
|
Fig. 7. Stage-specific activation of GATA6 during organogenesis stages rescues reduction of cardiomyogenic genes caused by activation of Wnt/β-catenin signaling. (AâX) Analysis of Nkx2.5 (AâH), MLC2 (IâP) and TroponinIc (QâX) expression with whole-mount RNA in situ hybridization at stage 32 in uninjected (AâD, IâL, QâT) and GATA6GR-injected (EâH, MâP, UâX) embryos treated from stage 20 with DMSO (A, E, I, M, Q, U); Dexamethasone alone (B, F, J, N, R, V); BIO alone (C, G, K, O, S, W); and BIO and Dexamethasone together (D, H, L, P, T, X). Note in embryos with activated GATA6GR only slightly increased Nkx2.5 (F), MLC2 (N) and TroponinIc expression (V); in embryos with BIO-mediated activated Wnt/β-catenin signaling clearly reduced Nkx2.5 (C, D, G), MLC2 (K, L, O) and TroponinIc expression (S, T, W); but note restored Nkx2.5 (H) MLC2 (P) and TroponinIc (X) expression in embryos where BIO-mediated activated Wnt/β-catenin signaling is combined with activated GATA6GR. (Y-AA) Bar charts showing the percentage of embryos with high, normal, or low Nkx2.5 (Y), MLC2 (Z) and TroponinIc (AA) expression in the experiments illustrated in panels AâX (n = number of embryos assayed for each treatment). |
References [+] :
Afouda,
GATA transcription factors integrate Wnt signalling during heart development.
2008, Pubmed,
Xenbase
Afouda, GATA transcription factors integrate Wnt signalling during heart development. 2008, Pubmed , Xenbase
Afouda, GATA4, 5 and 6 mediate TGFbeta maintenance of endodermal gene expression in Xenopus embryos. 2005, Pubmed , Xenbase
Amaya, A method for generating transgenic frog embryos. 1999, Pubmed , Xenbase
Ariizumi, Amphibian in vitro heart induction: a simple and reliable model for the study of vertebrate cardiac development. 2003, Pubmed , Xenbase
Drysdale, Cardiac troponin I is a heart-specific marker in the Xenopus embryo: expression during abnormal heart morphogenesis. 1994, Pubmed , Xenbase
Evans, tinman, a Drosophila homeobox gene required for heart and visceral mesoderm specification, may be represented by a family of genes in vertebrates: XNkx-2.3, a second vertebrate homologue of tinman. 1995, Pubmed , Xenbase
Garriock, Regulation of heart size in Xenopus laevis. 2003, Pubmed , Xenbase
Garriock, Wnt11-R, a protein closely related to mammalian Wnt11, is required for heart morphogenesis in Xenopus. 2005, Pubmed , Xenbase
Gove, Over-expression of GATA-6 in Xenopus embryos blocks differentiation of heart precursors. 1997, Pubmed , Xenbase
Itäranta, Wnt-6 is expressed in the ureter bud and induces kidney tubule development in vitro. 2002, Pubmed , Xenbase
Jiang, The Xenopus GATA-4/5/6 genes are associated with cardiac specification and can regulate cardiac-specific transcription during embryogenesis. 1996, Pubmed , Xenbase
Landesman, Xwnt-2b is a novel axis-inducing Xenopus Wnt, which is expressed in embryonic brain. 1997, Pubmed , Xenbase
Latinkic, Transcriptional regulation of the cardiac-specific MLC2 gene during Xenopus embryonic development. 2004, Pubmed , Xenbase
Lavery, Wnt6 expression in epidermis and epithelial tissues during Xenopus organogenesis. 2008, Pubmed , Xenbase
Lickert, Formation of multiple hearts in mice following deletion of beta-catenin in the embryonic endoderm. 2002, Pubmed
Marvin, Inhibition of Wnt activity induces heart formation from posterior mesoderm. 2001, Pubmed , Xenbase
Meijer, GSK-3-selective inhibitors derived from Tyrian purple indirubins. 2003, Pubmed , Xenbase
Mohun, The morphology of heart development in Xenopus laevis. 2000, Pubmed , Xenbase
Naito, Developmental stage-specific biphasic roles of Wnt/beta-catenin signaling in cardiomyogenesis and hematopoiesis. 2006, Pubmed
Nemer, Transcriptional activation of BMP-4 and regulation of mammalian organogenesis by GATA-4 and -6. 2003, Pubmed
Patient, The GATA family (vertebrates and invertebrates). 2002, Pubmed
Peterkin, GATA-6 maintains BMP-4 and Nkx2 expression during cardiomyocyte precursor maturation. 2003, Pubmed , Xenbase
Raffin, Subdivision of the cardiac Nkx2.5 expression domain into myogenic and nonmyogenic compartments. 2000, Pubmed , Xenbase
Rones, Serrate and Notch specify cell fates in the heart field by suppressing cardiomyogenesis. 2000, Pubmed , Xenbase
Sato, Maintenance of pluripotency in human and mouse embryonic stem cells through activation of Wnt signaling by a pharmacological GSK-3-specific inhibitor. 2004, Pubmed
Schneider, Spatially distinct head and heart inducers within the Xenopus organizer region. , Pubmed , Xenbase
Schneider, Wnt antagonism initiates cardiogenesis in Xenopus laevis. 2001, Pubmed , Xenbase
Small, Myocardin is sufficient and necessary for cardiac gene expression in Xenopus. 2005, Pubmed , Xenbase
Sparrow, Regulation of the tinman homologues in Xenopus embryos. 2000, Pubmed , Xenbase
Tonissen, XNkx-2.5, a Xenopus gene related to Nkx-2.5 and tinman: evidence for a conserved role in cardiac development. 1994, Pubmed , Xenbase
Ueno, Biphasic role for Wnt/beta-catenin signaling in cardiac specification in zebrafish and embryonic stem cells. 2007, Pubmed
Warkman, Amphibian cardiac troponin I gene's organization, developmental expression, and regulatory properties are different from its mammalian homologue. 2004, Pubmed , Xenbase
Wheeler, Inducible gene expression in transgenic Xenopus embryos. 2000, Pubmed , Xenbase
Yost, The axis-inducing activity, stability, and subcellular distribution of beta-catenin is regulated in Xenopus embryos by glycogen synthase kinase 3. 1996, Pubmed , Xenbase
