XB-ART-38421
J Neurosci
2008 Sep 24;2839:9599-609. doi: 10.1523/JNEUROSCI.2589-08.2008.
Show Gene links
Show Anatomy links
Schwann cells promote synaptogenesis at the neuromuscular junction via transforming growth factor-beta1.
Feng Z, Ko CP.
???displayArticle.abstract???
Recent studies suggest that glial cells actively participate in the formation, function, maintenance, and repair of the chemical synapse. However, the molecular mechanisms of glia-synapse interactions are largely unknown. We have shown previously that Schwann cell-conditioned medium (SC-CM) promotes synaptogenesis in Xenopus nerve-muscle cocultures. The present study aimed to identify the synaptogenic molecules in SC-CM. Combining biochemical approaches and in vitro bioassays, we found that SC-CM contains transforming growth factor (TGF)-beta1, which is expressed in Schwann cells both in vivo and in vitro. Similar to SC-CM, TGF-beta1 doubled the size of acetylcholine receptor (AChR) clusters at nerve-muscle contacts and significantly increased the percentage of nerve-muscle contacts that show AChR clusters to approximately 60%, compared with approximately 20% seen in control cultures. The synaptogenic effects of SC-CM were abolished if SC-CM was immunodepleted of TGF-beta1 or if the latency-associated protein or a TGF-beta1 receptor kinase inhibitor was added to block the bioactivity of TGF-beta1. Similar to frog SC-CM, mammalian SC-CM also showed synaptogenic effects, which were prevented by immunodepletion of TGF-beta1. TGF-beta1 upregulated agrin expression in spinal neurons, which could explain the increase in AChR clusters in cultures treated with SC-CM. These results suggest that Schwann cells express TGF-beta1, which is both sufficient and necessary for mediating the synapse-promoting effects of Schwann cells at the developing neuromuscular junction. Schwann cell-derived TGF-beta1 thus joins other astrocyte-derived synaptogenic factors in further strengthening the emerging concept that glial cells contribute to synaptogenesis in both the PNS and the CNS.
???displayArticle.pubmedLink??? 18815246
???displayArticle.pmcLink??? PMC3844879
???displayArticle.link??? J Neurosci
???displayArticle.grants??? [+]
Species referenced: Xenopus
Genes referenced: agrn alk camp picalml syn1 tgfb1
???displayArticle.antibodies??? Fluoro-BT Ab Schwann Cell Ab1 Syn1 Ab1 Tgfb1 Ab1 Tgfb1 Ab2
???attribute.lit??? ???displayArticles.show???
|
|
Figure 1. Schwann cell-conditioned medium promotes synapse formation in vitro. A , B , Xenopus nerveâmuscle cocultures were treated with neurotrophins plus cAMP elevation (trophic stimulation). In this example, no α-BTX-positive staining was detected at the nerveâmuscle contacts (arrowheads). In this figure and the following figures, the top panels depict α-BTX staining for AChRs seen with fluorescence microscopy; the bottom panels combine fluorescence microscopy of α-BTX and synapsin staining for neurites with phase-contrast microscopy. Note that yolk granules, which are autofluorescent, can be seen in some muscle fibers. C , D , Nerveâmuscle cocultures with trophic stimulation were also treated with SC-CM. Positive α-BTX staining at nerveâmuscle contacts is labeled with arrowheads. Scale bar in D applies to AâC . E , Quantification of AChR cluster formation at nerveâmuscle contacts under various treatments. Nerveâmuscle cocultures with trophic stimulation alone showed AChR clusters only at 20.4 ± 3.5% of nerveâmuscle contacts [control (open bar), 625 contacts]. SC-CM and the fraction of SC-CM containing molecules between 5 and 30 kDa increased the percentage of nerveâmuscle contacts associated with AChR clusters to 52.7 ± 3.3% (359 contacts) and 51.1 ± 2.5% (360 contacts), respectively. Neither the fraction of SC-CM containing molecules smaller than 5 kDa (23.7 ± 2.3%; 216 contacts) nor the fraction containing molecules larger than 30 kDa (32.2 ± 2.1%; 397 contacts) increased significantly, compared with control, the percentage of nerveâmuscle contacts associated with AChR clusters. Thus, molecules derived from Schwann cells that are active in increasing synaptic number are within the molecular weight range of 5â30 kDa. Data are mean ± SEM. *p < 0.05; two-tailed, unequal variance Student's t test. |
|
|
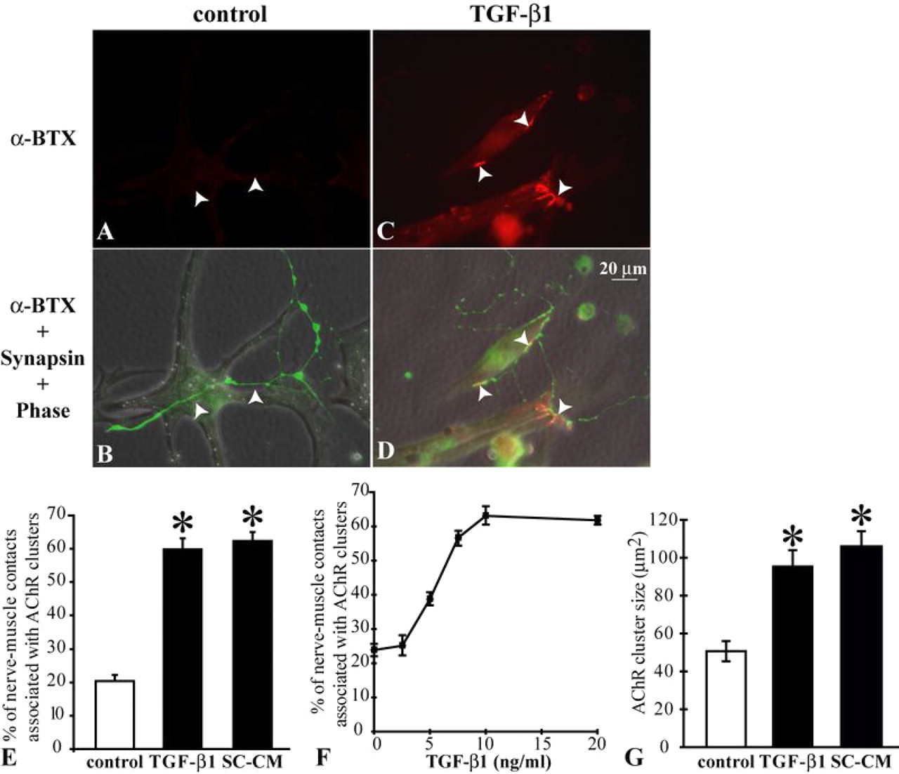
Figure 2. TGF-β1 mimics the synaptogenesis effect of SC-CM. A , B , Control nerve–muscle cocultures were treated with trophic stimulation alone. No α-BTX staining was observed at the nerve–muscle contacts (arrowheads) in this example. C , D , Nerve–muscle cocultures were treated with TGF-β1 (10 ng/ml) in addition to trophic stimulation. Note that α-BTX staining was present at nerve–muscle contacts (arrowheads). Scale bar in D applies to A–C . E , The effect of TGF-β1 (10 ng/ml) on the formation of AChR clusters was quantified. Whereas AChR clusters were formed only at 20.3 ± 1.9% of nerve–muscle contacts (n = 985), in cocultures with trophic stimulation only (control, open bar), both TGF-β1 (10 ng/ml) and SC-CM significantly increased the percentage of nerve–muscle contacts associated with AChR clusters (TGF-β1, 59.8 ± 3.3%, 1013 contacts; and SC-CM, 62.3 ± 2.8%, 901 contacts). Altogether, TGF-β1, similar to SC-CM, increased the formation of AChR clusters in nerve–muscle cocultures. F , The dose–response curve of TGF-β1 in the formation of AChR clusters at nerve–muscle contacts. The synaptogenic effect of TGF-β1 ranged from 38.8 ± 1.8% (n = 300 contacts) at 5 ng/ml to 61.9 ± 1.3% (n = 213 contacts) at 20 ng/ml, and it reached a plateau at the concentration of 10 ng/ml (63.2 ± 2.6%, n = 501 contacts). G , The effects of TGF-β1 and SC-CM on the size of AChR clusters at nerve–muscle contacts in nerve–muscle cocultures were quantified. The average size of each AChR cluster formed along nerve–muscle contacts with trophic stimulation alone was 50.5 ± 5.5 μm2 (n = 40 contacts) (open bar). The addition of TGF-β1 or SC-CM doubled the size of AChR clusters formed per unit length of nerve–muscle contacts (TGF-β1, 95.4 ± 8.6 μm2, n = 121 contacts; and SC-CM, 106.1 ± 7.6 μm2, n = 83 contacts). Data are mean ± SEM. Two-tailed, unequal variance Student's t test was used to determine statistical difference. Significance was defined as *p < 0.05. |
|
|
Figure 3. SC-CM contains TGF-β1. A , The expressions of TGF-β1 mRNA were examined using RT-PCR. Both Xenopus Schwann cells from sciatic nerves and cultured Xenopus Schwann cells, but not cultured Xenopus neurons or muscle cells, expressed TGF-β1. B , The presence of TGF-β1 protein in SC-CM was detected by Western blot. TGF-β1 protein, molecular weight of 25 kDa in nonreducing condition, was detected in SC-CM. Human recombinant TGF-β1 was used as a positive control and culture medium was used as a negative control for Western blot. C , The expression of TβR-II in cultured Xenopus neurons and muscle cells. TβR-II mRNA was expressed in cultured neurons but not in muscle cells. The expression of general gene GAPDH was used as a positive control for the sample of total cDNA in RT-PCR ( A , C ). |
|
|
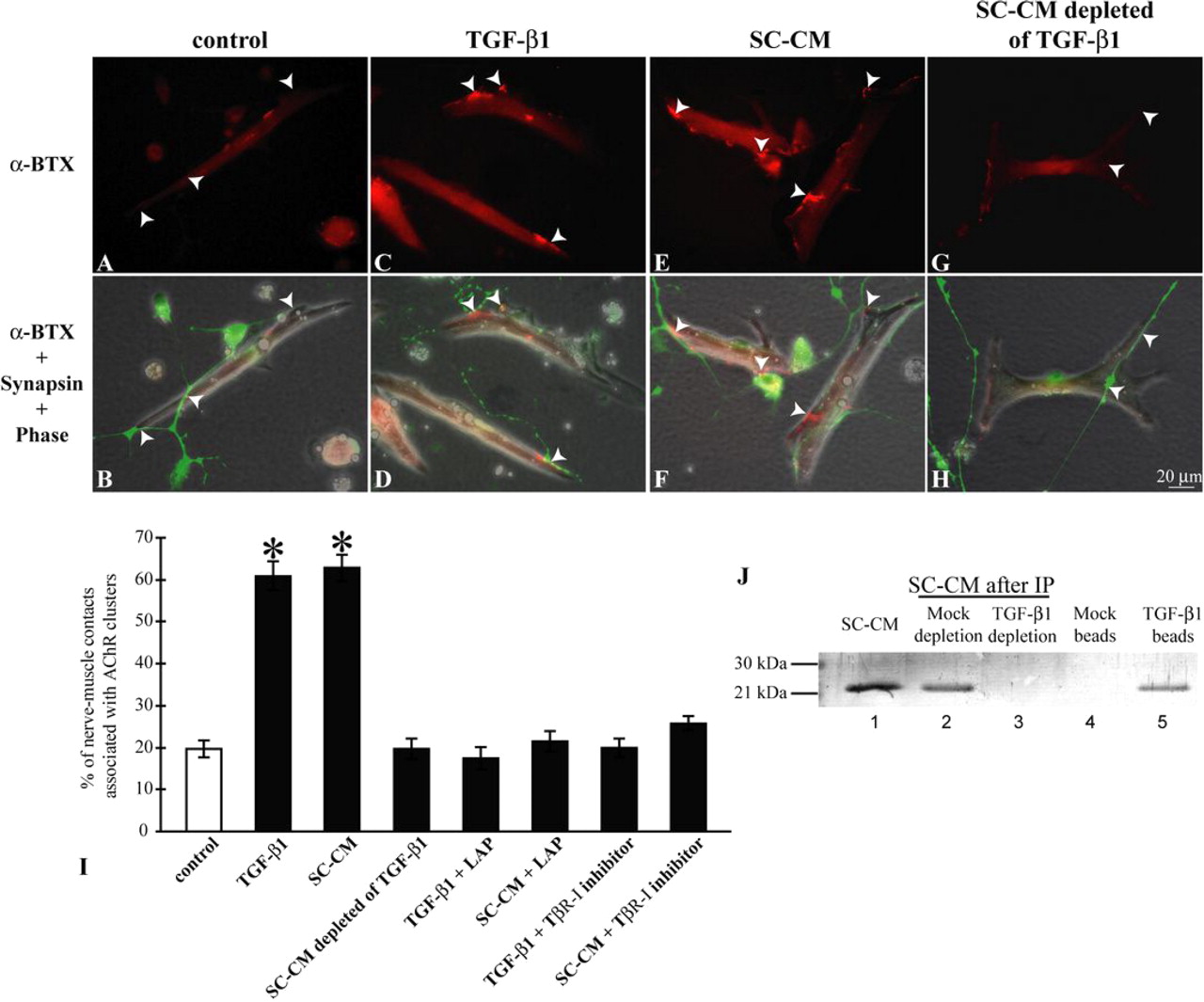
Figure 4. TGF-β1 mediates SC-CM-promoted synaptogenesis. A , B , Control nerveâmuscle cocultures after trophic stimulation. No AChR clusters, as indicated by the absence of α-BTX staining, were formed along nerveâmuscle contacts (arrowheads) in this example. C , D , Nerveâmuscle cocultures were treated with TGF-β1 in addition to trophic stimulation. More α-BTX staining was observed at nerveâmuscle contacts (arrowheads). E , F , Nerveâmuscle cocultures were treated with SC-CM in the presence of trophic stimulation. In this example, note that AChR clusters were formed at nerveâmuscle contacts (arrowheads). G , H , One example of nerveâmuscle cocultures treated with SC-CM that was immunodepleted of TGF-β1. No α-BTX staining was detected at nerveâmuscle contacts when SC-CM was depleted of TGF-β1. Scale bar in H applies to AâG . I , The formation of AChR clusters at nerveâmuscle contacts under different treatments was quantified. Data from 5â10 independent experiments were combined. Only 19.7 ± 2.1% of nerveâmuscle contacts (n = 687) were associated with AChR clusters in control cultures with trophic stimulation only, whereas both TGF-β1 and SC-CM increased the percentage of nerveâmuscle contacts associated with AChR clusters (TGF-β1, 60.9 ± 3.5%, n = 809 contacts; and SC-CM, 62.9 ± 3.1%, n = 519 contacts). SC-CM immunodepleted of TGF-β1 lost its synaptogenic effect: only 19.8 ± 2.5% of contacts (n = 742) were associated with AChR clusters. LAP, which prevents TGF-β1 from binding to its receptors, blocked the synaptogenic effect of TGF-β1 and SC-CM (TGF-β1 + LAP, 17.5 ± 2.6%, n = 556 contacts; SC-CM + LAP, 21.4 ± 2.5%, n = 624 contacts). Additionally, blockade of TβR-I kinase ALK-5 abolished the synaptogenic effect of TGF-β1 and SC-CM (TGF-β1 + TβR-I inhibitor, 20.0 ± 2.3%, n = 251 contacts; SC-CM + TβR-I, 25.8 ± 1.7%, n = 284 contacts). Thus, TGF-β1 is required for the synaptogenic effect of SC-CM. Data are mean ± SEM, *p < 0.05; two-tailed, unequal variance Student's t test. J , TGF-β1 protein was detected in SC-CM (lane 1), as well as in SC-CM with mock immunoprecipitation (IP) (lane 2) (beads without antibodies against TGF-β1, lane 4). After immunoprecipitation with antibodies against TGF-β1, TGF-β1 protein was absent from SC-CM (lane 3) but was associated with protein G-Sepharose beads (lane 5). |
|
|
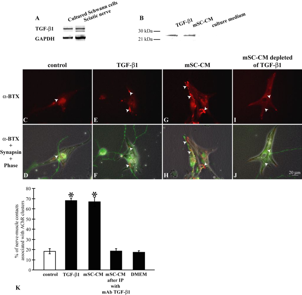
Figure 5. Mammalian Schwann cells promote synapse formation in vitro. A , The expression of TGF-β1 mRNA in mammalian tissues was examined using RT-PCR. Cultured rat Schwann cells, as well as sciatic nerves from neonatal rats, expressed TGF-β1 mRNA. B , The presence of TGF-β1 protein was investigated by Western blot. TGF-β1 protein was detected in mammalian SC-CM. Human recombinant TGF-β1 was used as a positive control and culture medium (DMEM) was used as a negative control for Western blot. C , D , Xenopus nerve–muscle cocultures were treated with trophic stimulation only. The formation of AChR clusters was reduced along the nerve–muscle contacts (arrowheads). E , F , Nerve–muscle cocultures with trophic stimulation were treated with TGF-β1. The formation of AChR clusters was restored at nerve–muscle contacts (arrowheads), as demonstrated by the positive staining of α-BTX. G , H , Nerve–muscle cocultures were treated with mammalian SC-CM in the presence of trophic stimulation. The addition of mammalian SC-CM increased the formation of AChR clusters at nerve–muscle contacts (arrowheads). I , J , Nerve–muscle cocultures were treated with mammalian SC-CM that was immunodepleted of TGF-β1 protein. In this example, note that no α-BTX staining was observed at nerve–muscle contacts (arrowheads). Scale bar in J applies to C–I . K , Quantification of the formation of AChR clusters at nerve–muscle contacts. Data from five independent experiments were combined. In control nerve–muscle cocultures with trophic stimulation alone, only 18.3 ± 2.5% of nerve–muscle contacts (n = 242) were associated with AChR clusters. The addition of mammalian SC-CM increased the percentage of nerve–muscle contacts associated with AChR clusters to 66.8 ± 4.5% (mSC-CM, 247 contacts), which is similar to the effect produced by treatment with TGF-β1 (TGF-β1, 68.1 ± 2.5%, 279 contacts). When TGF-β1 protein was immunodepleted from SC-CM, SC-CM was no longer effective in promoting the formation of AChR clusters at nerve–muscle contacts (mSC-CM after immunoprecipitation with mAb TGF-β1, 18.6 ± 2.2, n = 311 contacts]. Because mammalian Schwann cells were cultured in DMEM, DMEM was used as a control. DMEM alone had no effect on the formation of AChR clusters at nerve–muscle contacts (DMEM, 17.4 ± 1.3%, n = 238 contacts). Data are mean ± SEM, *p < 0.05; two-tailed, unequal variance Student's t test. |
|
|
Figure 6. TGF-β1 upregulates neuronal agrin expression. A , Expression of agrin isoforms at C-terminal B splicing site in pure neuron cultures was investigated using RT-PCR. Two-day-old pure neuron cultures without any trophic stimulation expressed all four isoforms of agrin (top, lane 1). Trophic stimulation reduced the expression of all isoforms of agrin (top, lane 2). The addition of TGF-β1 and SC-CM each restored agrin expression in neurons (top, lanes 3 and 4, respectively). Depleting TGF-β1 from SC-CM abolished the effect of SC-CM in promoting agrin expression (top, lane 5). GAPDH gene expression was not affected by any of the treatments (bottom). B , Quantification of active agrin (B8, B11, and B19) expression in pure neurons. Both TGF-β1 and SC-CM were able to significantly (*p < 0.05) increase the expression of active agrin in pure neuron cultures. Additionally, TGF-β1 was required for the upregulation of agrin by SC-CM. C , Only the inactive isoform of agrin (B0) was expressed in muscle cells under the various treatments indicated. D , Quantification of synapsin-1 expression in pure neurons with the different treatments indicated. Similar levels of synapsin-1 were expressed in pure neuron cultures with these treatments. |
|
|
Figure S1 - We tested whether TGF-β1 or SC-CM influences neuronal survival and neurite outgrowth in pure Xenopus neuron cultures, and whether TGF-β1 or SC-CM affects AChR cluster formation in pure Xenopus muscle cultures. A: Quantification of the effects of TGF-β1 and SC-CM on neuronal survival in the presence of trophic stimulation. The percentage of neurons that survived in 4-day-old pure neuron cultures as compared to 1- day-old pure neuron cultures was used as an indicator of neuronal survival. Neither TGF-β1 nor SC-CM affected the survival of spinal neurons in the presence of trophic stimulation. B: Quantification of the effects of TGF-β1 and SC-CM on the number of neurites in 4-day-old pure neuron cultures in the presence of trophic stimulation. The number of neurites per neuron was not affected by TGF-β1 or SC-CM. C: Quantification of the effects of TGF-β1 and SC-CM on neurite outgrowth in 4-day-old pure neuron cultures in the presence of trophic stimulation. TGF-β1 or SC-CM did not affect the total length of neurites per neuron. D: Quantification of the effects of TGF-β1 and SC-CM on the formation of AChR clusters in 4-day-old pure muscle cultures with trophic stimulation. Neither TGF-β1 nor SC-CM had an effect on the formation of AChR clusters in pure muscle cultures. E: Quantification of the effects of TGF-β1 and SC-CM on the size of AChR clusters in 4-day-old pure muscle cultures with trophic stimulation. Neither TGF-β1 nor SC-CM affected the size of AChR clusters formed in pure muscle cultures. Two-tailed, unequal variance Student's t test was used to determine statistical difference. Significance was defined as p < 0.05. |
References [+] :
Allen,
Signaling between glia and neurons: focus on synaptic plasticity.
2005, Pubmed
Allen, Signaling between glia and neurons: focus on synaptic plasticity. 2005, Pubmed
Anderson, Nerve-induced and spontaneous redistribution of acetylcholine receptors on cultured muscle cells. 1977, Pubmed , Xenbase
Astrow, Perisynaptic Schwann cells at neuromuscular junctions revealed by a novel monoclonal antibody. 1998, Pubmed , Xenbase
Böttinger, The recombinant proregion of transforming growth factor beta1 (latency-associated peptide) inhibits active transforming growth factor beta1 in transgenic mice. 1996, Pubmed
Cao, Schwann cell-derived factors modulate synaptic activities at developing neuromuscular synapses. 2007, Pubmed , Xenbase
Chandross, Transforming growth factor-beta 1 and forskolin modulate gap junctional communication and cellular phenotype of cultured Schwann cells. 1995, Pubmed
Christopherson, Thrombospondins are astrocyte-secreted proteins that promote CNS synaptogenesis. 2005, Pubmed
Colomar, Glial modulation of synaptic transmission at the neuromuscular junction. 2004, Pubmed
Feng, Neuronal glia interactions at the vertebrate neuromuscular junction. 2007, Pubmed
Fields, New insights into neuron-glia communication. 2002, Pubmed
Gautam, Defective neuromuscular synaptogenesis in agrin-deficient mutant mice. 1996, Pubmed
Gentry, The pro domain of pre-pro-transforming growth factor beta 1 when independently expressed is a functional binding protein for the mature growth factor. 1990, Pubmed
Gesemann, Acetylcholine receptor-aggregating activity of agrin isoforms and mapping of the active site. 1995, Pubmed
Guettier-Sigrist, Cell types required to efficiently innervate human muscle cells in vitro. 2000, Pubmed
Hanson, Cyclic AMP elevation is sufficient to promote the survival of spinal motor neurons in vitro. 1998, Pubmed
Haydon, GLIA: listening and talking to the synapse. 2001, Pubmed
Herrera, The role of perisynaptic Schwann cells in development of neuromuscular junctions in the frog (Xenopus laevis). 2000, Pubmed , Xenbase
Hyytiäinen, Latent TGF-beta binding proteins: extracellular matrix association and roles in TGF-beta activation. 2004, Pubmed
Jiang, Transforming growth factor-beta 2 is anterogradely and retrogradely transported in motoneurons and up-regulated after nerve injury. 2000, Pubmed
Kang, Terminal Schwann cells guide the reinnervation of muscle after nerve injury. 2003, Pubmed
Koirala, Roles of glial cells in the formation, function, and maintenance of the neuromuscular junction. 2003, Pubmed
Krieglstein, Glial cell line-derived neurotrophic factor requires transforming growth factor-beta for exerting its full neurotrophic potential on peripheral and CNS neurons. 1998, Pubmed
Kulkarni, Transforming growth factor beta 1 null mutation in mice causes excessive inflammatory response and early death. 1993, Pubmed
Lin, Aberrant development of motor axons and neuromuscular synapses in erbB2-deficient mice. 2000, Pubmed
Marqués, Retrograde Gbb signaling through the Bmp type 2 receptor wishful thinking regulates systemic FMRFa expression in Drosophila. 2003, Pubmed
Mars, Differentiation of glial cells and motor neurons during the formation of neuromuscular junctions in cocultures of rat spinal cord explant and human muscle. 2001, Pubmed
Martinou, Transforming growth factor beta 1 is a potent survival factor for rat embryo motoneurons in culture. 1990, Pubmed
Massagué, TGF-beta signal transduction. 1998, Pubmed
Massagué, How cells read TGF-beta signals. 2000, Pubmed
Mauch, CNS synaptogenesis promoted by glia-derived cholesterol. 2001, Pubmed
McCabe, The BMP homolog Gbb provides a retrograde signal that regulates synaptic growth at the Drosophila neuromuscular junction. 2003, Pubmed
McMahan, Agrin isoforms and their role in synaptogenesis. 1992, Pubmed
Mirsky, Schwann cells as regulators of nerve development. 2002, Pubmed
Misgeld, Agrin promotes synaptic differentiation by counteracting an inhibitory effect of neurotransmitter. 2005, Pubmed
Morris, Rescue of the cardiac defect in ErbB2 mutant mice reveals essential roles of ErbB2 in peripheral nervous system development. 1999, Pubmed
Newman, Glial control of synaptic function. 2004, Pubmed
Peng, Tissue culture of Xenopus neurons and muscle cells as a model for studying synaptic induction. 1991, Pubmed , Xenbase
Peng, Differential effects of neurotrophins and schwann cell-derived signals on neuronal survival/growth and synaptogenesis. 2003, Pubmed , Xenbase
Reddy, Glial cells maintain synaptic structure and function and promote development of the neuromuscular junction in vivo. 2003, Pubmed
Reynolds, Terminal Schwann cells elaborate extensive processes following denervation of the motor endplate. 1992, Pubmed
Riethmacher, Severe neuropathies in mice with targeted mutations in the ErbB3 receptor. 1997, Pubmed
Sanes, Induction, assembly, maturation and maintenance of a postsynaptic apparatus. 2001, Pubmed
Scherer, Axons modulate the expression of transforming growth factor-betas in Schwann cells. 1993, Pubmed
Shull, Targeted disruption of the mouse transforming growth factor-beta 1 gene results in multifocal inflammatory disease. 1992, Pubmed
Son, Nerve sprouting in muscle is induced and guided by processes extended by Schwann cells. 1995, Pubmed
Son, Schwann cell processes guide regeneration of peripheral axons. 1995, Pubmed
ten Dijke, New insights into TGF-beta-Smad signalling. 2004, Pubmed
Todd, Glial cells in synaptic plasticity. 2006, Pubmed
Tsim, cDNA that encodes active agrin. 1992, Pubmed
Ullian, Role for glia in synaptogenesis. 2004, Pubmed
Wang, Neurotrophins promote maturation of developing neuromuscular synapses. 1995, Pubmed , Xenbase
Werle, Aggregates of acetylcholine receptors are not observed under anti-agrin staining schwann cell processes at the frog neuromuscular junction. 1999, Pubmed
Woldeyesus, Peripheral nervous system defects in erbB2 mutants following genetic rescue of heart development. 1999, Pubmed , Xenbase
Wolpowitz, Cysteine-rich domain isoforms of the neuregulin-1 gene are required for maintenance of peripheral synapses. 2000, Pubmed
Yang, Schwann cells express active agrin and enhance aggregation of acetylcholine receptors on muscle fibers. 2001, Pubmed , Xenbase
