Click here to close
Hello! We notice that you are using Internet Explorer, which is not supported by Xenbase and may cause the site to display incorrectly.
We suggest using a current version of Chrome,
FireFox, or Safari.
???displayArticle.abstract???
A transient increase in intracellular Ca(2+) is the universal signal for egg activation at fertilization. Eggs acquire the ability to mount the specialized fertilization-specific Ca(2+) signal during oocyte maturation. The first Ca(2+) transient following sperm entry in vertebrate eggs has a slow rising phase followed by a sustained plateau. The molecular determinants of the sustained plateau are poorly understood. We have recently shown that a critical determinant of Ca(2+) signaling differentiation during oocyte maturation is internalization of the plasma membrane calcium ATPase (PMCA). PMCA internalization is representative of endocytosis of several integral membrane proteins during oocyte maturation, a requisite process for early embryogenesis. Here we investigate the mechanisms regulating PMCA internalization. To track PMCA trafficking in live cells we cloned a full-length cDNA of Xenopus PMCA1, and show that GFP-tagged PMCA traffics in a similar fashion to endogenous PMCA. Functional data show that MPF activation during oocyte maturation is required for full PMCA internalization. Pharmacological and co-localization studies argue that PMCA is internalized through a lipid raft endocytic pathway. Deletion analysis reveal a requirement for the N-terminal cytoplasmic domain for efficient internalization. Together these studies define the mechanistic requirements for PMCA internalization during oocyte maturation.
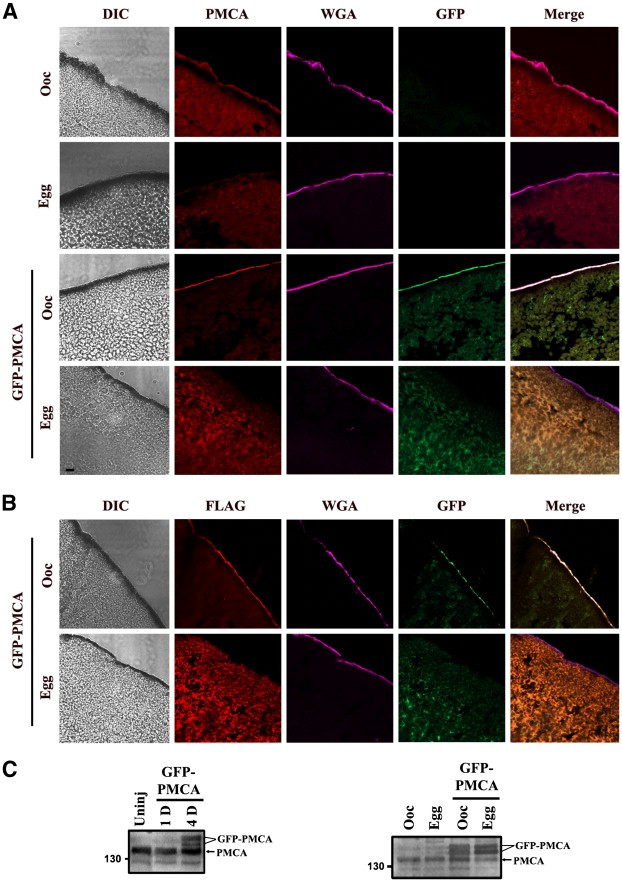
Fig. 2. GFP-PMCA traffics in a similar fashion to endogenous PMCA. (A) Subcellular localization of endogenous PMCA and GFP-PMCA. Oocytes and eggs were fixed, sectioned, and stained with a pan PMCA antibody (red signal). Differential interference contrast (DIC), GFP (green), and wheat germ agglutinin (WGA, pink) images of the same slice are also shown. WGA-Alexa633 (pink) was used to stain the plasma membrane. The scale bar is 10 μm. (B) Similar staining as in panel A, except that an anti-Flag antibody was used to detect injected GFP-PMCA (Flag). For panels A and B the oocyte examples are representative of at least 30 similar cells and the egg examples are representative of 5â15 similar cells. All cells examined showed robust PMCA enrichment at the cell membrane in oocytes and undetectable levels in eggs. (C) Left panel: Time course of PMCA expression using the pan PMCA antibody at 1 (1D) and 4 days (4D) after injection, as compared to uninjected cells (Uninj) (left panel). An equivalent of one cell was loaded in each lane. Right panel: Expression of GFP-PMCA as compared to endogenous PMCA using a PMCA1 isoform specific antibody (right panel). Oocytes refer to cells before progesterone treatment (Ooc) and eggs are mature cells (> 3 h after GVBD). An equivalent of 1/2 cell was loaded per lane.
Fig. 3. Kinase-dependent modulation on PMCA internalization. (A) Signaling cascade regulating Xenopus oocyte meiosis entry. The steps at which the molecular and pharmacological manipulations used act are shown in green. (B) Live cell imaging of PMCA internalization. Oocytes expressing GFP-PMCA were subjected to one of the following treatments: injected with Cyclin B1 RNA (Cyclin); pre-treated with U0126 (50 μM) for 1 h before cyclin RNA injection (U-Cyclin); injected with Mos RNA (Mos); or injected with Wee1 RNA and incubated overnight before Mos RNA injection (Wee-Mos). The cell membrane was stained with WGA-Alexa633. The inset shows that in the Wee-Mos treatment, GFP-PMCA internalization is delayed but not completely inhibited. The examples shown are representative of 76 and 29 oocytes and eggs respectively, and 11â15 cells each for treatments used to manipulate the kinase cascades. All cells analyzed showed a similar pattern of PMCA localization to the examples shown, except for the Wee-Mos treatment where in 3/11 cells PMCA was internalized to similar levels as Mos. Western blot analysis for phospho-MAPK (P-MAPK) and phospho-MPF (P-MPF) of each of the scanned cells is shown on the right. The equivalent of 1/2 a cell was loaded. The scale bar is 20 μm.
Fig. 4. PMCA internalization. (A) To interfere with raft-dependent endocytosis oocytes were treated 2% methyl-β-Cyclodextrin (βMCD) 9 h before progesterone stimulation. GFP-PMCA internalization is inhibited in cells pretreated with βMCD during oocyte maturation (Egg â βMCD) as compared to control cells (Egg). For the C3 Exoenzyme treatment, oocytes were injected with 1.7 ng C3 exoenzyme 1 h before progesterone stimulation (Schmalzing et al., 1995). The C3 exoenzyme treatment increases membrane invaginations leading to a diffuse membrane appearance in the oocyte (Ooc). These invaginations appear as large circular structures at the cell membrane focal plane (inset). A cross section through these circular regions (red line) shows the invagination at the membrane (inset top). Even though membrane area is increased in C3 exoenzyme treated cells PMCA internalization is unaffected (Egg). The scale bar is 10 μm. (B) GFP PMCA expressing cells were labelled with Alexa555-labeled B subunit of the cholera toxin (CTB) and imaged around GVBD to visualize PMCA internalization. In a cross-section the GFP-PMCA and CTB signals co-localize (Cross). In a focal plane that is 10â20 μm below the cell membrane (Sub-memb) the CTB and GFP-PMCA signals also co-localize. A close up view and line scan of fluorescence intensity through one of the PMCA and CTB positive vesicles shows CTB in the luminal core of the vesicle, while PMCA localizes to the vesicle membrane. The scale bar is 5 μm. (C) GFP-PMCA expressing cells at GVBD were labeled Alexa633-labeled transferrin and chased for different time points before imaging. No co-localization is observed between GFP-PMCA and transferrin. The scale bar is 10 μm. The examples shown are representative of 5â8 cells for each treatment.
Fig. 5. Deletion analyses. (A) Oocytes were injected with RNA (5â7 ng) of each of the GFP-PMCA deletions (DEL1, DEL2, and DEL5), then activated with progesterone 4â5 days after injection. Internalization was assayed by imaging cells stained with WGA-Alexa633. For DEL3 and DEL4 no signal was observed at the cell membrane following injection of different RNA concentrations up to 12 days for DEL3 and 16 days for DEL4. Rather the products of these deletions localize intracellularly to elongated vesicle-like structures (Del3, Del4). The examples shown are representative of 5â10 cells for each deletion. Scale bar is 20 μm. (B) Expression of the full length and deletions. Anti-PMCA blot from uninjected oocytes (Uninj), oocytes injected with full-length GFP-PMCA and the 5 deletions. For the full-length, DEL1, DEL2, and DEL5 lysates were collected 5â7 days after injection. DEL3 and DEL4 lysates were collected 9 days and 16 days post-injection respectively. The bracket marks the electrophoretic mobility of full-length and different deletion mutants (GFP-PMCA-DEL). Endogenous PMCA is also indicated (PMCA).
Amino,
Distribution of plasmalemmal Ca(2+)-pump and caveolin in the corneal epithelium during the wound healing process.
1997, Pubmed
Amino,
Distribution of plasmalemmal Ca(2+)-pump and caveolin in the corneal epithelium during the wound healing process.
1997,
Pubmed Angres,
Differential expression of two cadherins in Xenopus laevis.
1991,
Pubmed
,
Xenbase Bonifacino,
Signals for sorting of transmembrane proteins to endosomes and lysosomes.
2003,
Pubmed Busa,
An elevated free cytosolic Ca2+ wave follows fertilization in eggs of the frog, Xenopus laevis.
1985,
Pubmed
,
Xenbase Campanella,
The modifications of cortical endoplasmic reticulum during in vitro maturation of Xenopus laevis oocytes and its involvement in cortical granule exocytosis.
1984,
Pubmed
,
Xenbase Colman,
Meiotic maturation in Xenopus oocytes: a link between the cessation of protein secretion and the polarized disappearance of Golgi apparati.
1985,
Pubmed
,
Xenbase El-Jouni,
Vesicular traffic at the cell membrane regulates oocyte meiotic arrest.
2007,
Pubmed
,
Xenbase El-Jouni,
Calcium signaling differentiation during Xenopus oocyte maturation.
2005,
Pubmed
,
Xenbase Fujimoto,
Calcium pump of the plasma membrane is localized in caveolae.
1993,
Pubmed Gardiner,
Membrane junctions in Xenopus eggs: their distribution suggests a role in calcium regulation.
1983,
Pubmed
,
Xenbase Gawantka,
Beta 1-integrin is a maternal protein that is inserted into all newly formed plasma membranes during early Xenopus embryogenesis.
1992,
Pubmed
,
Xenbase Guerini,
Exporting calcium from cells.
2005,
Pubmed Jiang,
Partitioning of the plasma membrane Ca2+-ATPase into lipid rafts in primary neurons: effects of cholesterol depletion.
2007,
Pubmed Kado,
Electrical membrane properties of the Xenopus laevis oocyte during progesterone-induced meiotic maturation.
1981,
Pubmed
,
Xenbase Kimura,
Arrestins and spinophilin competitively regulate Na+,K+-ATPase trafficking through association with a large cytoplasmic loop of the Na+,K+-ATPase.
2007,
Pubmed Kirkham,
Ultrastructural identification of uncoated caveolin-independent early endocytic vehicles.
2005,
Pubmed Kirkham,
Clathrin-independent endocytosis: new insights into caveolae and non-caveolar lipid raft carriers.
2005,
Pubmed Leaf,
The secretory pathway is blocked between the trans-Golgi and the plasma membrane during meiotic maturation in Xenopus oocytes.
1990,
Pubmed
,
Xenbase Linde,
Inhibitory interaction of the 14-3-3 proteins with ubiquitous (PMCA1) and tissue-specific (PMCA3) isoforms of the plasma membrane Ca2+ pump.
2008,
Pubmed Machaca,
Ca2+ signaling differentiation during oocyte maturation.
2007,
Pubmed Machaca,
Induction of maturation-promoting factor during Xenopus oocyte maturation uncouples Ca(2+) store depletion from store-operated Ca(2+) entry.
2002,
Pubmed
,
Xenbase Machaca,
Increased sensitivity and clustering of elementary Ca2+ release events during oocyte maturation.
2004,
Pubmed
,
Xenbase Machaca,
Store-operated calcium entry inactivates at the germinal vesicle breakdown stage of Xenopus meiosis.
2000,
Pubmed
,
Xenbase Montesano,
Non-coated membrane invaginations are involved in binding and internalization of cholera and tetanus toxins.
1982,
Pubmed Müller,
Of mice, frogs and flies: generation of membrane asymmetries in early development.
2001,
Pubmed
,
Xenbase Müller,
Epithelial cell polarity in early Xenopus development.
1995,
Pubmed
,
Xenbase Müller,
Maturation induced internalization of beta 1-integrin by Xenopus oocytes and formation of the maternal integrin pool.
1993,
Pubmed
,
Xenbase Nebreda,
Regulation of the meiotic cell cycle in oocytes.
2000,
Pubmed
,
Xenbase Pang,
The characterization of plasma membrane Ca2+-ATPase in rich sphingomyelin-cholesterol domains.
2005,
Pubmed Parton,
Ultrastructural localization of gangliosides; GM1 is concentrated in caveolae.
1994,
Pubmed Perdiguero,
Regulation of Cdc25C activity during the meiotic G2/M transition.
2004,
Pubmed
,
Xenbase Pralong-Zamofing,
Regulation of alpha 1-beta 3-NA(+)-K(+)-ATPase isozyme during meiotic maturation of Xenopus laevis oocytes.
1992,
Pubmed
,
Xenbase Richter,
Regulatory changes of membrane transport and ouabain binding during progesterone-induced maturation of Xenopus oocytes.
1984,
Pubmed
,
Xenbase Rimessi,
Inhibitory interaction of the 14-3-3{epsilon} protein with isoform 4 of the plasma membrane Ca(2+)-ATPase pump.
2005,
Pubmed Schmalzing,
Involvement of the GTP binding protein Rho in constitutive endocytosis in Xenopus laevis oocytes.
1995,
Pubmed
,
Xenbase Schmalzing,
Downregulation of surface sodium pumps by endocytosis during meiotic maturation of Xenopus laevis oocytes.
1990,
Pubmed
,
Xenbase Sepúlveda,
The plasma membrane Ca2+-ATPase isoform 4 is localized in lipid rafts of cerebellum synaptic plasma membranes.
2006,
Pubmed Solís-Garrido,
Cross-talk between native plasmalemmal Na+/Ca2+ exchanger and inositol 1,4,5-trisphosphate-sensitive ca2+ internal store in Xenopus oocytes.
2004,
Pubmed
,
Xenbase Spangler,
Structure and function of cholera toxin and the related Escherichia coli heat-labile enterotoxin.
1992,
Pubmed Strehler,
Plasma-membrane Ca(2+) pumps: structural diversity as the basis for functional versatility.
2007,
Pubmed Stricker,
Comparative biology of calcium signaling during fertilization and egg activation in animals.
1999,
Pubmed Subtil,
Acute cholesterol depletion inhibits clathrin-coated pit budding.
1999,
Pubmed Sun,
Ca(2+)(cyt) negatively regulates the initiation of oocyte maturation.
2004,
Pubmed
,
Xenbase Supplisson,
A possible Na/Ca exchange in the follicle cells of Xenopus oocyte.
1991,
Pubmed
,
Xenbase Torgersen,
Internalization of cholera toxin by different endocytic mechanisms.
2001,
Pubmed Ullah,
Modeling Ca2+ signaling differentiation during oocyte maturation.
2007,
Pubmed
,
Xenbase Villmann,
Kainate binding proteins possess functional ion channel domains.
1997,
Pubmed
,
Xenbase Wolf,
Ganglioside structure dictates signal transduction by cholera toxin and association with caveolae-like membrane domains in polarized epithelia.
1998,
Pubmed