Click here to close
Hello! We notice that you are using Internet Explorer, which is not supported by Xenbase and may cause the site to display incorrectly.
We suggest using a current version of Chrome,
FireFox, or Safari.
???displayArticle.abstract???
The frogs Xenopus laevis and Xenopus (Silurana) tropicalis are model systems that have produced a wealth of genetic, genomic, and developmental information. Xenbase is a model organism database that provides centralized access to this information, including gene function data from high-throughput screens and the scientific literature. A controlled, structured vocabulary for Xenopus anatomy and development is essential for organizing these data. We have constructed a Xenopus anatomical ontology that represents the lineage of tissues and the timing of their development. We have classified many anatomical features in a common framework that has been adopted by several model organism database communities. The ontology is available for download at the Open Biomedical Ontologies Foundry http://obofoundry.org. The Xenopus Anatomical Ontology will be used to annotate Xenopus gene expression patterns and mutant and morphant phenotypes. Its robust developmental map will enable powerful database searches and data analyses. We encourage community recommendations for updates and improvements to the ontology.
???displayArticle.pubmedLink???
18817563 ???displayArticle.pmcLink???PMC2561031 ???displayArticle.link???BMC Dev Biol ???displayArticle.grants???[+]
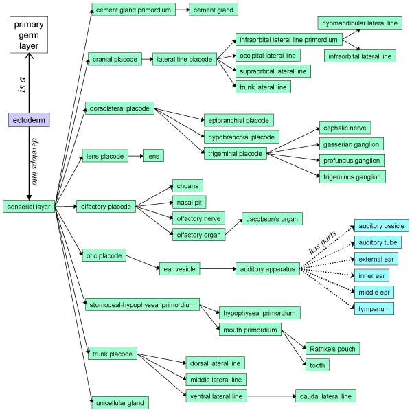
Figure 1. A portion of the Xenopus Anatomical Ontology's developmental map. Shown are the anatomical features to which the sensorial layer of the ectoderm gives rise. Types in green boxes have develops_from relationships to their parents. Also shown here are examples of the other two anatomical relationships that are integral to the XAO: ectoderm is_a primary germ layer; and the auditory ossicle, etc., are parts_of the auditory apparatus. The develops_from relationships are transitive: given that the lens develops from the lens placode and the lens placode develops from the sensorial layer, it is implied that the lens develops from the sensorial layer (and more generally from ectoderm). Transitivity operates over is_a relationships as well, e.g. the lens may be inferred to develop from a primary germ layer.
Figure 2. Annotation of X. laevis gene expression in the Phenote tool with the XAO. Images of a Nieuwkoop-Faber stage 25 embryo from the XDB3 in situ gene expression database (top) show pax8 expression in the developing pronephros (arrowheads), information that can easily be captured with the ontology-aware Phenote application. The XAO provides a controlled vocabulary for recording stage and anatomical information in the Phenote interface (drop-down menus, at left), while a separate ontology is used for assertions of evidence; data is recorded in a spreadsheet-like panel (bottom-left). The term viewer at right displays information about the current anatomy selection (pronephric mesenchyme) including its unique XAO identifier, synonyms and definition, relationships to other types in the ontology, and the stage range during which it exists during development. Related types are hyperlinked to give annotators the ability to rapidly browse the ontology for contextual information or to seek a more appropriate item with which to populate an annotation.
Altmann,
Microarray-based analysis of early development in Xenopus laevis.
2001, Pubmed,
Xenbase
Altmann,
Microarray-based analysis of early development in Xenopus laevis.
2001,
Pubmed
,
Xenbase Bard,
Anatomics: the intersection of anatomy and bioinformatics.
2005,
Pubmed Bard,
An ontology for cell types.
2005,
Pubmed Bowes,
Xenbase: a Xenopus biology and genomics resource.
2008,
Pubmed
,
Xenbase Heasman,
Morpholino oligos: making sense of antisense?
2002,
Pubmed
,
Xenbase Mabee,
Phenotype ontologies: the bridge between genomics and evolution.
2007,
Pubmed
,
Xenbase Maglia,
An anatomical ontology for amphibians.
2007,
Pubmed Pollet,
Axeldb: a Xenopus laevis database focusing on gene expression.
2000,
Pubmed
,
Xenbase Rana,
Defining synphenotype groups in Xenopus tropicalis by use of antisense morpholino oligonucleotides.
2006,
Pubmed
,
Xenbase Smith,
The OBO Foundry: coordinated evolution of ontologies to support biomedical data integration.
2007,
Pubmed
,
Xenbase Smith,
On carcinomas and other pathological entities.
2005,
Pubmed Warkman,
Xenopus as a model system for vertebrate heart development.
2007,
Pubmed
,
Xenbase