XB-ART-38341
Mol Pain
2005 Apr 27;1:17. doi: 10.1186/1744-8069-1-17.
Show Gene links
Show Anatomy links
Sensitization and translocation of TRPV1 by insulin and IGF-I.
Van Buren JJ, Bhat S, Rotello R, Pauza ME, Premkumar LS.
???displayArticle.abstract???
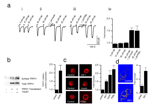
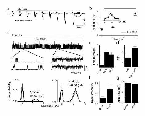
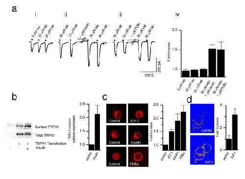
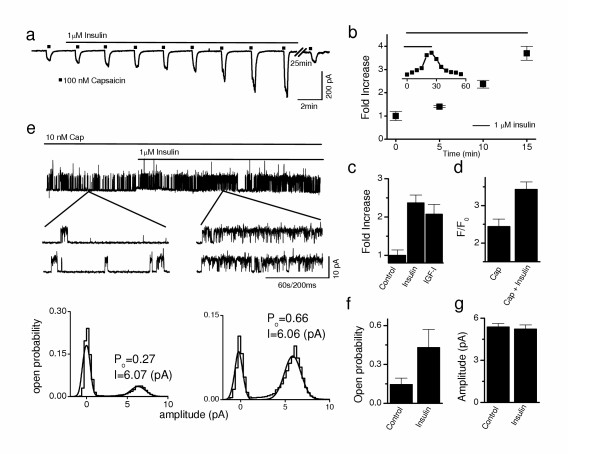
Insulin and insulin-like growth factors (IGFs) maintain vital neuronal functions. Absolute or functional deficiencies of insulin or IGF-I may contribute to neuronal and vascular complications associated with diabetes. Vanilloid receptor 1 (also called TRPV1) is an ion channel that mediates inflammatory thermal nociception and is present on sensory neurons. Here we demonstrate that both insulin and IGF-I enhance TRPV1-mediated membrane currents in heterologous expression systems and cultured dorsal root ganglion neurons. Enhancement of membrane current results from both increased sensitivity of the receptor and translocation of TRPV1 from cytosol to plasma membrane. Receptor tyrosine kinases trigger a signaling cascade leading to activation of phosphatidylinositol 3-kinase (PI(3)K) and protein kinase C (PKC)-mediated phosphorylation of TRPV1, which is found to be essential for the potentiation. These findings establish a link between the insulin family of trophic factors and vanilloid receptors.
???displayArticle.pubmedLink??? 15857517
???displayArticle.pmcLink??? PMC1142339
???displayArticle.link??? Mol Pain
???displayArticle.grants??? [+]
Species referenced: Xenopus laevis
Genes referenced: bcl2l11 drg1 dtl igf1 ins trpv1
???attribute.lit??? ???displayArticles.show???
References [+] :
Apfel,
Recombinant human nerve growth factor in the treatment of diabetic polyneuropathy. NGF Study Group.
1998, Pubmed
Apfel, Recombinant human nerve growth factor in the treatment of diabetic polyneuropathy. NGF Study Group. 1998, Pubmed
Baccei, Development of nociceptive synaptic inputs to the neonatal rat dorsal horn: glutamate release by capsaicin and menthol. 2003, Pubmed
Baumann, Extracellular protons both increase the activity and reduce the conductance of capsaicin- gated channels. 2000, Pubmed
Birder, Vanilloid receptor expression suggests a sensory role for urinary bladder epithelial cells. 2001, Pubmed
Caterina, The capsaicin receptor: a heat-activated ion channel in the pain pathway. 1997, Pubmed , Xenbase
Cesare, A novel heat-activated current in nociceptive neurons and its sensitization by bradykinin. 1996, Pubmed
Cheng, Bidirectional regulation of p38 kinase and c-Jun N-terminal protein kinase by insulin-like growth factor-I. 1998, Pubmed
Chuang, Bradykinin and nerve growth factor release the capsaicin receptor from PtdIns(4,5)P2-mediated inhibition. 2001, Pubmed , Xenbase
Craner, Preferential expression of IGF-I in small DRG neurons and down-regulation following injury. 2002, Pubmed
Delaney, Insulin sensitivity and sensory nerve function. 1994, Pubmed
Delaney, Rapid actions of insulin on sensory nerve function. 1998, Pubmed
De Meyts, The insulin-like growth factor-I receptor. Structure, ligand-binding mechanism and signal transduction. 1994, Pubmed
De Petrocellis, The vanilloid receptor (VR1)-mediated effects of anandamide are potently enhanced by the cAMP-dependent protein kinase. 2001, Pubmed
Di Marzo, Endovanilloid signaling in pain. 2002, Pubmed
Eichberg, Protein kinase C changes in diabetes: is the concept relevant to neuropathy? 2002, Pubmed
Fernyhough, Insulin and insulin-like growth factor I enhance regeneration in cultured adult rat sensory neurones. 1993, Pubmed
Forst, The influence of local capsaicin treatment on small nerve fibre function and neurovascular control in symptomatic diabetic neuropathy. 2002, Pubmed
Gonzalez de la Vega, Insulin-like growth factor I potentiates kainate receptors through a phosphatidylinositol 3-kinase dependent pathway. 2001, Pubmed
Hong, Early painful diabetic neuropathy is associated with differential changes in the expression and function of vanilloid receptor 1. 2005, Pubmed
Huang, An endogenous capsaicin-like substance with high potency at recombinant and native vanilloid VR1 receptors. 2002, Pubmed
Ishii, Insulin-like growth factors protect against diabetic neuropathy: effects on sensory nerve regeneration in rats. 1995, Pubmed
Ji, p38 MAPK activation by NGF in primary sensory neurons after inflammation increases TRPV1 levels and maintains heat hyperalgesia. 2002, Pubmed
Julius, Molecular mechanisms of nociception. 2001, Pubmed
Kamei, Role of vanilloid VR1 receptor in thermal allodynia and hyperalgesia in diabetic mice. 2001, Pubmed
Kanzaki, Translocation of a calcium-permeable cation channel induced by insulin-like growth factor-I. 1999, Pubmed
Karas, The insulin-like growth factor I receptor-induced interaction of insulin receptor substrate-4 and Crk-II. 2001, Pubmed
Kilo, Neural and endothelial control of the microcirculation in diabetic peripheral neuropathy. 2000, Pubmed
Kimpinski, Neurite growth promotion by nerve growth factor and insulin-like growth factor-1 in cultured adult sensory neurons: role of phosphoinositide 3-kinase and mitogen activated protein kinase. 2001, Pubmed
Liao, Insulin modulation of cloned mouse NMDA receptor currents in Xenopus oocytes. 1999, Pubmed , Xenbase
Lopshire, The cAMP transduction cascade mediates the prostaglandin E2 enhancement of the capsaicin-elicited current in rat sensory neurons: whole-cell and single-channel studies. 1998, Pubmed
Manzini, Bronchodilatation by tachykinins and capsaicin in the mouse main bronchus. 1992, Pubmed
Marinelli, Presynaptic facilitation of glutamatergic synapses to dopaminergic neurons of the rat substantia nigra by endogenous stimulation of vanilloid receptors. 2003, Pubmed
Mezey, Distribution of mRNA for vanilloid receptor subtype 1 (VR1), and VR1-like immunoreactivity, in the central nervous system of the rat and human. 2000, Pubmed
Migdalis, Insulin-like growth factor-I and IGF-I receptors in diabetic patients with neuropathy. 1995, Pubmed
Morenilla-Palao, Regulated exocytosis contributes to protein kinase C potentiation of vanilloid receptor activity. 2004, Pubmed
Nathan, The effect of intensive treatment of diabetes on the development and progression of long-term complications in insulin-dependent diabetes mellitus. 1993, Pubmed
Numazaki, Direct phosphorylation of capsaicin receptor VR1 by protein kinase Cepsilon and identification of two target serine residues. 2002, Pubmed
Ohkubo, Intensive insulin therapy prevents the progression of diabetic microvascular complications in Japanese patients with non-insulin-dependent diabetes mellitus: a randomized prospective 6-year study. 1995, Pubmed
Parkhouse, Impaired neurogenic vascular response in patients with diabetes and neuropathic foot lesions. 1988, Pubmed
Patel, Glucose and leucine uptake by rat dorsal root ganglia is not insulin sensitive. 1994, Pubmed
Pierson, Insulin deficiency rather than hyperglycemia accounts for impaired neurotrophic responses and nerve fiber regeneration in type 1 diabetic neuropathy. 2003, Pubmed
Premkumar, Induction of vanilloid receptor channel activity by protein kinase C. , Pubmed , Xenbase
Rashid, Novel expression of vanilloid receptor 1 on capsaicin-insensitive fibers accounts for the analgesic effect of capsaicin cream in neuropathic pain. 2003, Pubmed
Recio-Pinto, Effects of insulin, insulin-like growth factor-II, and nerve growth factor on neurite formation and survival in cultured sympathetic and sensory neurons. 1986, Pubmed
Salem, The insulin-mediated vascular and blood pressure responses are suppressed in CGRP-deficient normal and diabetic rats. 2002, Pubmed
Sathianathan, Insulin induces cobalt uptake in a subpopulation of rat cultured primary sensory neurons. 2003, Pubmed
Sheetz, Molecular understanding of hyperglycemia's adverse effects for diabetic complications. 2002, Pubmed
Skeberdis, Insulin promotes rapid delivery of N-methyl-D- aspartate receptors to the cell surface by exocytosis. 2001, Pubmed , Xenbase
Sugimoto, Expression and localization of insulin receptor in rat dorsal root ganglion and spinal cord. 2002, Pubmed
Tognetto, Anandamide excites central terminals of dorsal root ganglion neurons via vanilloid receptor-1 activation. 2001, Pubmed
Wan, Recruitment of functional GABA(A) receptors to postsynaptic domains by insulin. 1997, Pubmed
Way, Protein kinase C and the development of diabetic vascular complications. 2001, Pubmed
Zhu, Molecular cloning and characterization of Xenopus insulin-like growth factor-1 receptor: its role in mediating insulin-induced Xenopus oocyte maturation and expression during embryogenesis. 1998, Pubmed , Xenbase
Zhuang, Phosphatidylinositol 3-kinase activates ERK in primary sensory neurons and mediates inflammatory heat hyperalgesia through TRPV1 sensitization. 2004, Pubmed
Zygmunt, Vanilloid receptors on sensory nerves mediate the vasodilator action of anandamide. 1999, Pubmed , Xenbase
