Click here to close
Hello! We notice that you are using Internet Explorer, which is not supported by Xenbase and may cause the site to display incorrectly.
We suggest using a current version of Chrome,
FireFox, or Safari.
???displayArticle.abstract???
Replication origins in Xenopus egg extracts are located at apparently random sequences but are activated in clusters that fire at different times during S phase under the control of ATR/ATM kinases. We investigated whether chromosomal domains and single sequences replicate at distinct times during S phase in egg extracts. Replication foci were found to progressively appear during early S phase and foci labelled early in one S phase colocalized with those labelled early in the next S phase. However, the distribution of these two early labels did not coincide between single origins or origin clusters on single DNA fibres. The 4 Mb Xenopus rDNA repeat domain was found to replicate later than the rest of the genome and to have a more nuclease-resistant chromatin structure. Replication initiated more frequently in the transcription unit than in the intergenic spacer. These results suggest for the first time that in this embryonic system, where transcription does not occur, replication timing is deterministic at the scale of large chromatin domains (1-5 Mb) but stochastic at the scale of replicons (10 kb) and replicon clusters (50-100 kb).
Figure 1. Different replication patterns of sperm nuclei in Xenopus egg extracts. (A–F) Examples of representative foci patterns. Sperm nuclei were labelled early (A–D, at 16 min) or late (E and F, at 65 min) in S phase by incorporation of rhodamine–dUTP for 2 min (Z projections of 30 stacks at 0.2 μm interval), bar = 3 μm. (G) After pulse labelling of nuclei throughout S phase with rhodamine–dUTP, the different patterns of replication foci were scored (150 nuclei per time point; white: no foci, lines: few foci, grey: many punctuate foci, black: uniform staining).
Figure 2. The number of replication foci changes during S phase in Xenopus egg extracts. (A) Example nuclei labelled early with rhodamine–dUTP before (Z projection of 30 stacks, left) and after (right) deconvolution, bar = 1 μm. (B) Early and late replication foci in 50 nuclei were counted on deconvoluted images. Results are shown as box-and-whisker plots with vertical lines indicating the 98% range, boxes the 25–75th percentile and black horizontal lines the mean. (C) Box-and-whisker plots of the number of early (t = 16 min) replication foci in control and caffeine (5 mM) treated samples.
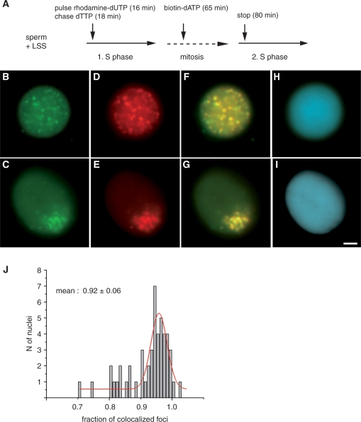
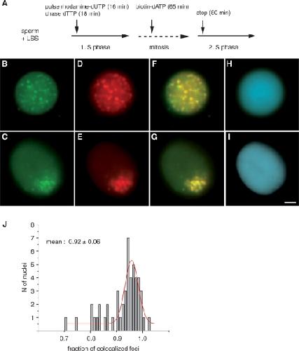
Figure 3. Colocalization of replication foci in two successive S phases in cycling extracts. (A) Labelling scheme: sperm nuclei (100 nuclei/µl) were incubated in egg extracts low speed supernatant (LSS) in the absence of cycloheximide, pulse labelled early in the first S phase with rhodamine-dUTP (16–18 min, red) and early in the second S phase with biotin-dATP (65–80 min, green). Replication foci in two different nuclei labelled in the first S phase (B and C), second S phase (D and E), merged images of first and second S phases (F and G), Hoechst (H and I), bar = 2 µm. (J) Quantitative colocalization analysis: the fraction of colocalized foci was calculated from 50 nuclei. Red curve shows a fitted Gaussian distribution.
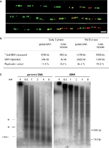
Figure 4. Activation of origins in two successive S phases. (A) Labelling scheme for colocalization of origins used in two consecutive S phases by DNA combing. (B) Replication kinetics: sperm nuclei were incubated at 100 nuclei/µl in cycling egg extracts in the presence of [α-32P]dATP and DNA synthesis was quantified. The time at which label and chase nucleotides were added is indicated by arrows. (C) Representative fibres labelled early in two consecutive cell cycles (green = digoxigenin-dUTP and red = biotin-dATP), as detailed in (A). The faint, continuous green line in the first panel corresponds to whole DNA stained with YOYO-1, the panel just below represents the same fibre (different contrast enhancement). Three different types of ETED (ETEDdig, ETEDbio, ETEDdigbio) were measured, as indicated above the images; bar = 10 kb. (D) Distributions of ETED between origins activated in the first S phase only (ETEDdig, green circles), second S phase only (ETEDbio, red squares) and between origins activated in the two consecutive S phases (all ETED or ETEDdigbio, blue diamonds).
Figure 5. Preferential initiation in the transcription unit of the rDNA repeat. (A) Map of the X. laevis rDNA repeat and localization of probe B and A (grey boxes), GC plot with 55 bp sliding window; IGS, intergenic spacer. (B and D) Sperm nuclei were labelled for 30 min with digoxigenin–dUTP to mark replication eyes (in green) and combed DNA fibres were hybridized with biotinylated probe B (B) or probe A (D) (red); bar = 3 kb. (C) Origin counts on probe B and on the rest of the repeat (fragment A) and on probe A and the rest of the repeat (fragment B). A total of 5 Mb of rDNA was analysed.
Figure 6. The rDNA replicates later than bulk genomic DNA and has a different chromatin structure. (A) Merged images of representative rDNA repeats in mid S phase. Green, rDNA probe; red: replication bubbles labelled by biotin-dUTP incorporation from 0 to 35 min and chased with dTTP (mid S phase), bar = 3 kb. (B) Replication extent of rDNA repeats and whole genomic DNA as analysed by combing. (C) Micrococcal digestion of sperm nuclei assembled in egg extracts in the presence of geminin. DNA was digested for the indicated time points, electrophoresed and hybridized either with a genomic DNA probe (left) or a full-length rDNA repeat probe (right). Positions of mono- and oligomeric nucleosomal DNA fragments are indicated on the left.
Figure 7. Model of replication timing in the Xenopus in vitro system. Replication timing is maintained during subsequent S phases at the level of replication foci and large chromatin domains, but not at the level of replication origins.
Anglana,
Dynamics of DNA replication in mammalian somatic cells: nucleotide pool modulates origin choice and interorigin spacing.
2003, Pubmed
Anglana,
Dynamics of DNA replication in mammalian somatic cells: nucleotide pool modulates origin choice and interorigin spacing.
2003,
Pubmed Birney,
Identification and analysis of functional elements in 1% of the human genome by the ENCODE pilot project.
2007,
Pubmed Blow,
Replication origins in Xenopus egg extract Are 5-15 kilobases apart and are activated in clusters that fire at different times.
2001,
Pubmed
,
Xenbase Boseley,
Sequence organization of the spacer DNA in a ribosomal gene unit of Xenopus laevis.
1979,
Pubmed
,
Xenbase Czajkowsky,
DNA combing reveals intrinsic temporal disorder in the replication of yeast chromosome VI.
2008,
Pubmed Dimitrova,
The spatial position and replication timing of chromosomal domains are both established in early G1 phase.
1999,
Pubmed
,
Xenbase Esposito,
alpha-Synuclein and its disease-related mutants interact differentially with the microtubule protein tau and associate with the actin cytoskeleton.
2007,
Pubmed Germe,
Topoisomerase II-DNA complexes trapped by ICRF-193 perturb chromatin structure.
2005,
Pubmed
,
Xenbase Herrick,
Replication fork density increases during DNA synthesis in X. laevis egg extracts.
2000,
Pubmed
,
Xenbase Hutchison,
The control of DNA replication in a cell-free extract that recapitulates a basic cell cycle in vitro.
1988,
Pubmed
,
Xenbase Hyrien,
Transition in specification of embryonic metazoan DNA replication origins.
1995,
Pubmed
,
Xenbase Hyrien,
Chromosomal replication initiates and terminates at random sequences but at regular intervals in the ribosomal DNA of Xenopus early embryos.
1993,
Pubmed
,
Xenbase Hyrien,
Plasmid replication in Xenopus eggs and egg extracts: a 2D gel electrophoretic analysis.
1992,
Pubmed
,
Xenbase Jackson,
Early events in DNA replication require cyclin E and are blocked by p21CIP1.
1995,
Pubmed
,
Xenbase Jun,
Persistence length of chromatin determines origin spacing in Xenopus early-embryo DNA replication: quantitative comparisons between theory and experiment.
2004,
Pubmed
,
Xenbase Karnani,
Pan-S replication patterns and chromosomal domains defined by genome-tiling arrays of ENCODE genomic areas.
2007,
Pubmed Kong,
Xenopus origin recognition complex (ORC) initiates DNA replication preferentially at sequences targeted by Schizosaccharomyces pombe ORC.
2003,
Pubmed
,
Xenbase Li,
The chromatin remodeling complex NoRC controls replication timing of rRNA genes.
2005,
Pubmed Li,
Spatial distribution and specification of mammalian replication origins during G1 phase.
2003,
Pubmed
,
Xenbase Lucas,
Mechanisms ensuring rapid and complete DNA replication despite random initiation in Xenopus early embryos.
2000,
Pubmed
,
Xenbase Lucas,
The dynamics of chromosome replication in yeast.
2003,
Pubmed MacAlpine,
Coordination of replication and transcription along a Drosophila chromosome.
2004,
Pubmed Mahbubani,
DNA replication initiates at multiple sites on plasmid DNA in Xenopus egg extracts.
1992,
Pubmed
,
Xenbase Marheineke,
Control of replication origin density and firing time in Xenopus egg extracts: role of a caffeine-sensitive, ATR-dependent checkpoint.
2004,
Pubmed
,
Xenbase Marheineke,
Aphidicolin triggers a block to replication origin firing in Xenopus egg extracts.
2001,
Pubmed
,
Xenbase Maya-Mendoza,
Chk1 regulates the density of active replication origins during the vertebrate S phase.
2007,
Pubmed Meister,
Replication foci dynamics: replication patterns are modulated by S-phase checkpoint kinases in fission yeast.
2007,
Pubmed Mills,
Replication occurs at discrete foci spaced throughout nuclei replicating in vitro.
1989,
Pubmed
,
Xenbase Newport,
A major developmental transition in early Xenopus embryos: I. characterization and timing of cellular changes at the midblastula stage.
1982,
Pubmed
,
Xenbase Patel,
DNA replication origins fire stochastically in fission yeast.
2006,
Pubmed Raghuraman,
Replication dynamics of the yeast genome.
2001,
Pubmed Rhind,
DNA replication timing: random thoughts about origin firing.
2006,
Pubmed Sclafani,
Cell cycle regulation of DNA replication.
2007,
Pubmed Shechter,
MCM proteins and checkpoint kinases get together at the fork.
2004,
Pubmed
,
Xenbase Spadafora,
Compact structure of ribosomal chromatin in Xenopus laevis.
1984,
Pubmed
,
Xenbase Stanojcic,
In Xenopus egg extracts, DNA replication initiates preferentially at or near asymmetric AT sequences.
2008,
Pubmed
,
Xenbase Verheggen,
Presence of pre-rRNAs before activation of polymerase I transcription in the building process of nucleoli during early development of Xenopus laevis.
1998,
Pubmed
,
Xenbase White,
DNA replication-timing analysis of human chromosome 22 at high resolution and different developmental states.
2004,
Pubmed Woodfine,
Replication timing of human chromosome 6.
2005,
Pubmed Wu,
A distinct G1 step required to specify the Chinese hamster DHFR replication origin.
1996,
Pubmed
,
Xenbase Zhang,
Establishment of transcriptional competence in early and late S phase.
2002,
Pubmed Zink,
The temporal program of DNA replication: new insights into old questions.
2006,
Pubmed