XB-ART-3830
J Gen Physiol
2004 Apr 01;1234:401-16. doi: 10.1085/jgp.200308967.
Show Gene links
Show Anatomy links
Overexpressed Ca(v)beta3 inhibits N-type (Cav2.2) calcium channel currents through a hyperpolarizing shift of ultra-slow and closed-state inactivation.
Yasuda T, Lewis RJ, Adams DJ.
???displayArticle.abstract???
It has been shown that beta auxiliary subunits increase current amplitude in voltage-dependent calcium channels. In this study, however, we found a novel inhibitory effect of beta3 subunit on macroscopic Ba(2+) currents through recombinant N- and R-type calcium channels expressed in Xenopus oocytes. Overexpressed beta3 (12.5 ng/cell cRNA) significantly suppressed N- and R-type, but not L-type, calcium channel currents at "physiological" holding potentials (HPs) of -60 and -80 mV. At a HP of -80 mV, coinjection of various concentrations (0-12.5 ng) of the beta3 with Ca(v)2.2alpha(1) and alpha(2)delta enhanced the maximum conductance of expressed channels at lower beta3 concentrations but at higher concentrations (>2.5 ng/cell) caused a marked inhibition. The beta3-induced current suppression was reversed at a HP of -120 mV, suggesting that the inhibition was voltage dependent. A high concentration of Ba(2+) (40 mM) as a charge carrier also largely diminished the effect of beta3 at -80 mV. Therefore, experimental conditions (HP, divalent cation concentration, and beta3 subunit concentration) approaching normal physiological conditions were critical to elucidate the full extent of this novel beta3 effect. Steady-state inactivation curves revealed that N-type channels exhibited "closed-state" inactivation without beta3, and that beta3 caused an approximately 40-mV negative shift of the inactivation, producing a second component with an inactivation midpoint of approximately -85 mV. The inactivation of N-type channels in the presence of a high concentration (12.5 ng/cell) of beta3 developed slowly and the time-dependent inactivation curve was best fit by the sum of two exponential functions with time constants of 14 s and 8.8 min at -80 mV. Similar "ultra-slow" inactivation was observed for N-type channels without beta3. Thus, beta3 can have a profound negative regulatory effect on N-type (and also R-type) calcium channels by causing a hyperpolarizing shift of the inactivation without affecting "ultra-slow" and "closed-state" inactivation properties.
???displayArticle.pubmedLink??? 15024042
???displayArticle.pmcLink??? PMC2217459
???displayArticle.link??? J Gen Physiol
Species referenced: Xenopus laevis
Genes referenced: ap3b1 cacna1b cacna1c cacna1e cav1 cav2
???attribute.lit??? ???displayArticles.show???
|
|
Figure 1. . The β3 subunit markedly suppressed the current amplitude of N-type (Cav2.2; A and B) and R-type (Cav2.3; C and D), but not L-type (Cav1.2; E and F) calcium channels at physiological HPs in Xenopus oocytes. For N- and R-type channels, cells were injected with cRNAs (cDNA for Cav2.3α1) encoding either Cav2.2α1 (2.5 ng/cell) or Cav2.3α1 (4.5 ng/cell) and α2δ1 (2.5 ng/cell) in combination with β3 (1.25, 2.5, or 12.5 ng/cell). Cells expressed L-type channels were injected with cRNA encoding Cav1.2α1 (5 ng/cell) and α2δ1 (12.5 ng/cell) in combination with β3 (5 or 25 ng /cell). Currents were evoked by a brief depolarization to 0 mV from HPs of â60 and â80 mV. (A, C, and E) Superimposed current traces of whole cell Ba2+ currents through the calcium channels. Bars, 0.5 μA and 50 ms. Residual capacitance transients after leak subtraction have been erased. (B, D, and F) Summary of the effects of the β3 subunit on the peak currents of N- (n = 9), R- (n = 7), and L-type (n = 4) calcium channels. Data are indicated as mean ± SE. Asterisks denote significant difference between any two groups in each set of experiments (**P < 0.01; one-way ANOVA with Bonferroni's multiple comparison test for B and D and unpaired t-test for F). |
|
|
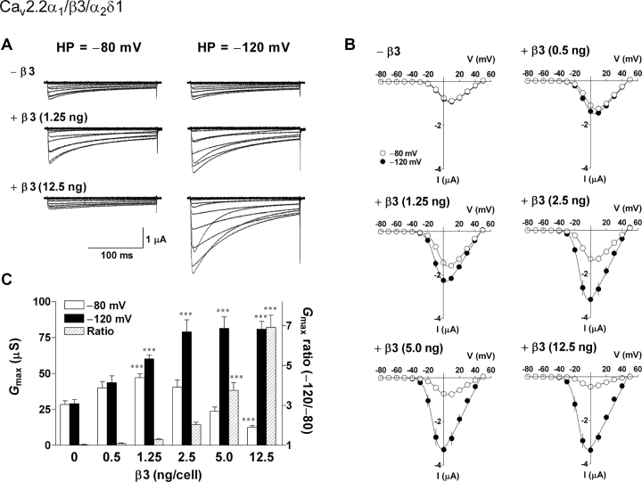
Figure 2. . The β3 subunit caused a biphasic effect on N-type calcium channels at a physiological HP. Oocytes were injected with cRNAs encoding Cav2.2α1 (2.5 ng/cell) and α2δ1 (2.5 ng/cell) in combination with various concentrations of β3 (0, 0.5, 1.25, 2.5, 5, or 12.5 ng/cell). (A) Examples of whole cell Ba2+ currents at HPs of â80 mV (left) and â120 mV (right). (B) Corresponding I-V relationships for peak Ba2+ currents at HPs of â80 (open circle) and â120 mV (closed circle). Activation midpoints (V1/2, act at the HPs of â80 and â120 mV) calculated from the Boltzmann fitting are: β3 0 ng, â2.7 and â3.0 mV; 0.5 ng, â3.4 and â5.8 mV; 1.25 ng, â4.1 and â8.5 mV; 2.5 ng, â5.9 and â12.4 mV; 5.0 ng, â6.8 and â13.3 mV; 12.5 ng, â10.7 and â14.7 mV, respectively. (C) Effects of the β3 subunit on the maximum conductance (Gmax) at the HPs of â80 (open column) and â120 mV (closed column) and the Gmax ratio (hatched column). Data are indicated as mean ± SE (n = 11â12 from two frogs). Asterisks denote significant difference versus the control group without β3 (***P < 0.001; one-way ANOVA with Dunnett's multiple comparison test). |
|
|
Figure 3. . The β3-induced hyperpolarizing shift of the steady-state inactivation curves of N-type calcium channels is attributed to change in the proportion of two components of the curves. Oocytes were injected with cRNAs as shown in Fig. 2. (A) Steady-state inactivation for HPs of 3-min duration. Data are indicated as mean ± SE (n = 7â15 from 3â7 frogs for each group). Note that HPs of 3 min did not induce maximal inactivation and therefore reflect âpseudo-steady-stateâ inactivation (compare Fig. 8). (B) Effects of the β3 subunit on inactivation midpoints (V1/2, inact) of LVI (open circle) and HVI (open triangle) and the proportion of LVI (%LVI; closed column). Plotted data were derived from the curve fitting in panel A and shown as mean ± SE. (C) Difference in concentration dependency of the β3-induced enhancement of Gmax and increase in the %LVI. Plotted data were derived from B and Fig. 2 C for %LVI and Gmax at a HP of â120 mV, respectively. Data were normalized by dividing each value by the maximum value and are expressed as mean ± SE. (D) No or little overlap of activation and inactivation curves seen in the presence or absence of β3. Plotted data were derived from panel A and Fig. 2 B. |
|
|
Figure 4. . The oocyte β3 (β3xo) subunit injected exogenously with N-type calcium channels modified channel properties similar to that observed for the rat β3 subunit. Oocytes were injected with cRNAs encoding Cav2.2α1 (2.5 ng/cell) and α2δ (2.5 ng/cell) subunits in combination with various concentrations of β3xo subunit (0, 0.1, 0.5, or 2.5 ng/cell). (A) I-V relationships for peak Ba2+ currents at HPs of â80 (open circle) and â120 mV (closed circle). (B) Effects of the β3xo subunit on the maximum conductance (Gmax) at HPs of â80 mV (open column) and â120 mV (closed column) and Gmax ratio (hatched column). (C) The β3xo caused a leftward shift of the steady-state inactivation curve. Inactivation midpoints (V1/2, inact) were as follows: β3xo 0 ng (LVI and HVI), â72.6 and â45.5 mV; 0.5 ng, â74.7 and â42.1 mV; 2.5 ng, â75.4 and â40.0 mV. Proportions of LVI were as follows: β3xo 0 ng, 7.6%; 0.5 ng, 55.7%; 2.5 ng, 96.0%. Data are indicated as mean ± SE (A and B, n = 5 from 1 frog; C, n = 5â6 from 2â3 frogs). Asterisks denote significant difference versus the control group without β3 (*P < 0.05, ***P < 0.001). |
|
|
Figure 5. . The α2δ subunit was not essential for the β3 subunitâinduced inhibition of the N-type calcium channels. Oocytes were injected with cRNAs encoding Cav2.2α1 (2.5 ng/cell) in combination with various concentrations of β3. (A) I-V relationships for the peak Ba2+ currents at HPs of â80 (open circle) and â120 mV (closed circle). (B) Effects of the β3 subunit on the Gmax at different HPs. Gmax ratio (hatched column) was derived from Gmax at â80 (open column) and â120 mV (closed column). (C) Effect of the β3 subunit on steady-state inactivation. Inactivation midpoints (V1/2, inact) were calculated as follows: β3 0 ng (LVI and HVI), â66.7 and â49.8 mV; 2.5 ng, â84.2 and â48.6 mV; 12.5 ng, â85.7 and â44.3 mV. Proportions of LVI were as follows: β3 0 ng, 11.0%; 2.5 ng, 54.0%; 12.5 ng, 94.2%. Data are indicated as mean ± SE (A and B, n = 11 from 2 frogs; C, n = 4â8 from 2â4 frogs). Asterisks denote significant difference versus the control group without β3 (***P < 0.001). |
|
|
Figure 6. . The α2δ subunit markedly enhanced Gmax of the N-type calcium channels but had little or no effect on Gmax ratio. Oocytes were injected with cRNAs encoding Cav2.2α1 (2.5 ng/cell) in combination with α2δ (0, 2.5, or 12.5 ng/cell) in the presence (A and B) or absence (C and D) of the β3 subunit (2.5 ng/cell). (A and C) I-V relationships for the peak Ba2+ currents at HPs of â80 mV (open circle) and â120 mV (closed circle). (B and D) Effects of the α2δ subunit on Gmax at HPs of â80 (open column) and â120 mV (closed column) and Gmax ratio (hatched column). Data are indicated as mean ± SE (A and B, n = 5â6; C and D, n = 6 from 1 frog each). Asterisks denote significant difference versus the control group without β3 (*P < 0.05, **P < 0.01, ***P < 0.001). |
|
|
Figure 7. . Effects of the β3 subunit on R- (AâC) and L- (DâF) type calcium channels. For R-type channels, oocytes were injected with cRNA (cDNA for α1) encoding Cav2.3α1 (4.5 ng/cell) and α2δ (2.5 ng/cell) in combination with various concentrations of β3 (0, 0.5, 2.5 or 12.5 ng/cell). Cells expressing L-type channels were injected with cRNA encoding Cav1.2α1 (5 ng/cell), α2δ (12.5 ng/cell), and β3 (0, 5, or 25 ng/cell). (A and D) I-V relationships for the peak Ba2+ currents at HPs of â80 mV (open circle) and â120 mV (closed circle). (B and E) Effects of the β3 subunit on Gmax at different HPs. Gmax ratio (hatched column) was calculated from Gmax at â80 (open column) and â120 mV (closed column). (C and F) Effect of the β3 subunit on steady-state inactivation. Inactivation midpoints (V1/2, inact) were as follows: R-type/β3 0 ng (LVI and HVI), â94.7 and â63.3 mV; 2.5 ng, â89.5 and â64.7 mV; 12.5 ng, â86.5 and â58.5 mV; L-type/β3 0 ng (LVI and HVI), â65.3 and â35.0 mV; 5 ng, â67.1 and â32.8 mV; 25 ng, â64.2 and â33.0 mV. Proportion of LVI was as follows: R-type/β3 0 ng, 10.6%; 2.5 ng, 28.3%; 12.5 ng, 90.8%; L-type/β3 0 ng, 38.8%; 5 ng, 31.9%; 25 ng, 28.7%. Data are indicated as mean ± SE (A and B, n = 8 from 2 frogs; C, n = 4â7 from 2 frogs; D and E, n = 5 from 1 frog; F, n = 4 from 1 frog). Asterisks denote significant difference versus the control group without β3 (*P < 0.05, ***P < 0.001). |
|
|
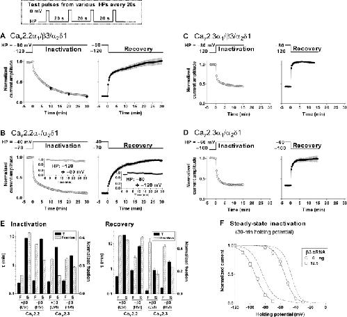
Figure 8. . Slow kinetics of the closed-state inactivation of N- and R-type calcium channels. Oocytes were injected with cRNAs (cDNA for Cav2.3α1) encoding either Cav2.2α1 (2.5 ng/cell) or Cav2.3α1 (4.5 ng/cell) and α2δ (2.5 ng/cell) in the absence or presence of β3 (12.5 ng/cell). The kinetics of the inactivation and the recovery from the inactivation were investigated by altering HPs as indicated in each panel (AâD). Kinetic curves were derived from peak currents elicited by repetitive test pulses (100 ms) to 0 mV every 20 s as shown in the top. (A and B) Inactivation kinetics of N-type calcium channels. Cav2.2α1 with (A) or without β3 (B) corresponds to LVI or HVI of the steady-state inactivation curve of N-type channels, respectively (see Fig. 3 A). Closed diamonds in A are inactivation kinetics when channel activity was tested every 10 min instead of at 20-s intervals (n = 4). Inserts in B are control experiments indicating stable channel activity during a whole experiment (n = 8). (C and D) Inactivation kinetics of R-type calcium channels. Cav2.3α1 with (C) or without β3 (D) corresponds to LVI or HVI of the steady-state inactivation curve of R-type channels, respectively (see Fig. 7 C). All the inactivation and recovery kinetic curves were fitted statistically better to a two-phase exponential than to a mono exponential function (F-test). (E) Time constants (Ï) and corresponding fractions for the kinetics of inactivation and recovery from the inactivation. F and S indicate a fast and a slow component, respectively. Data are indicated as mean ± SE (n = 4â6 from 2 frogs). (F) Steady-state inactivation with 30-min HPs. Broken lines show inactivation curves obtained with 3-min HPs for comparison (see Fig. 3 A). Each data point was obtained from individual oocytes and represents mean ± SE (n = 4â5 from 2â3 frogs). |
|
|
Figure 9. . Effects of different charge carriers (divalent cations) on the β3 subunit-induced inactivation of N-type calcium channels. Oocytes were injected with cRNAs encoding Cav2.2α1 (2.5 ng/cell), α2δ (2.5 ng/cell) and β3 (12.5 ng/cell). Recording was performed with a bath solution containing 5 or 40 mM Ba2+, or 5 mM Ca2+ as the charge carrier. (A) I-V relationships for the peak divalent cation currents at HPs of â80 (open circle) and â120 mV (closed circle). (B) Effects of the different charge carriers on Gmax at HPs of â80 (open column) and â120 mV (closed column) and Gmax ratio (hatched column). (C) Effects of the different charge carriers on steady-state inactivation. For simple comparison, inactivation midpoints (V1/2, inact) obtained with and without β3 were derived from a single Boltzmann equation: 5 mM Ba2+ (âβ3 and +β3), â47.3 and â85.4 mV; 5 mM Ca2+, â39.1 and â81.0 mV; 40 mM Ba2+, â35.5 and â62.0 mV. Data are indicated as mean ± SE (A and B, n = 7 from 2 frogs; C, n = 5â6 from 2â4 frogs). |
References [+] :
Bangalore,
Influence of L-type Ca channel alpha 2/delta-subunit on ionic and gating current in transiently transfected HEK 293 cells.
1996, Pubmed
Bangalore, Influence of L-type Ca channel alpha 2/delta-subunit on ionic and gating current in transiently transfected HEK 293 cells. 1996, Pubmed
Berridge, Elementary and global aspects of calcium signalling. 1997, Pubmed
Bezprozvanny, Functional impact of syntaxin on gating of N-type and Q-type calcium channels. 1995, Pubmed , Xenbase
Bichet, The I-II loop of the Ca2+ channel alpha1 subunit contains an endoplasmic reticulum retention signal antagonized by the beta subunit. 2000, Pubmed , Xenbase
Brust, Human neuronal voltage-dependent calcium channels: studies on subunit structure and role in channel assembly. 1993, Pubmed
Cantí, Interaction between G proteins and accessory subunits in the regulation of 1B calcium channels in Xenopus oocytes. 2000, Pubmed , Xenbase
Cantí, Evidence for two concentration-dependent processes for beta-subunit effects on alpha1B calcium channels. 2001, Pubmed , Xenbase
Castellano, Cloning and expression of a third calcium channel beta subunit. 1993, Pubmed , Xenbase
Catterall, Structure and regulation of voltage-gated Ca2+ channels. 2000, Pubmed
Chien, Roles of a membrane-localized beta subunit in the formation and targeting of functional L-type Ca2+ channels. 1995, Pubmed
Coppola, Molecular cloning of a murine N-type calcium channel alpha 1 subunit. Evidence for isoforms, brain distribution, and chromosomal localization. 1994, Pubmed
Degtiar, Syntaxin modulation of slow inactivation of N-type calcium channels. 2000, Pubmed , Xenbase
De Waard, Properties of the alpha 1-beta anchoring site in voltage-dependent Ca2+ channels. 1995, Pubmed , Xenbase
De Waard, Subunit regulation of the neuronal alpha 1A Ca2+ channel expressed in Xenopus oocytes. 1995, Pubmed , Xenbase
Djamshidian, Altered expression of voltage-dependent calcium channel alpha(1) subunits in temporal lobe epilepsy with Ammon's horn sclerosis. 2002, Pubmed
Dubel, Molecular cloning of the alpha-1 subunit of an omega-conotoxin-sensitive calcium channel. 1992, Pubmed
Ertel, Nomenclature of voltage-gated calcium channels. 2000, Pubmed
Feng, Calcium channel beta subunits differentially regulate the inhibition of N-type channels by individual Gbeta isoforms. 2001, Pubmed
Fisher, The function of Ca(2+) channel subtypes in exocytotic secretion: new perspectives from synaptic and non-synaptic release. 2001, Pubmed
Fujimura, Contribution of ATP-sensitive potassium channels to hypoxic hyperpolarization in rat hippocampal CA1 neurons in vitro. 1997, Pubmed
Fujiwara, Effects of hypoxia on rat hippocampal neurones in vitro. 1987, Pubmed
Gao, Functional properties of a new voltage-dependent calcium channel alpha(2)delta auxiliary subunit gene (CACNA2D2). 2000, Pubmed , Xenbase
Gao, Complexes of the alpha1C and beta subunits generate the necessary signal for membrane targeting of class C L-type calcium channels. 1999, Pubmed
Gerster, Current modulation and membrane targeting of the calcium channel alpha1C subunit are independent functions of the beta subunit. 1999, Pubmed
Gurnett, Extracellular interaction of the voltage-dependent Ca2+ channel alpha2delta and alpha1 subunits. 1997, Pubmed
Hering, Molecular determinants of inactivation in voltage-gated Ca2+ channels. 2000, Pubmed
Hohaus, Modulation of the smooth-muscle L-type Ca2+ channel alpha1 subunit (alpha1C-b) by the beta2a subunit: a peptide which inhibits binding of beta to the I-II linker of alpha1 induces functional uncoupling. 2000, Pubmed
Hyllienmark, Effect of hypoxia on membrane potential and resting conductance in rat hippocampal neurons. 1999, Pubmed
Isom, Auxiliary subunits of voltage-gated ion channels. 1994, Pubmed
Iwashima, Downregulation of the voltage-dependent calcium channel (VDCC) beta-subunit mRNAs in pancreatic islets of type 2 diabetic rats. 2001, Pubmed
Jones, Mechanism of auxiliary subunit modulation of neuronal alpha1E calcium channels. 1998, Pubmed
Jones, Calcium currents in bullfrog sympathetic neurons. II. Inactivation. 1989, Pubmed
Jones, N-Type calcium channels in the developing rat hippocampus: subunit, complex, and regional expression. 1997, Pubmed
Kaneko, Identification and characterization of novel human Ca(v)2.2 (alpha 1B) calcium channel variants lacking the synaptic protein interaction site. 2002, Pubmed
Kim, Changes in voltage-gated calcium channel alpha(1) gene expression in rat dorsal root ganglia following peripheral nerve injury. 2001, Pubmed
Klugbauer, Molecular diversity of the calcium channel alpha2delta subunit. 1999, Pubmed
Lie, Distribution of voltage-dependent calcium channel beta subunits in the hippocampus of patients with temporal lobe epilepsy. 1999, Pubmed
Lin, Identification of functionally distinct isoforms of the N-type Ca2+ channel in rat sympathetic ganglia and brain. 1997, Pubmed , Xenbase
Luo, Upregulation of dorsal root ganglion (alpha)2(delta) calcium channel subunit and its correlation with allodynia in spinal nerve-injured rats. 2001, Pubmed
Mori, Primary structure and functional expression from complementary DNA of a brain calcium channel. 1991, Pubmed , Xenbase
Murakami, Pain perception in mice lacking the beta3 subunit of voltage-activated calcium channels. 2002, Pubmed
Neely, Potentiation by the beta subunit of the ratio of the ionic current to the charge movement in the cardiac calcium channel. 1993, Pubmed , Xenbase
Nowycky, Three types of neuronal calcium channel with different calcium agonist sensitivity. , Pubmed
Olcese, Coupling between charge movement and pore opening in vertebrate neuronal alpha 1E calcium channels. 1996, Pubmed , Xenbase
Patil, Preferential closed-state inactivation of neuronal calcium channels. 1998, Pubmed
Pragnell, Calcium channel beta-subunit binds to a conserved motif in the I-II cytoplasmic linker of the alpha 1-subunit. 1994, Pubmed
Qin, Direct interaction of gbetagamma with a C-terminal gbetagamma-binding domain of the Ca2+ channel alpha1 subunit is responsible for channel inhibition by G protein-coupled receptors. 1997, Pubmed , Xenbase
Qin, Modulation of human neuronal alpha 1E-type calcium channel by alpha 2 delta-subunit. 1998, Pubmed , Xenbase
Sandoz, Distinct properties and differential beta subunit regulation of two C-terminal isoforms of the P/Q-type Ca(2+)-channel alpha(1A) subunit. 2001, Pubmed , Xenbase
Scott, Beta subunit heterogeneity in N-type Ca2+ channels. 1996, Pubmed
Shimizu, Differential responses between CA1 pyramidal cells and granule cells to ischemic insult in rat hippocampal slices. 1996, Pubmed
Shistik, Ca2+ current enhancement by alpha 2/delta and beta subunits in Xenopus oocytes: contribution of changes in channel gating and alpha 1 protein level. 1995, Pubmed , Xenbase
Snutch, Rat brain expresses a heterogeneous family of calcium channels. 1990, Pubmed , Xenbase
Sokolov, Modulation of slow inactivation in class A Ca2+ channels by beta-subunits. 2000, Pubmed , Xenbase
Stephens, The alpha1B Ca2+ channel amino terminus contributes determinants for beta subunit-mediated voltage-dependent inactivation properties. 2000, Pubmed
Stotz, Fast inactivation of voltage-dependent calcium channels. A hinged-lid mechanism? 2000, Pubmed
Tareilus, A Xenopus oocyte beta subunit: evidence for a role in the assembly/expression of voltage-gated calcium channels that is separate from its role as a regulatory subunit. 1997, Pubmed , Xenbase
Todt, Ultra-slow inactivation in mu1 Na+ channels is produced by a structural rearrangement of the outer vestibule. 1999, Pubmed , Xenbase
Trimmer, Regulation of ion channel expression by cytoplasmic subunits. 1998, Pubmed
Vance, Differential expression and association of calcium channel alpha1B and beta subunits during rat brain ontogeny. 1998, Pubmed
Wakamori, Auxiliary subunits operate as a molecular switch in determining gating behaviour of the unitary N-type Ca2+ channel current in Xenopus oocytes. 1999, Pubmed , Xenbase
Wakamori, Single-channel analysis of a cloned human heart L-type Ca2+ channel alpha 1 subunit and the effects of a cardiac beta subunit. 1993, Pubmed , Xenbase
Walker, A new beta subtype-specific interaction in alpha1A subunit controls P/Q-type Ca2+ channel activation. 1999, Pubmed , Xenbase
Walker, A beta 4 isoform-specific interaction site in the carboxyl-terminal region of the voltage-dependent Ca2+ channel alpha 1A subunit. 1998, Pubmed
Walker, Subunit interaction sites in voltage-dependent Ca2+ channels: role in channel function. 1998, Pubmed
Waterman, Voltage-gated calcium channels in autonomic neuroeffector transmission. 2000, Pubmed
Williams, Structure and functional expression of an omega-conotoxin-sensitive human N-type calcium channel. 1992, Pubmed
Witcher, Association of native Ca2+ channel beta subunits with the alpha 1 subunit interaction domain. 1995, Pubmed
Wu, Presynaptic inhibition of elicited neurotransmitter release. 1997, Pubmed
Xu, Neuronal Ca(V)1.3alpha(1) L-type channels activate at relatively hyperpolarized membrane potentials and are incompletely inhibited by dihydropyridines. 2001, Pubmed , Xenbase
Yamaguchi, Multiple modulation pathways of calcium channel activity by a beta subunit. Direct evidence of beta subunit participation in membrane trafficking of the alpha1C subunit. 1998, Pubmed , Xenbase
Zamponi, Evidence for a specific site for modulation of calcium channel activation by external calcium ions. 1996, Pubmed , Xenbase
Zamponi, Determinants of G protein inhibition of presynaptic calcium channels. 2001, Pubmed
