XB-ART-383
Dev Biol
2006 Apr 15;2922:442-56. doi: 10.1016/j.ydbio.2006.01.022.
Show Gene links
Show Anatomy links
The RNA-binding protein, Vg1RBP, is required for pancreatic fate specification.
???displayArticle.abstract???
Signaling mechanisms underlying the induction of the pre-pancreatic tissue within the endoderm remain poorly understood. Through an expression cloning strategy, we have identified a previously uncharacterized pancreatic factor that we named Shirin. Interestingly, the non-coding RNA regulatory sequence (3 UTR) of Shirin is sufficient to induce insulin expression in Xenopus embryos. Biochemical studies demonstrate that this RNA sequence is able to bind directly to a trans-acting factor, Vg1RBP, which was previously shown to be involved in the localization of endodermal determinant factors. Loss-of-function analysis indicates that Vg1RBP is required for establishment of pancreatic fate within the endoderm, suggesting a synergism between Vg1RBP and Shirin in the embryo. This study argues for a central role of post-transcriptional mechanisms in establishing pancreatic fate, where a 3 UTR may recruit factors necessary for pancreatic development, and highlights an unknown embryological activity of Vg1RBP.
???displayArticle.pubmedLink??? 16680827
???displayArticle.link??? Dev Biol
Species referenced: Xenopus
Genes referenced: arhgap1 arhgef7 fabp2 gata5 gdf1 hhex hnrnpc igf2bp3 ins mixer mmut myc odc1 pdx1 ptf1a sox17a stard13 tbxt vegt
???attribute.lit??? ???displayArticles.show???
|
|
Fig. 1. Expression cloning of novel inducers of pancreatic fate. (A) Pools of 100 RNAs from a gastrula-stage cDNA library were injected into vegetal blastomeres of eight-cell stage Xenopus embryos. Tadpole stage embryos were hybridized to an antisense insulin probe. Whole-mount in situ hybridization using antisense insulin probe, top to bottom: uninjected embryo; embryo injected with 1 ng of 904 pool RNA; vibratome section of embryo injected with the single clone 904-4 D7 RNA. Arrowheads indicate endogenous insulin staining; brackets indicate ectopic insulin expression. An indicates animal pole; Veg indicates vegetal pole. (B) Gastrula stage embryo injected animally with 904-4 D7 and hybridized to an antisense mixer probe. Arrowheads indicate endogenous mixer staining; bracket indicates ectopic mixer expression in the ectoderm. An indicates animal pole; Veg indicates vegetal pole. (C) RT-PCR analysis of animal caps injected with 1 ng 904-4 D7 RNA and cultured until stage 32 (tailbud). Muscle Actin (MA) was used as marker of mesodermal cells at tailbud stage. ODC was used as a loading control for RT-PCR. |
|
|
Fig. 2. Shirin insulin-inducing activity is mapped to its 3â²UTR sequence. (A) On the left, schematic representation of Shirin full-length, showing the RhoGAP (light blue) and START (dark blue) domains. The last 400 nucleotides (nt) corresponding to the clone 904-4 D7 (referred to as Shirin 3â²UTR) are in green. On the right, animal caps injected with 60 pg of Shirin RNA and Shirin-MUT RNA, which lacks the 3â²UTR, at the two-cell stage and analyzed for the expression of insulin by RT-PCR at stage 32 (tailbud). (BâE) Shirin mRNA distribution during embryogenesis. (B) At gastrula stage, Shirin is detected at high level in dorsal vegetal cells by whole-mount in situ hybridization. Arrowheads indicate the dorsal lip. (C) Vibratome section of whole-mount in situ hybridization of embryo at neurula stage. Arrowhead indicates the expression of Shirin in the middle dorsal portion of the archenteron roof. (D) Shirin expression in a transverse section of a stage 33 tadpole. Arrow marks expression in dorsal mesodermal layer. Expression within endodermal cells is shown by a arrowhead. (E) At late tadpole stage, the expression of Shirin is confined to the pancreaticâduodenal region of Xenopus gut. Abbreviations: dp, dorsal pancreatic rudiment; nc, notochord; nt, neural tube; pa, pancreas. |
|
|
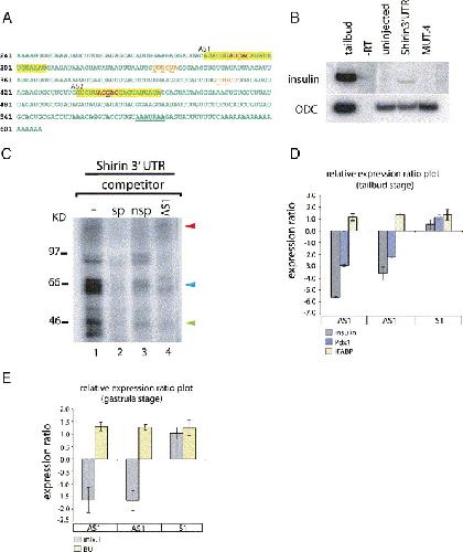
Fig. 3. Analysis of the Shirin 3â²UTR sequence. (A) Nucleotide sequence of the entire 3â²UTR of Shirin. The last 400 nt corresponding to the clone 904-4 D7 (referred to as Shirin 3â²UTR) are in green in the figure. Predicted sequence features present in Shirin 3â²UTR: two potential ARE motifs (red in the figure); two EDEN motifs (blue in the figure); two K-box sequence motifs (black in the figure); two Vg1 motif 1 (VM1; orange in the figure); and two E2 motifs (purple in the figure). Underlined sequence indicates the polyA signal. (B) UV cross-linking assay using 32P-Shirin 3â²UTR RNA as probe and Xenopus embryo extracts at tadpole stage. In the absence of competitor RNA (lane 1). Competitions were carried out with 100-fold excess of either specific competitor (sp, unlabeled Shirin 3â²UTR; lane 2) or non-specific competitor (nsp, polylinker of MT-pCS2+; lane 3). As control, the reaction was performed in the absence of probe (lane 4). Proteinase K digestion of the complexes indicated that the binding factors were proteins (lane 5). Colored arrowheads indicate three major cross-linked proteic complexes. (C) UV cross-linking and immunoprecipitation assay. As positive control, 32P-VLE (for Vg1 Localization Element) was used as probe (lanes 1â5), and for the immunoprecipitation assay, the anti-Vg1RBP antibody and rabbit pre-immune serum, as negative control; 32P-Shirin 3â²UTR RNA as probe (lanes 6â7), and for the immunoprecipitation assay, the anti-Vg1RBP antibody and rabbit pre-immune serum, as negative control. Competitions were carried out with 100-fold excess of either non-specific competitor (nsp, polylinker of MT-pCS2+) or specific competitor (sp, unlabeled specific RNA probes). Vg1RBP is indicated by the blue arrowhead. |
|
|
Fig. 4. Disruption of the Shirin 3â²UTR and Vg1RBP RNAâprotein interaction results in loss of Shirin insulin-inducing activity. (A) Nucleotide sequence of Shirin 3â²UTR from nt 241 to nt 606, showing two VM1 (orange in the figure) and two E2 motifs (purple in the figure). Underlined sequences indicate single nucleotide substitutions within the VM1 (UâG) and E2 (CâG) motifs. Sequences highlighted in yellow correspond to the sequences targeted by the 2â²-O-Me antisense oligoribonucleotides (AS1 and AS2). Sense oligoribonucleotides were used as control. (B) Mutational analysis of Vg1RBP-binding motifs in the Shirin 3â²UTR sequence. Animal caps injected with 1 ng of wild-type Shirin 3â²UTR and mutated Shirin 3â²UTR, bearing point mutations in all the four Vg1RBP-binding sites (indicated as MUT. 4), at the two-cell stage and analyzed for the expression of insulin by RT-PCR at stage 32 (tailbud). (C) UV cross-linking assay using 32P-Shirin 3â²UTR RNA as probe and Xenopus embryo extracts at tadpole stage. In the absence of competitor RNA (lane 1). Competitions were carried out with 100-fold excess of specific competitor (sp, unlabeled Shirin 3â²UTR; lane 2), non-specific competitor (nsp, polylinker of MT-pCS2+; lane 3), 10 μM AS1 (lane 4). Colored arrowheads indicate three major cross-linked proteic complexes. (D) Real-time RT-PCR analysis of Xenopus embryos injected with 2â²-O-Me antisense oligoribonucleotides. Two-cell stage embryos injected with 10 μM oligoribonucleotides (AS1 and S1) into the vegetal pole were analyzed for the expression of insulin, Pdx1, and IFABP by quantitative real-time RT-PCR at stage 32 (tailbud). The plot shows the regulation (expression ratio) of the target genes in injected embryos versus uninjected embryos (the control group). All the values were normalized to the reference gene, ODC, and calculated using the software REST© (Relative Expression Software Tool) (Pfaffl et al., 2002). In embryos injected with sense oligoribonucleotide sequence (S1), the expression of insulin and Pdx1 was unaffected. The experiment was repeated three times, and each time, two embryos for each condition (AS1-injected, S1-injected, uninjected) were examined. Data were determined in triplets. Similar observations were made also with the oligoribonucleotides AS2 and S2 (data not shown). (E) Real-time RT-PCR analysis of Xenopus embryos injected with 2â²-O-Me antisense oligoribonucleotides. Two-cell stage embryos injected with 10 μM oligoribonucleotides (AS1 and S1) into the vegetal pole were analyzed for the expression of mix.1 and BU by quantitative real-time RT-PCR at gastrula stage. |
|
|
Fig. 5. Vg1RBP is required for pancreas formation. (A) Whole-mount in situ hybridization using antisense insulin probe in embryos, stage 43. Ventral views. Top panel, left to right: uninjected embryo, arrow indicates insulin expression in the pancreas; two embryos injected with 10 ng of Vg1RBPMo, arrowheads indicate defects in gut coiling and looping on the right side of the gut; dorsal view of an embryo injected with 10 ng of Vg1RBPMo shows no phenotypic abnormalities, suggesting that the effects of Vg1RBPMo are specific to the developing gut. Bottom panel, left to right: schematic representation of the gut of stage 43 embryo, arrowheads indicate the first loop of the small intestine posterior to the stomach; embryos injected with 10 ng Control Morpholino oligonucleotide (CoMo) ; coinjection of Vg1RBPMo with 0.5 ng Vg1RBP RNA rescues coiling of the anterior portion of the gut and expression of insulin in the pancreas. (B) Whole-mount in situ hybridization for insulin in embryos, stage 33. Top, left to right: uninjected embryos, arrowhead indicates insulin expression in the dorsal pancreatic bud; embryos injected with either 5 or 10 ng of Vg1RBPMo, as indicated. Bottom, left to right: embryos injected with 10 ng CoMo; coinjection of Vg1RBPMo with 0.5 ng Vg1RBP RNA rescues normal expression of insulin in the dorsal pancreatic rudiment. (C, C′) Higher magnification of one of the 10 ng Vg1RBPMo-injected embryos in (B). Clearing in Benzyl benzoate/Benzyl alcohol (C′) confirmed the absence of insulin-staining cells. |
|
|
Fig. 6. Specific effect of Vg1RBP depletion on early pancreatic markers. (A) In situ hybridization for Pdx1 in embryos, stage 33. Left panel: uninjected and CoMo-injected embryo (injected with 10 ng CoMo) show expression of Pdx1 as a narrow band in the pancreatic/duodenum endoderm. Right panel, top to bottom: embryos injected with 10 ng of Vg1RBPMo. Coinjection of Vg1RBPMo with 0.5 ng Vg1RBP RNA rescues normal expression of Pdx1. Arrowhead indicates residual Pdx1 staining in the ventral pancreatic bud. (B) In situ hybridization for Ptf1a in embryos, stage 39/40. Left, top to bottom: uninjected embryo shows expression of Ptf1a in both dorsal (d) and ventral (v) pancreatic buds; embryos injected with 10 ng CoMo. Right panel: embryos injected with 10 ng of Vg1RBPMo. Arrows indicate residual Ptf1a staining in the ventral pancreatic bud. (C) In situ hybridization for Hex in embryos, stage 37. Left, top to bottom: uninjected embryo shows expression in the endoderm of the liver diverticulum; embryos injected with 10 ng CoMo. Right panel: embryos injected with 10 ng of Vg1RBPMo. (D) Dorsal vegetal blastomeres injected with 10 ng CoMo, 10 ng Vg1RBPMo, and 10 ng Vg1RBPMo + 0.5 ng Vg1RBP RNA (indicated as R. for rescue) were dissected at early gastrula stage. Uninjected dorsal vegetal (VD) and ventral vegetal (VV) pole halves were used as control, for their regional differences in the expression of endodermal markers (expression of Pdx1 and insulin is confined to VD; IFABP is expressed in both VV and VD) (Henry et al., 1996). All samples were collected at stage 34 (tadpole) and assayed by RT-PCR analysis for markers of pancreatic specification (Pdx1 and insulin) and intermediate-posterior endoderm (IFABP). (E) Animal caps injected with 60 pg VegT RNA and/or 0.5 ng Vg1RBP RNA, as indicated. Coinjection of VegT + Vg1RBP is indicated as V + V. The explants were cultured until stage 34 (tadpole) and analyzed for expression of late endodermal markers by RT-PCR. |
|
|
Fig. 7. Model for the trans-acting mechanism of Shirin 3â²UTR. (A) Schematic diagram of early stage embryo (egg-gastrula stage) showing localization of Vg1RBP protein at the vegetal pole and Shirin transcript in the dorsal vegetal emisphere. (B) Schematic diagram of tadpole embryo showing insulin-producing cells in the dorsal pancreatic rudiment (section C) and in ectopic patches along the gut (section D). (C) Diagram illustrating a transverse section through the dorsal pancreatic rudiment showing colocalization of Shirin and Vg1RBP transcripts in the dorsal mesodermal layer surrounding the pancreatic endoderm. (D) Diagram illustrating a transverse section of the gut following overexpression of Shirin 3â²UTR. Patches of insulin-expressing cells are induced ectopically. In the box a schematic representation of the Shirin 3â²UTR RNA sequence as a scaffold for factors possibly mediating insulin expression. Vg1RBP protein is recruited and stabilized by the RNA sequence. Also shown are the other trans-acting factors that interact with Shirin 3â²UTR, such as hnRNPA/B and Ilf2. Hypothetical Kbox-miRNA duplex is shown as additional potential mechanism of action of Shirin 3â²UTR. |
|
|
Supplementary Fig. S1. The clone 904-4 D7 specifically induces the expression of endodermal markers in the absence of mesodermal cells. RT-PCR analysis of animal caps injected with 1 ng 904-4 D7 RNA and cultured until stage 11 (gastrula). Induction of specific endodermal markers was observed, such as mixer and Gata5 (Weber et al., 2000), but not the general endodermal factor, Sox17alpha (Henry et al., 1996). Importantly, we observed no induction of the endo/mesodermal marker mix.1 and very weak induction of the pan-mesodermal marker, brachyury (BU) (Henry and Melton, 1998). ODC was used as a loading control for RT-PCR. |
|
|
Supplementary Fig. S2. Identification of trans-acting factors that bind to the Shirin 3â²UTR by RNA affinity chromatography and mass spectrometry. (A) Amino acid sequence of hnRNPA/B and of the different peptides determined by mass spectrometry from purified p50 (underlined). The 9 peptides, some of which overlapped, all mapped to Xenopus A/B-type hnRNP. (B) To confirm that the p50 purified protein is hnRNPA/B, we immunoprecipitated the complex p50 UV cross-linked to Shirin 3â²UTR probe. 32P-labeled Shirin 3â²UTR was incubated with tadpole protein extracts, UV cross-linked to bound proteins and immunoprecipitated using an antiserum directed against hnRNPA/B (kind gift of S. Pinol-Roma) (lane 2) or preimmune serum as negative control (lane 3). Only the hnRNPA/B antiserum immunoprecipitated specifically the Shirin 3â²UTR/protein complex following UV cross-linking experiment (lane 2). Lane 1 shows the polypeptide complex UV cross-linked before immunoprecipitation. This result is in agreement with the fact that ARE motifs binding sites for hnRNPA/B (C) Amino acid sequence of Ilf-2/NFAT and of the different peptides identified by mass spectrometry from purified p46 (underlined). The 16 peptides, some of which overlapped, all matched to and covered about 30% of Xenopus Ilf2/NFAT sequence. |
|
|
Supplementary Fig. S3. In situ hybridization for Vg1RBP expression in tailbudâtadpole stages embryos. (AâBâ²) In situ hybridization for Vg1RBP on progressive anterior to posterior sections of tailbudâtadpole stages embryos. (A) Transverse section of stage 32 embryo. (BâBâ²) Transverse section of stage 34 embryo. Arrow in (B) indicates Vg1RBP transcript in the dorsal mesodermal layer. (Bâ²) Detail of panel B. Open arrowheads indicate Vg1RBP transcript in the dorsal mesodermal layer. Abundant expression of Vg1RBP is detected in the neural tube, as previously described (Yaniv et al., 2003). (C) Whole-mount in situ hybridization for Vg1RBP on stage 44 Xenopus gut. Abbreviations: dp, dorsal pancreatic rudiment; gd, gastroduodenal cavity; hp, hepatic cavity; nc, notochord; nt, neural tube; pa, pancreas. (D) UV cross-linking assay using 32P-VLE RNA as probe and Xenopus embryo extracts. In the absence of competitor RNA (lane 1). Competitions were carried out with 100-fold excess of specific competitor (sp, unlabeled VLE; lane 2), non-specific competitor (nsp, polylinker of MT-pCS2+; lane 3), 10 μM AS1 (lane 4). Arrow indicates the 69-kDa Vg1RBP cross-linked protein complex (Deshler et al., 1998, Havin et al., 1998). (E) Shirin 3â²UTR influences Vg1RBP protein levels. Uninjected embryos (lane 1); embryos injected with either myc-tagged Vg1RBP RNA (lane 2), myc-tagged Vg1RBP RNA together with Shirin 3â²UTR RNA (lane 3), or Shirin 3â²UTR RNA alone (lane 4) into the vegetal pole. Embryos were harvested at tadpole stage and processed for Western blot analysis of myc-tagged Vg1RBP and α-tubulin. On the right, histogram presents the quantification by densitometry of the Western blot. Protein level of myc-tagged Vg1RBP is set to 100% (lane 2), relative increase of 40% is observed in the presence of Shirin 3â²UTR (lane 3). The values were normalized to α-tubulin. The average of three experiments shows a relative increase of 35% (data not shown). |
|
|
Supplementary Fig. S4. Vg1RBP translation is specifically inhibited in vivo by Vg1RBPMo injection. (A) Uninjected embryos, injected embryos with either Vg1RBPMo, or CoMo into the vegetal pole were harvested at tadpole stage and processed for Western blot analysis of Vg1RBP and α-tubulin. Vg1RBP levels were reduced to 20% of original levels in the Vg1RBPMo-injected embryos compared to both uninjected and CoMo-injected embryos, as already described by (Yaniv et al., 2003). (B) Vg1RBPMo acts specifically. The percentage of embryos showing pancreatic phenotype (reduction of Pdx1 and insulin expression) following injection of 5 ng (Mo-5) and 10 ng (Mo-10) of Vg1RBPMo, and 10 ng of CoMo is illustrated. The phenotype is highly penetrant, with more than 70% of the antisense-injected embryos showing a pancreatic phenotype. Coinjection of 0.5 ng of sense Vg1RBP RNA with Vg1RBPMo (Vg1RBPMo 5 ng = R-5; Vg1RBPMo 10 ng = R-10) results in rescue of the mutant phenotype. Standard deviation was calculated from three independent experiments. |
