Click here to close
Hello! We notice that you are using Internet Explorer, which is not supported by Xenbase and may cause the site to display incorrectly.
We suggest using a current version of Chrome,
FireFox, or Safari.
Am J Hum Genet
2008 Aug 01;832:193-9. doi: 10.1016/j.ajhg.2008.07.010.
Show Gene links
Show Anatomy links
Maternally inherited Birk Barel mental retardation dysmorphism syndrome caused by a mutation in the genomically imprinted potassium channel KCNK9.
Barel O, Shalev SA, Ofir R, Cohen A, Zlotogora J, Shorer Z, Mazor G, Finer G, Khateeb S, Zilberberg N, Birk OS.
???displayArticle.abstract???
We describe a maternally transmitted genomic-imprinting syndrome of mental retardation, hypotonia, and unique dysmorphism with elongated face. We mapped the disease-associated locus to approximately 7.27 Mb on chromosome 8q24 and demonstrated that the disease is caused by a missense mutation in the maternal copy of KCNK9 within this locus. KCNK9 is maternally transmitted (imprinted with paternal silencing) and encodes K(2P)9.1, a member of the two pore-domain potassium channel (K(2P)) subfamily. The mutation fully abolishes the channel's currents--both when functioning as a homodimer or as a heterodimer with K(2P)3.1.
Figure 1 Clinical Features
(A) Pedigree of the affected Israeli Arab family. The numbers denote individuals whose DNA samples were analyzed. It can be seen that the disease is maternally transmitted (paternally imprinted).
(B and C) Dysmorphic features of affected siblings.
(D) Prominent incisor teeth of young affected individual.
Figure 2 Mapping the KCNK9 Locus
(A) Partial pedigree and segregation analysis of the affected family. The numbers denote individuals whose DNA samples were analyzed. Haplotypes are represented as columns of numbers; the disease-associated haplotype is shaded. Physical distances between the markers are shown.
(B) Two-point LOD-score analysis for the polymorphic markers at the KCNK9 locus. The arrow indicates the gene location.
Figure 3 Analysis of the 770G→A Mutation in Exon 2 of KCNK9. Sequence analysis of a healthy obligatory-carrier mother and her affected and healthy offspring.
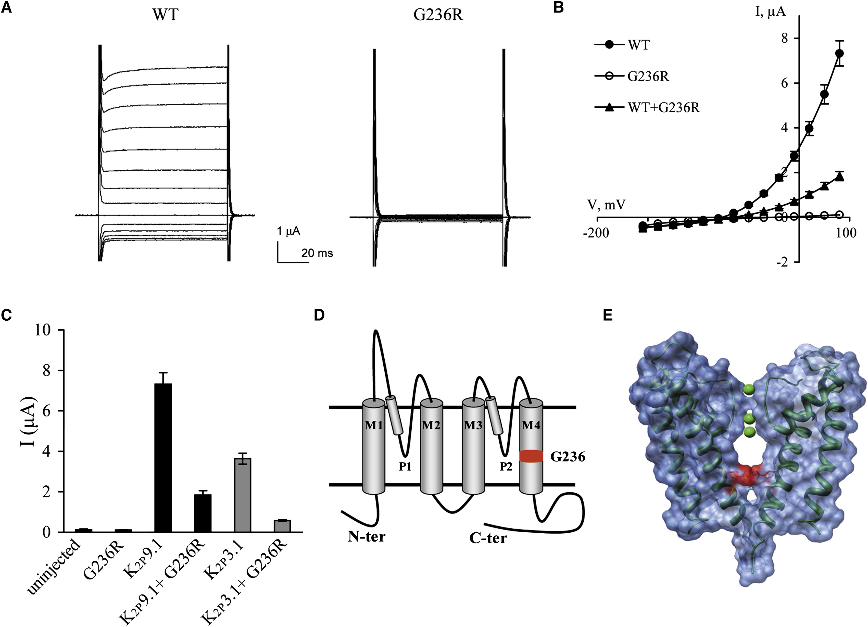
Figure 4 The K2P9.1-G236R Mutant Does Not Produce Functional Channels. Macroscopic currents measured by two-electrode voltage clamp.
(A) Raw current traces for representative oocytes expressing WT-K2P9.1 and K2P9.1-G236R channels and bathed in 5 mM potassium solution. Oocyte membrane potential was held at −80 mV and pulsed from −155 to +40 mV in 15 mV voltage steps for 70 ms with 1 s interpulse intervals.
(B) K2P9.1 steady-state current-voltage relationships for WT-K2P9.1 (full circles), K2P9.1-G236R mutated channels (open circles), and coexpression of WT-K2P9.1 + K2P9.1-G236R (triangles) (mean ± SEM, n = 6-9 cells).
(C) Currents at +40 mV of oocytes injected with equal cRNA amounts of the different channels, as indicated (mean ± standard error of the mean, n = 6–9 cells).
(D) Predicted membrane topology of a K2P9.1 subunit indicating the two P domains and four transmembrane segments (M1–4). The predicted position of G236 is highlighted in red.
(E) Surface representation of two opposing KcsA subunits.7 G104 was replaced by an arginine residue (highlighted in red), as in the K2P9.1-G236 mutant. Ribbon representation of the carbon backbone is in dark green, and potassium ions are in light green. Molecular graphics images were produced with the UCSF Chimera (an extensible molecular-modeling system) package from the Resource for Biocomputing, Visualization, and Informatics at the University of California, San Francisco.
Aller,
Modifying the subunit composition of TASK channels alters the modulation of a leak conductance in cerebellar granule neurons.
2005, Pubmed
Aller,
Modifying the subunit composition of TASK channels alters the modulation of a leak conductance in cerebellar granule neurons.
2005,
Pubmed Benlian,
Complete paternal isodisomy for chromosome 8 unmasked by lipoprotein lipase deficiency.
1996,
Pubmed Benson,
Tandem repeats finder: a program to analyze DNA sequences.
1999,
Pubmed Berg,
Motoneurons express heteromeric TWIK-related acid-sensitive K+ (TASK) channels containing TASK-1 (KCNK3) and TASK-3 (KCNK9) subunits.
2004,
Pubmed Brickley,
TASK-3 two-pore domain potassium channels enable sustained high-frequency firing in cerebellar granule neurons.
2007,
Pubmed Czirják,
TASK-3 dominates the background potassium conductance in rat adrenal glomerulosa cells.
2002,
Pubmed
,
Xenbase Davies,
Expression patterns of the novel imprinted genes Nap1l5 and Peg13 and their non-imprinted host genes in the adult mouse brain.
2004,
Pubmed Doyle,
The structure of the potassium channel: molecular basis of K+ conduction and selectivity.
1998,
Pubmed Dubé,
Fever, febrile seizures and epilepsy.
2007,
Pubmed Fishelson,
Exact genetic linkage computations for general pedigrees.
2002,
Pubmed Goldstein,
Potassium leak channels and the KCNK family of two-P-domain subunits.
2001,
Pubmed Harel,
Limb-girdle muscular dystrophy 2I: phenotypic variability within a large consanguineous Bedouin family associated with a novel FKRP mutation.
2004,
Pubmed Kang,
Functional expression of TASK-1/TASK-3 heteromers in cerebellar granule cells.
2004,
Pubmed Karanjawala,
Complete maternal isodisomy of chromosome 8 in an individual with an early-onset ileal carcinoid tumor.
2000,
Pubmed Kim,
TASK-3, a new member of the tandem pore K(+) channel family.
2000,
Pubmed Lauritzen,
K+-dependent cerebellar granule neuron apoptosis. Role of task leak K+ channels.
2003,
Pubmed Linden,
TASK-3 knockout mice exhibit exaggerated nocturnal activity, impairments in cognitive functions, and reduced sensitivity to inhalation anesthetics.
2007,
Pubmed Luedi,
Computational and experimental identification of novel human imprinted genes.
2007,
Pubmed McInnis,
Genome-wide scan of bipolar disorder in 65 pedigrees: supportive evidence for linkage at 8q24, 18q22, 4q32, 2p12, and 13q12.
2003,
Pubmed Meuth,
Membrane resting potential of thalamocortical relay neurons is shaped by the interaction among TASK3 and HCN2 channels.
2006,
Pubmed Meuth,
Contribution of TWIK-related acid-sensitive K+ channel 1 (TASK1) and TASK3 channels to the control of activity modes in thalamocortical neurons.
2003,
Pubmed Ruf,
Sequence-based bioinformatic prediction and QUASEP identify genomic imprinting of the KCNK9 potassium channel gene in mouse and human.
2007,
Pubmed Rusznák,
Differential distribution of TASK-1, TASK-2 and TASK-3 immunoreactivities in the rat and human cerebellum.
2004,
Pubmed Smith,
Identification of novel imprinted genes in a genome-wide screen for maternal methylation.
2003,
Pubmed Temple,
Imprinting in human disease with special reference to transient neonatal diabetes and Beckwith-Wiedemann syndrome.
2007,
Pubmed Zanzouri,
Membrane potential-regulated transcription of the resting K+ conductance TASK-3 via the calcineurin pathway.
2006,
Pubmed Zara,
Mapping of genes predisposing to idiopathic generalized epilepsy.
1995,
Pubmed