Click here to close
Hello! We notice that you are using Internet Explorer, which is not supported by Xenbase and may cause the site to display incorrectly.
We suggest using a current version of Chrome,
FireFox, or Safari.
J Cell Biol
2008 Aug 25;1824:715-26. doi: 10.1083/jcb.200801125.
Show Gene links
Show Anatomy links
Poleward transport of Eg5 by dynein-dynactin in Xenopus laevis egg extract spindles.
Uteng M, Hentrich C, Miura K, Bieling P, Surrey T.
???displayArticle.abstract???
Molecular motors are required for spindle assembly and maintenance during cell division. How motors move and interact inside spindles is unknown. Using photoactivation and photobleaching, we measure mitotic motor movement inside a dynamic spindle. We find that dynein-dynactin transports the essential motor Eg5 toward the spindle poles in Xenopus laevis egg extract spindles, revealing a direct interplay between two motors of opposite directionality. This transport occurs throughout the spindle except at the very spindle center and at the spindle poles, where Eg5 remains stationary. The variation of Eg5 dynamics with its position in the spindle is indicative of position-dependent functions of this motor protein. Our results suggest that Eg5 drives microtubule flux by antiparallel microtubule sliding in the spindle center, whereas the dynein-dependent concentration of Eg5 outside the spindle center could contribute to parallel microtubule cross-linking. These results emphasize the importance of spatially differentiated functions of motor proteins and contribute to our understanding of spindle organization.
Figure 1. Microtubule pair sliding driven by purified Eg5 in buffer. (a) Schematic of Eg5 within a pair of antiparallel microtubules. The red microtubule is biotinylated and immobilized to a chemically functionalized glass surface via biotin–neutravidin links. The green microtubule is not biotinylated and mobile. (b) Fluorescence microscopy images of Alexa 568 microtubule pairs formed with Eg5-paGFP. Dimly labeled microtubules immobilized on a biotin-PEG glass surface supporting Eg5-mediated binding of brightly labeled microtubules (see Materials and methods). (c) Time series of confocal fluorescence microscopy images of a Cy5-labeled microtubule (green) moved by Eg5 along an immobilized Alexa 568–labeled microtubule (red). Arrows indicate the initial position of the Cy5-labeled microtubule. The bottom panel shows a kymograph of a line along the microtubule pair during the first 5 min of the time series. (d) Histograms showing distributions for speeds of microtubule sliding driven by Eg5 and Eg5-paGFP.
Figure 2. Fluorescence intensity profiles from spindles after photobleaching and photoactivation. Time-lapse videos of a confocal section through spindles containing Cy5 microtubules and photoactivatable Eg5-paGFP were recorded simultaneously in the Cy5 and GFP channel of a confocal fluorescence microscope. Between the first and the second image of a time series, one or several rectangular stripes in the confocal section were bleached and simultaneously photoactivated. To convert the images of the two time series into fluorescence intensity profiles, the area of the spindle in the Cy5 microtubule image before the photobleach was determined by applying an intensity threshold to the image (I). This area served then as a mask for the entire time series of the Cy5 microtubule images and the Eg5-paGFP (illustrated here only for the second frame of the time series). The intensity values were projected onto the spindle axis. This created fluorescence intensity profiles (II and V). The turnover of microtubules and of Eg5 was extracted from time series of these intensity profiles (II and V; see Materials and methods). To determine the exact position of the maximum amount of bleached microtubules, the Cy5 intensity profiles were subtracted from the prebleach profile, resulting in an inverted intensity difference profile (III). The positions of the maximum of the intensity difference profiles of Cy5 microtubules and of the intensity profiles of photoactivated Eg5-paGFP were determined from a Gaussian fit (blue) to the profiles (IV and VI) and used to calculate the velocity of the movements of the peaks (see Materials and methods).
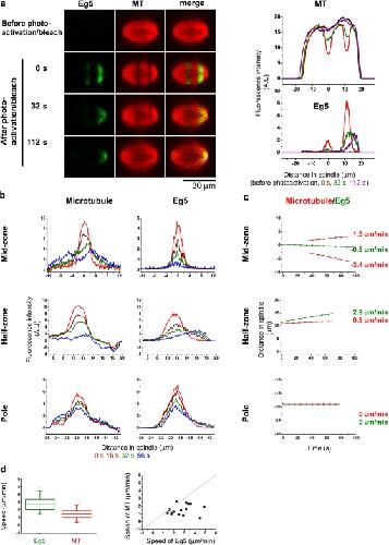
Figure 3. Directed movements of photoactivated Eg5-paGFP and of photobleached Cy5 microtubules along the spindle axis. (a) Spindles in egg extract depleted from endogenous Eg5 and supplemented with Eg5-paGFP and Cy5-tubulin before and after photoactivation of Eg5-paGFP and simultaneous photobleaching of Cy5 microtubules in two different spindle regions. Time series of confocal fluorescence microscopy images of Eg5-paGFP (green) and Cy5 microtubules (MT; red) at the indicated times, and fluorescence intensity profiles (Fig. 2) for Cy5 microtubules and Eg5-paGFP of the same spindle at the indicated times. (b) Intensity difference profiles for bleached Cy5 microtubules and intensity profiles for photoactivated Eg5-paGFP at the indicated times. Only parts of entire profiles are shown for the midzone, halfzone, and pole region. Intensity difference profiles for Cy5 microtubules appear inverted as compared with the intensity profiles (Fig. 2). Note the splitting of the initial single peak of the red microtubule profile in the midzone into two peaks of the blue microtubule profile after 56 s. A corresponding split is not observed in the Eg5 profiles. The intensity profile for the halfzone is derived from the spindle shown in section a, whereas the intensity profiles for the midzone and pole are derived from spindles not shown because of different imaging requirements for the different regions in the spindle. (c) Displacements of the peaks of photoactivated Eg5-paGFP (green) and of photobleached Cy5 microtubules (red) along the spindle axis with time. Linear regression fits (lines) to the experimental values (dots) yielded the velocities as indicated. (d, left) Box plots of the speeds of Eg5 movement (22 measurements in 19 spindles) and of microtubule flux (MT; 16 measurements). (right) Scatter diagram of the speeds of microtubule (MT) flux as a function of the speeds of Eg5 in the halfzone. Each data point represents two simultaneous measurements in the same spindle region.
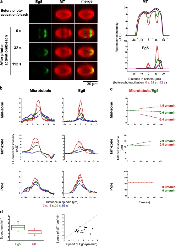
Figure 4. Turnover of Eg5 and microtubules in egg extract spindles measured by time-lapse fluorescence microscopy after photoactivation and photobleaching. (a) Fluorescence decay of photoactivated Eg5-paGFP (green) and fluorescence recovery of Cy5 microtubules (red) in the midzone, the halfzone, and the pole region within the first 2 min after photoactivation and photobleaching. A monoexponential fit (lines) to the experimental values (dots) yielded half-lives as indicated. (b) Box plots of half-lives and residuals of fluorescence decays of photoactivated Eg5-paGFP in the three different spindle regions. 4–12 measurements were made per region.
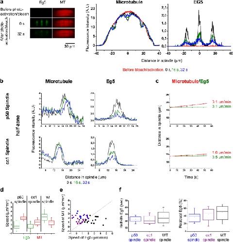
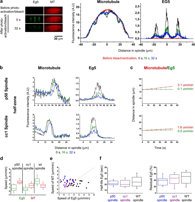
Figure 5. Disruption of the dynein–dynactin complex decreases the amount of Eg5 localizing to spindles in X. laevis egg extract. (a) Confocal fluorescence microscopy images of nonfixed spindles assembled either in the absence or additional presence of p50 or cc1 showing the localization of Eg5. The fluorescence of Eg5-paGFP (green) and of Cy5 microtubules (MT; red) was measured immediately after photoactivation of Eg5-paGFP in the entire spindle. (b) Fluorescence intensity profiles for photoactivated Eg5-paGFP and Cy5 microtubules along the spindle axis for the spindles shown in section a. (right) Mean ratios of the total fluorescence intensity of photoactivated Eg5-paGFP divided by the total fluorescence intensity of Cy5 microtubules (MT) for wild-type spindles, p50 spindles, and cc1 spindles are shown. The means were determined from five spindles per condition. The wild-type intensity ratio was set to 100. Error bars indicate standard deviation. (c) Confocal fluorescence microscopy images of fixed spindles assembled either in the absence (top) or presence (bottom) of cc1 showing the localization of dynein. Dynein heavy chain was detected by immunofluorescence (green), tubulin by using incorporated Alexa 568–tubulin (red), and DNA by Hoechst staining (blue). (d) Western blot analysis showing pull-down of p150Glued with Eg5 on anti-Eg5 beads and pull-down of Eg5 with p150Glued on anti-p150Glued beads in X. laevis egg extract, either in the absence (−cc1) or presence (+cc1) of added p150 fragment cc1. Mock represents magnetic beads coated with an irrelevant antibody also incubated in X. laevis egg extract. An anti-p150Glued antibody was used for detection in the top left three lanes and in the bottom right three lanes, whereas an anti-Eg5 antibody was used for detection in the top right three lanes and in the bottom left three lanes. All samples in a horizontal row were run on the same SDS gel. Molecular weight markers to the left of the blots are in kD.
Figure 6. Dynamics of Eg5 and microtubules in spindles assembled after disruption of the dynein–dynactin complex. (a) Spindle assembled in the presence of p50. Confocal fluorescence microscopy images of photoactivated Eg5-paGFP (green) and Cy5-labeled microtubules (red) before and after photoactivation and simultaneous photobleaching in three different spindle regions. Fluorescence intensity profiles for Eg5-paGFP and Cy5 microtubules (MT) of the same spindle at the indicated times. (b) Sections of intensity difference profiles for bleached Cy5 microtubules and intensity profiles for photoactivated Eg5-paGFP in the halfzone of spindles assembled in the presence of p50 or cc1. (c) Displacements of the peaks of photoactivated Eg5-paGFP (green) and of photobleached Cy5 microtubules (red) along the spindle axis with time. Linear regression fits (lines) to the experimental values (dots) yielded the velocities as indicated. (d) Box plots of the speeds of Eg5 and of microtubule flux (MT) in the halfzone of p50 spindles (11 measurements in 6 spindles) and cc1 spindles (20 measurements in 11 spindles) as compared with wild-type spindles (data from Fig. 3 d). (e) Scatter diagram of speeds of directed movements of photoactivated Eg5-paGFP in the halfzone of p50 spindles (blue), cc1 spindles (green), and in unperturbed spindles (black) as a function of the simultaneously measured speeds of microtubule (MT) flux. (f) Box plots of the half-lives of the fluorescence decays of photoactivated Eg5-paGFP in p50 spindles, cc1 spindles, and unperturbed spindles (data from Fig. 4 b) and box plots of the corresponding residuals. Shown are the same measurements as in section e.
Bieling,
Reconstitution of a microtubule plus-end tracking system in vitro.
2007, Pubmed
Bieling,
Reconstitution of a microtubule plus-end tracking system in vitro.
2007,
Pubmed Blangy,
Phosphorylation by p34cdc2 protein kinase regulates binding of the kinesin-related motor HsEg5 to the dynactin subunit p150.
1997,
Pubmed Blangy,
Phosphorylation by p34cdc2 regulates spindle association of human Eg5, a kinesin-related motor essential for bipolar spindle formation in vivo.
1995,
Pubmed
,
Xenbase Burbank,
Slide-and-cluster models for spindle assembly.
2007,
Pubmed
,
Xenbase Burbank,
A new method reveals microtubule minus ends throughout the meiotic spindle.
2006,
Pubmed
,
Xenbase Cameron,
Kinesin 5-independent poleward flux of kinetochore microtubules in PtK1 cells.
2006,
Pubmed Castoldi,
Purification of brain tubulin through two cycles of polymerization-depolymerization in a high-molarity buffer.
2003,
Pubmed Cole,
A "slow" homotetrameric kinesin-related motor protein purified from Drosophila embryos.
1994,
Pubmed
,
Xenbase Cross,
The kinetic mechanism of kinesin.
2004,
Pubmed Desai,
Anaphase A chromosome movement and poleward spindle microtubule flux occur At similar rates in Xenopus extract spindles.
1998,
Pubmed
,
Xenbase Ding,
Three-dimensional reconstruction and analysis of mitotic spindles from the yeast, Schizosaccharomyces pombe.
1993,
Pubmed Gadde,
Mechanisms and molecules of the mitotic spindle.
2004,
Pubmed Gaetz,
Dynein/dynactin regulate metaphase spindle length by targeting depolymerizing activities to spindle poles.
2004,
Pubmed
,
Xenbase Gaglio,
Opposing motor activities are required for the organization of the mammalian mitotic spindle pole.
1996,
Pubmed
,
Xenbase Goshima,
The roles of microtubule-based motor proteins in mitosis: comprehensive RNAi analysis in the Drosophila S2 cell line.
2003,
Pubmed Hagan,
Kinesin-related cut7 protein associates with mitotic and meiotic spindles in fission yeast.
1992,
Pubmed Hagting,
MPF localization is controlled by nuclear export.
1998,
Pubmed Hannak,
Investigating mitotic spindle assembly and function in vitro using Xenopus laevis egg extracts.
2006,
Pubmed
,
Xenbase Heald,
Spindle assembly in Xenopus egg extracts: respective roles of centrosomes and microtubule self-organization.
1997,
Pubmed
,
Xenbase Hildebrandt,
Mitotic motors in Saccharomyces cerevisiae.
2000,
Pubmed Hyman,
Preparation of modified tubulins.
1991,
Pubmed Kapitein,
The bipolar mitotic kinesin Eg5 moves on both microtubules that it crosslinks.
2005,
Pubmed
,
Xenbase Kapoor,
Eg5 is static in bipolar spindles relative to tubulin: evidence for a static spindle matrix.
2001,
Pubmed
,
Xenbase Kashina,
A bipolar kinesin.
1996,
Pubmed King,
Analysis of the dynein-dynactin interaction in vitro and in vivo.
2003,
Pubmed King,
Dynactin increases the processivity of the cytoplasmic dynein motor.
2000,
Pubmed Lata,
Stable and functional immobilization of histidine-tagged proteins via multivalent chelator headgroups on a molecular poly(ethylene glycol) brush.
2005,
Pubmed Lippincott-Schwartz,
Photobleaching and photoactivation: following protein dynamics in living cells.
2003,
Pubmed Maddox,
Direct observation of microtubule dynamics at kinetochores in Xenopus extract spindles: implications for spindle mechanics.
2003,
Pubmed
,
Xenbase Mastronarde,
Interpolar spindle microtubules in PTK cells.
1993,
Pubmed Mayer,
Small molecule inhibitor of mitotic spindle bipolarity identified in a phenotype-based screen.
1999,
Pubmed
,
Xenbase McIntosh,
Tubulin hooks as probes for microtubule polarity: an analysis of the method and an evaluation of data on microtubule polarity in the mitotic spindle.
1984,
Pubmed Melkonian,
Mechanism of dynamitin-mediated disruption of dynactin.
2007,
Pubmed Miki,
Analysis of the kinesin superfamily: insights into structure and function.
2005,
Pubmed Mitchison,
Roles of polymerization dynamics, opposed motors, and a tensile element in governing the length of Xenopus extract meiotic spindles.
2005,
Pubmed
,
Xenbase Mitchison,
Dynamic instability of microtubule growth.
,
Pubmed Miyamoto,
The kinesin Eg5 drives poleward microtubule flux in Xenopus laevis egg extract spindles.
2004,
Pubmed
,
Xenbase Oiwa,
Recent progress in dynein structure and mechanism.
2005,
Pubmed Patterson,
A photoactivatable GFP for selective photolabeling of proteins and cells.
2002,
Pubmed Quintyne,
Dynactin is required for microtubule anchoring at centrosomes.
1999,
Pubmed Sawin,
Poleward microtubule flux mitotic spindles assembled in vitro.
1991,
Pubmed
,
Xenbase Sawin,
Mitotic spindle organization by a plus-end-directed microtubule motor.
1992,
Pubmed
,
Xenbase Schroer,
Dynactin.
2004,
Pubmed Seitz,
Processive movement of single kinesins on crowded microtubules visualized using quantum dots.
2006,
Pubmed Sharp,
Functional coordination of three mitotic motors in Drosophila embryos.
2000,
Pubmed Sharp,
Antagonistic microtubule-sliding motors position mitotic centrosomes in Drosophila early embryos.
1999,
Pubmed Sharp,
The bipolar kinesin, KLP61F, cross-links microtubules within interpolar microtubule bundles of Drosophila embryonic mitotic spindles.
1999,
Pubmed Sprague,
FRAP analysis of binding: proper and fitting.
2005,
Pubmed Telzer,
Decoration of spindle microtubules with Dynein: evidence for uniform polarity.
1981,
Pubmed Tirnauer,
Microtubule plus-end dynamics in Xenopus egg extract spindles.
2004,
Pubmed
,
Xenbase Vale,
The way things move: looking under the hood of molecular motor proteins.
2000,
Pubmed Valentine,
Individual dimers of the mitotic kinesin motor Eg5 step processively and support substantial loads in vitro.
2006,
Pubmed Walczak,
A model for the proposed roles of different microtubule-based motor proteins in establishing spindle bipolarity.
,
Pubmed
,
Xenbase Waterman-Storer,
New directions for fluorescent speckle microscopy.
2002,
Pubmed Waterman-Storer,
Fluorescent speckle microscopy of spindle microtubule assembly and motility in living cells.
1999,
Pubmed Wittmann,
The spindle: a dynamic assembly of microtubules and motors.
2001,
Pubmed Wittmann,
Recombinant p50/dynamitin as a tool to examine the role of dynactin in intracellular processes.
1999,
Pubmed
,
Xenbase Yang,
Architectural dynamics of the meiotic spindle revealed by single-fluorophore imaging.
2007,
Pubmed
,
Xenbase