XB-ART-38230
J Cell Biol
2008 Jul 14;1821:77-88. doi: 10.1083/jcb.200804062.
Show Gene links
Show Anatomy links
Myosin-10 and actin filaments are essential for mitotic spindle function.
???displayArticle.abstract???
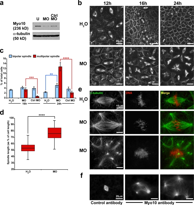
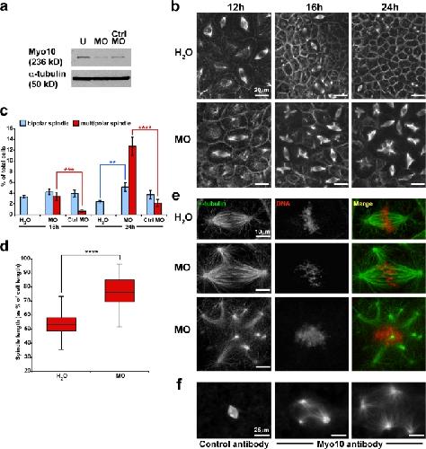
Mitotic spindles are microtubule-based structures responsible for chromosome partitioning during cell division. Although the roles of microtubules and microtubule-based motors in mitotic spindles are well established, whether or not actin filaments (F-actin) and F-actin-based motors (myosins) are required components of mitotic spindles has long been controversial. Based on the demonstration that myosin-10 (Myo10) is important for assembly of meiotic spindles, we assessed the role of this unconventional myosin, as well as F-actin, in mitotic spindles. We find that Myo10 localizes to mitotic spindle poles and is essential for proper spindle anchoring, normal spindle length, spindle pole integrity, and progression through metaphase. Furthermore, we show that F-actin localizes to mitotic spindles in dynamic cables that surround the spindle and extend between the spindle and the cortex. Remarkably, although proper anchoring depends on both F-actin and Myo10, the requirement for Myo10 in spindle pole integrity is F-actin independent, whereas F-actin and Myo10 actually play antagonistic roles in maintenance of spindle length.
???displayArticle.pubmedLink??? 18606852
???displayArticle.pmcLink??? PMC2447898
???displayArticle.link??? J Cell Biol
???displayArticle.grants??? [+]
Species referenced: Xenopus laevis
Genes referenced: actl6a ctrl myo10 myo10.2 tpx2
???displayArticle.antibodies??? Myo10.2 Ab1
???displayArticle.morpholinos??? myo10.2 MO5
???attribute.lit??? ???displayArticles.show???
References [+] :
Barak,
Differential staining of actin in metaphase spindles with 7-nitrobenz-2-oxa-1,3-diazole-phallacidin and fluorescent DNase: is actin involved in chromosomal movement?
1981, Pubmed
Barak, Differential staining of actin in metaphase spindles with 7-nitrobenz-2-oxa-1,3-diazole-phallacidin and fluorescent DNase: is actin involved in chromosomal movement? 1981, Pubmed
Berg, Myosin-X, a novel myosin with pleckstrin homology domains, associates with regions of dynamic actin. 2000, Pubmed
Berg, Myosin-X is an unconventional myosin that undergoes intrafilopodial motility. 2002, Pubmed
Burkel, Versatile fluorescent probes for actin filaments based on the actin-binding domain of utrophin. 2007, Pubmed , Xenbase
Danilchik, Requirement for microtubules in new membrane formation during cytokinesis of Xenopus embryos. 1998, Pubmed , Xenbase
Fabian, Possible roles of actin and myosin during anaphase chromosome movements in locust spermatocytes. 2007, Pubmed
Forer, Actin and myosin inhibitors block elongation of kinetochore fibre stubs in metaphase crane-fly spermatocytes. 2007, Pubmed
Forer, Actin in spindles of Haemanthus katherinae endosperm. II. Distribution of actin in chromosomal spindle fibres, determined by analysis of serial sections. 1979, Pubmed
Gard, F-actin is required for spindle anchoring and rotation in Xenopus oocytes: a re-examination of the effects of cytochalasin B on oocyte maturation. 1995, Pubmed , Xenbase
Garrett, hTPX2 is required for normal spindle morphology and centrosome integrity during vertebrate cell division. 2002, Pubmed , Xenbase
Gassmann, Borealin: a novel chromosomal passenger required for stability of the bipolar mitotic spindle. 2004, Pubmed
Goshima, Length control of the metaphase spindle. 2005, Pubmed
Gruss, The mechanism of spindle assembly: functions of Ran and its target TPX2. 2004, Pubmed
Gundersen, Cell biology. Microtubule asymmetry. 2003, Pubmed
Gundersen, Cortical control of microtubule stability and polarization. 2004, Pubmed
Heasman, Morpholino oligos: making sense of antisense? 2002, Pubmed , Xenbase
Homma, Myosin X is a high duty ratio motor. 2005, Pubmed
Homma, Motor function and regulation of myosin X. 2001, Pubmed , Xenbase
Kaji, LIM kinase-mediated cofilin phosphorylation during mitosis is required for precise spindle positioning. 2008, Pubmed
Keating, Immunostructural evidence for the template mechanism of microtubule nucleation. 2000, Pubmed , Xenbase
Kiehart, Evidence that myosin does not contribute to force production in chromosome movement. 1982, Pubmed
Kim, The distribution and requirements of microtubules and microfilaments in bovine oocytes during in vitro maturation. 2000, Pubmed
Liu, Sisyphus, the Drosophila myosin XV homolog, traffics within filopodia transporting key sensory and adhesion cargos. 2008, Pubmed
Merdes, A complex of NuMA and cytoplasmic dynein is essential for mitotic spindle assembly. 1996, Pubmed , Xenbase
Mitchison, Roles of polymerization dynamics, opposed motors, and a tensile element in governing the length of Xenopus extract meiotic spindles. 2005, Pubmed , Xenbase
Murray, Cell cycle extracts. 1991, Pubmed
Nicklas, Kinetochore chemistry is sensitive to tension and may link mitotic forces to a cell cycle checkpoint. 1995, Pubmed
O'Brien, TPX2 is required for postmitotic nuclear assembly in cell-free Xenopus laevis egg extracts. 2006, Pubmed , Xenbase
O'Brien, The Xenopus TACC homologue, maskin, functions in mitotic spindle assembly. 2005, Pubmed , Xenbase
Pecreaux, Spindle oscillations during asymmetric cell division require a threshold number of active cortical force generators. 2006, Pubmed
Perez-Moreno, Sticky business: orchestrating cellular signals at adherens junctions. 2003, Pubmed
Rodriguez, Conserved microtubule-actin interactions in cell movement and morphogenesis. 2003, Pubmed
Rosenblatt, Myosin II-dependent cortical movement is required for centrosome separation and positioning during mitotic spindle assembly. 2004, Pubmed
Sardet, Structure and function of the egg cortex from oogenesis through fertilization. 2002, Pubmed , Xenbase
Schloss, Myosin subfragment binding for the localization of actin-like microfilaments in cultured cells. A light and electron microscope study. 1977, Pubmed
Sharp, Cytoplasmic dynein is required for poleward chromosome movement during mitosis in Drosophila embryos. 2000, Pubmed
Sokac, Cdc42-dependent actin polymerization during compensatory endocytosis in Xenopus eggs. 2003, Pubmed , Xenbase
Sun, Dynamic events are differently mediated by microfilaments, microtubules, and mitogen-activated protein kinase during porcine oocyte maturation and fertilization in vitro. 2001, Pubmed
Tokuo, The motor activity of myosin-X promotes actin fiber convergence at the cell periphery to initiate filopodia formation. 2007, Pubmed
Toyoshima, Integrin-mediated adhesion orients the spindle parallel to the substratum in an EB1- and myosin X-dependent manner. 2007, Pubmed
Waterman-Storer, Microtubules remodel actomyosin networks in Xenopus egg extracts via two mechanisms of F-actin transport. 2000, Pubmed , Xenbase
Weber, A microtubule-binding myosin required for nuclear anchoring and spindle assembly. 2004, Pubmed , Xenbase
Wittmann, TPX2, A novel xenopus MAP involved in spindle pole organization. 2000, Pubmed , Xenbase
Zhou, Paclitaxel-resistant human ovarian cancer cells undergo c-Jun NH2-terminal kinase-mediated apoptosis in response to noscapine. 2002, Pubmed
