Click here to close
Hello! We notice that you are using Internet Explorer, which is not supported by Xenbase and may cause the site to display incorrectly.
We suggest using a current version of Chrome,
FireFox, or Safari.
???displayArticle.abstract???
Dorsal-ventral patterning is specified by signaling centers secreting antagonizing morphogens that form a signaling gradient. Yet, how morphogen gradient is translated intracellularly into fate decisions remains largely unknown. Here, we report that p38MAPK and CREB function along the dorsal-ventral axis in mesoderm patterning. We find that the phosphorylated form of CREB (S133) is distributed in a gradient along the dorsal-ventralmesoderm axis and that the p38MAPK pathway mediates the phosphorylation of CREB. Knockdown of CREB prevents chordin expression and mesoderm dorsalization by the Spemann organizer, whereas ectopic expression of activated CREB-VP16 chimera induces chordin expression and dorsalizes mesoderm. Expression of high levels of p38 activator, MKK6E or CREB-VP16 in embryos converts ventralmesoderm into a dorsal organizing center. p38MAPK and CREB function downstream of maternal Wnt/beta-catenin and the organizer-specific genes siamois and goosecoid. At low expression levels, MKK6E induces expression of lateral genes without inducing the expression of dorsal genes. Loss of CREB or p38MAPK activity enables the expansion of the ventral homeobox gene vent1 into the dorsal marginal region, preventing the lateral expression of Xmyf5. Overall, these data indicate that dorsal-ventralmesoderm patterning is regulated by differential p38/CREB activities along the axis.
Fig. 1. A gradient of phospho CREB along the dorsalâventral axis of the marginal zone. (A) Embryos (n = 18) were injected with the pTal-CRE-Luc reporter gene. VMZ and DMZ explants were cultured until sibling embryos reached stage 15. Proteins were extracted and used to assay luciferase activity. The values are the average of three experiments. (B) Left panel: Albino embryos (n = 31) at stage 10.25 were stained with primary antibody to phospho CREB, and a streptavidinâperoxidase conjugate secondary antibody. White arrowheads point at nuclear staining. Right panel: DMZ, DLMZ and VMZ explants (n = 18) were isolated at stage 10.25, proteins were extracted and analyzed by Western blotting using anti phospho CREB and anti tubulin antibodies. (C) Transcripts of wnt8 (500 pg) were injected into one cell embryos (n = 3). Animal cap explants were isolated (Stage 8.5). AC explants were fixed at late gastrula, sectioned and immunostained with antibodies to phospho CREB.
Fig. 2. Knockdown of CREB prevents the Spemann organizer function in mesoderm patterning. (A) CREB AMO was injected to embryos. DMZ explants were extracted at stage 15 and proteins were analyzed by Western blotting, using anti CREB and anti tubulin antibodies. (B) Embryos were injected with CREB AMO and cultured until gastrula (10.25). In situ hybridization was performed with probes to chordin and goosecoid. (C) CREB AMO was injected to one cell embryos. XWnt8 transcripts were injected to ventral blastomeres in four cell embryos. In situ hybridization was performed with a probe to chordin. (D) Embryos were injected with CREB AMO. DLMZ explants (n = 36) were dissected at stage 10.25 and cultured until sibling embryos reached stage 15. Control explants were dissected from uninjected embryos. (E) DLMZ explants (n = 18) were treated as described in panel D. Total RNA was isolated. RT-PCR analysis was performed. (F) DMZ explants were dissected at stage 10.25 from control embryos and embryos injected with CREB AMO. Total RNA was isolated and RT-PCR analysis was performed. (G) Upper panel: Pigmented embryos (P) were injected with CREB AMO. DMZ explants were isolated and conjugated with VMZ explants from albino embryos (A). Conjugates were grown to stage 15 and in situ hybridization was performed with a probe to muscle actin. Lower panel: Albino embryos were injected with transcripts encoding β-gal, without or with CREB AMO. DMZ explants from these embryos were conjugated with VMZ explants from untreated albino embryos. Conjugates were grown to stage 15 and in situ hybridization was performed with a probe to muscle actin. Light blue corresponds to β-gal; Dark blue corresponds to muscle actin staining.
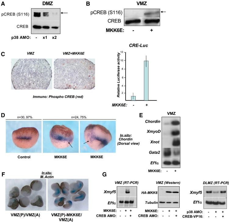
Fig. 4. The p38 pathway affects CREB phosphorylation and activity. (A) Two concentrations of CREB AMO (7 and 14 ng) were injected to embryos. DMZ explants (n = 10) were dissected at stage 10.25. Proteins were extracted and analyzed by Western blotting using anti phospho CREB antibody followed by anti total CREB antibody. (B) Embryos were injected with transcripts encoding MKK6E. VMZ explants (n = 10) were dissected at stage 10.25 and cultured until sibling embryos reached stage 14. Proteins were analyzed as in panel A. (C) Transcripts of MKK6E (100 pg) were injected into one cell embryos (n = 3). VMZ explants were isolated (10.25). Explants were fixed at stage 14, sectioned and immunostained with antibodies to phospho CREB (left panel). A pTal-CRE-Luc reporter gene was injected to one cell embryos without or with transcripts encoding MKK6E. VMZ explants (n = 18) were isolated at stage 10.25 and were grown to stage 13. Proteins were extracted and used to assay luciferase activity. The values are the average of three experiments (right panel). (D) MKK6E transcripts were injected to ventral blastomeres of four cell embryos. In situ hybridization was performed at stage 10+ embryos with a probe to chordin. (E) Transcripts encoding MKK6E were injected to embryos. VMZ explants (n = 18) were isolated and were grown to stage 15. Total RNA was isolated and RT-PCR analysis was performed. (F) Pigmented embryos were injected with transcripts encoding MKK6E. VMZ explants (P) were isolated and conjugated with VMZ explants from albino embryos (A). Conjugates were grown to stage 15 and in situ hybridization was performed with a probe to muscle actin. VMZ conjugates from uninjected embryos were used as negative controls. (G) Embryos were injected with transcripts encoding MKK6E without or with CREB AMO (n = 18). VMZ explants were dissected at stage 10.25 and cultured until sibling embryos reached late gastrula stages. Left: RNA was isolated and RT-PCR was performed. Middle: Protein extracts were prepared and ectopic MKK6 was identified in Western analysis (anti HA). Right: In a second experiment, embryos were injected with p38 AMO without or with transcripts encoding CREB-VP16 (n = 18). VMZ explants were isolated as above and RT-PCR was performed.
Fig. 6. p38/CREB and Vents antagonize in mesoderm patterning. (A) Embryos were injected with either p38 AMO or with CREB AMO, DLMZ explants (n = 18) were dissected and cultured until sibling embryos reached stage 13. Total RNA was isolated and RT PCR analysis was performed. (B) Embryos were injected with CREB AMO or with p38 AMO. Vent1was detected by whole mount in-situ hybridization performed on stage 10.25 embryos. (C) 1; Vent1 and vent2 AMOs were injected, separately or combined, to embryos. VMZ explants were dissected at stage 10.25 and cultured until sibling embryos reached stage 14. Total RNA was isolated and RT PCR analysis was preformed. 2; CREB AMO was injected without or with a mixture of vent1 and vent2 AMOs to embryos. DLMZ explants were dissected at stage10.25 and cultured until sibling embryos reached stage 14. Total RNA was isolated and RT PCR analysis was preformed.