XB-ART-38171
J Cell Biol
2008 Aug 11;1823:467-79. doi: 10.1083/jcb.200802146.
Show Gene links
Show Anatomy links
Ku80 removal from DNA through double strand break-induced ubiquitylation.
Postow L, Ghenoiu C, Woo EM, Krutchinsky AN, Chait BT, Funabiki H.
???displayArticle.abstract???
The Ku70/Ku80 heterodimer, or Ku, is the central component of the nonhomologous end joining (NHEJ) pathway of double strand break (DSB) repair. Because Ku forms a ring through which the DSB threads, it likely becomes topologically attached to DNA during repair. The mechanism for its removal was unknown. Using a method to identify proteins recruited to DSBs in Xenopus laevis egg extract, we show that DSB-containing DNAs accumulate members of the Skp1-Cul1-F-box complex and K48-linked polyubiquitylated proteins in addition to known repair proteins. We demonstrate that Ku80 is degraded in response to DSBs in a ubiquitin-mediated manner. Strikingly, K48-linked polyubiquitylation, but not proteasomal degradation, is required for the efficient removal of Ku80 from DNA. This removal is DNA length dependent, as Ku80 is retained on duplex oligonucleotides. Finally, NHEJ completion and removal of Ku80 from DNA are independent from one another. We propose that DSB-induced ubiquitylation of Ku80 provides a mechanism to efficiently eliminate Ku from DNA for pre- and postrepair processes.
???displayArticle.pubmedLink??? 18678709
???displayArticle.pmcLink??? PMC2500133
???displayArticle.link??? J Cell Biol
???displayArticle.grants??? [+]
Species referenced: Xenopus laevis
Genes referenced: cul1 mre11 myh3 pkm skp1 tbx2 wrn
???attribute.lit??? ???displayArticles.show???
|
|
Figure 1. Polyubiquitylation and Ku80 modification at DSBs. (A) Streptavidin-coated, SB-DNA, and DB-DNA beads were incubated in egg extract for 30 min, and bound proteins were visualized with colloidal coomassie stain. A similar gel was analyzed by ms/ms, and some proteins identified are indicated. SA, streptavidin beads; SB, SB-DNA beads; DB, DB-DNA beads. (B) After SB-DNA beads were incubated in egg extract for the indicated times, DNA was purified and visualized by ethidium bromide. kb, 1-kb ladder; lm, linear monomer; ld, linear dimer; s, substrate DNA. (C) Proteins coisolated with streptavidin-coated, SB-DNA, and DB-DNA beads after 45-min incubation in egg extract were immunoblotted with antibodies against ubiquitin and histone H3 as a control. I, extract input; SA, streptavidin beads; SB, SB-DNA beads; DB, DB-DNA beads. (D) 35S-methionine–labeled Ku80, Ku70, WRN, or Mre11 were mixed with extract in which SB-DNA beads were incubated for 45 min and visualized by exposure to film. S, supernatant; B, beads. (E) As in C, except the proteins were immunoblotted with antibodies against Ku80 and histone H3. |
|
|
Figure 2. DSBs lead to the proteasomal degradation of Ku80. (A) Cut linear DNA, supercoiled circular DNA, or buffer was added to extract containing 35S-labeled Ku80. After incubation at 22°C for the indicated times, samples were taken. The asterisk indicates DSB-dependent modified Ku80. Radioactively labeled protein was visualized using a phosphorimager. (B) Quantification of the radioactivity of the entire lane in A using a phosphorimager (n = 4). (C) Degradation, quantified as in B, of Ku80, Ku70, and Mre11 in the presence of cut DNA (n = 3). (D) Degradation, quantified as in B, of Ku80 in the presence of cut DNA and buffer, 0.5 mg/ml wild-type ubiquitin, or 0.5 mg/ml ubiquitin-K48R (n = 3). (E) Degradation of Ku80 in the presence of buffer, supercoiled DNA, or cut DNA. At indicated time points extract samples were spotted onto glass microfiber filters and precipitated in 10% TCA, and radioactivity was quantified using a liquid scintillation counter (n = 4). (F) Degradation, quantified as in E, of Ku80 in the presence of either DMSO or 100 μM MG132 (n = 4). Error bars denote one standard error of the mean. |
|
|
Figure 3. Polyubiquitylation induces the loss of Ku80 from DNA. (A) The experimental scheme of the release assay. At time 0, SB-DNA beads and streptavidin-coated beads were added to egg extract containing 35S-labeled Ku80 and either ubiquitin storage buffer, 0.5 mg/ml ubiquitin, 0.5 mg/ml ubiquitin-K48R, DMSO, or 100 μM MG132. Beads were incubated for 30 min, removed from the extract, and subsequently washed and incubated in extract containing the additional factors but lacking the radioactive proteins for an additional 30 or 60 min. As a control for bead recovery, we used the streptavidin beads coated with 35S-labeled GFP fused to the streptavidin-binding peptide (GFP-SBP). (B) The results of the experiment described in A after exposure to film. Extract contained buffer, 0.5 mg/ml ubiquitin, or 0.5 mg/ml ubiquitin-K48R. Polyubiquitylated Ku80 and GFP-SBP, added as a recovery control, are indicated. (C) Extract contained buffer, 0.5 mg/ml ubiquitin, 0.5 mg/ml ubiquitin-K48R, DMSO, or 100 μM MG132. Beads isolated after 30 min in extract containing radioactive Ku80 (t = 30 min), along with beads chased for an additional 30 min in nonlabeled extract (t = 60 min), were washed, and retained radioactivity was quantified using a liquid scintillation counter. In addition, samples were taken from the supernatant of the 60-min time point and precipitated onto glass microfiber filters with 10% TCA, and radioactivity was quantified using a liquid scintillation counter. The values of Ku80 remaining on beads and Ku80 in supernatant at t = 60 min were normalized relative to the radioactivity on beads at t = 30 min for each sample. Error bars denote one standard error of the mean; n = 3. |
|
|
Figure 4. Ku80 bound to short oligonucleotide duplexes has less polyubiquitylation and is stable on DNA beads. (A) Steptavidin-coated beads bound to a biotinylated hairpin-containing 20-bp duplex DNA, a 49-bp double-stranded oligo containing a biotinylated 3′ end on one strand, or a 3,000-bp SB-DNA were incubated in extract for 30 min. Binding of Ku80, Cul1, and Skp1 were analyzed by immunoblot. (B) 20- and 49-bp oligo DNA beads and SB-DNA beads were used in the DNA release assay detailed in Fig. 3 A. (C) Quantification of B using a phosphorimager. Error bars denote the range of the data; n = 2. |
|
|
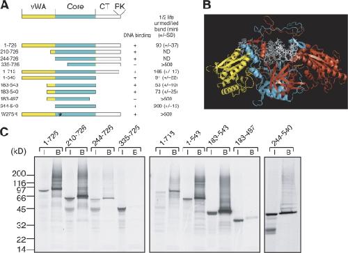
Figure 5. N- and C-terminal Ku80 truncations are ubiquitylated and degraded in response to binding to DSBs. (A) Domain organization of Ku80 is modified from a previous review (for review see Downs and Jackson, 2004). Ku80 domains include vWA, N-terminal von Willibrand A domain; Core, central core domain; CT, C-terminal region; PK, DNA-PKcsâinteracting peptide (Gell and Jackson, 1999). The core DNA-binding region is indicated in light blue, and the other regions of the protein included in the atomic structure are in yellow. Regions of the protein not included in the structure are white. Numbers to the left indicate amino acids included in the protein. An asterisk indicates the location of amino acid W275. Truncations were generated as indicated and labeled with 35S in rabbit reticulocyte lysate. Proteins were then mixed with egg extract, to which was added either SB-DNA beads to assess DNA binding or cut linear DNA to measure degradation. Half-lives of the unmodified bands after addition of cut DNA, quantified using a phosphorimager, are indicated. (B) The structure of the human Ku70/Ku80 heterodimer bound to DNA (Walker et al., 2001). Residues up to the equivalent of amino acid 543 of the X. laevis Ku80 are included in the structure. Red, Ku70; yellow, Ku80; white, DNA. The region of Ku80 required for DNA binding (X. laevis residues 244â540) is light blue. (C) Truncations were mixed with extract and incubated with SB-DNA beads for 45 min. Bound proteins were visualized by exposing to film. I, input; B, beads. |
|
|
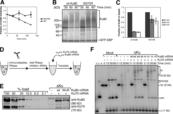
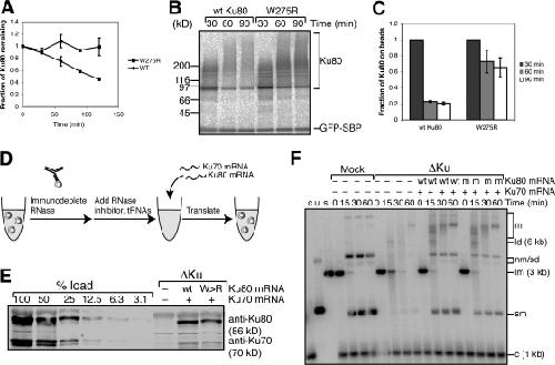
Figure 6. Ku80-W275R is functional for NHEJ but is not released from DNA. (A) Radioactively labeled wild-type (WT) Ku80 or Ku80-W275R were mixed with egg extract and linear DNA was added. Samples were taken at the indicated time points, and degradation was quantified using a phosphorimager. Error bars denote the range of data; n = 2. (B) Wild-type Ku80 and Ku80-W275R were used in the release assay (Fig. 3 A), and the results were visualized using a phosphorimager. (C) Quantification of results in B, including modified and unmodified Ku80. Error bars denote the range of data; n = 2. (D) Schematic of immunodepletion/translation experiment. Extract was immunodepleted using an anti-Ku80 antibody in the presence of RNase A, after which an RNase inhibitor was added along with tRNAs. mRNAs encoding Ku70 and either wild-type or mutant Ku80 were then added and allowed to translate in the extract. (E) Samples of extract after translation were immunoblotted and probed with antibodies against Ku70 and Ku80. For comparison, a dilution series of undepleted extract has been included. (F) After translation, Xmn1-digested pBluescript SK+ DNA was added to the extract. At indicated time points, samples were taken and treated with proteinase K and phenol/chloroform extraction. DNA was run on an agarose gel containing ethidium bromide, Southern blotted, probed with pBluescript DNA, and exposed to film. s, linear substrate; c, internal 1-kb control; u, uncut plasmid; sm, supercoiled monomer; lm, linear monomer; nm/sd, nicked monomer/supercoiled dimer; ld, linear dimer; m, higher order multimers. |
|
|
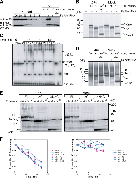
Figure 7. Nonfunctional Ku80 is ubiquitylated and degraded in response to DSBs. NHEJ, DNA binding, and degradation of Ku80 using Ku-depleted (ÎKu) extract complemented with full-length or truncated Ku80 and Ku70. After mock or Ku depletion and RNase treatment, mRNAs encoding Ku70 and either full-length Ku80, Ku801-543 (ÎC), or Ku80183-543 (ÎNÎC) were translated in the extract. 35S-methionine was added as indicated to radioactively label the translated proteins. (A) Extracts were immunoblotted with antibodies against Ku80 and Ku70. C-terminally truncated Ku80 cannot be detected with the anti-Ku80 antibody. (B) Autoradiograph of extracts labeled with 35S-methionine visualizing the C-terminally truncated Ku80 as well full-length Ku80 and Ku70. (C) NHEJ assay. Xmn1-digested pBluescript SK+ was added to mock- or Ku-depleted extracts after translation. At time points indicated, samples were removed, and DNA was purified by proteinase K digestion and phenol extraction. The resulting Southern blot was probed with pBluescript SK+ and exposed to film. Lanes 1, mock-depleted extract; lanes 2, ÎKu extract; lanes 3, ÎKu extract + Ku80 + Ku70; lanes 4, ÎKu extract + Ku80 ÎC + Ku70; lanes 5, ÎKu extract + Ku80 ÎNÎC + Ku70. s, linear substrate; c, internal 1-kb control; u, uncut plasmid; sm, supercoiled monomer; lm, linear monomer; nm/sd, nicked monomer/supercoiled dimer; ld, linear dimer; m, higher order multimers. (D) Autoradiograph of labeled proteins copurified with SB-DNA beads, revealing the binding of Ku80 truncations to SB-DNA beads and their modifications. (E) Degradation assay. Xmn1-digested pBluescript SK+ was added to extracts after translation in the presence of 35S-methionine. Autoradiograph of extract samples taken at the indicated time points is shown. (F) Quantification of results in E, using a phosphorimager. Left, loss of Ku80 (unmodified band); right, Ku70. |
|
|
Figure 8. A model for Ku removal from DNA. Ku70 (red) and Ku80 (yellow) form a ring that encircles a DSB. The heterodimer either recruits other NHEJ proteins, repairing the break (left), or fails to do so (right). Binding to DNA causes Ku to become posttranslationally modified, possibly through phosphorylation (pink boxes). An E3 ubiquitin ligase such as the SCF complex recognizes this modification and polyubiquitylates Ku80. This leads to dissociation from DNA, which is inhibited by the W275R mutation. Dissociation is followed by proteasomal degradation. |
References [+] :
Aravind,
Prokaryotic homologs of the eukaryotic DNA-end-binding protein Ku, novel domains in the Ku protein and prediction of a prokaryotic double-strand break repair system.
2001, Pubmed
Aravind, Prokaryotic homologs of the eukaryotic DNA-end-binding protein Ku, novel domains in the Ku protein and prediction of a prokaryotic double-strand break repair system. 2001, Pubmed
Blethrow, Modular mass spectrometric tool for analysis of composition and phosphorylation of protein complexes. 2007, Pubmed
Blier, Binding of Ku protein to DNA. Measurement of affinity for ends and demonstration of binding to nicks. 1993, Pubmed
Cary, A central region of Ku80 mediates interaction with Ku70 in vivo. 1998, Pubmed
Chan, DNA-dependent protein kinase phosphorylation sites in Ku 70/80 heterodimer. 1999, Pubmed
Chou, Role of a major autoepitope in forming the DNA binding site of the p70 (Ku) antigen. 1992, Pubmed
Di Virgilio, Repair of double-strand breaks by nonhomologous end joining in the absence of Mre11. 2005, Pubmed , Xenbase
Downs, A means to a DNA end: the many roles of Ku. 2004, Pubmed
Fukushima, Genetic analysis of the DNA-dependent protein kinase reveals an inhibitory role of Ku in late S-G2 phase DNA double-strand break repair. 2001, Pubmed
Gama, Involvement of the ubiquitin pathway in decreasing Ku70 levels in response to drug-induced apoptosis. 2006, Pubmed
Gell, Mapping of protein-protein interactions within the DNA-dependent protein kinase complex. 1999, Pubmed
Gottlieb, The DNA-dependent protein kinase: requirement for DNA ends and association with Ku antigen. 1993, Pubmed
Griffith, Ku polypeptides synthesized in vitro assemble into complexes which recognize ends of double-stranded DNA. 1992, Pubmed
Gu, Growth retardation and leaky SCID phenotype of Ku70-deficient mice. 1997, Pubmed
Guo, Response of Xenopus Cds1 in cell-free extracts to DNA templates with double-stranded ends. 2000, Pubmed , Xenbase
Heald, Self-organization of microtubules into bipolar spindles around artificial chromosomes in Xenopus egg extracts. 1996, Pubmed , Xenbase
Hingorani, A tale of toroids in DNA metabolism. 2000, Pubmed
Hoeijmakers, Genome maintenance mechanisms for preventing cancer. 2001, Pubmed
Huen, RNF8 transduces the DNA-damage signal via histone ubiquitylation and checkpoint protein assembly. 2007, Pubmed
Kelly, Chromosomal enrichment and activation of the aurora B pathway are coupled to spatially regulate spindle assembly. 2007, Pubmed , Xenbase
Klotzbücher, The 'destruction box' of cyclin A allows B-type cyclins to be ubiquitinated, but not efficiently destroyed. 1996, Pubmed
Kolas, Orchestration of the DNA-damage response by the RNF8 ubiquitin ligase. 2007, Pubmed
Labhart, Ku-dependent nonhomologous DNA end joining in Xenopus egg extracts. 1999, Pubmed , Xenbase
Lammer, Modification of yeast Cdc53p by the ubiquitin-related protein rub1p affects function of the SCFCdc4 complex. 1998, Pubmed
Li, Ku86 is essential in human somatic cells. 2002, Pubmed
Lieber, Mechanism and regulation of human non-homologous DNA end-joining. 2003, Pubmed
Mailand, Destruction of Claspin by SCFbetaTrCP restrains Chk1 activation and facilitates recovery from genotoxic stress. 2006, Pubmed
Mailand, RNF8 ubiquitylates histones at DNA double-strand breaks and promotes assembly of repair proteins. 2007, Pubmed
Mari, Dynamic assembly of end-joining complexes requires interaction between Ku70/80 and XRCC4. 2006, Pubmed
Morris, BRCA1 : BARD1 induces the formation of conjugated ubiquitin structures, dependent on K6 of ubiquitin, in cells during DNA replication and repair. 2004, Pubmed
Murray, Cell cycle extracts. 1991, Pubmed
Nussenzweig, Requirement for Ku80 in growth and immunoglobulin V(D)J recombination. 1996, Pubmed
Paillard, Analysis of the mechanism of interaction of simian Ku protein with DNA. 1991, Pubmed
Pan, Nedd8 on cullin: building an expressway to protein destruction. 2004, Pubmed
Peschiaroli, SCFbetaTrCP-mediated degradation of Claspin regulates recovery from the DNA replication checkpoint response. 2006, Pubmed
Pickart, Polyubiquitin chains: polymeric protein signals. 2004, Pubmed
Pierce, Ku DNA end-binding protein modulates homologous repair of double-strand breaks in mammalian cells. 2001, Pubmed
Polanowska, A conserved pathway to activate BRCA1-dependent ubiquitylation at DNA damage sites. 2006, Pubmed
Ramadan, Cdc48/p97 promotes reformation of the nucleus by extracting the kinase Aurora B from chromatin. 2007, Pubmed , Xenbase
Rooney, The role of the non-homologous end-joining pathway in lymphocyte development. 2004, Pubmed
Sartori, Human CtIP promotes DNA end resection. 2007, Pubmed
Singleton, The C terminus of Ku80 activates the DNA-dependent protein kinase catalytic subunit. 1999, Pubmed
Spagnolo, Three-dimensional structure of the human DNA-PKcs/Ku70/Ku80 complex assembled on DNA and its implications for DNA DSB repair. 2006, Pubmed
Suwa, DNA-dependent protein kinase (Ku protein-p350 complex) assembles on double-stranded DNA. 1994, Pubmed
Walker, Structure of the Ku heterodimer bound to DNA and its implications for double-strand break repair. 2001, Pubmed
Weinstock, Alternative pathways for the repair of RAG-induced DNA breaks. 2006, Pubmed
Willems, A hitchhiker's guide to the cullin ubiquitin ligases: SCF and its kin. 2004, Pubmed
Wyman, DNA double-strand break repair: all's well that ends well. 2006, Pubmed
Yang, Launching a ubiquitination cascade at DNA breaks. 2007, Pubmed
Yu, BRCA1 ubiquitinates its phosphorylation-dependent binding partner CtIP. 2006, Pubmed
Zhao, A critical role for the ubiquitin-conjugating enzyme Ubc13 in initiating homologous recombination. 2007, Pubmed
Zhu, Ku86-deficient mice exhibit severe combined immunodeficiency and defective processing of V(D)J recombination intermediates. 1996, Pubmed
