XB-ART-38128
BMC Dev Biol
2008 Jul 28;8:74. doi: 10.1186/1471-213X-8-74.
Show Gene links
Show Anatomy links
GATA4 and GATA5 are essential for heart and liver development in Xenopus embryos.
Haworth KE, Kotecha S, Mohun TJ, Latinkic BV.
???displayArticle.abstract???
BACKGROUND: GATA factors 4/5/6 have been implicated in the development of the heart and endodermal derivatives in vertebrates. Work in zebrafish has indicated that GATA5 is required for normal development earlier than GATA4/6. However, the GATA5 knockout mouse has no apparent embryonic phenotype, thereby questioning the importance of the gene for vertebrate development. RESULTS: In this study we show that in Xenopus embryos GATA5 is essential for early development of heart and liver precursors. In addition, we have found that in Xenopus embryos GATA4 is important for development of heart and liver primordia following their specification, and that in this role it might interact with GATA6. CONCLUSION: Our results suggest that GATA5 acts earlier than GATA4 to regulate development of heart and liver precursors, and indicate that one early direct target of GATA5 is homeobox gene Hex.
???displayArticle.pubmedLink??? 18662378
???displayArticle.pmcLink??? PMC2526999
???displayArticle.link??? BMC Dev Biol
???displayArticle.grants??? [+]
Biotechnology and Biological Sciences Research Council , British Heart Foundation , Medical Research Council , MC_U117562103 Medical Research Council , MRC_MC_U117562103 Medical Research Council , BB/C517368/1 Biotechnology and Biological Sciences Research Council
Species referenced: Xenopus
Genes referenced: gata4 gata5 gata6 hhex myl2 nkx2-5 nr1h5 odc1 tbx5 tnni3
???displayArticle.morpholinos??? gata4 MO1 gata4 MO4 gata5 MO1 gata5 MO2 gata5 MO4
???attribute.lit??? ???displayArticles.show???
|
|
Figure 1. Injection of G5 MO, but not of C1 and C2 control MOs, cause severe size reduction or loss of heart and liver in Xenopus embryos. A: Translation of injected GATA5-GR.HA mRNA, detected by Western blotting with anti-HA antibody, is blocked by G5 but not by other MOs indicated. G5UTR MO ("G5U") does not affect translation of GATA5-GR.HA, as this constructs lacks the 5'UTR sequence. 1 ng of mRNA was injected into 1- or 2-cell embryos and 105 minutes later the embryos were injected with 10 ng of G5, or 50 ng of G5UTR or G4 MOs. E-Uninjected embryos. B: Injection of 5 ng of G5 MO results in a loss (B1,2) or severe reduction (B3-5) of cardiac and liver precursors, as revealed by whole-mount in situ hybridisation for MLC2 (purple) and Hex (turquoise). Posterior injection of G5 MO (5ng) has no obvious effects (B6). Control MOs 1 or 2 (C1 or C2, 50 ng/embryo) have no effect on normal development of heart and liver precursors (B7-9). B1-4, 8,9: ventral view; B5-7: lateral view (anterior to the left). In B3-5 arrows point to the remnants of the heart. C: G5 MO (1 ng/embryo) causes heart defects in X. tropicalis (Xt) embryos (arrow points to the heart remnant), and C1 MO (10 ng) has no effect on normal heart development (arrowhead in C2). Complete bleaching of X. tropicalis embryos has removed the morphological landmarks, and cement gland (cg) and eyes (e) have been indicated to add visualisation. |
|
|
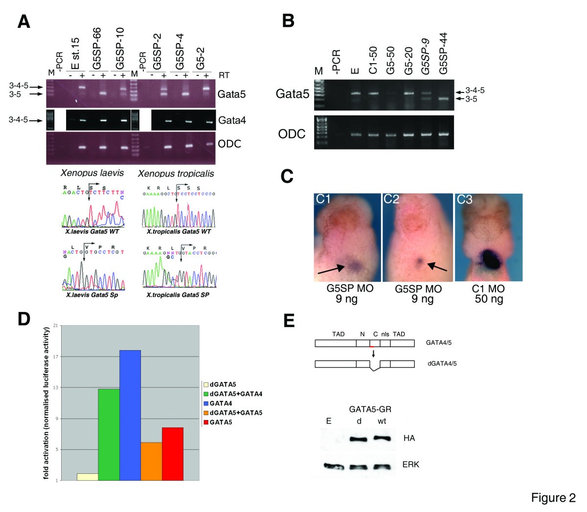
Figure 2. G5SP MO creates GATA5 protein lacking the C-terminal Zn finger and causes heart and liver defects. A: G5SP MO causes dose-dependent splicing out of exon 4 in both Xenopus laevis and Xenopus tropicalis. The injected dose is indicated (in ng). 3, cDNA that contains exon 4 and regions of exons 3 and 5 determined by target sites of the primers; 3, cDNA without exon 4. Below are shown the sequences of the wt 3 and 3 cDNAs showing in-frame splicing in both species. B: G5SP MO causes a dose-dependent reduction in the level of the wt full-length mRNA (including exon 4; 3) and concomitant increase in the level of the mRNA that lacks exon 4 (3), as revealed by RT-PCR with primers based in exons 2 and 4. Injection of 9 ng of G5SP MO causes partial loss (~50%) of wt GATA5 mRNA. The dose in ng used per embryo is given for each MO. -PCR, control with no cDNA input. M-DNA marker. ODC- Orhithine Decarboxylase loading control. Embryos were collected for RNA analysis at st. 15. C: Injection of 9 ng of G5SP MO into the same group of embryos analysed in (B) causes severe reduction of heart and liver st. 37 (C1,2). Injection of 50 ng of C1 MO has no effect on heart and liver development (C3). D: The dGATA5 protein can neither activate transcription nor can it significantly affect the ability of GATA5 or GATA4 to activate a firefly luciferase reporter driven by 2 GATA sites in animal cap explants. Dual luciferase assays were performed 3 hours after excision of explants, and firefly luciferase activity was normalised to renilla luciferase activity resulting from TK-RL DNA. A representative experiment (out of 3) is shown; whilst the levels of induction varied between experiments, the trend (activation by GATA4 or GATA5 and lack of substantial effect by dGATA5) remained consistent. E: Schematic representation of the effect of G4/5SP MOs (exon-specific part shown as red line) on the domain structure of their targets. TAD-Trans Activation Domain; NLS-Nuclear Localisation Signal; N, C-Zn fingers. Below-Western blot showing efficient translation of the dGATA5 protein in embryos, detected with anti-HA antibody. E-uninjected embryos. d, wt-embryos injected with the d- or wtGATA5-GR.HA mRNA, respectively. |
|
|
Figure 3. Summary of effects of GATA4 and GATA5 MOs in Xenopus embryos. A: Examples of phenotypic classes caused by GATA5 and GATA4 MOs. Ventral views of embryos injected with G5UTR MO or G4 MO are shown (50 ng/embryo). Heart and liver precursors have been revealed by MLC2 (BCIP) and FOR1 (BM purple) probes, respectively. FOR1 was developed first. Ventral views are shown, with anterior at the top. B, C: Summary of frequencies with which the heart and liver phenotypes were observed for GATA5 MOs (B) and for GATA4 MOs (C). The doses of splicing MOs are indicated and for other MOs are as in Figs. 1 and 4. |
|
|
Figure 4. GATA4 MOs cause defects in heart and liver development. A: Translation of injected GATA4-GR.HA mRNA, detected by Western blotting with anti-HA antibody, is blocked by G4 but not by other MOs indicated. 1 ng of mRNA was injected into 1- or 2-cell embryos and 105 minutes later the embryos were injected with 50 ng of indicated MOs. E-Uninjected embryos. B: Injection of 50 ng/embryo of G4 MO leads to a reduction in heart and liver precursors and to cardiac morphogenesis defects such as cardia bifida, highlighted by arrows in B3 (B1-5). The same dose (50 ng/embryo) of the C2 MO has no effect on heart and liver development (B6,7). B1-3,5,7: ventral view. B4,6: lateral view. Heart and liver precursors were revealed by MLC2 and Hex probes (BM purple and BCIP, respectively). C: 10 ng/embryo of C2 MO has no effect on heart in X. tropicalis embryos, but the same dose of G4 MO causes heart defects. D: G4SP MO causes dose-dependent splicing out of exon 4 in both Xenopus laevis and Xenopus tropicalis. The injected dose is indicated (in ng). 3, cDNA that contains exon 4 and regions of exons 3 and 5 determined by target sites of the primers; 3, cDNA without exon 4. Below are shown the sequences of the wt 3 and 3 cDNAs showing in-frame splicing in both species. E (top): Injection of 80 or 100 ng/embryo of G4SP MO, but not of 80 ng of C1 MO, causes splicing out of exon 4 with ~90% efficiency, as detected by RT-PCR analyses of mRNA from st. 15 embryos. +/- RT-indicates presence or absence of Reverse Transcriptase in samples that were analysed by PCR.E (bottom): 80 ng of C1 MO has no effect on heart and liver development (E1), whereas the same amount of the G4SP MO causes cardia bifida and liver defects (E2-4). In E2 remnants of cardiac tissue detected by weak expression of cardiac marker in severely affected embryo with cardia bifida are shown by arrows. Ventral views are shown. Heart was labelled by cTnI (purple) and liver with Hex (light blue/turquoise) probes. |
|
|
Figure 5. GATA5 is required for stable specification of heart and liver precursors and is sufficient to directly induce Hex. A: GATA5 MOs (20/32 embryos for G5 (5 ng) and 14/25 embryos for G5UTR (50 ng) showed reduced expression), but not GATA4 MOs (19/19 embryos for G4 (50 ng) and 22/22 embryos for G4SP (100 ng) expressed Nkx2.5) or GATA6 MO (10 ng; 14/14 embryos with normal expression), cause early deficiency of heart precursors at st. 22 (arrowheads in A1-3). Heart field was revealed by Nkx2.5 expression. Ventral views are shown, with anterior at the top. B: Liver precursors in anterior endoderm (see Additional File 3) expressing Hex are affected by 10 ng of G5 MO (31/39), but not by 50 ng of C1 MO (20/23 normal). Embryos injected uniformly are shown before (B1,3) and after (B) staining for lineage tracer (pink). Ventral views are shown, with anterior to the left. C: G4SP MO does not effect Hex expression. Embryos injected with indicated MOs were analysed at st. 22 for expression of Hex, splicing out of exon 4 of GATA4 and for ODC by RT-PCR. D: GATA5-GR induces expression of Hex mRNA in animal caps explants in the presence or absence of cycloheximide (Chx), which was added at st. 9. All samples were treated with dexamethasone at the same time to activate GATA5-GR protein. E-st. 11 control embryos. |
|
|
Additional file 2. G5 MO reduces Tbx5 expression. Injection of 5 ng of G5 MO leads to a reduction in Tbx5 expression at st. 23/24 (arrowhead), whereas 50 ng of C1 MO has no effect. Ventral views are shown. |
|
|
Additional file 3. St. 22 Hex-expressing anterior ventral endoderm is fated to give rise to liver precursors. A: st. 22 embryo, hybridised with Hex probe, is aligned along a graticule. B: strategy used for fate mapping the st. 224 Hex expressing ventral endoderm domain. In brief, embryos were aligned along the graticule using the pharyngeal arches, cement gland and a ventral protrusion as landmarks. The embryo was bisected caudal to the pharyngeal arches and the ventral protrusion and a small spot of DiI (Sigma) injected onto the exposed ventral endoderm. Bisected embryos were then grown until they reached st. 35. In situ hybridisation was performed to ascertain whether the position of the DiI corresponded to the position of Hexexpression. C, D: visible and fluorescent light views of st.35 half-embryos. E: merged images C, D. F: in s |
|
|
Additional file 4. High doses of GATA5 MOs reduce gastrula-stage Hex expression. G5 and G5SP MO cause downregulation of Hex expression in gastrulae (st. 11) only at high doses (20 ng for G5 (30/37 embryos) and 44 ng for G5SP (27/33 embryos), whereas 50 ng of C1 MO has no effect (15/17 embryos with normal expression). G5 MOs cause gastrulation defects which cause a delay in blastpore closure and the shape of Hex domain of expression. Blastopore is highlighted by dashed line. |
|
|
Figure 6. Injection of GATA4 and GATA5 MOs in endoderm interferes with heart morphogenesis. Top: experimental scheme showing targeted co-injections of MOs and rhodamine-dextran (red fluorescence). The drawing of ventral view of Nieuwkoop and Faber stage 41 embryo [55] is from http://www.xenbase.org webcite. Cardiac actin/GFP embryos were injected at 32-cell stage with indicated MOs and the fate of injected cells was recorded at st. 41 by rhodamine fluorescence (B, D, F, H, J). A, C, E, G, I: GFP fluorescence was used to observe heart development (cardiac actin/GFP is expressed in all striated muscles, and head muscles are visible in all images), and GFP images were merged with rhodamine images to highlight injected areas. Heart is indicated by arrows, and in specimens where heart was partially injected (C, G), uninjected area is highlighted by an arrowhead. All properly targeted embryos were similarly affected by G4SP and G5SP MOs (n = 8, 10, respectively), but not by C1 MO (n = 7). Ventral views are shown, with anterior at the top. |
|
|
Figure 7. Interaction between GATA4 and GATA6 in heart and liver development. Suboptimal doses of G4 (A, 25 ng) or G6 (B, 5 ng) MOs have only minor effects on heart and liver development at st. 37. 50 ng of G4 MO (C, D) or 10 ng of G6 MO cause heart and liver defects. Similar defects are seen in embryos coinjected with 25 ng of G4 MO and 5 ng of G6 MOs (F). G, H: 50 ng/embryo of C1 MO has no effect on heart and liver. I-frequencies of the phenotypes observed. Heart and liver precursor have been analysed as in Fig. 1 with MLC2 and Hex markers. |
|
|
|
|
|
References [+] :
Aries,
Essential role of GATA-4 in cell survival and drug-induced cardiotoxicity.
2004, Pubmed
Aries, Essential role of GATA-4 in cell survival and drug-induced cardiotoxicity. 2004, Pubmed
Chae, Inducible control of tissue-specific transgene expression in Xenopus tropicalis transgenic lines. 2002, Pubmed , Xenbase
Chambers, The RSRF/MEF2 protein SL1 regulates cardiac muscle-specific transcription of a myosin light-chain gene in Xenopus embryos. 1994, Pubmed , Xenbase
Charron, GATA transcription factors and cardiac development. 1999, Pubmed , Xenbase
Charron, Cooperative interaction between GATA-4 and GATA-6 regulates myocardial gene expression. 1999, Pubmed
Chomczynski, Single-step method of RNA isolation by acid guanidinium thiocyanate-phenol-chloroform extraction. 1987, Pubmed
Crispino, Proper coronary vascular development and heart morphogenesis depend on interaction of GATA-4 with FOG cofactors. 2001, Pubmed
Dale, Fate map for the 32-cell stage of Xenopus laevis. 1987, Pubmed , Xenbase
Dorey, A novel Cripto-related protein reveals an essential role for EGF-CFCs in Nodal signalling in Xenopus embryos. 2006, Pubmed , Xenbase
Drysdale, Cardiac troponin I is a heart-specific marker in the Xenopus embryo: expression during abnormal heart morphogenesis. 1994, Pubmed , Xenbase
Goda, Genetic screens for mutations affecting development of Xenopus tropicalis. 2006, Pubmed , Xenbase
Holtzinger, Gata4 regulates the formation of multiple organs. 2005, Pubmed
Horb, Tbx5 is essential for heart development. 1999, Pubmed , Xenbase
Jiang, The Xenopus GATA-4/5/6 genes are associated with cardiac specification and can regulate cardiac-specific transcription during embryogenesis. 1996, Pubmed , Xenbase
Johnson, Differential sensitivities of transcription factor target genes underlie cell type-specific gene expression profiles. 2006, Pubmed
Jung, Initiation of mammalian liver development from endoderm by fibroblast growth factors. 1999, Pubmed
Khokha, Depletion of three BMP antagonists from Spemann's organizer leads to a catastrophic loss of dorsal structures. 2005, Pubmed , Xenbase
Kuo, GATA4 transcription factor is required for ventral morphogenesis and heart tube formation. 1997, Pubmed
Latinkic, Xenopus Cyr61 regulates gastrulation movements and modulates Wnt signalling. 2003, Pubmed , Xenbase
Latinkić, Induction of cardiomyocytes by GATA4 in Xenopus ectodermal explants. 2003, Pubmed , Xenbase
Latinkić, Distinct enhancers regulate skeletal and cardiac muscle-specific expression programs of the cardiac alpha-actin gene in Xenopus embryos. 2002, Pubmed , Xenbase
Mohun, The morphology of heart development in Xenopus laevis. 2000, Pubmed , Xenbase
Molkentin, The zinc finger-containing transcription factors GATA-4, -5, and -6. Ubiquitously expressed regulators of tissue-specific gene expression. 2000, Pubmed
Molkentin, Abnormalities of the genitourinary tract in female mice lacking GATA5. 2000, Pubmed
Molkentin, Requirement of the transcription factor GATA4 for heart tube formation and ventral morphogenesis. 1997, Pubmed
Morin, GATA-dependent recruitment of MEF2 proteins to target promoters. 2000, Pubmed
Narita, Wild-type endoderm abrogates the ventral developmental defects associated with GATA-4 deficiency in the mouse. 1997, Pubmed
Nascone, An inductive role for the endoderm in Xenopus cardiogenesis. 1995, Pubmed , Xenbase
Nemer, Functional analysis and chromosomal mapping of Gata5, a gene encoding a zinc finger DNA-binding protein. 1999, Pubmed
Nemer, Cooperative interaction between GATA5 and NF-ATc regulates endothelial-endocardial differentiation of cardiogenic cells. 2002, Pubmed
Newman, The XHex homeobox gene is expressed during development of the vascular endothelium: overexpression leads to an increase in vascular endothelial cell number. 1997, Pubmed , Xenbase
Patient, The GATA family (vertebrates and invertebrates). 2002, Pubmed
Peterkin, Redundancy and evolution of GATA factor requirements in development of the myocardium. 2007, Pubmed , Xenbase
Peterkin, GATA-6 maintains BMP-4 and Nkx2 expression during cardiomyocyte precursor maturation. 2003, Pubmed , Xenbase
Peterkin, The roles of GATA-4, -5 and -6 in vertebrate heart development. 2005, Pubmed
Raffin, Subdivision of the cardiac Nkx2.5 expression domain into myogenic and nonmyogenic compartments. 2000, Pubmed , Xenbase
Reiter, Gata5 is required for the development of the heart and endoderm in zebrafish. 1999, Pubmed , Xenbase
Reiter, Multiple roles for Gata5 in zebrafish endoderm formation. 2001, Pubmed
Rivera-Feliciano, Development of heart valves requires Gata4 expression in endothelial-derived cells. 2006, Pubmed
Rossi, Distinct mesodermal signals, including BMPs from the septum transversum mesenchyme, are required in combination for hepatogenesis from the endoderm. 2001, Pubmed
Sater, The specification of heart mesoderm occurs during gastrulation in Xenopus laevis. 1989, Pubmed , Xenbase
Schneider, Spatially distinct head and heart inducers within the Xenopus organizer region. , Pubmed , Xenbase
Schultheiss, Induction of avian cardiac myogenesis by anterior endoderm. 1995, Pubmed , Xenbase
Seo, FOR, a novel orphan nuclear receptor related to farnesoid X receptor. 2002, Pubmed , Xenbase
Temsah, GATA factors and transcriptional regulation of cardiac natriuretic peptide genes. 2005, Pubmed
Tonissen, XNkx-2.5, a Xenopus gene related to Nkx-2.5 and tinman: evidence for a conserved role in cardiac development. 1994, Pubmed , Xenbase
Trinh, Hand2 regulates epithelial formation during myocardial diferentiation. 2005, Pubmed
Watt, GATA4 is essential for formation of the proepicardium and regulates cardiogenesis. 2004, Pubmed
Watt, Development of the mammalian liver and ventral pancreas is dependent on GATA4. 2007, Pubmed
Weber, A role for GATA5 in Xenopus endoderm specification. 2000, Pubmed , Xenbase
Xin, A threshold of GATA4 and GATA6 expression is required for cardiovascular development. 2006, Pubmed
Zeisberg, Morphogenesis of the right ventricle requires myocardial expression of Gata4. 2005, Pubmed
Zhao, GATA6 is essential for embryonic development of the liver but dispensable for early heart formation. 2005, Pubmed
