XB-ART-37998
Dev Biol
2008 Aug 01;3201:199-214. doi: 10.1016/j.ydbio.2008.05.523.
Show Gene links
Show Anatomy links
Eya1 and Six1 promote neurogenesis in the cranial placodes in a SoxB1-dependent fashion.
Schlosser G, Awtry T, Brugmann SA, Jensen ED, Neilson K, Ruan G, Stammler A, Voelker D, Yan B, Zhang C, Klymkowsky MW, Moody SA.
???displayArticle.abstract???
Genes of the Eya family and of the Six1/2 subfamily are expressed throughout development of vertebrate cranial placodes and are required for their differentiation into ganglia and sense organs. How they regulate placodal neurogenesis, however, remains unclear. Through loss of function studies in Xenopus we show that Eya1 and Six1 are required for neuronal differentiation in all neurogenic placodes. The effects of overexpression of Eya1 or Six1 are dose dependent. At higher levels, Eya1 and Six1 expand the expression of SoxB1 genes (Sox2, Sox3), maintain cells in a proliferative state and block expression of neuronal determination and differentiation genes. At lower levels, Eya1 and Six1 promote neuronal differentiation, acting downstream of and/or parallel to Ngnr1. Our findings suggest that Eya1 and Six1 are required for both the regulation of placodal neuronal progenitor proliferation, through their effects on SoxB1 expression, and subsequent neuronal differentiation.
???displayArticle.pubmedLink??? 18571637
???displayArticle.pmcLink??? PMC2671077
???displayArticle.link??? Dev Biol
???displayArticle.grants??? [+]
GM54001 NIGMS NIH HHS , NS23158 NINDS NIH HHS , R01 GM054001-07 NIGMS NIH HHS , R01 GM054001 NIGMS NIH HHS , R01 NS023158 NINDS NIH HHS
Species referenced: Xenopus
Genes referenced: cdknx dll1 eya1 myc neurod1 neurog2 pcna six1 sox2 sox3 tubb2b
???displayArticle.antibodies??? Myc Ab3 Pcna Ab1 Sox3 Ab1
???displayArticle.morpholinos??? eya1 MO1 eya1 MO2 six1 MO1 six1 MO2 sox2 MO4 sox3 MO3
???attribute.lit??? ???displayArticles.show???
|
|
Fig. 1. Placodal distribution of Sox3-immunopositive cells in relation to Six1, NeuroD, Delta1 and Ngnr1 expression in transverse sections through stage 26 embryos. Each section is shown in bright field (A1âI1: gene expression), red fluorescence (A2âI2: Sox3 protein), and a superposition of these two with blue DAPI fluorescence (A3âI3). White asterisks indicate placodally derived cranial ganglia (main body of ganglia out of level of section in panels B, C and G). Black asterisks mark endodermal Sox3 nuclei. (AâC) Six1 expression domains in otic vesicle (A), anterodorsal lateral line (B) and facial epibranchial (C) placodes encompass Sox3 immunopositive nuclei (arrows). (DâF) NeuroD is expressed in ganglia derived from otic vesicle (D), anterodorsal lateral line (E) and facial epibranchial placodes (F) immediately abutting Sox3-positive placodal cells (arrows). (GâI) Delta1 expression in the otic vesicle (G), and the anterodorsal lateral line and glossopharyngeal epibranchial placodes and ganglia (H upper and lower part, respectively) and Ngnr1 expression in the facial epibranchial placode (I) overlap with some (black arrows) but not all (white arrows) Sox3-cells. Bar in I: 50 μm (for all panels). |
|
|
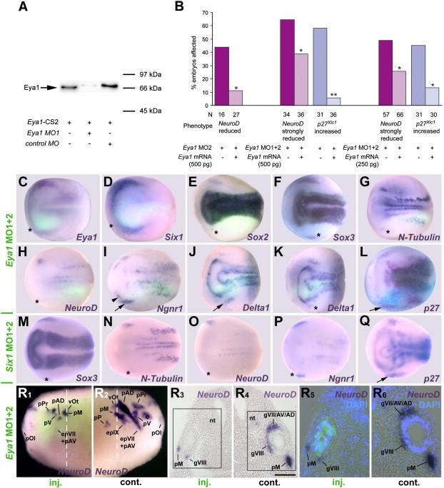
Fig. 2. Effects of Eya1 and Six1 knockdown on markers of neurogenesis and placodal ectoderm. (A) Immunoblot showing that Eya1MO1 but not control MO blocks synthesis of Eya1 protein. (B) Co-injecting Eya1MO2 or Eya1MO1+2 with myc-tagged Eya1 mRNA significantly restores NeuroD and prevents ectopic p27Xic1 expression (Ï2 test; *: p < 0.05, **: p < 0.001) in three independent rescue experiments. (CâQ) Neural plate stage embryos after unilateral injection (lower half) of Eya1MO1+2 (CâL) or Six1MO1+2 (MâQ). In all cases, where myc-GFP was co-injected as lineage tracer (CâK), embryos are shown superimposed with green fluorescent channel. Asterisks indicate reductions, arrows and arrowheads indicate increased marker gene expression. For Delta1 after Eya1MO1+2 injections two different phenotypes are depicted (J, K). R: Tail bud stage embryo after unilateral injection (R1, R3, R5: injected side; R2, R4, R6: control side) of Eya1MO1+2 reveals reduction of NeuroD expression in all neurogenic placodes or derivative ganglia. R3 and R4 depict a section at the level indicated (white line) with boxed areas shown magnified in R5 and R6, respectively, superimposed with green (myc-GFP co-injected with Eya1MO1+2) and blue (DAPI) fluorescence. Residual NeuroD expression is confined to cells receiving little or no MO. Bar in R4: 100 μm (for R3, R4). Abbreviations: e: eye; epVII+AV: facial epibranchial and anteroventral lateral line placode; epIX: glossopharyngeal epibranchial placode; gVII/AV/AD: ganglion of the facial, anteroventral and anterodorsal lateral line nerve; gVIII: vestibulocochlear ganglion; nt: neural tube; pAD: anterodorsal lateral line placode; pM: middle lateral line placode; pOl: olfactory placode; pP: posterior lateral line placode; pPr: profundal placode; pV: trigeminal placode; vOt: otic vesicle. |
|
|
Fig. 3. Effects of Eya1 and Six1 overexpression on markers of neurogenesis and placodal ectoderm at neural plate stages. Embryos after unilateral injection (lower half) of Eya1 (AâJ), Six1 (KâN) or Eya1+Six1 (O) mRNA. In all cases, where myc-GFP was co-injected as lineage tracer (AâD, FâI, K, L, N, O), embryos are shown superimposed with green fluorescent channel. Black asterisks indicate reductions in the placodal or non-neural ectoderm. Arrows mark increased or ectopic marker gene expression in the placodal or non-neural ectoderm; black arrowhead identifies deformed blastopore due to gastrulation defects (O). For Sox3 (C, D) and p27Xic1 (I, J) after Eya1 injections two different phenotypes are depicted. |
|
|
Fig. 4. Effects of Eya1, Six1 and Eya1+Six1 overexpression on various neurogenesis markers at tail bud stages (stage 26). Injected (A1âN1) and control (A2âN2) sides of tail bud stage embryos after unilateral injection of Eya1 (AâH), Six1 (IâL) or Eya1+Six1 (M, N) mRNAs. In all cases, where myc-GFP was co-injected as lineage tracer (AâG, MâN), embryos are shown superimposed with green fluorescent channel. Black asterisks indicate reductions, while black arrows mark increased or ectopic marker gene expression in the placodal or non-neural ectoderm. Yellow asterisks identify expression in pharyngeal pouches. For Sox3 (A, B) and NeuroD (C, D) after Eya1 injections two different phenotypes are depicted. Abbreviations as in Fig. 2. gPrV: profundal-trigeminal ganglionic complex; L: lens placode; PN: pronephros. |
|
|
Fig. 5. Effects of overexpression of GRâEya1 or GRâEya1+GRâSix1 on various neurogenesis markers at tail bud stages (stage 26). Injected (A1âN1) and control (A2âN2) sides of tail bud stage embryos after unilateral injection of GRâEya1 (AâH) or GRâEya1+GRâSix1 (IâN) and DEX activation at stage 16â18. In all cases, where myc-GFP was co-injected as lineage tracer (AâF, IâM), embryos are shown superimposed with green fluorescent channel. Black asterisks indicate reductions, while black or white arrows mark increased or ectopic marker gene expression in the placodal or non-neural ectoderm. Yellow asterisks identify expression in pharyngeal pouches. For NeuroD (C, D) and p27Xic1 (G, H) after GRâEya1 injection two different phenotypes are depicted. Abbreviations as in Fig. 2 and Fig. 4. |
|
|
Fig. 7. Dose-dependent effects of Eya1 on neurogenesis markers as revealed in tissue sections. Distribution of N-Tubulin (A), NeuroD (B), Ngnr1 (C) and Delta1 (D) in stage 26 embryos after injection of myc-Eya1 or co-injection of Eya1 with myc-GFP mRNA. Embryos are shown as wholemounts (injected side: A1âD1; control side: A2âD2) and in transverse sections (at level indicated by black line) shown in bright field (A3âD3), superimposition of green (myc-immunostaining) and blue (DAPI) fluorescence (A4âD4, no DAPI image available in panel D), and as a merged image (A5âD5). Boxed areas are magnified in inserts. The DAPI channel is not shown in the inserts of panel C to make Ngnr1 staining more clearly visible. Hatched boxed area in panels C3âC5 shows Ngnr1 positive epibranchial placode on control side in an adjacent section. Asterisks indicate reductions, while arrows mark ectopic marker gene expression in the placodal or non-neural ectoderm. Double arrows identify areas of residual expression. Arrowheads mark displaced otic vesicle on injected side. Bar in panel D5: 100 μm (for A3â5 â D3â5). |
|
|
Fig. 9. Eya1 and Six1 promote proliferative SoxB1-positive neuronal progenitors. (AâC) Transverse sections through neural plate (A) or tail bud stage (B, C) embryos that received unilateral myc-Eya1 mRNA injection at the two cell stage. (A, B) Panels show Sox3 expression in bright field (A1âB1), distribution of injected myc-Eya1 protein (A2âB2), PCNA together with DAPI staining (A3âB3) and a merged image (A4âB4). (C) Panels show distribution of injected myc-Eya1 protein (C1), PCNA (C2) and a merged image (C3) together with DAPI staining. Ectoderm that received high levels of Eya1 expresses Sox3 (A1âB1, arrows), is drastically thickened (A1âC1, red lines) compared to control side (black or white lines) and consists of multiple layers of PCNA positive cells (A3, B3, C2). The otic vesicle has failed to form on the injected side of embryos in panels B and C. Arrowheads identify cells coexpressing myc-Eya1 and PCNA. Double arrows in panel C identify the basal lamina of the ectoderm on the injected side. Abbreviations: nt: neural tube. vOt: otic vesicle. All bars: 100 μm. (DâG) Effects of Eya1 and Six1 gain and loss of function on phosphohistone H3 (PH3). (DâF) PH3 immunopositive nuclei in placodal ectoderm of neural plate stage embryos after injection of lacZ (D) Eya1+lacZ (E) or Eya1+Six1+ lacZ mRNAs (F). (G) Relative mitotic index after injections of Six1 or Eya1 mRNAs or morpholinos. Standard deviations and significant increases are indicated (t-test; *: p < 0.05, **: p < 0.001). |
|
|
Fig. 10. Ectopic neurons in embryos overexpressing Eya1 or Eya1+Six1 originate from Sox3 immunopositive neuronal progenitors. Panels show distribution of NeuroD expressing cells in relation to Sox3-immunopositive cells in tail bud stage embryos after injection of myc-Eya1 mRNA alone (A) or together with Six1 mRNA (B). Embryos are shown as wholemounts (injected side: A1âB1; control side: A2âB2) and in transverse sections (at level indicated by black line). Panels show bright field images (A3âB3), myc-immunostaining together with DAPI (A4âB4), Sox3-immunostaining together with DAPI (A5âB5), and merged images (A6âB6). Asterisks indicate reductions, while arrows mark ectopic NeuroD expression in the non-neural ectoderm. Ectopic NeuroD expression is found next to Sox3 immunopositive cells on the fringes of ectodermal regions that received high levels of myc-Eya1. Sox3 cells reside in ectoderm that received high levels of myc-Eya1 (arrowheads) as well as in areas of lower myc-Eya1 levels immediately abutting NeuroD expressing cells (double arrows). Boxed areas are shown at higher magnification in inserts. All bars: 100 μm |
|
|
Fig. 11. Role of SoxB1 genes in placodal neurogenesis. (A) Immunoblot showing that Sox2MO and Sox3MO specifically and efficiently block protein synthesis from co-injected utr-Sox2 and utr-Sox3 mRNA, respectively. (BâE, FâI) Effects of unilateral injection (lower half) of Sox2+Sox3MO (BâE), or Sox3 mRNA (FâI) on various neurogenic markers at neural plate stage. Embryos are shown superimposed with green fluorescent channel to reveal distribution of myc-GFP co-injected as lineage tracer. Asterisks indicate reductions, while arrows mark increased or ectopic marker gene expression in the placodal or non-neural ectoderm. (JâL) Effects of unilateral injection of GRâSox3 and DEX activation at stage 16â18 on neurogenic markers at tail bud stages (J1âL1: injected side; J2âL2: control side). Asterisks indicate reductions in the placodal or non-neural ectoderm. (M, N) Ectopic neuronal differentiation (arrows) after injection of GRâEya1+GRâSix1 mRNAs (M1: inj. side; M2: control side) and DEX activation at stage 16â18 is significantly reduced after co-injection of Sox2/Sox3 MO (M3: inj. side; M4: control side; N: quantitation, Ï2 test; : p < 0.001). (OâR) Ectopic expression (arrows) of Sox3 (O1, O3: inj. side; O2, O4: control side) and Sox2 (P1, P3: inj. side; P2, P4: control side) but not of NeuroD (Q1, Q3: inj. side; Q2, Q4: control side) and p27Xic1 after injection of GRâEya1+GRâSix1 mRNAs and DEX activation at stage 16â18 persists and is more extensive with CHX treatment (R: quantitation; Ï2 test; : p < 0.05, : p < 0.001). |
References [+] :
Abu-Elmagd,
cSox3 expression and neurogenesis in the epibranchial placodes.
2001, Pubmed
Abu-Elmagd, cSox3 expression and neurogenesis in the epibranchial placodes. 2001, Pubmed
Ahrens, Tissues and signals involved in the induction of placodal Six1 expression in Xenopus laevis. 2005, Pubmed , Xenbase
Andermann, Neurogenin1 defines zebrafish cranial sensory ganglia precursors. 2002, Pubmed
Bailey, Sensory organs: making and breaking the pre-placodal region. 2006, Pubmed
Baker, Vertebrate cranial placodes I. Embryonic induction. 2001, Pubmed , Xenbase
Bertrand, Proneural genes and the specification of neural cell types. 2002, Pubmed
Bricaud, The transcription factor six1 inhibits neuronal and promotes hair cell fate in the developing zebrafish (Danio rerio) inner ear. 2006, Pubmed
Brugmann, Induction and specification of the vertebrate ectodermal placodes: precursors of the cranial sensory organs. 2005, Pubmed , Xenbase
Brugmann, Six1 promotes a placodal fate within the lateral neurogenic ectoderm by functioning as both a transcriptional activator and repressor. 2004, Pubmed , Xenbase
Bylund, Vertebrate neurogenesis is counteracted by Sox1-3 activity. 2003, Pubmed
Carruthers, Depletion of the cell-cycle inhibitor p27(Xic1) impairs neuronal differentiation and increases the number of ElrC(+) progenitor cells in Xenopus tropicalis. 2003, Pubmed , Xenbase
Carter, Cyclin A1/Cdk2 is sufficient but not required for the induction of apoptosis in early Xenopus laevis embryos. 2006, Pubmed , Xenbase
Cau, Mash1 and Ngn1 control distinct steps of determination and differentiation in the olfactory sensory neuron lineage. 2002, Pubmed
Chitnis, Primary neurogenesis in Xenopus embryos regulated by a homologue of the Drosophila neurogenic gene Delta. 1995, Pubmed , Xenbase
Coletta, The Six1 homeoprotein stimulates tumorigenesis by reactivation of cyclin A1. 2004, Pubmed
David, Xenopus Eya1 demarcates all neurogenic placodes as well as migrating hypaxial muscle precursors. 2001, Pubmed , Xenbase
de Graaf, Hormone-inducible expression of secreted factors in zebrafish embryos. 1998, Pubmed
Dent, A whole-mount immunocytochemical analysis of the expression of the intermediate filament protein vimentin in Xenopus. 1989, Pubmed , Xenbase
De Robertis, Patterning by genes expressed in Spemann's organizer. 1997, Pubmed , Xenbase
Farah, Generation of neurons by transient expression of neural bHLH proteins in mammalian cells. 2000, Pubmed
Fode, The bHLH protein NEUROGENIN 2 is a determination factor for epibranchial placode-derived sensory neurons. 1998, Pubmed
Ford, Abrogation of the G2 cell cycle checkpoint associated with overexpression of HSIX1: a possible mechanism of breast carcinogenesis. 1998, Pubmed
Friedman, Eya1 acts upstream of Tbx1, Neurogenin 1, NeuroD and the neurotrophins BDNF and NT-3 during inner ear development. 2005, Pubmed
Furlong, Vertebrate neurogenin evolution: long-term maintenance of redundant duplicates. 2005, Pubmed
Ghanbari, Molecular cloning and embryonic expression of Xenopus Six homeobox genes. 2001, Pubmed , Xenbase
Graham, SOX2 functions to maintain neural progenitor identity. 2003, Pubmed
Hardcastle, Distinct effects of XBF-1 in regulating the cell cycle inhibitor p27(XIC1) and imparting a neural fate. 2000, Pubmed , Xenbase
Hollenberg, Use of a conditional MyoD transcription factor in studies of MyoD trans-activation and muscle determination. 1993, Pubmed
Hutcheson, The bHLH factors Xath5 and XNeuroD can upregulate the expression of XBrn3d, a POU-homeodomain transcription factor. 2001, Pubmed , Xenbase
Ikeda, Molecular interaction and synergistic activation of a promoter by Six, Eya, and Dach proteins mediated through CREB binding protein. 2002, Pubmed
Ikeda, Six1 is essential for early neurogenesis in the development of olfactory epithelium. 2007, Pubmed
Kan, Sox1 acts through multiple independent pathways to promote neurogenesis. 2004, Pubmed
Kan, Dual function of Sox1 in telencephalic progenitor cells. 2007, Pubmed
Kim, NeuroD-null mice are deaf due to a severe loss of the inner ear sensory neurons during development. 2001, Pubmed
Kishi, Requirement of Sox2-mediated signaling for differentiation of early Xenopus neuroectoderm. 2000, Pubmed , Xenbase
Kolm, Efficient hormone-inducible protein function in Xenopus laevis. 1995, Pubmed , Xenbase
Konishi, Six1 and Six4 promote survival of sensory neurons during early trigeminal gangliogenesis. 2006, Pubmed
Kozlowski, The zebrafish dog-eared mutation disrupts eya1, a gene required for cell survival and differentiation in the inner ear and lateral line. 2005, Pubmed
Kriebel, Xeya3 regulates survival and proliferation of neural progenitor cells within the anterior neural plate of Xenopus embryos. 2007, Pubmed , Xenbase
Laclef, Thymus, kidney and craniofacial abnormalities in Six 1 deficient mice. 2003, Pubmed
Lamborghini, Rohon-beard cells and other large neurons in Xenopus embryos originate during gastrulation. 1980, Pubmed , Xenbase
Lee, Conversion of Xenopus ectoderm into neurons by NeuroD, a basic helix-loop-helix protein. 1995, Pubmed , Xenbase
Li, Eya protein phosphatase activity regulates Six1-Dach-Eya transcriptional effects in mammalian organogenesis. 2003, Pubmed
Liu, Essential role of BETA2/NeuroD1 in development of the vestibular and auditory systems. 2000, Pubmed
Ma, neurogenin1 is essential for the determination of neuronal precursors for proximal cranial sensory ganglia. 1998, Pubmed , Xenbase
Ma, Identification of neurogenin, a vertebrate neuronal determination gene. 1996, Pubmed , Xenbase
Mattioni, Regulation of protein activities by fusion to steroid binding domains. 1994, Pubmed
Mizuseki, Xenopus Zic-related-1 and Sox-2, two factors induced by chordin, have distinct activities in the initiation of neural induction. 1998, Pubmed , Xenbase
Molenaar, XTcf-3 transcription factor mediates beta-catenin-induced axis formation in Xenopus embryos. 1996, Pubmed , Xenbase
Neves, Differential expression of Sox2 and Sox3 in neuronal and sensory progenitors of the developing inner ear of the chick. 2007, Pubmed
Nguyen, p27kip1 independently promotes neuronal differentiation and migration in the cerebral cortex. 2006, Pubmed
Nikaido, Initial specification of the epibranchial placode in zebrafish embryos depends on the fibroblast growth factor signal. 2007, Pubmed
Ohnuma, p27Xic1, a Cdk inhibitor, promotes the determination of glial cells in Xenopus retina. 1999, Pubmed , Xenbase
Ohto, Cooperation of six and eya in activation of their target genes through nuclear translocation of Eya. 1999, Pubmed
Oschwald, Localization of a nervous system-specific class II beta-tubulin gene in Xenopus laevis embryos by whole-mount in situ hybridization. 1991, Pubmed , Xenbase
Ozaki, Six1 controls patterning of the mouse otic vesicle. 2004, Pubmed
Pandur, Xenopus Six1 gene is expressed in neurogenic cranial placodes and maintained in the differentiating lateral lines. 2000, Pubmed , Xenbase
Penzel, Characterization and early embryonic expression of a neural specific transcription factor xSOX3 in Xenopus laevis. 1997, Pubmed , Xenbase
Pevny, A role for SOX1 in neural determination. 1998, Pubmed
Pignoni, The eye-specification proteins So and Eya form a complex and regulate multiple steps in Drosophila eye development. 1997, Pubmed
Saka, Spatial and temporal patterns of cell division during early Xenopus embryogenesis. 2001, Pubmed , Xenbase
Schlosser, Molecular anatomy of placode development in Xenopus laevis. 2004, Pubmed , Xenbase
Schlosser, Induction and specification of cranial placodes. 2006, Pubmed , Xenbase
Schlosser, Development of neurogenic placodes in Xenopus laevis. 2000, Pubmed , Xenbase
Sun, Epibranchial and otic placodes are induced by a common Fgf signal, but their subsequent development is independent. 2007, Pubmed
Vernon, The cdk inhibitor p27Xic1 is required for differentiation of primary neurones in Xenopus. 2003, Pubmed , Xenbase
Wang, Sox3 expression identifies neural progenitors in persistent neonatal and adult mouse forebrain germinative zones. 2006, Pubmed
Wullimann, Secondary neurogenesis in the brain of the African clawed frog, Xenopus laevis, as revealed by PCNA, Delta-1, Neurogenin-related-1, and NeuroD expression. 2005, Pubmed , Xenbase
Xu, Eya1-deficient mice lack ears and kidneys and show abnormal apoptosis of organ primordia. 1999, Pubmed
Zhang, The Sox axis, Nodal signaling, and germ layer specification. 2007, Pubmed , Xenbase
Zhang, The beta-catenin/VegT-regulated early zygotic gene Xnr5 is a direct target of SOX3 regulation. 2003, Pubmed , Xenbase
Zhang, Repression of nodal expression by maternal B1-type SOXs regulates germ layer formation in Xenopus and zebrafish. 2004, Pubmed , Xenbase
Zhao, SoxB transcription factors specify neuroectodermal lineage choice in ES cells. 2004, Pubmed
Zheng, The role of Six1 in mammalian auditory system development. 2003, Pubmed
Zou, Eya1 regulates the growth of otic epithelium and interacts with Pax2 during the development of all sensory areas in the inner ear. 2006, Pubmed
Zou, Eya1 and Six1 are essential for early steps of sensory neurogenesis in mammalian cranial placodes. 2004, Pubmed
