|
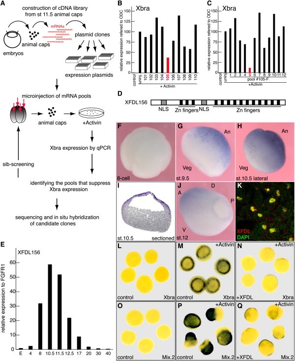
Figure 1. Functional Screening for Zygotic Nuclear Factors that Inhibit Activin-Induced Mesoderm Differentiation in the Animal Cap(A) Schematic of the functional screen.(B) q-PCR analysis for Xbra expression in Activin-treated animal caps injected with pooled mRNAs. In this experiment, pool #105 substantially suppressed Xbra expression.(C) Example of the isolation of a clone (#105-F5) that reduced Xbra expression. Each clone from the #105-F pool (12 clones) was analyzed as in (B).(D) The structure of XFDL. Nuclear localization signals (gray boxes); zinc-finger motifs (black boxes).(E) XFDL expression analyzed by q-PCR. Numbers represent the stages of embryos. E: unfertilized egg. (FâJ) Whole-mount in situ hybridization of XFDL expression in 8-cell (F), late blastula (stage 9.5; G), early gastrula (stage 10.5; H and I), and mid-gastrula (stage 12; J) embryos. (I) Sagittal section. An: animal, Veg: vegetal, A: anterior, P: posterior, D: dorsal, V: ventral. (K) Immunohistochemistry using an anti-XFDL156 antibody (red) in animal cap cells at stage 10.5. DAPI staining (green).(LâQ) Expression of Xbra (LâN) and Mix.2 (OâQ) in animal cap explants analyzed by in situ hybridization. Animal caps given injections of control (L, M, O, and P; 400 pg/cell) or XFDL (N and Q; 400 pg/cell) mRNAs were prepared at the mid-blastula stage (stage 8.5) and cultured until siblings reached stage 11 without (L and O) or with (M, N, P, and Q) 5 ng/ml Activin. |
|
Figure 2. Specific Inhibition of Mesodermal Differentiation by XFDL(A) q-PCR analysis for Xbra (top), Mix.2 (middle), and Sox17α (bottom) expression. The four animal blastomeres at the 8-cell stage were injected with control mRNA (400 pg/cell; lanes 1 and 2) or 100 pg/cell (lane 3), 200 pg/cell (lane 4), or 400 pg/cell (lane 5) of XFDL mRNA. Animal caps (excised at stage 8.5) were then cultured without (lane 1) or with 5 ng/ml Activin (lanes 2â5) until siblings reached stage 11.(B) q-PCR analysis for Sox2 expression. Chordin (50 pg/cell; lanes 2â5) and increasing amounts of XFDL mRNAs were coinjected and analysis was performed as in (A).(CâR) In situ hybridization analysis of the embryos injected with XFDL mRNA. Control embryos (C, E, G, I, K, M, O, and Q) or embryos given XFDL mRNA (400 pg/cell) by injection at the 4-cell stage (D, F, H, J, L, N, P, and R) were harvested at stage 10.5 (CâL and OâR) or stage 11.5 (M and N) and analyzed by the indicated probes. Arrowheads, the dorsal and ventral blastopore lips; bracket, the marginal zone (see Xbra expression in panel C).(S and T) Embryos injected with SalF (400 pg/cell; S) or Tsh3 (400 pg/cell; T) were analyzed at stage 10.5 by in situ hybridization using the Xbra probe. |
|
Figure 3. Mesodermal Conversion Induced by XFDL Knockdown in the Animal Cap(AâJ) In vivo effects of XFDL-MO. Control embryos (A, E, G, and I) or embryos given 50 ng/cell of XFDL-MO (25 ng/cell of XFDL156-MO + 25 ng/cell of XFDL141-MO for the short minor splicing variant; see Supplemental Experimental Procedures; B, F, H, and J), two five-base-mismatched MOs (25 ng/cell of each; C), or 50 ng/cell of XFDL-MO + XFDL mRNA (100 pg/cell; D) by injection were harvested at the early gastrula stage and analyzed by in situ hybridization using the indicated probes. Sectioned embryos are shown in (E) and (F). Brackets (in panels A and B) and arrowheads (in panels E and F) indicate the expression areas of Xbra and VegT, respectively.(K) q-PCR analysis for the expression of mesodermal marker genes. XFDL-MO (50 ng/cell) was injected at the 8-cell stage. Animal caps were prepared at stage 8.5, cultured until siblings reached stage 10.5, and analyzed by q-PCR.(L) Chordin-induced neural differentiation was attenuated by XFDL-MO in the animal cap. Control (10 pg/cell; lane 1) or Chordin (10 pg/cell; lanes 2â4) mRNAs were injected with 12.5 ng/cell (lane 3) or 50 ng/cell (lane 4) of XFDL-MO. Explants were prepared at stage 8.5 and harvested at stage 11.5. Sox2 expression was analyzed by q-PCR. In (K) and (L), the expression of each gene in the control animal cap was defined as 1. |
|
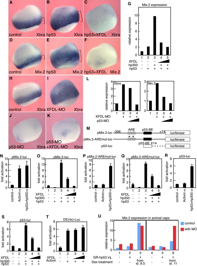
Figure 4. XFDL Antagonizes the Activation of Mesodermal Marker Genes by p53(AâF) In situ hybridization analysis of early gastrulae. Side view. Control mRNA (250 pg/cell; A and D), human p53 (hp53; 50 pg/cell; B and E), or hp53 + 400 pg/cell of XFDL (C and F) mRNAs were injected radially at the 4-cell stage.(G) q-PCR analysis for Mix.2 expression. Control (lane 1), hp53 (lanes 2â5), hp300 (lanes 3â5), 100 pg/cell of XFDL (lane 4), and/or 400 pg/cell of XFDL (lane 5) mRNAs were injected. Animal caps were prepared at stage 8.5 and harvested at stage 11.(HâL) Double knockdown analysis of XFDL and p53. (HâK) Embryos injected with XFDL-MO (50 ng/cell; I and K) and/or p53-MO (50 ng/cell; J and K) were harvested at stage 10.5 and analyzed by in situ hybridization with the Xbra probe. (L) q-PCR analysis using the animal cap. XFDL-MO (50 ng/cell; lanes 2â4 in each panel) with p53-MO (12.5 ng/cell for lane 3 and 50 ng/cell for lane 4 in each panel) was injected and analyzed as in (G).(M) The reporter constructs used in (N) to (S).(NâT) Luciferase assays in the animal caps injected with hp53, hp300, and XFDL mRNAs. mRNAs (the same as in G) were coinjected with the indicated reporter plasmids (50 pg/cell each). Animal caps were prepared as in (G) and dual-luciferase assays were performed. In (N), (P), (R), and (T), caps were treated with Activin (5 ng/ml). Error bars represent the standard deviation (SD).(U) q-PCR analysis for Mix.2 expression. GR-hp53 mRNA (50 pg/cell; lanes 2, 3, 5, and 6) was injected without (blue columns) or with (red columns) XFDL-MO (50 ng/cell), and animal caps were prepared at the mid-gastrula stage (stage 8.5). Dexamethazone (Dex; 10 μg/ml) was performed from stage 8.5 to stage 10 (lane 3) or from stage 11 to stage 12 (lane 6). |
|
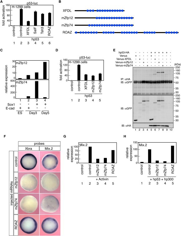
Figure 7. XFDL-Related Zn-Finger Proteins Antagonize p53 Activity(A) Luciferase assay using mammalian H-1299 cells. Cells were harvested 24 hr after transfection with p53-luc, phRL-null, and the indicated expression plasmids.(B) Domain structure of mZfp12 and mZfp74 and ROAZ. Blue filled circles: Zn-finger motifs. In mZfp12 and mZfp74, the amino-terminal regions contain a Krüppel-associated box, which is missing in XFDL.(C) q-PCR analysis for the expression of mZfp12 and mZfp74. Undifferentiated mouse ES cells (lane 1) and differentiating ES cells (cultured by the SFEB method; Watanabe et al., 2005), E-cadherin+/Sox1â cells (uncommitted or non-neural), and E-cadherinâ/Sox1+ cells (neural) were collected by FACS and analyzed by q-PCR (normalized by β-actin expression).(D) Luciferase assay in H-1299 cells. Cells were transfected with p53-luc and the indicated expression plasmids.(E) Coimmunoprecipitation analysis of mammalian XFDL-related proteins (Venus-fused) and hp53 (HA-tagged) using HEK293 cells. Asterisks: nonspecific bands.(FâH) Activities of mammalian XFDL-related genes in Xenopus. (F) Control (top row), mZfp12 (second row), mZfp74 (third row), or ROAZ (bottom row) mRNA (400 pg/cell each) was injected into Xenopus and analyzed as in Figures 2D and 2F. Vegetal view. (G) q-PCR analysis for Mix.2 expression. Xenopus embryos were injected with the indicated mRNAs (400 pg/cell each) and animal caps were analyzed as in Figure 2A. (H) q-PCR analysis for Mix.2 expression in the animal cap. mRNAs of mammalian XFDL-related genes were coinjected with hp53 (50 pg/cell) and hp300 (200 pg/cell) (lanes 2â5). Analysis was performed as in Figure 4G. |
|
Figure S1. Pilot Study for the Functional Screening and the Specificity Test for XFDL156-MO
(A-D) Poly A+ RNAs were prepared from animal cap cells of stage 8.5 and stage 11.5. Control (10 ng/cell; A,B), stage 8.5 (10 ng/cell; C) and stage 11.5 (10 ng/cell; D) mRNAs were injected at the 4-cell stage. Animal caps were prepared at stage 8.5, cultured in the presence of 5 ng/ml of Activin (B-D), harvested at stage 11 (equivalent) and analyzed for Xbra expression by in situ hybridization. (E-J) Immunohistochemistry using a preimmune antiserum (E) or XFDL156 antiserum (H) in stage-10.5 animal cap cells. DAPI staining is shown in green. Merged views are shown in (G) and (J). (K) XFDL156-MO and XFDL141-MO (for the short variant) specifically inhibited protein synthesis from each transcript. Synthetic XFDL156 and XFDL141 mRNAs were prepared in vitro from pCS2-Venus, pCS2-5TR-XFDL156 (lanes 2-5) and pCS2-5TR-XFDL141 (lanes 6-9) without (lanes 2 and 6) or with 0.25 μg/μl (lane 3) or 1 μg/μl (lane 4) of XFDL156-MO, 1 μg/μl of 5-mismatched XFDL156-MO (lane 5), 0.25 μg/μl (lane 7) or 1 μg/μl (lane 8) of XFDL141-MO or of 5-mismatched XFDL141-MO (lane 9). The translated proteins were labeled with [35S]-Methionine, resolved by SDS-PAGE and detected by autoradiography. |
|
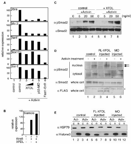
Figure S2. XFDL156 neither Reduces Phosphorylated Smad2 nor Affects Its Nuclear Import
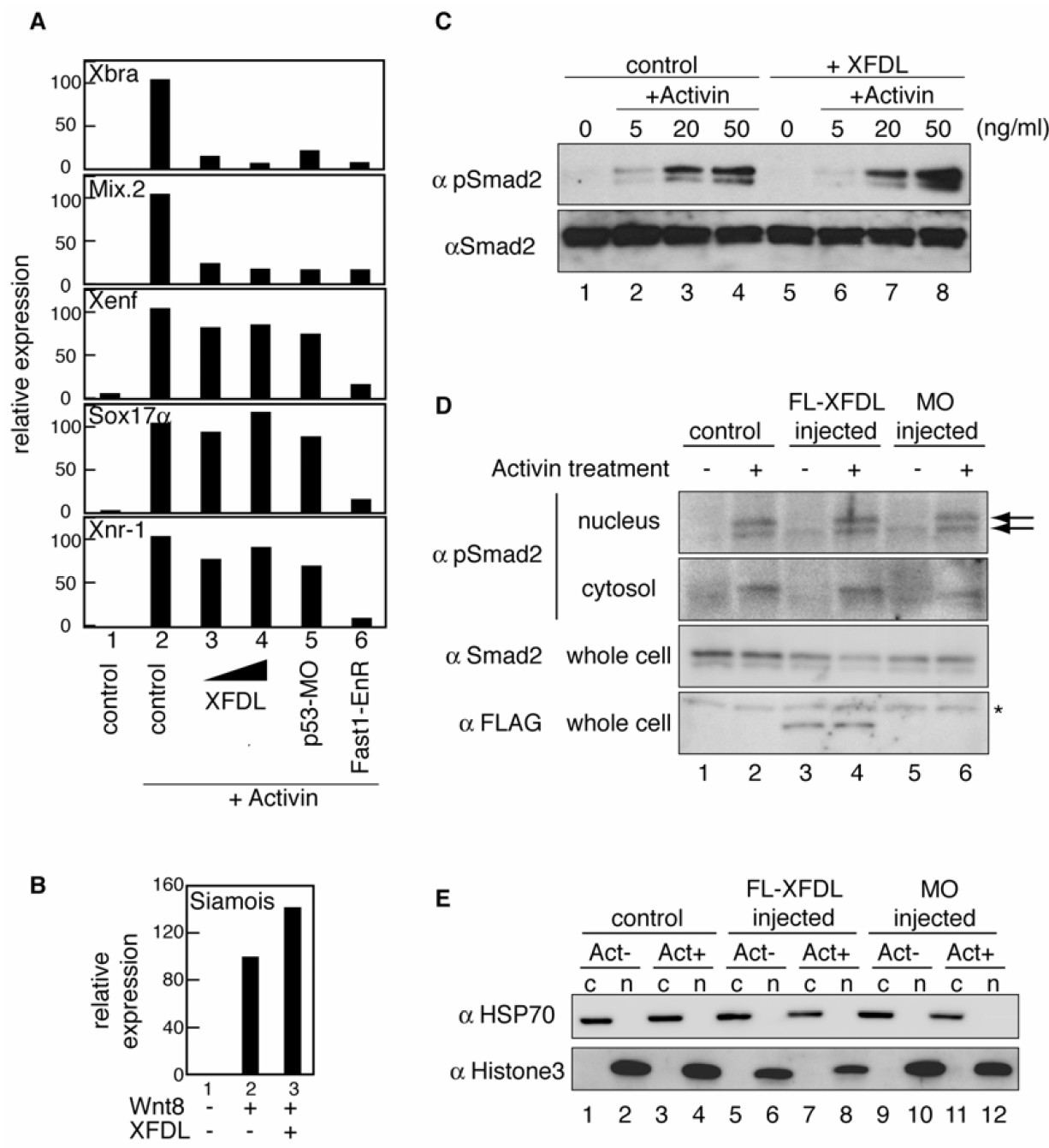
(A) Activin-treated animal caps were analyzed by q-PCR with indicated primers. 400 pg/cell of control mRNA (lanes 1 and 2), 100 pg/cell of XFDL mRNA (lane 3), 400 pg/cell of XFDL mRNA (lane 4), 50 ng/cell of p53-MO (lane 5) or 100 pg/cell of Fast1-EnR mRNA were injected into each animal blastomere at the 8-cell stage. Analysis was performed as in Figure 2A. (B) Siamois expression by Wnt8 was not affected by XFDL. 40 pg/cell of Wnt8 (lanes 2 and 3) and 400 pg/cell of XFDL (lane 3) were injected in each animal blastomere at the 8-cells stage and analyzed as in Figure 2A. (C-E) XFDL neither reduced phosphorylated Smad2 nor affected its nuclear transport. (C) Animal caps were prepared from embryos received injections of control (400 pg/cell; lanes 1-4) or XFDL (400 pg/cell; lanes 5-8) mRNA and incubated for 30 minutes with 5 ng/ml (lanes 2 and 6), 20 ng/ml (lanes 3 and 7) or 50 ng/ml (lanes 4 and 8) of Activin. Western blots were performed using anti-phosphorylated Smad2 (top) or anti-Smad2 (bottom) antibodies. (D) Nuclear accumulation of phospho-Smad2 was measured by Western blot. Control embryos (lanes 1 and 2), embryos injected with FLAG-tagged XFDL mRNA (FL-XFDL; 400 pg/cell; lanes 3 and 4) or XFDL-MO (50 ng/cell; lanes 5 and 6) were subject to analysis as described in Experimental Procedures. Arrows, pSmad2 in the nuclear extracts (the lower band presumably represents the alternative splice form devoid of exon 3; Batut et al., 2007); asterisk, non-specific bands. (E) Selective extraction of the nuclear and cytoplasmic protein fractions was confirmed by Western blot with the anti-HSP70 (cytoplasmic; upper) and anti-Histone H3 (nuclear; lower) antibodies.
c; cytoplasmic,
n;nuclear. |
|
Figure S3. XFDL Knockdown Antagonizes p53-Induced Apoptosis in the Animal Cap mRNA of human p53 (hp53; 50 pg/cell; B-D), XFDL (400 pg/cell; C), Fast1-EnR (100 pg/cell; D, G), XFDL-MO (50 ng/cell; E-G) or p53-MO (50 ng/cell; F) was injected radially into all animal cells at the 8-cell stage. Animal caps were prepared at the mid-blastula stage, harvested at the early-gastrula stage and subjected to the TUNEL assay. |
|
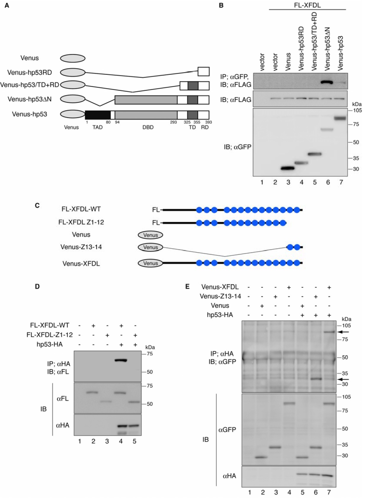
Figure S4. Interaction-Domain Analyses of p53 and XFDL (A) Schematic of the deletion mutants of human p53 used in (B). Venus/GFP was fused at the amino-terminus of each construct as a tag for immunoprecipitation. (B) Immunoprecipitation analysis of the deletion mutants of hp53 and XFDL. HEK293 cells were transfected with indicated expression plasmids. Immunoprecipitation was performed with the anti-GFP antibody and the protein was detected with the anti-FLAG antibody (top row). Expression of each construct was confirmed by Western blot (middle row for FLAG-fused XFDL and bottom row for Venus-fused proteins). (C) Schematic of the deletion mutants of XFDL used in (D) and (E). FL; FLAG tag. (D) Immunoprecipitation analysis of the deletion mutants of XFDL and human p53 (hp53). HEK293 cells were transfected with indicated expression plasmids. Immunoprecipitation was performed with the anti-HA antibody and the proteins were detected with the anti-FLAG antibodies (top row). Expression of each construct was confirmed by Western blot (middle row for FLAG-fused XFDL and bottom row for HA-fused p53). (E) Immunoprecipitation analysis of the deletion mutants of XFDL and hp53. Immunoprecipitation was performed with the anti-HA antibody and the proteins were detected with the anti-GFP antibody (top row). Middle row, Venus-fused XFDL; bottom row, HA-fused hp53. Arrows; coprecipitated Venus-fused proteins. |
|
Figure S8. Expression of Fast1 and Fast3 Is Regulated by XFDL (A-H) Expression profiles of Fast1 (A-D) and Fast3 (E-H) in vivo. Embryos at the 8-cell stage (A, E), stage 8.5 (B, F), stage 11 (C, G) and stage 12 (D, H) were analyzed by in situ hybridization with Fast1 (A-D) and Fast3 (E-H) probes. An; animal, Veg; vegetal, A; anterior, P; posterior. D; dorsal, V; ventral. Arrowheads, rim of the blastopore. (I-O) Expression of Fast1, Fast3 and p53 in the embryos injected with XFDL mRNA. Control embryos (I, K, M) and embryos injected with XFDL (400 pg/cell; J, L, N) at the 4-cell stage were analyzed at stage 11 by in situ hybridization with the Fast1 (I, J), Fast3 (K, L) and p53 (M, N) probes. (O) Expression of Fast1, Fast3 and p53 in the animal caps. XFDL mRNA (400 pg/cell; lane 2 in each panel) was injected at the 8-cell stage and animal caps were prepared at stage 8.5. Explants were cultured until stage 11 and expression of Fast1 (left graph), Fast3 (middle graph) or p53 (right graph) was analyzed by q-PCR. Expression level of each gene in the control animal cap (lane 1) was defined as 100%. |
|
foxh1.2 (forkhead box H1, gene 2) gene expression in Xenopus laevis embryos, NF stage 11, as assayed by in situ hybridization. Equatorial view: animal up.
|
|
Prdm9 (PR domain containing 9)/ znf585b (zinc finger protein 585B) gene expression (these genes are splice variants of each other) in sectioned Xenopus laevis embryos, NF stage 10.5, as assayed by in situ hybridization. Equatorial view: animal up. |