|
Figure 1.
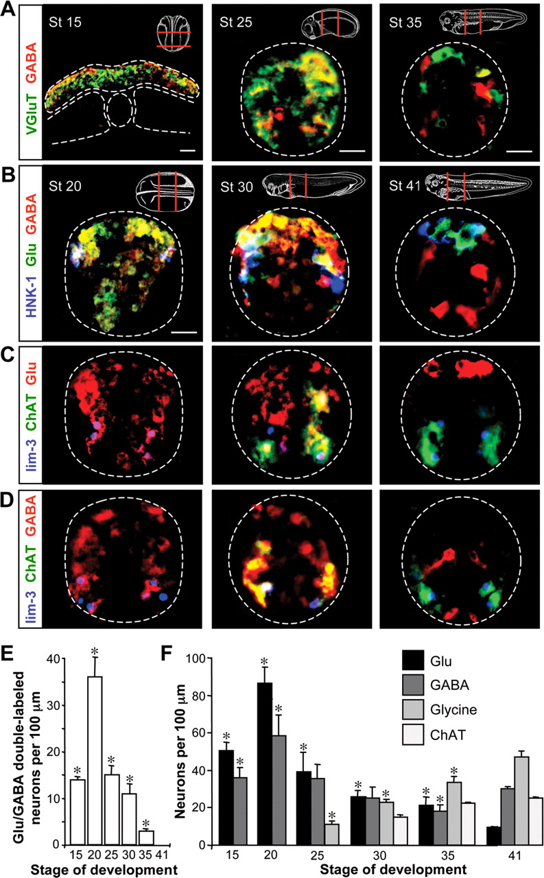
GABA and Glu are promiscuously expressed before synapse formation. A, Immunostaining for GABA and VGluT1 demonstrates expression within neural tissue at the neural plate [stage (St) 15], early tailbud (St 25), and late tailbud (St 35) stages. Insets indicate regions from which sections were taken. White dashed lines identify the margins of the neural plate, notochord, somites, and neural tube. B, Triple immunostaining reveals GABA and Glu in HNK-1-immunoreactive Rohon-Beard neurons at the early neural tube (St 20) and tailbud (St 30) stages that will become glutamatergic at 3 d of development (St 41). C, Triple staining for lim-3 with ChAT and glutamate shows transient expression of glutamate in motoneurons that later become cholinergic. D, Triple staining for lim-3 with ChAT and GABA reveals transient expression of GABA in motoneurons. E, Time course of the changes in glutamate/GABA coexpression during the development of the embryonic spinal cord. F, Quantification of transmitter expression dynamics for Glu, GABA, glycine, and acetylcholine (assayed as ChAT immunoreactivity) per 100 μm of spinal cord at different stages of development. Scale bars: A, B, 20 μm. n ⥠3 embryos for AâF. E, F, Values are mean ± SEM; asterisks indicate a significant difference from stage 41. |
|
Figure 2.
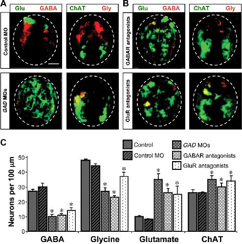
Blocking GABAergic or glutamatergic signaling changes neurotransmitter expression. A, Immunostaining for Glu/GABA and ChAT/Gly in 3 d larvae (stage 41) developed from embryos injected with control morpholino (control MO) or GAD morpholinos (GAD MOs) at the two-cell stage. Scale bar, 20 μm. B, Immunostaining is as in A of larvae from embryos implanted with beads containing antagonists of GABAR (bicuculline and phaclofen) or GluR (D-AP5, NBQX, MSOP, and MCPG). C, Number of neurons expressing different transmitters at 3 d of development after suppression of GABAergic or glutamatergic signaling. n ≥ 5 embryos for each condition. Values are mean ± SEM; asterisks indicate a significant difference from control. |
|
Figure 3.
Blocking GABAergic or glutamatergic signaling decreases the incidence of calcium spike activity. A, Calcium spike incidence (white circles) on the ventral surface of the neural tube of control, control MO, and GAD65 plus GAD67 MO (GAD MO)-injected embryos or in the presence of pooled GABAR or GluR antagonists. Scale bar, 50 μm. B, C, Spike incidence is reduced dorsally and ventrally in GAD65/67 MO-injected embryos and by pooled GABAR or GluR antagonists. D, Calcium spike incidence in the presence of single receptor antagonists. n ≥ 5 stage 25–28 embryos for each condition. Values are mean ± SEM; asterisks indicate a significant difference from control. |
|
Figure 4.
Blocking GABAB or mGluRIII receptors changes neurotransmitter expression. Number of neurons expressing different transmitters at 3 d of development after suppression of GABAB or mGluRIII signaling. Immunostaining was performed on 3 d larvae (stage 41) developed from embryos implanted with beads containing antagonists of GABABR (phaclofen) or mGluRIII (MSOP). Control embryos were interleaved in parallel. n ≥ 4 embryos for each condition. Values are mean ± SEM; asterisks indicate a significant difference from control. |
|
Figure 5.
PKA or PKC antagonists mimic the effect of metabotropic receptor antagonists on spike incidence, and the effect of receptor antagonists is reversed by kinase agonists. Values are normalized to controls for each treatment. C, Control; V, vehicle control; M, MSOP (mGluRIII antagonist); P, phaclofen (GABABR antagonist); KT, KT5720 (PKA antagonist); B, bisindolylmaleimide (PKC antagonist); N6, N6-benzoyl-cAMP (PKA agonist); PMA, phorbol myristic acid (PKC agonist). Embryos at stages 25–28 are shown. n ≥ 5 embryos for each condition. Values are mean ± SEM; asterisks indicate a significant difference from control. Calcium spike activity showed no significant difference when reagent vehicle was applied alone. |
|
Figure 6.
GABA- and glutamate-driven activity-dependent transmitter expression is restricted to a sensitive period. Beads containing agents to block GluR or GABAR (as in Fig. 2) or to suppress or enhance voltage-gated channel activity (Borodinsky et al., 2004) were implanted at various developmental times and larvae were fixed and transmitter expression scored at 3 d of development [stage (St) 41]. Similar results were obtained after fixation of embryos at a constant interval of 2 d after bead implantation (data not shown). A, GluR and GABAR antagonists increase the number of Glu-immunoreactive neurons during a period of ∼15 h from St 18 to St 30; suppressing or enhancing voltage-gated channel activity increases and decreases the numbers of Glu-immunoreactive neurons during the same period. B, GluR and GABAR antagonists decrease the number of GABA-immunoreactive neurons during this period; suppressing or enhancing voltage-gated channel activity decreases and increases the numbers of GABA-immunoreactive neurons. Dashed lines indicate control values. Transmitter expression after bead implantation at St 18 or 30 is significantly different from control. Changes in transmitter expression after bead implants at St 30 or 35 are significantly smaller than those obtained when beads are implanted at St 18, except for GluR beads at St 30. n ≥ 5 embryos for each condition. Values are mean ± SEM and are connected by lines according to the type of bead implanted. |
|
Figure 7.
Model for GABA/glutamate-activated Ca spike-mediated transmitter specification. GABA and glutamate are promiscuously expressed early in development. During a sensitive period, these transmitters activate receptors to trigger Ca spikes that specify transmitter expression at later stages. |