Click here to close
Hello! We notice that you are using Internet Explorer, which is not supported by Xenbase and may cause the site to display incorrectly.
We suggest using a current version of Chrome,
FireFox, or Safari.
???displayArticle.abstract???
Mitosis and cytokinesis not only ensure the proper segregation of genetic information but also contribute importantly to morphogenesis in embryos. Cytokinesis is controlled by the central spindle, a microtubule-based structure containing numerous microtubule motors and microtubule-binding proteins, including PRC1. We show here that central spindle assembly and function differ dramatically between two related populations of epithelial cells in developing vertebrate embryos examined in vivo. Compared to epidermal cells, early neural epithelial cells undergo exaggerated anaphase chromosome separation, rapid furrowing, and a marked reduction of microtubule density in the spindle midzone. Cytokinesis in normal early neural epithelial cells thus resembles that in cultured vertebrate cells experimentally depleted of PRC1. We find that PRC1 mRNA and protein expression is surprisingly dynamic in early vertebrate embryos and that neural-plate cells contain less PRC1 than do epidermal cells. Expression of excess PRC1 ameliorates both the exaggerated anaphase and reduced midzone microtubule density observed in early neural epithelial cells. These PRC1-mediated modifications to the cytokinetic mechanism may be related to the specialization of the midbody in neural cells. These data suggest that PRC1 is a dose-dependent regulator of the central spindle in vertebrate embryos and demonstrate unexpected plasticity to fundamental mechanisms of cell division.
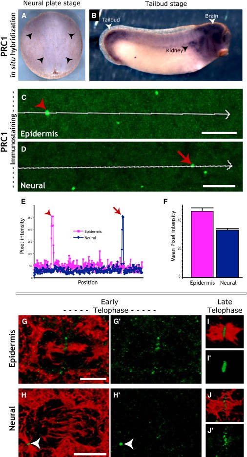
Figure 4. PRC1 is Dynamically Expressed in the Developing Xenopus Embryo(A) In situ hybridization of PRC1 mRNA in an early-neural-plate-stage embryo. Arrowheads outline the border of the neural plate.(B) In situ hybridization of PRC1 mRNA in a late-tail-epidermis-stage embryo. Arrowheads show areas of high expression of PRC1 mRNA, including the brain, kidney, and tailbud.(C) Immunostaining of PRC1 in the tailbudepidermis. White arrow indicates the line scan indicated by the pink line in (E). Red arrowhead indicates a midbody stained by PRC1. Scale bar represents 20 μm.(D) Immunostaining of PRC1 in the neural plate. White arrow indicates the line scan (indicated by the blue line in (E). Red arrow indicates a midbody stained by PRC1. Scale bar represents 20 μm.(E) Graph of line scans for PRC1 signal intensity in representative tailbud epidermal cells (pink) and neural-plate cells (blue). Arrow and arrowhead indicate the intense signal at midbodies in both cell types.(F) Graph of the mean pixel intensity of interphase, cytoplasmic PRC1 immunstaining signal for tailbudepidermis cells (pink bar; n = 12 embryos) and neural-plate cells (blue bar; n = 7 embryos).(G) Immunostaining for PRC1 (green) and α-tubulin (red) in a tailbud epidermal cell at early telophase. PRC1 channel alone is shown in (Gâ²); PRC1 is concentrated around bundled microtubules in the midzone. Scale bar represents 5 μm.(H) Immunostaining for PRC1 (green) and α-tubulin (red) in a neural-plate cell at early telophase. PRC1 channel alone is shown in (Hâ²); despite cytokinesis onset, PRC is not concentrated in the midzone. Scale bar represents 5 μm.(I and J) By late telophase, PRC localizes to the central spindle in both epidermal cells (I, Iâ²) and neural cells (J, Jâ²).
Figure 1. Novel Modifications to Cytokinetic Mechanisms in Early Neural Epithelial Cells In Vivo (A and B) Still frames taken from movies of cell division in later tail epidermal cells (A) or in earlier neural epithelial cells (B). Membranes are labeled with RFP, and chromosomes are labeled with H2B-GFP. Bracket indicates distance between chromosomes and cell cortex; arrowhead indicates onset of cytokinesis; time is indicated as min:s in each panel; scale bars represent 10 mm. (C) Graph illustrating chromosome separation during anaphase in early neural (blue) and later epidermal (pink) cells expressed as percentage of cell length (n = 20 cells from three different embryos). Cell sizes are comparable between these two populations (see Figure S2). (D) Graph showing progress of cytokinetic furrow ingression over time for early neural (blue) and late epidermal (pink) cells (n = 20 cells from three different embryos). (E) Graph showing instantaneous rate of cytokinetic furrow ingression at time points during mid-cytokinesis for early neural (pink) and late epidermal (blue) cells (n = 20 cells from three different embryos). (F and G) Still frames taken from movies showing the lifetime of the midbody in the late epidermis (G) and the early neural tissue (F). Microtubules are labeled with Tau-GFP, and membranes are labeled with membrane-RFP. Arrowheads indicate midbodies. (H) Graph showing average midbody lifetime for late epidermal (pink) and early neural (blue) cells (n = 14 neural cells from three different embryos; n = 11 epidermal cells from two different embryos).
Figure 2. Decreased Microtubule Density in the Spindle Midzone of Neural-Plate Epithelial Cells In Vivo (A and B) Still frames from movies of late epidermal epithelial cells (A) or early neural epithelial cells (B) showing the distribution of Tau-GFP-labeled microtubules during cytokinesis; membranes are labeled with membrane-RFP, and chromosomes in the late epidermis are labeled with H2B-RFP. (C-J) Immunohistochemistry for a-tubulin in late epidermal (C-F) and early neural (G-J) cells confirm the microtubule distributions seen in time-lapse movies. Scale bars represent 10 mm.
Figure 3. Excess PRC1 Converts Neural Cell-Division Mechanisms to a More Epidermal-Like Mechanism (A) a-tubulin immunostaining of a neural-plate cell during early telophase. Dark blue dashed line indicates position of line scanning for data shown in (F).
(B) a-tubulin antibody staining of a tail epidermis cell during early telophase. Pink dashed line indicates position of line scanning for data shown in (F). Brackets in (B) and (C) indicate the distance between chromosomes and the cell cortex. (C) a-tubulin immunostaining of a neural-plate cell overexpressing PRC1-GFP. Light blue dashed line indicates position of line scanning for data shown in (F). (D) Still frames from a movie of division in a GFP-negative early neural epithelial cell.
(E) Still frames from a movie of division in a GFP-positive (PRC1-expressing) early neural epithelial cell. (F) Graph of a-tubulin intensity across the early-telophase spindle of the early-neural-plate cells (dark blue line; n = 13), tailbud epidermal cells (pink line; n = 6), and early-neural-plate cells overexpressing PRC1-GFP (light blue line; n = 12). (G) Graph of anaphase chromosome separation (expressed as percentage of cell length) in neural-plate cells (dark blue line; n = 12), tailbud epidermal cells (pink line; n = 20), and neural-plate cells overexpressing PRC1 (light blue line; n = 12).
prc1 (protein regulator of cytokinesis 1) gene expression in Xenopus laevis embryo, assayed via in situ hybridization, NF stage 27, lateral view, anteriorright, dorsal up.
prc1 (protein regulator of cytokinesis 1)
gene expression in Xenopus laevis embryo, assayed via in situ hybridization, NF stage 14/15, dorsal view, anterior up.