XB-ART-37817
Dev Biol
2008 Jul 01;3191:86-99. doi: 10.1016/j.ydbio.2008.04.007.
Show Gene links
Show Anatomy links
PACSIN2 regulates cell adhesion during gastrulation in Xenopus laevis.
???displayArticle.abstract???
We previously identified the adaptor protein PACSIN2 as a negative regulator of ADAM13 proteolytic function. In Xenopus embryos, PACSIN2 is ubiquitously expressed, suggesting that PACSIN2 may control other proteins during development. To investigate this possibility, we studied PACSIN2 function during Xenopus gastrulation and in XTC cells. Our results show that PACSIN2 is localized to the plasma membrane via its coiled-coil domain. We also show that increased levels of PACSIN2 in embryos inhibit gastrulation, fibronectin (FN) fibrillogenesis and the ability of ectodermal cells to spread on a FN substrate. These effects require PACSIN2 coiled-coil domain and are not due to a reduction of FN or integrin expression and/or trafficking. The expression of a Mitochondria Anchored PACSIN2 (PACSIN2-MA) sequesters wild type PACSIN2 to mitochondria, and blocks gastrulation without interfering with cell spreading or FN fibrillogenesis but perturbs both epiboly and convergence/extension. In XTC cells, the over-expression of PACSIN2 but not PACSIN2-MA prevents the localization of integrin beta1 to focal adhesions (FA) and filamin to stress fiber. PACSIN2-MA prevents filamin localization to membrane ruffles but not to stress fiber. We propose that PACSIN2 may regulate gastrulation by controlling the population of activated alpha5beta1 integrin and cytoskeleton strength during cell movement.
???displayArticle.pubmedLink??? 18495106
???displayArticle.pmcLink??? PMC2494715
???displayArticle.link??? Dev Biol
???displayArticle.grants??? [+]
DE016289 NIDCR NIH HHS, DE14365 NIDCR NIH HHS, R-01HD26402 NICHD NIH HHS , R01 DE014365-01 NIDCR NIH HHS, R01 DE014365-02 NIDCR NIH HHS, R01 DE014365-03 NIDCR NIH HHS, R01 DE014365-04 NIDCR NIH HHS, R01 DE014365-05 NIDCR NIH HHS, R01 DE016289-01A2 NIDCR NIH HHS, R01 DE016289-02 NIDCR NIH HHS, R01 DE016289-03 NIDCR NIH HHS, R01 HD026402-10 NICHD NIH HHS , R01 HD026402-11 NICHD NIH HHS , R01 HD026402-12 NICHD NIH HHS , R01 HD026402-13 NICHD NIH HHS , R01 DE016289 NIDCR NIH HHS, R01 DE014365 NIDCR NIH HHS, R01 HD026402 NICHD NIH HHS
Species referenced: Xenopus laevis
Genes referenced: acta4 actl6a adam13 bcr chrd flna fn1 gal.2 itga5 itgav itgb1 myc pacsin2 tbx2 tbxt tubb2b
???displayArticle.antibodies??? Adam13 Ab1 Flna Ab1 Fluro-phalloidin Ab Fn1 Ab1 Fn1 Ab3 Itgav Ab1 Itgb1 Ab1 Itgb1 Ab3 Mitochondria Lectin Myc Ab5 Pacsin2 Ab1
???displayArticle.morpholinos??? pacsin2 MO1 pacsin2 MO2
???attribute.lit??? ???displayArticles.show???
|
|
Fig. 2. Over-expression of PACSIN2 inhibits gastrulation but does not perturb mesoderm induction. (A) Embryos were injected with 1 ng of mRNA encoding GFP, Wt-PACSIN2 or the âCC in both blastomeres at the two-cell stage. The embryos were scored for gastrulation inhibition when control embryos reached stage 13. The average of 3 independent experiments is plotted on the graph. The error bars represent the standard deviation to the mean. The number of embryos analyzed are as follow GFP = 74; Wt = 143; âCC = 104. The expression of proteins was monitored by western blot using both the anti-myc mAb 9E10 to detect GFP and the PACSIN2 mAb 3D8 to detect Wt and âCC. The equivalent of 0.5 embryos was loaded in each lane. (B, C) Injected embryos were fixed at early gastrula (B) or late gastrula stage (C) and treated by whole mount in situ hybridization with the markers chordin and brachyury (Xbra). At stage 10.5, all embryos started gastrulation at the same time as indicated by the presence of the blastopore lip (black arrowhead). At stage 13, embryos over-expressing Wt-PACSIN2 fail to close their blastopore (white double arrow) and the notochord fails to elongate (n) even though chordin is expressed. This indicates that the mesoderm induction occurred but that the gastrulation movements did not. Embryos expressing the âCC mutant or GFP gastrulated properly. : P < 0.05. |
|
|
Fig. 1. A coiled-coil domain is necessary to localize PACSIN2 near the cell membrane in embryos. (A) Schematic representation of the wild type form of X. laevis PACSIN2 (Wt), a mutant form where a putative coiled-coil domain has been removed (âCC) and a Wild type form of PACSIN2 with a mitochondria anchor sequence at the C-terminal end (Wt-MA). (B) Immunodetection of endogenous PACSIN2 on a sagittal section of Xenopus embryo at stage 12 using the monoclonal antibody 3D8. PACSIN2 is expressed strongly near the membrane of ectoderm (e) and mesoderm cells (m). This membrane localization is more obvious in the mesoderm and at the interface between mesoderm and ectoderm (arrowhead). (C) Embryos injected in 1 blastomere at the two-cell stage were grown to mid gastrula (12) and the over-expressed PACSIN2 detected by immunofluorescence on a sagittal section. The Wt-PACSIN2 is enriched at the vicinity of the cytoplasmic membrane while the mutant âCC remains cytoplasmic. yp: yolk plug; m: mesoderm; e: ectoderm. |
|
|
Fig. 3. PACSIN2 over-expression inhibits fibronectin fibrillogenesis. Embryos were injected in both blastomeres at the two-cell stage. The blastocoel roofs (BCR) were dissected at stage 12, fixed and processed for immunofluorescence. The FN fibrils of the BCR were detected using a rabbit polyclonal antibody 32F (red) while PACSIN2 was detected with the mAb 3D8 (green). The region indicated by white arrows is magnified in the merge (4 inset. While all photographs were taken with the same settings, the endogenous PACSIN2 detection (4 left) has been enhanced using Photoshop in the magnified image of NI cell to visualize the cell borders. Over-expression of Wt PACSIN2 in the entire BCR prevents FN fibrillogenesis. The expression of âCC PACSIN2 allows the BCR cells to assemble some FN fibrils. |
|
|
Fig. 4. Over-expression of PACSIN2 does not prevent integrin or fibronectin expression. Embryos injected in the both blastomeres at the two cells stage were grown to early gastrula. (A) The protein content of either whole embryos (0.5 embryo equivalent) or their blastocoel fluid (20 blastocoels) was analyzed by western blot using a monoclonal antibody to FN (4H2) and a monoclonal antibody to PACSIN2 (3D8). Non-injected embryos (NI) and the embryos over-expressing PACSIN2 (Wt) express and secrete fibronectin. (B) The embryos were dissociated and cell surface proteins were biotinylated. Immunoprecipitations were performed using monoclonal antibodies against integrin β1 (8C8), α5β1 (P8D4) and αv (P3C12) and the precipitates were analyzed by western blot using streptavidin-peroxidase. The graph represents the quantification of 3 (integrins α5β1 and αv) and 4 (β1-integrin) independent experiments using the Histograms of the Photoshop software. Signal intensities have been normalized to the non-injected control embryos (100%). The error bars correspond to the standard deviation from the mean. None of the differences between injected and non-injected embryos were statistically significant (P > 0.05). |
|
|
Fig. 5. Over-expression of PACSIN2 prevents cell spreading and perturbs convergence and extension. (A, B) Animal cap ectoderm of non injected embryos (NI) or embryos over-expressing the wild type (Wt) or the mutant form of PACSIN2 (âCC) were dissociated at stage 8 and the cells seeded on GST fusion protein containing the CCBD domain of FN, in the presence (+ Activin) or absence of Activin (â Activin). Photographs were taken after sibling embryos initiated gastrulation movements. (A) Control cells (NI) or cells expressing âCC (âCC) spread on the substrate in the presence of Activin-A. The cells over-expressing Wt-PACSIN2 (Wt) do not spread in those conditions. In the absence of Activin-A, the cells do not spread. The percentage of spread cells after Activin-A treatment was plotted on the histogram. The graph represent the mean of four independent experiments and error bars represent the standard deviation from the mean. The number of cells analyzed are as follow: NI = 559; Wt = 627; âCC = 717. Arrows: filopodia; Arrowhead: lamelipodia. (B) Cells over-expressing Wt-PACSIN2 were treated as previously described. After 2 h, cells were treated with 0.5 mM of MnCl2. Pictures were taken just before the addition of MnCl2 and 30 min after. The percentage of spread cells was plotted on the histogram. The graph represent the mean of 2 independent experiments and errors bars represent the standard deviation from the mean. The number of cells analyzed were as followed: NI = 269; NI + Mn2+ = 332; Wt = 292; Wt + Mn2+ = 206. The activation of integrins by Mn2+ is sufficient to rescue the spreading of the cells over-expressing Wt PACSIN2 (P < 0.05). (C) Animal cap from non injected embryos (NI) or from embryos expressing Wt or âCC PACSIN2 were dissected at stage 8, induced with 5 ng/ml of Activin-A and grown until the sibling embryos reached stage 20 (Ctl). While all animal caps from non-injected embryos or caps expressing âCC extend in response to Activin treatment, elongation is dramatically reduced in the animal caps over-expressing Wt-PACSIN2. The histogram represents the average length of explants in arbitrary units in a representative experiment. Three independent experiments were performed with similar results. The numbers of explants analyzed are as follow: NI = 37; Wt = 22; âCC = 14. â: P < 0.05. |
|
|
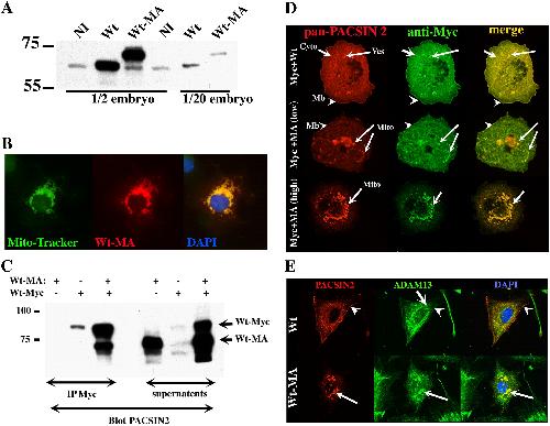
Fig. 6. PACSIN2-MA recruits Wt-PACSIN2 to mitochondria. (A) Western blot on embryo extracts. Embryos were injected in both blastomeres at the two-cell stage with 1 ng of transcripts encoding Wt-PACSIN2 (Wt) or PACSIN2 containing the mitochondria anchor sequence of Act-A (Wt-MA). Proteins of non-injected (NI) and injected embryos were extracted at gastrula stage and the equivalent of 1/2 and 1/20 of an embryo were analyzed by western blot with the PACSIN2 mAb 3D8. The PACSIN2-MA protein is 4 kDa heavier than Wt-PACSIN2 and is expressed in a 10 fold excess compare to the endogenous PACSIN2 (NI). (B) Immunofluorescence on Cos-7 cells transfected with PACSIN2-MA. The mitochondria, the PACSIN2-MA protein and the nuclei were stained with the MitoTracker FM (green), mAb 3D8 (red) and DAPI (blue) respectively. The co localization of PACSIN2-MA (Wt-MA) with the mitochondria indicates that the construct is successfully targeted. (C) PACSIN2-MA co-immunoprecipitate with Wt-PACSIN2. Cos-7 cells were transfected with PACSIN2-MA (Wt-MA), PACSIN2-Myc tagged (Wt-Myc) or a mix of these two constructs. After 24 h of expression, Wt-Myc was immunoprecipitated with the anti-Myc mAb (9E10). The immunoprecipitates were analyzed by western blot using the PACSIN2 mAb 3D8. An aliquot of protein extract after immunoprecipitation (supernatants) was analyzed in parallel to control protein expression. The 9E10 mAb was able to effectively precipitate PACSIN2-Myc. PACSIN2-MA was co-precipitated only when co-expressed with PACSIN2-Myc. (D) PACSIN2-MA depletes Wt-PACSIN2 localization in the cytoplasm and membrane. Cos7 cells were transfected with a 1:1 or 1:5 mixture of PACSIN2-Myc and PACSIN-MA (Wt-Myc + Wt-MA). Co-transfection with a 1:1 mixture of PACSIN2-Myc and Wt-PACSIN2 was performed as a positive control. A sequential immunofluorescence was performed to detect the Myc antigen (mAb 9E10, green) and PACSIN2 protein (Texas red coupled mAb 3D8). When co-transfected with Wt-PACSIN2, PACSIN2-Myc localizes to the membrane (arrowhead; Mb), cytoplasm (Cyto) and some cytoplasmic vesicles (Ves). When Co-transfected with low levels of PACSIN2-MA, PACSIN2-Myc partially co-localizes with mitochondria clumps of various sizes (Mito). Some membrane localization was still observed. At high levels of PACSIN2-MA, PACSIN2-Myc is completely re-localized to the mitochondria by PACSIN2-MA.(E) XTC cells were transfected with Wt-PACSIN2 or PACSIN2-MA and processed for immunofluorescence with PACSIN2 antibody (3D8; red), ADAM13 antibody (6615F; green) and DAPI (blue). In Wt-PACSIN2 transfected cells, ADAM13 is found in the endoplasmic reticulum (arrow) and at the plasma membrane where it co-localizes with PACSIN2 (arrow head). In PACSIN2-MA expressing cells, some of the ADAM13 protein is re-localized to mitochondria (arrow). |
|
|
Fig. 7. PACSIN2-MA blocks gastrulation but not fibrillogenesis or cell adhesion. Embryos were injected in both blastomeres at the two-cell stage with transcripts encoding β-galactosidase (β gal), Wt-PACSIN2 (Wt) or the mitochondria-anchored PACSIN2 (Wt-MA). (A) When control embryos reached late gastrula stage, images of a representative control embryo (Ctl) and an embryo expressing PACSIN2-MA (Wt-MA) were taken. When embryos reached early neurula stage, they were scored for their failure to close the blastopore. The graph represents the percentage of embryos failing to close their blastopore and represents the average of 3 (β gal and Wt) or 4 experiments (Wt-MA and NI). Error bars represent the standard deviation to the mean. The number of embryos analyzed was as follow: NI = 132; βgal = 76; Wt = 100; Wt-MA = 225. While both PACSIN2 and PACSIN2-MA inhibits blastopore closure, PACSIN2-MA is significantly more efficient at blocking gastrulation compared to Wt-PACSIN2 (white asterisk). (B) Immunofluorescence performed on blastocoel roofs (BCR) dissected at stage 12. The FN fibrils of the BCR were detected using a rabbit polyclonal antibody 32F (red) and the PACSIN2 protein detected with mAb 3D8 (green). PACSIN2-MA is localized in dots in the middle of the cell (arrowhead 2) or at the periphery (arrowhead 1) likely to represent mitochondria. BCR from non-injected embryos and embryos expressing PACSIN2-MA display FN fibrils (arrows). (C) Animal cap ectoderm were dissociated at stage 8 and the cells seeded on the CCBD domain of FN, in the presence (+ Activin) or absence of Activin-A (â Activin). Photographs were taken after sibling embryos initiated gastrulation movements. A magnification of the activin treated cells is also included (+ Activin 2. The control cells (NI) spread at the onset of gastrulation while cells over-expressing Wt-PACSIN2 failed to do so. The cells expressing PACSIN2-MA spread like control cells with large lamellipodia (arrow). However these cells are significantly larger, displaying multiple nuclei (red arrowhead) indicating a failure of the cytokinesis during cell division. Quantifications are described in the manuscript. (D) Transcripts encoding PACSIN2-MA were injected in 1-cell stage embryos. When embryos reached the 8-cell stage, β-galactosidase was injected in a dorsal vegetal blastomere as a lineage tracer. Control embryos only received β-galactosidase transcripts. When control embryos reached late gastrula stage, embryos were fixed, processed for β-galactosidase detection and bisected trough their dorsoentral axis. The β-galactosidase expressing cells (dorsal mesoderm) show that PACSIN2-MA perturbed the convergence/extension movement (yellow double arrows). The magnification of the ventral ectoderm (black rectangles) shows that epiboly was also perturbed (black double arrows). Yp: yolk plug; Blc: blastocoel; Ar: archenteron; D: dorsal; V: ventral. â: P < 0.05. |
|
|
Fig. 8. PACSIN2 over-expression perturbs the recruitment of integrin β1 but not αv to focal adhesion in XTC cells. XTC cells transfected with Wt-PACSIN2 or the âCC mutant were processed for immunofluorescence with a monoclonal antibody against integrin β1 (A) or αv (B) and biotinylated mAb 3D8 against PACSIN2. (A) In non-transfected cells (NT), β1 integrin localizes to focal adhesion (FA). The cells transfected with Wt-PACSIN2 (Wt) display an absence of integrin β1 localization to FA. The expression of the mutant âCC did not affect the localization of β1 integrin to FA (âCC). The percentage of cells displaying integrin β1 positive focal adhesions is plotted on the histogram. The graph represents the mean of three independent experiments. The number of cells scored was as followed: NT = 230, Wt PACSIN2 = 226, âCC = 153. (B) Compared to the non-transfected cells (NT), the localization of integrin αv to FA is unchanged upon expression of Wt-PACSIN2 (Wt) or the âCC (âCC). The histogram represents the percentage of cells displaying integrin αv positive focal adhesions and corresponds to the mean of two independent experiments. The number of cells scored was as followed: NT; n = 148, Wt-PACSIN2; n = 89, âCC; n = 85. The error bar represents standard deviation from the mean. âP < 0.05. |
|
|
Fig. 9. PACSIN2-MA does not prevent the recruitment of integrin β1 to focal adhesion. XTC cells were transfected with Wt-PACSIN2 (Wt) or PACSIN2-MA (Wt-MA) and processed as described in Fig. 8A. The percentage of cells displaying integrin β1 positive focal adhesions is plotted on the histogram. Non-transfected cells (NT) and cells expressing the mitochondria-anchored PACSIN2 displayed integrin β1 in focal adhesions. PACSIN2 over-expression inhibits integrin β1 localization to focal adhesion as described in Fig. 8. The colored inset represents a magnification of the region of the Wt-MA expressing cell indicated by the arrowhead (PACSIN2-MA in blue, β1 integrin in green and F-actin detected with phalloidin in red). The graph represents the mean of two independent experiments. The error bar represents standard deviation from the mean. The number of cells scored was as followed: NT = 80, Wt PACSIN2 = 79, PACSIN2-MA = 80. âP < 0.05. |
|
|
Fig. 10. PACSIN2 alters the distribution of filamin in XTC cells. (A) Co-immunoprecipitation of filamin with PACSIN2 and integrin β1. The proteins extracted from XTC cells were immunoprecipitated using antibodies to filamin (Fln) or integrin β1. Negative controls were performed by immunoprecipitation with non-immune mouse serum (IP Ctl). The immunoprecipitates as well as total extracts were analyzed by western blot for the presence of PACSIN2 and filamin respectively. In XTC cells, filamin co-precipitate with both integrin β1 and PACSIN2. (B, C) XTC cells were transfected with Wt-PACSIN2 (Wt), the âCC mutant (âCC) or the PACSIN2-MA (Wt-MA) and processed by immunofluorescence with antibodies against filamin (red), integrin β1 (green) and PACSIN2 (blue). A merged image between the Fln and integrin β1 staining is presented (merge). Optical sections were performed using a structured light illumination system (ApoTome) at the level of the cell-substrate interaction (B) and 1 above (C). (B) In non-transfected cells, filamin is mostly localized to stress fibers (arrow) and β1 integrin is localized to FA in which the stress fibers are anchored to (arrowhead). The over-expression of Wt-PACSIN2 inhibits both β1 integrin localization to FA and filamin localization to stress fibers while the âCC and the PACSIN2-MA mutant do not. (C) At 1 above the substratum level, both β1 integrin and filamin are localized at the cell membrane of non-transfected cells (arrowhead). The over-expression of neither Wt-PACSIN2 nor the âCC mutant seems to perturb this localization. However, PACSIN2-MA appears to decrease filamin at the cell membrane. The graphs represent the mean of 4 (NT, Wt, Wt-MA) and 2 (âCC) independent experiments. The error bar represents standard deviation from the mean. The number of cells scored was as followed: NT = 28, Wt PACSIN2 = 66, âCC = 77, PACSIN2-MA = 70. âP < 0.05. Arrowhead: focal adhesions (B) and membrane (C). Arrow: stress fiber. |
|
|
Figure S1. PACSIN2 knock down does not perturb gastrulation (A) Morpholino blocks PACSIN2 translation. Embryos were injected with 1ng of transcript encoding a myc-tagged (MT) version of PACSIN2 alone (-) or together with 80 ng of either control morpholino (MO Ctl) or morpholino against PACSIN2 (MO 2). At stage 20, protein were extracted and analyzed by western blot with the anti-myc mAb 9E10. Only the PACSIN2 morpholino successfully prevents the translation of PACSIN2- MT. (B-C) The morpholino against PACSIN2 and 2� have a modest effect on the endogenous protein levels. (B) Embryos were injected in both blastomeres at the 2-cell stage with 80 ng of control MO (MO Ctl) or a mix of antisense morpholino against PACSIN2 and the pseudo allele PACSIN2� (40 ng each, MO 2+2�). The equivalent of half an embryo was analyzed by western blot at early gastrula (st.10.5) and tail bud (st.21) stages with the PACSIN2 mAb 3D8. All 3 species detected by PACSIN2 mAb were visible even with the injection of PACSIN2 and 2� morpholino. (C) The protein extract of embryos at stage 2, 10 and 22 and embryos injected with the antisense morpholino against PACSIN2 and 2� at stage 22 were analyzed by two dimensional gel electrophoresis followed by western blot using the PACSIN2 mAb. The orientation of the isoelectrofocalization is indicated (-; +). A quantification of the basic (B) and acidic (A) species of PACSIN recognized by the mAb 3D8 was performed using the Histograms of Photoshop software. The embryos injected with the morpholino display a reduction of the acidic species of PACSIN while the basic remains the same. Together, these results indicate that the PACSIN2 antibody recognize several species of PACSIN that can�t be knocked down by the morpholino used. (D) PACSIN2 and 2� knock down has no effect on gastrulation. Embryos injected in both blastomeres with the control morpholino or the mix of morpholino against PACSIN2 and 2�. At gastrula stage, each embryo was scored for its exact stage according to the blastopore sizes (Nieuwkoop and Faber). The picture shows a representative embryo of control and morphant at gastrula stage. The histogram represents the distribution of embryos at different gastrula stage of a representative experiment. The number of embryos analyzed was as follow: MO Ctl= 126; MO 2+2�=104. PACSIN 2 and 2� knock down does not significantly affect gastrulation. Arrowhead: blastopore lip. |
|
|
Figure S2. PACSIN2 knock down delay neurulation (A) The PACSIN2 double morphant delay neurulation. Embryos were injected at the 2- cell stage in both blastomeres with 80 ng of either the control morpholino (MO Ctl) or the mix of AS morpholino against PACSIN2 and 2� (MO2+2�). The embryonic development was carefully monitored until tail bud stage and a picture of representative embryo was taken at neurula (dorsal view, anterior up) and tailbud stage (lateral view, anterior left and dorsal up). No differences were noted during gastrulation between embryos injected with MO Ctl and MO2+2�. When control embryos reached mid-neurula stage, each embryo was scored for its exact stage according to the Nieuwkoop and Faber Table. The histogram represents the distribution of embryos at different neurula stage of a representative experiment. The number of embryos analyzed was as follow: MO Ctl= 39; MO 2+2�=36. During neurulation, MO2+2� injected embryos displayed a delay in neurulation. However, embryos eventually closed their neural tube and appeared to 3 continue developing normally. (B) The PACSIN2 morpholino does not prevent neural induction. Dorsal view of embryos treated by whole mount hybridization at stage 18 and 22 with the neural marker N-tubulin. Anterior is up. When control embryo reached stage 18, embryos injected with MO2+2� appeared to be at a younger stage. The N-tubulin pattern indicates that neural tissue is present. At stage 22, embryos injected with MO2+2� have close the neural tube and express N-tubulin in the two dorsal rows of neurons in the neural tubes like the controls (white arrows). Unlike control embryos, groups of Ntubulin positive cells are seen outside of the neural tube in the morphant embryos (arrowheads), indicating that those neurons failed to move dorsally. This suggests that PACSIN2 could be involved in cell movement during neurulation. |
|
|
Figure S3. PACSIN2 does not bind α5β1. (A) Immunoprecipitations of protein extract of 10 gastrulas was performed using mAb against PACSIN2 (3D8), and α5β1 (P8D4). The precipitates were analyzed by western blot using biotinylated mAb against PACSIN2 (3D8biot, left panel). The blots were stripped in 200 mM glycin pH 2.8 and re-blotted with a rabbit polyclonal antibody against α5 integrin (881, right panel) (Joos et al. 1995). The P8D4 antibody successfully precipitated the α5β1 integrin but failed to co-immunoprecipate PACSIN2. Note that the PACSIN2 signal was incompletely stripped and therefore appear in the integrin β1 blot. (B) Pull Down experiment was performed using protein extract of 10 gastrula and 1μg of GST alone or GST fusion proteins of integrin α5 or β1 tail. The proteins bound were analyzed by western blot using the PACSIN2 mAb (3D8). The protein extract of 1 embryo equivalent was loaded as a positive control (extract). A ponceau staining of the membrane is shown on the right. The fusion protein corresponding to the |
|
|
Flna (filamin A, alpha ) gene expression in cultured XTC cells as assayed by immunohistochemistry. |
|
|
Itgav (integrin, alpha V) gene expression in cultured XTC cells as assayed by immunohistochemistry. |
|
|
Pacsin2 (protein kinase C and casein kinase substrate in neurons 2) gene expression in a Xenopus laevis embryo as assayed by immunohistochemistry, NF stage 12. Sagittal section, dorsal surface up |
References [+] :
Alfandari,
Xenopus ADAM 13 is a metalloprotease required for cranial neural crest-cell migration.
2001, Pubmed,
Xenbase
Alfandari, Xenopus ADAM 13 is a metalloprotease required for cranial neural crest-cell migration. 2001, Pubmed , Xenbase
Alfandari, Integrin alpha5beta1 supports the migration of Xenopus cranial neural crest on fibronectin. 2003, Pubmed , Xenbase
Alfandari, Integrin alpha v subunit is expressed on mesodermal cell surfaces during amphibian gastrulation. 1995, Pubmed , Xenbase
Alfandari, ADAM 13: a novel ADAM expressed in somitic mesoderm and neural crest cells during Xenopus laevis development. 1997, Pubmed , Xenbase
Badour, The Wiskott-Aldrich syndrome protein acts downstream of CD2 and the CD2AP and PSTPIP1 adaptors to promote formation of the immunological synapse. 2003, Pubmed
Boucaut, Prevention of gastrulation but not neurulation by antibodies to fibronectin in amphibian embryos. , Pubmed
Boucaut, Biologically active synthetic peptides as probes of embryonic development: a competitive peptide inhibitor of fibronectin function inhibits gastrulation in amphibian embryos and neural crest cell migration in avian embryos. 1984, Pubmed
Bubeck, Ligand recruitment by vinculin domains in transfected cells. 1997, Pubmed
Calderwood, Talin controls integrin activation. 2004, Pubmed
Chitu, Pombe Cdc15 homology (PCH) proteins: coordinators of membrane-cytoskeletal interactions. 2007, Pubmed
Cohen, Active zones on motor nerve terminals contain alpha 3beta 1 integrin. 2000, Pubmed , Xenbase
Cousin, PACSIN2 is a regulator of the metalloprotease/disintegrin ADAM13. 2000, Pubmed , Xenbase
Cousin, A PTP-PEST-like protein affects alpha5beta1-integrin-dependent matrix assembly, cell adhesion, and migration in Xenopus gastrula. 2004, Pubmed , Xenbase
Cunningham, Actin-binding protein requirement for cortical stability and efficient locomotion. 1992, Pubmed
Darribère, Distinct regions of human fibronectin are essential for fibril assembly in an in vivo developing system. 1992, Pubmed
Darribère, In vivo analyses of integrin beta 1 subunit function in fibronectin matrix assembly. 1990, Pubmed
Davidson, Integrin alpha5beta1 and fibronectin regulate polarized cell protrusions required for Xenopus convergence and extension. 2006, Pubmed , Xenbase
Davidson, Mesendoderm extension and mantle closure in Xenopus laevis gastrulation: combined roles for integrin alpha(5)beta(1), fibronectin, and tissue geometry. 2002, Pubmed , Xenbase
Fankhauser, The S. pombe cdc15 gene is a key element in the reorganization of F-actin at mitosis. 1995, Pubmed
Flanagan, Filamin A, the Arp2/3 complex, and the morphology and function of cortical actin filaments in human melanoma cells. 2001, Pubmed
Gaultier, ADAM13 disintegrin and cysteine-rich domains bind to the second heparin-binding domain of fibronectin. 2002, Pubmed , Xenbase
Gawantka, A beta 1-integrin associated alpha-chain is differentially expressed during Xenopus embryogenesis. 1994, Pubmed , Xenbase
Ghadimi, Identification of interaction partners of the cytosolic polyproline region of CD95 ligand (CD178). 2002, Pubmed
Ginsberg, Integrin regulation. 2005, Pubmed
Glogauer, The role of actin-binding protein 280 in integrin-dependent mechanoprotection. 1998, Pubmed
Halbach, PACSIN 1 forms tetramers via its N-terminal F-BAR domain. 2007, Pubmed
Hynes, Integrins: bidirectional, allosteric signaling machines. 2002, Pubmed
Jha, Evidence for the involvement of proline-directed serine/threonine phosphorylation in sperm capacitation. 2006, Pubmed
Joos, Integrin alpha 5 during early development of Xenopus laevis. 1995, Pubmed , Xenbase
Keller, Mechanisms of convergence and extension by cell intercalation. 2000, Pubmed
Kessels, Syndapin oligomers interconnect the machineries for endocytic vesicle formation and actin polymerization. 2006, Pubmed
Kessels, The syndapin protein family: linking membrane trafficking with the cytoskeleton. 2004, Pubmed
Kiema, The molecular basis of filamin binding to integrins and competition with talin. 2006, Pubmed
Lee, Temporal and spatial regulation of fibronectin in early Xenopus development. 1984, Pubmed , Xenbase
Li, A cdc15-like adaptor protein (CD2BP1) interacts with the CD2 cytoplasmic domain and regulates CD2-triggered adhesion. 1998, Pubmed
Marsden, Integrin-ECM interactions regulate cadherin-dependent cell adhesion and are required for convergent extension in Xenopus. 2003, Pubmed , Xenbase
Marsden, Regulation of cell polarity, radial intercalation and epiboly in Xenopus: novel roles for integrin and fibronectin. 2001, Pubmed , Xenbase
Modregger, All three PACSIN isoforms bind to endocytic proteins and inhibit endocytosis. 2000, Pubmed
Mori, PACSIN3 binds ADAM12/meltrin alpha and up-regulates ectodomain shedding of heparin-binding epidermal growth factor-like growth factor. 2003, Pubmed
Mould, Regulation of integrin alpha 5 beta 1-fibronectin interactions by divalent cations. Evidence for distinct classes of binding sites for Mn2+, Mg2+, and Ca2+. 1995, Pubmed
Na, Differential regulation of cell adhesive functions by integrin alpha subunit cytoplasmic tails in vivo. 2003, Pubmed , Xenbase
Nikki, Focal adhesion protein FAP52 self-associates through a sequence conserved among the members of the PCH family proteins. 2002, Pubmed
Nikki, FAP52 regulates actin organization via binding to filamin. 2002, Pubmed
Park, Subcellular localization and signaling properties of dishevelled in developing vertebrate embryos. 2005, Pubmed , Xenbase
Pistor, The ActA protein of Listeria monocytogenes acts as a nucleator inducing reorganization of the actin cytoskeleton. 1994, Pubmed
Qualmann, Syndapin isoforms participate in receptor-mediated endocytosis and actin organization. 2000, Pubmed
Ramos, Xenopus embryonic cell adhesion to fibronectin: position-specific activation of RGD/synergy site-dependent migratory behavior at gastrulation. 1996, Pubmed , Xenbase
Ramos, Integrin-dependent adhesive activity is spatially controlled by inductive signals at gastrulation. 1996, Pubmed , Xenbase
Ridley, Cell migration: integrating signals from front to back. 2003, Pubmed
Simpson, SH3-domain-containing proteins function at distinct steps in clathrin-coated vesicle formation. 1999, Pubmed
Smith, Mesoderm induction and the control of gastrulation in Xenopus laevis: the roles of fibronectin and integrins. 1990, Pubmed , Xenbase
Smith, Purification, partial characterization and biological effects of the XTC mesoderm-inducing factor. 1988, Pubmed , Xenbase
Sumoy, PACSIN 3 is a novel SH3 domain cytoplasmic adapter protein of the pacsin-syndapin-FAP52 gene family. 2001, Pubmed
Tadokoro, Talin binding to integrin beta tails: a final common step in integrin activation. 2003, Pubmed
Tseng, The bimodal role of filamin in controlling the architecture and mechanics of F-actin networks. 2004, Pubmed
Turner, Expression of achaete-scute homolog 3 in Xenopus embryos converts ectodermal cells to a neural fate. 1994, Pubmed , Xenbase
van der Flier, Structural and functional aspects of filamins. 2001, Pubmed
van der Flier, Different splice variants of filamin-B affect myogenesis, subcellular distribution, and determine binding to integrin [beta] subunits. 2002, Pubmed
Webb, Adhesion assembly, disassembly and turnover in migrating cells -- over and over and over again. 2002, Pubmed
Winklbauer, Fibronectin, mesoderm migration, and gastrulation in Xenopus. 1996, Pubmed , Xenbase
