Click here to close
Hello! We notice that you are using Internet Explorer, which is not supported by Xenbase and may cause the site to display incorrectly.
We suggest using a current version of Chrome,
FireFox, or Safari.
???displayArticle.abstract???
In vertebrate embryogenesis, neural induction is the earliest step through which the fate of embryonic ectoderm to neuroectoderm becomes determined. Cells in the neuroectoderm or neural precursors actively proliferate before they exit from the cell cycle and differentiate into neural cells. However, little is known about the relationship between cell division and neural differentiation, although, in Xenopus, cell division after the onset of gastrulation has been suggested to be nonessential for neural differentiation. Here, we show that the Forkhead transcription factor FoxM1 is required for both proliferation and differentiation of neuronal precursors in early Xenopus embryos. FoxM1 is expressed in the neuroectoderm and is required for cell proliferation in this region. Specifically, inhibition of BMP signaling, an important step for neural induction, induces the expression of FoxM1 and its target G2-M cell-cycle regulators, such as Cdc25B and cyclin B3, thereby promoting cell division in the neuroectoderm. Furthermore, G2-M cell-cycle progression or cell division mediated by FoxM1 or its target G2-M regulators is essential for neuronal differentiation but not for specification of the neuroectoderm. These results suggest that FoxM1 functions to link cell division and neuronal differentiation in early Xenopus embryos.
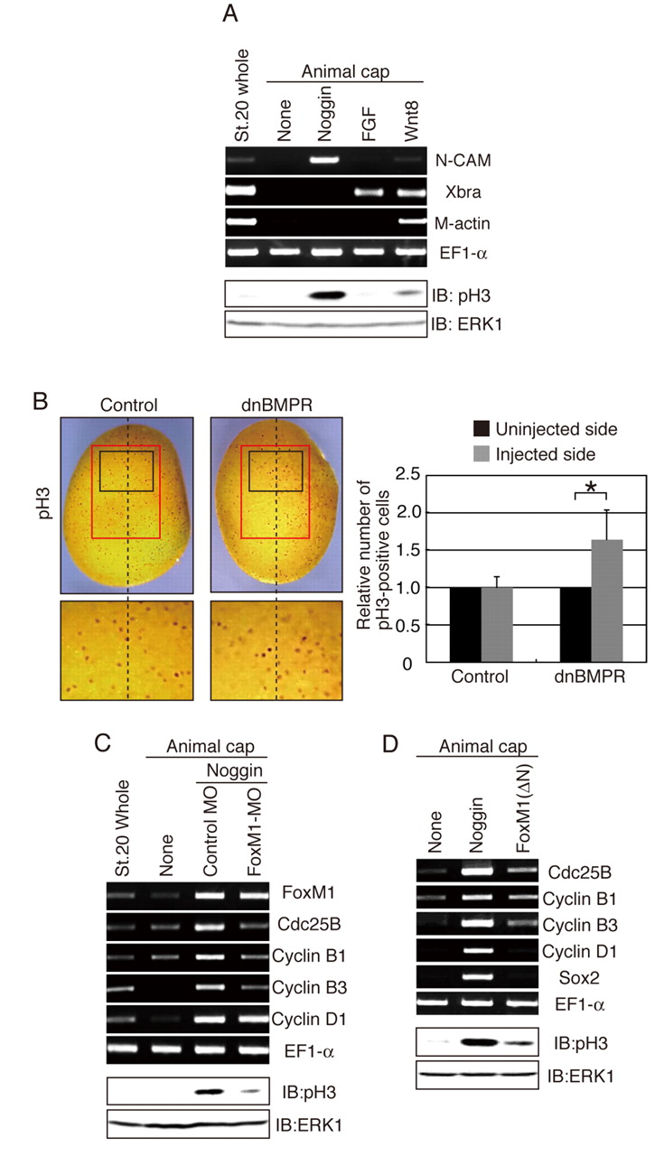
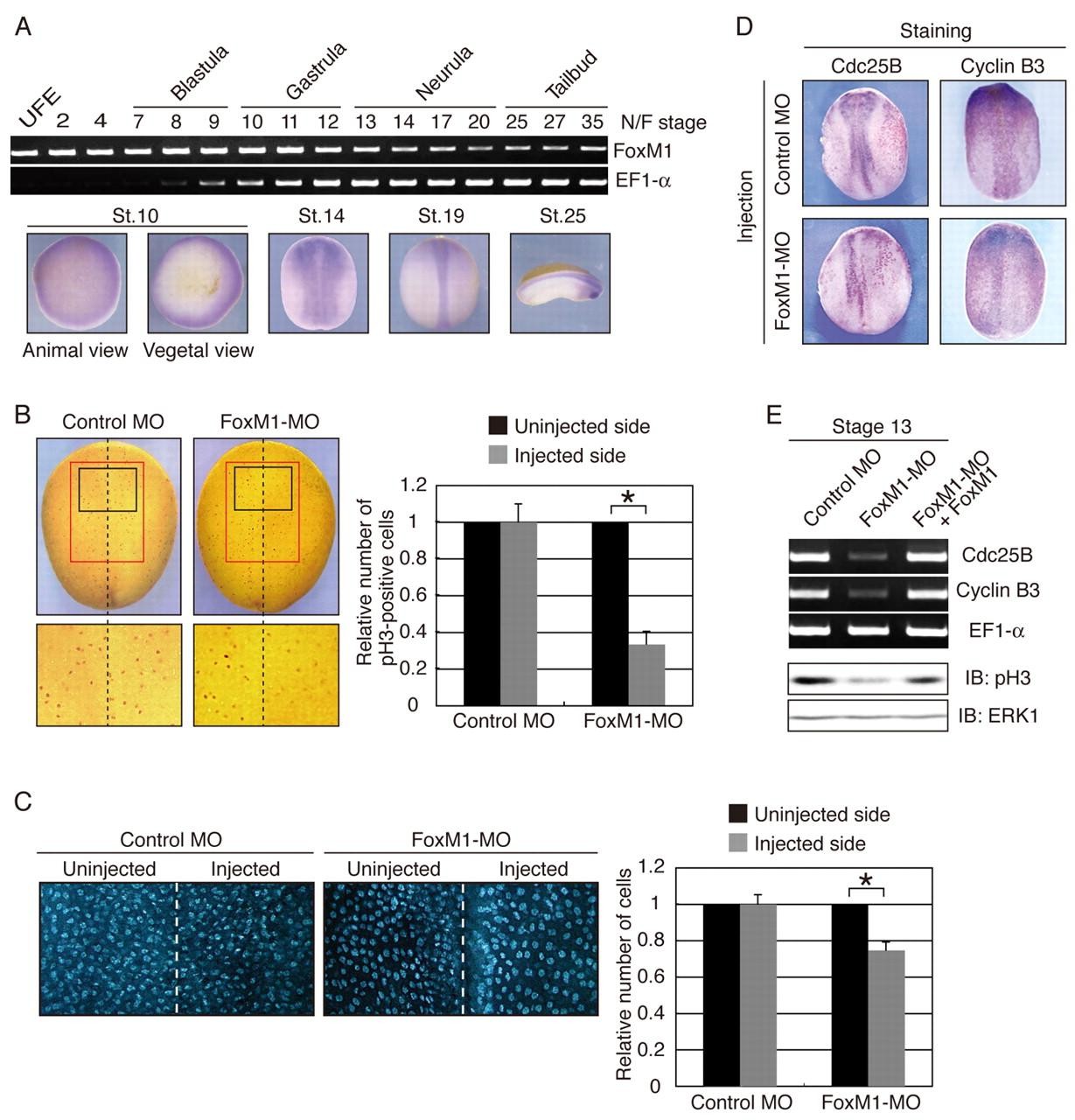
Fig. 1. Requirement of FoxM1 for both cell proliferation and expression of G2-M cell-cycle regulators in the Xenopus neural plate. (A) Embryos were analyzed for FoxM1 expression by either RT-PCR (upper panel) or WISH (lower panels). In RT-PCR analysis, EF1-α was used as a loading control; ODC was also used as a loading control and was confirmed to be expressed throughout embryogenesis (data not shown). UFE, unfertilized egg; N/F, Nieuwkoop-Faber. (B) Embryos injected with both lacZ mRNA (100 pg) and control MO or FoxM1-MO (18 ng) at one blastomere at the two-cell stage were cultured, fixed at st. 13, and analyzed by immunostaining with anti-pH3 antibody. A dorsal view of the embryos is shown (left panels, anterior up), with the injected side (β-Gal, light blue) being on the right of the midline (dotted). The area boxed in black is enlarged in the lower panels. (Right panel) Relative numbers of pH3-positive cells on the injected and uninjected sides of the neural plate (the area boxed in red) are shown, with the number on the uninjected side set at 1.0. Error bars indicate s.d. (n=10); *P<0.01. (C) Embryos co-injected with lacZ mRNA and either control MO or FoxM1-MO, as in B, were cultured until st. 14. Neural plates were isolated from these embryos, stained with Hoechst, and photographed (left panels) for Hoechst-stained nuclei (the injected side of the neural plate being on the right). (Right panel) Relative numbers of cells on the injected and uninjected sides of the neural plate are shown, with the number on the uninjected side set at 1.0. Error bars indicate s.d. (n=10); *P<0.01. (D) Embryos co-injected with lacZ mRNA and either control MO or FoxM1-MO, as in B, were fixed at st. 15-16 and analyzed by WISH for Cdc25B and cyclin B3. The injected side (β-Gal, red) is on the right. (E) Embryos pre-injected with control MO or FoxM1-MO (36 ng) at the one-cell stage were analyzed at st. 13 by either RT-PCR (upper panel) or immunoblotting (lower panel) for the indicated transcripts or proteins (EF1-α and ERK1 being loading controls). For a rescue experiment, embryos were co-injected with FoxM1-MO (36 ng) and FoxM1-MO-resistant FoxM1 mRNA (200 pg).
Fig. 3. Requirement of FoxM1 for neuronal differentiation but not specification. (A) Xenopus embryos pre-injected with control MO or FoxM1-MO (36 ng) together with or without FoxM1 mRNA (200 pg) at the one-cell stage were cultured until st. 33 and photographed (left panels). For RT-PCR analysis, embryos were collected at st. 28 (right panel). (B) Embryos injected with lacZ mRNA (100 pg) and either control MO or FoxM1-MO (18 ng) at one blastomere at the two-cell stage were cultured until st. 14 for WISH analysis of Xngnr1, N-tubulin and MyoD, or until st. 16 for analysis of Sox2 and N-CAM. In each panel, the injected side (β-Gal, red) of the embryo is on the right (dorsal view, anterior up). (C) Animal caps from the late blastula embryos pre-injected with control MO or FoxM1-MO (36 ng) at the one-cell stage were cultured with or without Activin (200 pM) until sibling control embryos reached st. 20 and then analyzed by RT-PCR. (D) Animal caps pre-treated with Noggin mRNA (100 pg) and either control MO or FoxM1-MO (36 ng) were cultured and analyzed as in C. (E) Animal caps pre-treated or not with Noggin mRNA (100 pg) were incubated for the indicated times and analyzed by RT-PCR. Whereas FoxM1 expression in control animal caps decreased after 2 hours of incubation, that in Noggin-treated animal caps remained constant until 12 hours of incubation, indicating that the induction of FoxM1 expression by Noggin began after 2 hours of incubation. Note that Sox2 began to be expressed coincidently with FoxM1, whereas expression of N-CAM and N-tubulin began after FoxM1, in Noggin-treated animal caps.
Figure 2,. Induction of both cell proliferation and expression of FoxM1 and its target G2-M cell-cycle regulators by BMP inhibition. (A) Animal caps were isolated from late blastula Xenopus embryos (st. 9) pre-injected with Noggin mRNA (100 pg) or Wnt8 mRNA (100 pg) at the one-cell stage; for FGF signaling, animal caps (from uninjected embryos) were treated with bFGF (100 ng/ml). The animal caps were cultured until sibling control embryos reached st. 20 and were then analyzed by RT-PCR (upper panel) or immunoblotting (lower panel). N-CAM, Xbra and M-actin are downstream markers of Noggin, FGF and Wnt, respectively. (B) Embryos pre-injected with lacZ mRNA (100 pg) together with or without dnBMPR mRNA (500 pg) at one animal-ventral blastomere at the eight-cell stage were cultured until st. 14. Embryos were then processed and analyzed as in Fig. 1B, except that the numbers of pH3-positive cells on the injected (β-Gal, light blue) and uninjected sides of the ventral region (the area boxed in red) were counted. *P<0.01. (C) Animal caps from the late blastula embryos pre-injected with Noggin mRNA (100 pg) and either control MO or FoxM1-MO (36 ng) at the one-cell stage were cultured as in A and analyzed by RT-PCR (upper panel) or immunoblotting (lower panel). (D) Animal caps pre-treated with Noggin mRNA (100 pg) or FoxM1(ΔN) mRNA (1 ng) were processed as in C.
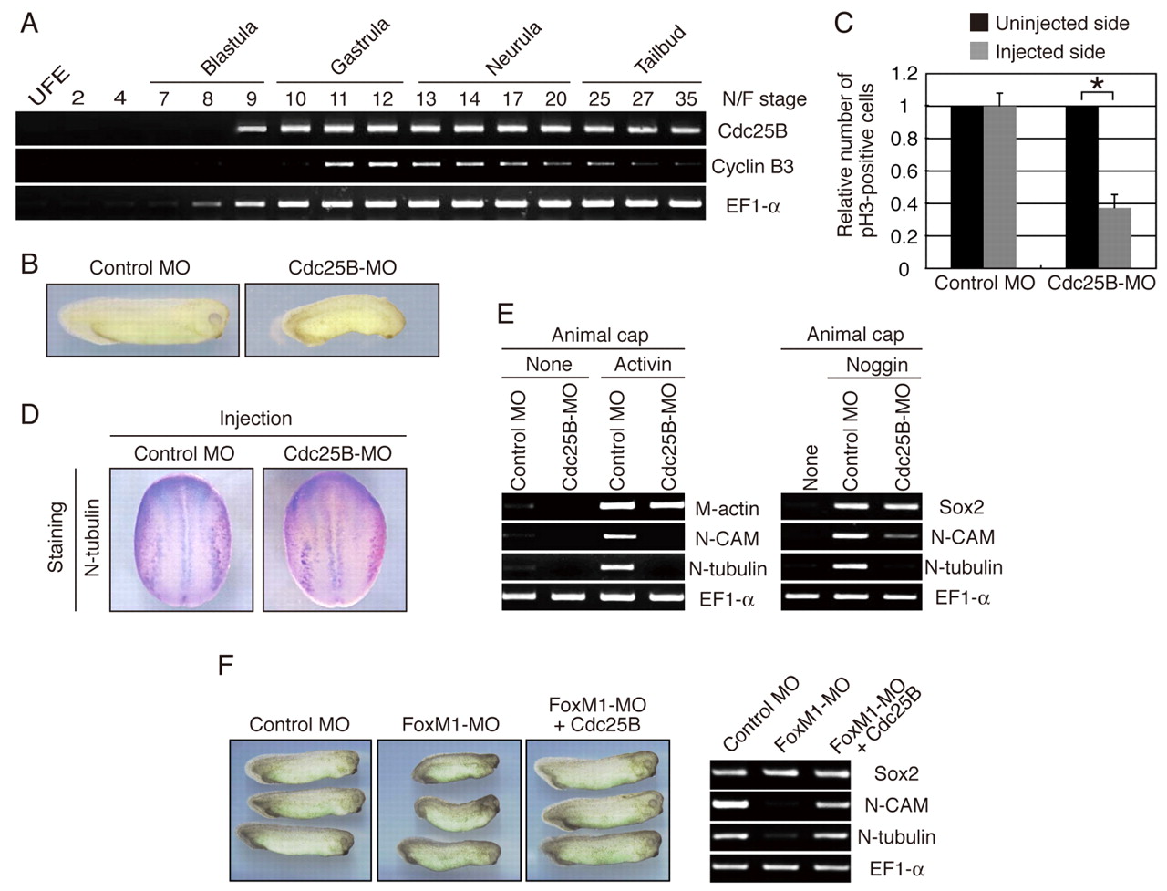
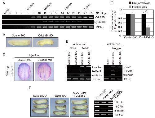
Figure 4. Requirement of FoxM1-dependent G2-M progression for neuronal differentiation. (A) Xenopus embryos were analyzed for Cdc25B and cyclin B3 by RT-PCR. (B) Embryos pre-injected with control MO or Cdc25B-MO (18 ng) at the one-cell stage were cultured until st. 32 and photographed to show morphological phenotypes. (C) Embryos pre-injected with both lacZ mRNA (100 pg) and control MO or Cdc25B-MO (18 ng) at one blastomere at the two-cell stage were fixed at st. 13, immunostained for pH3, and analyzed as in Fig. 1B. *P<0.01. (D) Embryos were co-injected with lacZ mRNA (100 pg) and either control MO or Cdc25B-MO (18 ng) at one blastomere at the two-cell stage, cultured until st. 14, and analyzed by WISH. In each panel, the injected side (β-Gal, red) of the embryo is on the right (dorsal view, anterior up). (E) Animal caps from the late blastula embryos pre-injected with control MO or Cdc25B-MO (36 ng) at the one-cell stage were cultured with or without Activin (200 pM) until sibling embryos reached st. 20 and were then analyzed by RT-PCR (left panel). Animal caps pre-treated with Noggin mRNA (100 pg) and either control MO or Cdc25B-MO (36 ng) were cultured and analyzed by RT-PCR (right panel). (F) Embryos pre-injected with control MO or FoxM1-MO (36 ng) together with or without Cdc25B mRNA (200 pg) at the one-cell stage were cultured until st. 32 and photographed (left panels). For RT-PCR analysis (right panel), embryos were collected at st. 15.
Figure 5. Model for the role of FoxM1 in primary neuronal differentiation in Xenopus embryos. BMP inhibition induces not only neural induction but also FoxM1 expression during gastrulation. FoxM1 activates the expression of G2-M cell-cycle regulators, such as Cdc25B and cyclin B3, and thereby drives the immediate, preceding cell division(s) of neuronal precursors for their differentiation. The temporal expression patterns of Cdc25B and cyclin B3 are from Fig. 4A and Fig. S4A in the supplementary material, whereas those of Sox2, Xngnr1, N-CAM and N-tubulin are from the published literature (as cited in the text) and Fig. S5 in the supplementary material. The final division (*) of neuronal precursors presumably occurs between st. 13 and 16, depending on the cells (Hartenstein, 1989), but mainly around st. 13 (Lamborghini, 1980). MBT, midblastula transition; G2/M, G2-M transition of the cell cycle; Hpf, hours post-fertilization