|
Figure 1. Division of embryonic cardiomyocytes. (A) Stage-33/34 embryo, Tropomyosin (red) in the cardiac tube, phH3 (green), DNA in nuclei (Hoechst, blue). Arrowhead: dividing cardiomyocyte (phH3 and Tropomyosin positive). (B) Total number of Tropomyosin-positive cardiomyocytes at increasing embryonic-stages (n ⥠3 embryos/stage). (C) Percentage of dividing cardiomyocytes (both phH3 and Tropomyosin positive) at increasing stages. |
|
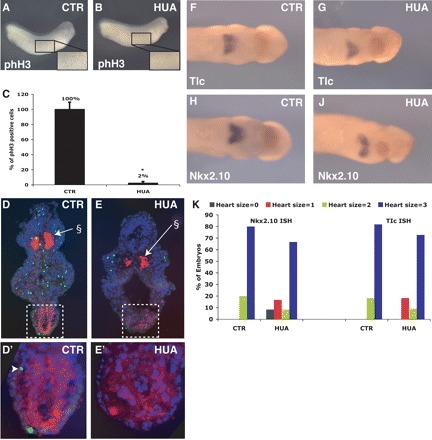
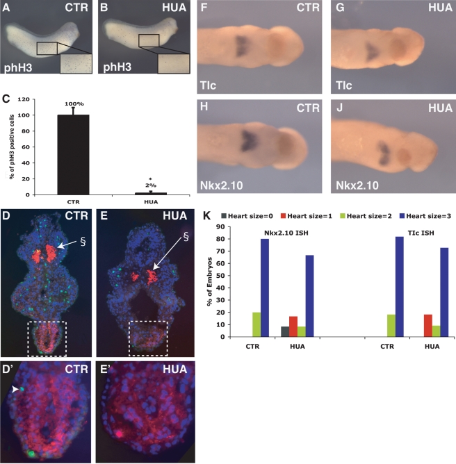
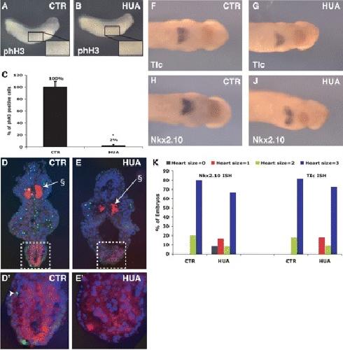
Figure 2. Cell division is not required for cardiomyocyte differentiation. Embryos stained for phH3 expression after incubation without (A) or with HUA (B) from stage-13. (C) Percentage of phH3-positive cells in the epidermis are decreased after HUA treatment vs. untreated control (matched areas, n ⥠3 separate embryos ± SD; *P < 0.001). Transverse sections of stage-33/34 embryos after incubation of embryos in normal media (D and Dâ²) or media containing HUA (E and Eâ²), Tropomyosin expression (red), phH3 (green), and DNA in nuclei (Hoechst, blue); §Myotome is also positively labelled by tropomyosin. Note: Stage-29/30 embryos after control (F and H) or HUA (G and J) incubation showing TIc (F and G) or Nkx2.10 (H and J) expressions. (K) Heart size in control or HUA-incubated embryos as measured by TIc and Nkx2.10 expression area (see Figure 4AâH for examples). |
|
Figure 4. Xic1 is required for heart formation. TIc expression in Xic1Mo injected embryos at stage-29/30 (AâD) and stage-33/34 (EâH), demonstrating the range of cardiac phenotypes from normal expression of TIc (D and H, score = 3) to no expression of TIc (A and E, score = 0). (J) Graph summarizing the percentage of stage-29/30 embryos with hearts of sizes 0 to 3, as assayed by TIc expression, following injection with 20 ng of CTRMo or Xic1Mo and rescued by co-injection with Xic1mRNA (30 pg). n = 58â130 embryos per injection. Transverse sections of stage-33/34 embryos, after injection with CTRMo (K and Kâ²) or Xic1Mo (L and Lâ²), Tropomyosin (red), phH3 (green), DNA in nuclei (Hoechst, blue). §Myotome is also positively labelled by tropomyosin. (M) Total number of cardiomyocytes (blue or red) and the proportion of phH3 cardiomyocytes (green) in five separate stage-33/34 embryos, injected with either CTRMo or Xic1Mo. (N) Average total number of cardiomyocytes (blue or red), and the number of dividing cardiomyocytes (green) from embryos shown in graph M (*P = 0.022, n = 5). |
|
Figure 3. Xic1 is expressed in the differentiating heart. In situ hybridization to detect Xic1 in ventral or lateral view (AâE) of stage 27â41 embryos. Xic1 is weakly expressed in the hearts of embryos from stage-27 onwards (arrows). Picture B was taken following clearing embryo with Benzyl-benzoate:Benzyl-alcohol. (G) RTâPCR confirming expression of Xic1 transcript in the dissected hearts (F) of stages-33/4 to -42. |
|
Figure 5. The requirement for Xic1 in cardiomyocyte differentiation is distinct from its ability to arrest the cell cycle. Stage-29/30 embryos either uninjected (A and H) or injected with CTRMo (B and I), Xic1Mo (C, J, and P), or Xic1Mo plus FL-Xic1 (30 pg) (D, K, and Q), NT-Xic1 (15 pg) (E and L), CT-Xic1 (30 pg) (F and M), Xic1(35â96) (30 pg) (G and N), Xic1CK- (R), or CTRMo plus Xic1CK- (S) detecting either Nkx2.10 (AâG) or TIc (HâS). (T) Percentage of stage-29/30 embryos with heart sizes 1â3 (cf. Figure 4) following injection with Mo and mRNA combinations as described. n = 26 â 53 embryos/treatment group. |
|
Figure 6. Xic1 is required for late stages of cardiomyocyte differentiation. Expression of Nkx2.5 (A) or Xic1 (B) by in situ hybridization at described stages. Nkx2.5 staining is largely localized to the ventral side of embryos in the cardiac crescent (A, white arrows). In contrast, Xic1 expression is predominantly dorsal (B, Dorsal view, black arrows) and only weakly detected at the ventral side (B, ventral view, black star-arrowhead). (C) Xic1Mo does not affect the cardiac field as measured by Nkx2.5 expression at stages-17, -19 and -21 of development. (D) RTâPCR from uninjected embryos or embryos injected with either CTRMo or Xic1Mo to detect expression of TIc and MHCα with ODC as loading control, stages as described. (E) Quantitative RTâPCR demonstrating the relative expression of xMLC1v in embryos described in (D), following normalization against xODC. |
|
Supplementary Figure 1: (A) The antisense Xic1Mo morpholino oligonucleotide Xic1Mo (red) binds to the first 25-nucleotide sequences of p27Xic1 RNA (black) while the Control Morpholino ConMo (blue) with 5-nucleotide substitutions cannot, as detected by Western blotting for Xic1 protein (B). The Xic1 mutant RNA (green) used for rescue experiments was designed to contain 8 transcriptionally silent nucleotide substitutions at the 5â end. (B) Xic1Mo, but not CTRMo, inhibits the in- vitro translation of wild-type Xic1 but cannot target the nucleotide-substituted Xic1 rescue construct. (C) Western blot demonstrating that injection of Xic1Mo effectively inhibits the expression of Xic1 protein in stage 17 embryos. (D) A ventral and lateral view of stage 33/4 Xic1Mo injected embryo following TIc ISH and clearing with Benzyl Benzoate: Benzyl alcohol, compared to staged matched uninjected embryo.
|
|
Supplementary Figure 2: (A) Schematic diagram showing the percentage homology between Xenopus p27Xic1 and the mammalian CIP/KIP family members. Xic1 deletion constructs and mutations within the Cyclin and CDK binding domains (Xic1CK-) are also illustrated. Shared functional domains have also been highlighted (modified from9,12,26). |
|
Supplementary Figure 3: (A) Graph showing percentage of mitotic cells in an arbitrary area on the injected side of embryos injected with Xic1 mRNA constructs as labelled, compared to the uninjected side taken to be 100%. Error bars represent standard deviation, n=5 embryos. Levels of injected mRNAs were kept at a low enough level so the cell cycle was only substantially slowed and not completely
inhibited; when levels of Xic1 are high enough to completely block cell cycling, this results in extensive apoptosis and embryonic death (8 and data not shown). The extent of cell cycle inhibition in these embryos was measured by monitoring pH3 expression on the injected versus the uninjected side of stage 15 embryos, by whole-mount antibody staining. The full-length, N-terminus and NT 35-96 Xic1 constructs can all inhibit overall CDK kinase activity8,9 and substantially slow the cell cycle by similar amounts. The C-terminus of Xic1 can also slow the cell cycle, although somewhat less effectively, and it does so by inhibiting the replication factor PCNA. (B) Injection of Xic1 mRNA constructs alone does not alter size of the heart compared to uninjected controls at stage 29/30, as determined by TIc expression, n=28-56 embryos per treatment.
|
|
Supplementary Figure 4: (A) Representative pictures of transverse sections of stage 33/34 embryos showing different heart phenotypes, after injection with either CTRMo (A-C and enlarged box: Aâ-Câ) or Xic1Mo (D-F and enlarged box: Dâ-Fâ), Tropomyosin (red), phH3 (green), DNA in nuclei (Hoechst, blue). |
|
Figure 1. Division of embryonic cardiomyocytes. (A) Stage-33/34 embryo, Tropomyosin (red) in the cardiac tube, phH3 (green), DNA in nuclei (Hoechst, blue). Arrowhead: dividing cardiomyocyte (phH3 and Tropomyosin positive). (B) Total number of Tropomyosin-positive cardiomyocytes at increasing embryonic-stages (n ⥠3 embryos/stage). (C) Percentage of dividing cardiomyocytes (both phH3 and Tropomyosin positive) at increasing stages. |
|
Figure 2. Cell division is not required for cardiomyocyte differentiation. Embryos stained for phH3 expression after incubation without (A) or with HUA (B) from stage-13. (C) Percentage of phH3-positive cells in the epidermis are decreased after HUA treatment vs. untreated control (matched areas, n ⥠3 separate embryos ± SD; *P < 0.001). Transverse sections of stage-33/34 embryos after incubation of embryos in normal media (D and Dâ²) or media containing HUA (E and Eâ²), Tropomyosin expression (red), phH3 (green), and DNA in nuclei (Hoechst, blue); §Myotome is also positively labelled by tropomyosin. Note: Stage-29/30 embryos after control (F and H) or HUA (G and J) incubation showing TIc (F and G) or Nkx2.10 (H and J) expressions. (K) Heart size in control or HUA-incubated embryos as measured by TIc and Nkx2.10 expression area (see Figure 4AâH for examples). |
|
Figure 4. Xic1 is required for heart formation. TIc expression in Xic1Mo injected embryos at stage-29/30 (AâD) and stage-33/34 (EâH), demonstrating the range of cardiac phenotypes from normal expression of TIc (D and H, score = 3) to no expression of TIc (A and E, score = 0). (J) Graph summarizing the percentage of stage-29/30 embryos with hearts of sizes 0 to 3, as assayed by TIc expression, following injection with 20 ng of CTRMo or Xic1Mo and rescued by co-injection with Xic1mRNA (30 pg). n = 58â130 embryos per injection. Transverse sections of stage-33/34 embryos, after injection with CTRMo (K and Kâ²) or Xic1Mo (L and Lâ²), Tropomyosin (red), phH3 (green), DNA in nuclei (Hoechst, blue). §Myotome is also positively labelled by tropomyosin. (M) Total number of cardiomyocytes (blue or red) and the proportion of phH3 cardiomyocytes (green) in five separate stage-33/34 embryos, injected with either CTRMo or Xic1Mo. (N) Average total number of cardiomyocytes (blue or red), and the number of dividing cardiomyocytes (green) from embryos shown in graph M (*P = 0.022, n = 5). |
|
Figure 3. Xic1 is expressed in the differentiating heart. In situ hybridization to detect Xic1 in ventral or lateral view (AâE) of stage 27â41 embryos. Xic1 is weakly expressed in the hearts of embryos from stage-27 onwards (arrows). Picture B was taken following clearing embryo with Benzyl-benzoate:Benzyl-alcohol. (G) RTâPCR confirming expression of Xic1 transcript in the dissected hearts (F) of stages-33/4 to -42. |
|
Figure 5. The requirement for Xic1 in cardiomyocyte differentiation is distinct from its ability to arrest the cell cycle. Stage-29/30 embryos either uninjected (A and H) or injected with CTRMo (B and I), Xic1Mo (C, J, and P), or Xic1Mo plus FL-Xic1 (30 pg) (D, K, and Q), NT-Xic1 (15 pg) (E and L), CT-Xic1 (30 pg) (F and M), Xic1(35â96) (30 pg) (G and N), Xic1CK- (R), or CTRMo plus Xic1CK- (S) detecting either Nkx2.10 (AâG) or TIc (HâS). (T) Percentage of stage-29/30 embryos with heart sizes 1â3 (cf. Figure 4) following injection with Mo and mRNA combinations as described. n = 26 â 53 embryos/treatment group. |
|
Figure 6. Xic1 is required for late stages of cardiomyocyte differentiation. Expression of Nkx2.5 (A) or Xic1 (B) by in situ hybridization at described stages. Nkx2.5 staining is largely localized to the ventral side of embryos in the cardiac crescent (A, white arrows). In contrast, Xic1 expression is predominantly dorsal (B, Dorsal view, black arrows) and only weakly detected at the ventral side (B, ventral view, black star-arrowhead). (C) Xic1Mo does not affect the cardiac field as measured by Nkx2.5 expression at stages-17, -19 and -21 of development. (D) RTâPCR from uninjected embryos or embryos injected with either CTRMo or Xic1Mo to detect expression of TIc and MHCα with ODC as loading control, stages as described. (E) Quantitative RTâPCR demonstrating the relative expression of xMLC1v in embryos described in (D), following normalization against xODC. |