XB-ART-37633
J Cell Biol
2008 May 05;1813:411-9. doi: 10.1083/jcb.200802189.
Show Gene links
Show Anatomy links
CENP-E combines a slow, processive motor and a flexible coiled coil to produce an essential motile kinetochore tether.
Kim Y, Heuser JE, Waterman CM, Cleveland DW.
???displayArticle.abstract???
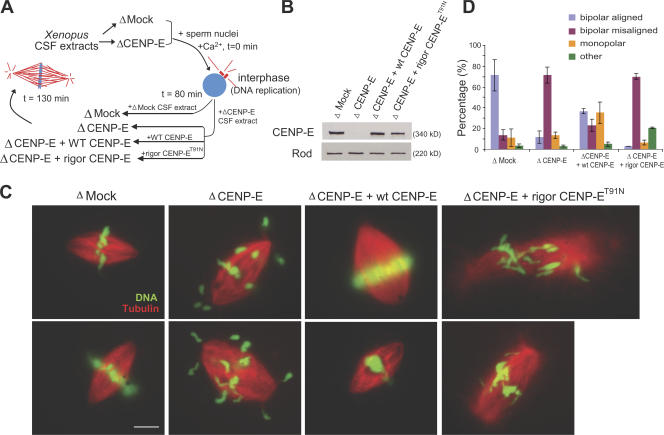
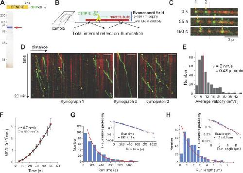
The mitotic kinesin centromere protein E (CENP-E) is an essential kinetochore component that directly contributes to the capture and stabilization of spindle microtubules by kinetochores. Although reduction in CENP-E leads to high rates of whole chromosome missegregation, neither its properties as a microtubule-dependent motor nor how it contributes to the dynamic linkage between kinetochores and microtubules is known. Using single-molecule assays, we demonstrate that CENP-E is a very slow, highly processive motor that maintains microtubule attachment for long periods. Direct visualization of full-length Xenopus laevis CENP-E reveals a highly flexible 230-nm coiled coil separating its kinetochore-binding and motor domains. We also show that full-length CENP-E is a slow plus end-directed motor whose activity is essential for metaphase chromosome alignment. We propose that the highly processive microtubule-dependent motor activity of CENP-E serves to power chromosome congression and provides a flexible, motile tether linking kinetochores to dynamic spindle microtubules.
???displayArticle.pubmedLink??? 18443223
???displayArticle.pmcLink??? PMC2364708
???displayArticle.link??? J Cell Biol
???displayArticle.grants??? [+]
Species referenced: Xenopus laevis
Genes referenced: cenpe tbx2
???attribute.lit??? ???displayArticles.show???
References [+] :
Abrieu, CENP-E as an essential component of the mitotic checkpoint in vitro. 2000, Pubmed , Xenbase
Adams, Signal analysis of total internal reflection fluorescent speckle microscopy (TIR-FSM) and wide-field epi-fluorescence FSM of the actin cytoskeleton and focal adhesions in living cells. 2004, Pubmed
Asbury, The Dam1 kinetochore complex harnesses microtubule dynamics to produce force and movement. 2006, Pubmed
Brown, Cyclin-like accumulation and loss of the putative kinetochore motor CENP-E results from coupling continuous synthesis with specific degradation at the end of mitosis. 1994, Pubmed
Case, The directional preference of kinesin motors is specified by an element outside of the motor catalytic domain. 1997, Pubmed
Cheeseman, The conserved KMN network constitutes the core microtubule-binding site of the kinetochore. 2006, Pubmed
Ciferri, The Ndc80 complex: hub of kinetochore activity. 2007, Pubmed
Cooke, Localization of CENP-E in the fibrous corona and outer plate of mammalian kinetochores from prometaphase through anaphase. 1997, Pubmed
Coue, Microtubule depolymerization promotes particle and chromosome movement in vitro. 1991, Pubmed
DeLuca, Purification and characterization of native conventional kinesin, HSET, and CENP-E from mitotic hela cells. 2001, Pubmed
Desai, The use of Xenopus egg extracts to study mitotic spindle assembly and function in vitro. 1999, Pubmed , Xenbase
Desai, Kin I kinesins are microtubule-destabilizing enzymes. 1999, Pubmed , Xenbase
Dong, The outer plate in vertebrate kinetochores is a flexible network with multiple microtubule interactions. 2007, Pubmed
Endow, Determinants of molecular motor directionality. 1999, Pubmed
Espeut, Phosphorylation relieves autoinhibition of the kinetochore motor Cenp-E. 2008, Pubmed , Xenbase
Friedman, Single-molecule analysis of kinesin motility reveals regulation by the cargo-binding tail domain. 1999, Pubmed
Furuta, Minus-end-directed motor Ncd exhibits processive movement that is enhanced by microtubule bundling in vitro. 2008, Pubmed
Grishchuk, Force production by disassembling microtubules. 2005, Pubmed
Harding, Inversion formulae for ellipsoid of revolution macromolecular shape functions. 1995, Pubmed
Helenius, The depolymerizing kinesin MCAK uses lattice diffusion to rapidly target microtubule ends. 2006, Pubmed
Heuser, Protocol for 3-D visualization of molecules on mica via the quick-freeze, deep-etch technique. 1989, Pubmed
Hirokawa, Submolecular domains of bovine brain kinesin identified by electron microscopy and monoclonal antibody decoration. 1989, Pubmed
Howard, Dynamics and mechanics of the microtubule plus end. 2003, Pubmed
Inoué, Force generation by microtubule assembly/disassembly in mitosis and related movements. 1995, Pubmed
Kapoor, Chromosomes can congress to the metaphase plate before biorientation. 2006, Pubmed
Koshland, Polewards chromosome movement driven by microtubule depolymerization in vitro. 1988, Pubmed
Kwok, Allosteric inhibition of kinesin-5 modulates its processive directional motility. 2006, Pubmed , Xenbase
Lombillo, Antibodies to the kinesin motor domain and CENP-E inhibit microtubule depolymerization-dependent motion of chromosomes in vitro. 1995, Pubmed
Lombillo, Minus-end-directed motion of kinesin-coated microspheres driven by microtubule depolymerization. 1995, Pubmed
Maddox, Direct observation of microtubule dynamics at kinetochores in Xenopus extract spindles: implications for spindle mechanics. 2003, Pubmed , Xenbase
Maddox, Spinning disk confocal microscope system for rapid high-resolution, multimode, fluorescence speckle microscopy and green fluorescent protein imaging in living cells. 2003, Pubmed
McEwen, CENP-E is essential for reliable bioriented spindle attachment, but chromosome alignment can be achieved via redundant mechanisms in mammalian cells. 2001, Pubmed
McIntosh, Rings around kinetochore microtubules in yeast. 2005, Pubmed
Miranda, The yeast DASH complex forms closed rings on microtubules. 2005, Pubmed
Nakata, Point mutation of adenosine triphosphate-binding motif generated rigor kinesin that selectively blocks anterograde lysosome membrane transport. 1995, Pubmed
Ohi, An inner centromere protein that stimulates the microtubule depolymerizing activity of a KinI kinesin. 2003, Pubmed , Xenbase
Okada, A processive single-headed motor: kinesin superfamily protein KIF1A. 1999, Pubmed
Perkins, Protein volumes and hydration effects. The calculations of partial specific volumes, neutron scattering matchpoints and 280-nm absorption coefficients for proteins and glycoproteins from amino acid sequences. 1986, Pubmed
Pfarr, Cytoplasmic dynein is localized to kinetochores during mitosis. 1990, Pubmed
Putkey, Unstable kinetochore-microtubule capture and chromosomal instability following deletion of CENP-E. 2002, Pubmed
Qian, Single particle tracking. Analysis of diffusion and flow in two-dimensional systems. 1991, Pubmed
Sawin, Mitotic spindle assembly by two different pathways in vitro. 1991, Pubmed , Xenbase
Schaar, CENP-E function at kinetochores is essential for chromosome alignment. 1997, Pubmed
Schroer, Cytoplasmic dynein is a minus end-directed motor for membranous organelles. 1989, Pubmed
Siegel, Determination of molecular weights and frictional ratios of proteins in impure systems by use of gel filtration and density gradient centrifugation. Application to crude preparations of sulfite and hydroxylamine reductases. 1966, Pubmed
Skibbens, Directional instability of kinetochore motility during chromosome congression and segregation in mitotic newt lung cells: a push-pull mechanism. 1993, Pubmed
Svoboda, Fluctuation analysis of motor protein movement and single enzyme kinetics. 1994, Pubmed
Thrower, Mitotic HeLa cells contain a CENP-E-associated minus end-directed microtubule motor. 1995, Pubmed
Vale, One-dimensional diffusion of microtubules bound to flagellar dynein. 1989, Pubmed
Weaver, Centromere-associated protein-E is essential for the mammalian mitotic checkpoint to prevent aneuploidy due to single chromosome loss. 2003, Pubmed
Wei, Molecular organization of the Ndc80 complex, an essential kinetochore component. 2005, Pubmed
Westermann, Formation of a dynamic kinetochore- microtubule interface through assembly of the Dam1 ring complex. 2005, Pubmed
Westermann, The Dam1 kinetochore ring complex moves processively on depolymerizing microtubule ends. 2006, Pubmed
Wood, CENP-E is a plus end-directed kinetochore motor required for metaphase chromosome alignment. 1997, Pubmed , Xenbase
Yao, CENP-E forms a link between attachment of spindle microtubules to kinetochores and the mitotic checkpoint. 2000, Pubmed
Yao, The microtubule-dependent motor centromere-associated protein E (CENP-E) is an integral component of kinetochore corona fibers that link centromeres to spindle microtubules. 1997, Pubmed
Yen, CENP-E is a putative kinetochore motor that accumulates just before mitosis. 1992, Pubmed
