Click here to close
Hello! We notice that you are using Internet Explorer, which is not supported by Xenbase and may cause the site to display incorrectly.
We suggest using a current version of Chrome,
FireFox, or Safari.
Aurora B kinase and protein phosphatase 1 have opposing roles in modulating kinetochore assembly.
Emanuele MJ, Lan W, Jwa M, Miller SA, Chan CS, Stukenberg PT.
???displayArticle.abstract???
The outer kinetochore binds microtubules to control chromosome movement. Outer kinetochore assembly is restricted to mitosis, whereas the inner kinetochore remains tethered to centromeres throughout the cell cycle. The cues that regulate this transient assembly are unknown. We find that inhibition of Aurora B kinase significantly reduces outer kinetochore assembly in Xenopus laevis and human tissue culture cells, frog egg extracts, and budding yeast. In X. leavis M phase extracts, preassembled kinetochores disassemble after inhibiting Aurora B activity with either drugs or antibodies. Kinetochore disassembly, induced by Aurora B inhibition, is rescued by restraining protein phosphatase 1 (PP1) activity. PP1 is necessary for kinetochores to disassemble at the exit from M phase, and purified enzyme is sufficient to cause disassembly on isolated mitotic nuclei. These data demonstrate that Aurora B activity is required for kinetochore maintenance and that PP1 is necessary and sufficient to disassemble kinetochores. We suggest that Aurora B and PP1 coordinate cell cycle-dependent changes in kinetochore assembly though phosphorylation of kinetochore substrates.
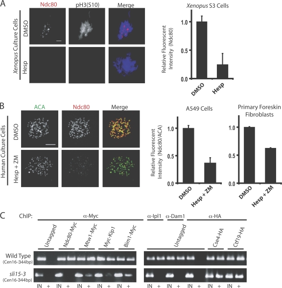
Figure 1. Aurora B inhibition compromises kinetochore assembly in X. laevis and human tissue culture cells and in budding yeast. (A) Asynchronous X. laevis S3 cells were treated with hesperadin and fixed for immunofluorescence. Cells were immunostained with antibodies to Ndc80 and phosphorylated serine 10 on histone H3 (pH3S10). The graph shows levels of Ndc80 staining at kinetochores in control and hesperadin-treated cells (n = 60 kinetochores in three different cells per condition). (B) A549 human lung epithelial cells and primary human foreskin fibroblasts were treated with either DMSO or hesperadin and ZM447439 (Hesp + ZM) together. Cells were fixed and processed for immunofluorescence with ACA and Ndc80 antibodies. The amount of Ndc80 staining at kinetochores relative to ACA staining on the same kinetochore was determined and is graphed (n = 60 kinetochores in three cells per condition). Bars, = 5 μm. (C) Wild type or sli15-3 yeast cells were grown at a restrictive temperature of 37° for 3 h and kinetochore assembly was assessed by ChIP for Ndc80, Mtw1, Kip1, Bim1, Ipl1, Dam1, Cse4, and Ctf19. The outer kinetochore proteins are displaced from kinetochores in sli15-3 cells. IN and + indicate PCR performed on either total input or immunoprecipitated DNA, respectively. Centromeres on chromosome 16 (Cen16) were amplified. Graphs show mean plus standard deviation.
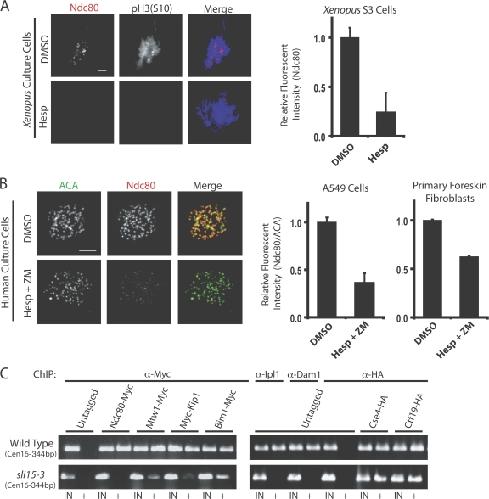
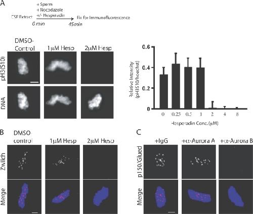
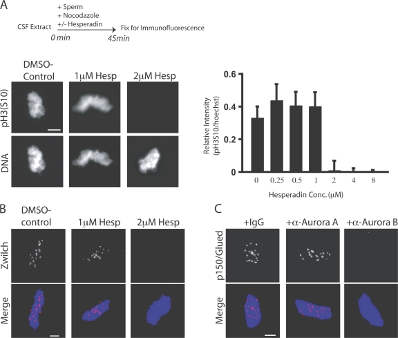
Figure 2. Aurora B activity is required for kinetochore assembly in X. laevis CSF extracts. (A and B) Hesperadin was titrated into X. laevis CSF egg extracts. Extracts were supplemented with nocodazole and sperm nuclei and, after 45 min, fixed and processed for immunofluorescence (A, top). (A) Nuclei stained with antibodies to pH3S10 and the nuclear stain Hoechst33342. The intensity of pH3S10 staining relative to the nuclear stain is graphed (right). Graphs show mean plus standard deviation. (B) Nuclei immunostained for the kinetochore protein Zwilch. Kinetochore assembly is inhibited at 2 μM hesperadin. (C) Kinetochores were assembled in CSF extracts preincubated with either anti–Aurora A or B antibodies. Nuclei were stained with antibodies to dynactin subunit p150Glued. Bars, 5 μm.
Figure 3. Aurora B activity is required for kinetochore maintenance in CSF extracts. (A) Kinetochore maintenance was assessed after hesperadin treatment in extracts containing nuclei with preassembled kinetochores. The relative intensity of Ndc80 to Cenp-A immunostaining on the same kinetochore was determined and graphed (bottom; n = 60 individual kinetochores on four nuclei per condition). Graphs show mean plus standard deviation. (B) The addition of anti–Aurora B antibodies caused preassembled kinetochores to disassemble in an identical manner. (C) A panel of antibodies was used to assess the sensitivity of outer kinetochore proteins to hesperadin treatment in extracts with preassembled kinetochores. The outer kinetochore proteins Dsn1, Knl1, Ndc80, and Zwint and the checkpoint proteins BubR1, Mad1, and Mad2 are displaced after hesperadin treatment. The inner kinetochore proteins Cenp-A and Cenp-C are unaffected. Bars, 5 μm.
Figure 4. Aurora B activity is required for kinetochore maintenance in cycled extracts. (A and B) Cycled X. laevis extracts containing replicated chromatids and assembled kinetochores were tested for their sensitivity to hesperadin (or DMSO). After 15 min in hesperadin, Knl1 (A) and Mis12 (B) were displaced from kinetochores. (C) Maintenance reactions were repeated in CSF and cycled egg extracts. Aurora B complex proteins were displaced from chromatin by the addition of hesperadin after assembly. X. laevis S3 cells also lost Aurora B staining on chromatin after treatment with hesperadin. Bars, 5 μm.
Figure 5. Phosphatases oppose Aurora B in maintaining an assembled kinetochore. (A) Hesperadin and okadaic acid were added alone or together and Zwilch maintenance at kinetochores was examined after 15 min. The addition of 1 μM okadaic acid rescued the effect of hesperadin on kinetochore maintenance. The percentage of nuclei staining positive for the kinetochore marker Zwilch is graphed (n > 100 nuclei per condition). (B) Kinetochores were assembled on sperm nuclei for 30 min in extracts. Hesperadin was added to turn off Aurora B and, after 15 min, 1 μM okadaic acid was also added to restrain phosphatase activity. Neither Zwilch nor pH3S10 staining returned to chromatin after 15 min in okadaic acid. Bars, 5 μm.
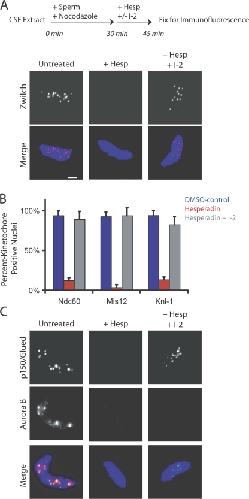
Figure 6. PP1 opposes Aurora B in the assembly pathway of the kinetochore. Hesperadin and the PP1-specific inhibitor I-2 were added alone or in combination in a kinetochore maintenance assay. (A) Zwilch is retained at kinetochores after coaddition of hesperadin and I-2. (B) The percentage of nuclei staining positive for the kinetochore proteins Ndc80, Mis12, and Knl1 after treatment with DMSO, hesperadin, or hesperadin and I-2 together is graphed (n > 100 nuclei per condition). Graphs show mean plus standard deviation. (C) Nuclei from the same experiment were stained with antibodies to p150Glued and Aurora B. Aurora B is not retained at kinetochores after treatment with hesperadin and I-2 but kinetochores are still intact, as assessed by p150 Glued staining. Bar, 5 μm.
Figure 7. PP1 is both necessary and sufficient to disassemble kinetochores on nuclei in extracts. (A and B) Kinetochores were assembled for 30 min in CSF extracts. I-2 or BSA was added to extracts and, 15 min later, the extract was driven out of M phase. (A) Both BSA- and I-2–treated extracts exited mitosis biochemically after the addition of calcium, as judged by histone H1 kinase activity. (B) In I-2–treated extracts, Ndc80 was retained at the kinetochore for 30 min after M phase exit. In control BSA-treated extracts, Ndc80 staining was reduced by 10 min and was undetectable by 20 min. (C) Nuclei with assembled kinetochores were isolated, washed, and mixed with purified PP1 enzyme. The addition of PP1 caused the dephosphorylation of H3S10 and the loss of kinetochore staining on the nuclei compared with BSA-treated nuclei. In control BSA-treated samples, 92% of nuclei stained positive for Ndc80. In PP1-treated samples, 39% of nuclei stained positive for Ndc80 (n > 100 nuclei per condition). Graphs show mean plus standard deviation. Bar, 5 μm.
Figure 8. Model of Aurora B and PP1 activity relative to kinetochore assembly in the mitosis. G2 and the mitotic phases (prophase, prometaphase, metaphase, anaphases A and B, and telophase) are depicted. Microtubules are displayed in green, chromosomes in blue, kinetochores in yellow, and active Aurora B kinase in red. The times at which Aurora B (red lines) and PP1 (green lines) are activated are shown relative to the morphological changes of mitosis. In prophase, Aurora B is activated and begins to move from chromosome arms to centromeres. By prometaphase, activated Aurora B is fully localized to the inner centromere and outer kinetochore proteins are assembled. Complete chromosome alignment occurs in metaphase, at which point the spindle checkpoint signal is extinguished and sister chromatids separate and begin poleward anaphase movements. Aurora B dissociates from the inner centromere in anaphase and relocalizes to overlapping spindle midzone microtubules, where it remains active in a gradient of kinase activity that spreads from out from the spindle midzone (fading red). Kinetochores disassemble as they move outside of the zone of Aurora B activity in anaphase B. PP1 is initially activated in anaphase, and its small protein inhibitor I-2 is further degraded in anaphase B and telophase. Active PP1, in the absence of Aurora B, leads to outer kinetochores disassembly in telophase before the ensuing G1.
Adams,
Essential roles of Drosophila inner centromere protein (INCENP) and aurora B in histone H3 phosphorylation, metaphase chromosome alignment, kinetochore disjunction, and chromosome segregation.
2001, Pubmed
Adams,
Essential roles of Drosophila inner centromere protein (INCENP) and aurora B in histone H3 phosphorylation, metaphase chromosome alignment, kinetochore disjunction, and chromosome segregation.
2001,
Pubmed Biggins,
The budding yeast protein kinase Ipl1/Aurora allows the absence of tension to activate the spindle checkpoint.
2001,
Pubmed Brautigan,
Phosphorylase phosphatase catalytic subunit. Evidence that the Mr = 33,000 enzyme fragment is derived from a native protein of Mr = 70,000.
1985,
Pubmed Brautigan,
Cell cycle oscillation of phosphatase inhibitor-2 in rat fibroblasts coincident with p34cdc2 restriction.
1990,
Pubmed Cheeseman,
A conserved protein network controls assembly of the outer kinetochore and its ability to sustain tension.
2004,
Pubmed Cheeseman,
The conserved KMN network constitutes the core microtubule-binding site of the kinetochore.
2006,
Pubmed Cheeseman,
Phospho-regulation of kinetochore-microtubule attachments by the Aurora kinase Ipl1p.
2002,
Pubmed Cimini,
Aurora kinase promotes turnover of kinetochore microtubules to reduce chromosome segregation errors.
2006,
Pubmed DeLuca,
Kinetochore microtubule dynamics and attachment stability are regulated by Hec1.
2006,
Pubmed DeLuca,
hNuf2 inhibition blocks stable kinetochore-microtubule attachment and induces mitotic cell death in HeLa cells.
2002,
Pubmed Ditchfield,
Aurora B couples chromosome alignment with anaphase by targeting BubR1, Mad2, and Cenp-E to kinetochores.
2003,
Pubmed Emanuele,
Xenopus Cep57 is a novel kinetochore component involved in microtubule attachment.
2007,
Pubmed
,
Xenbase Emanuele,
Measuring the stoichiometry and physical interactions between components elucidates the architecture of the vertebrate kinetochore.
2005,
Pubmed
,
Xenbase Famulski,
Aurora B kinase-dependent recruitment of hZW10 and hROD to tensionless kinetochores.
2007,
Pubmed Francisco,
Type 1 protein phosphatase acts in opposition to IpL1 protein kinase in regulating yeast chromosome segregation.
1994,
Pubmed Gillett,
Spindle checkpoint proteins and chromosome-microtubule attachment in budding yeast.
2004,
Pubmed Hauf,
The small molecule Hesperadin reveals a role for Aurora B in correcting kinetochore-microtubule attachment and in maintaining the spindle assembly checkpoint.
2003,
Pubmed He,
Molecular analysis of kinetochore-microtubule attachment in budding yeast.
2001,
Pubmed Hsu,
Mitotic phosphorylation of histone H3 is governed by Ipl1/aurora kinase and Glc7/PP1 phosphatase in budding yeast and nematodes.
2000,
Pubmed Johnson,
Bub1 is required for kinetochore localization of BubR1, Cenp-E, Cenp-F and Mad2, and chromosome congression.
2004,
Pubmed
,
Xenbase Kallio,
Inhibition of aurora B kinase blocks chromosome segregation, overrides the spindle checkpoint, and perturbs microtubule dynamics in mitosis.
2002,
Pubmed
,
Xenbase Kang,
Functional cooperation of Dam1, Ipl1, and the inner centromere protein (INCENP)-related protein Sli15 during chromosome segregation.
2001,
Pubmed Kiyomitsu,
Human Blinkin/AF15q14 is required for chromosome alignment and the mitotic checkpoint through direct interaction with Bub1 and BubR1.
2007,
Pubmed Kline,
The human Mis12 complex is required for kinetochore assembly and proper chromosome segregation.
2006,
Pubmed Knowlton,
Aurora B is enriched at merotelic attachment sites, where it regulates MCAK.
2006,
Pubmed
,
Xenbase Lampson,
Correcting improper chromosome-spindle attachments during cell division.
2004,
Pubmed Liu,
Mapping the assembly pathways that specify formation of the trilaminar kinetochore plates in human cells.
2006,
Pubmed Maiato,
The dynamic kinetochore-microtubule interface.
2004,
Pubmed Maure,
Mps1 kinase promotes sister-kinetochore bi-orientation by a tension-dependent mechanism.
2007,
Pubmed McAinsh,
The human kinetochore proteins Nnf1R and Mcm21R are required for accurate chromosome segregation.
2006,
Pubmed McCleland,
The vertebrate Ndc80 complex contains Spc24 and Spc25 homologs, which are required to establish and maintain kinetochore-microtubule attachment.
2004,
Pubmed
,
Xenbase McCleland,
The highly conserved Ndc80 complex is required for kinetochore assembly, chromosome congression, and spindle checkpoint activity.
2003,
Pubmed
,
Xenbase Meraldi,
A dual role for Bub1 in the spindle checkpoint and chromosome congression.
2005,
Pubmed Murata-Hori,
The kinase activity of aurora B is required for kinetochore-microtubule interactions during mitosis.
2002,
Pubmed Murray,
Cell cycle extracts.
1991,
Pubmed Musacchio,
The spindle-assembly checkpoint in space and time.
2007,
Pubmed Obuse,
A conserved Mis12 centromere complex is linked to heterochromatic HP1 and outer kinetochore protein Zwint-1.
2004,
Pubmed Pinsky,
The Ipl1-Aurora protein kinase activates the spindle checkpoint by creating unattached kinetochores.
2006,
Pubmed Satinover,
Activation of Aurora-A kinase by protein phosphatase inhibitor-2, a bifunctional signaling protein.
2004,
Pubmed
,
Xenbase Sharp,
Cytoplasmic dynein is required for poleward chromosome movement during mitosis in Drosophila embryos.
2000,
Pubmed Starr,
ZW10 helps recruit dynactin and dynein to the kinetochore.
1998,
Pubmed Tanaka,
Evidence that the Ipl1-Sli15 (Aurora kinase-INCENP) complex promotes chromosome bi-orientation by altering kinetochore-spindle pole connections.
2002,
Pubmed Tung,
Regulation of chromosome segregation by Glc8p, a structural homolog of mammalian inhibitor 2 that functions as both an activator and an inhibitor of yeast protein phosphatase 1.
1995,
Pubmed Wigge,
The Ndc80p complex from Saccharomyces cerevisiae contains conserved centromere components and has a function in chromosome segregation.
2001,
Pubmed Yen,
CENP-E, a novel human centromere-associated protein required for progression from metaphase to anaphase.
1991,
Pubmed Zhang,
Aurora B phosphorylates multiple sites on mitotic centromere-associated kinesin to spatially and temporally regulate its function.
2007,
Pubmed
,
Xenbase