XB-ART-37581
Dev Cell
2008 Apr 01;144:616-23. doi: 10.1016/j.devcel.2008.01.009.
Show Gene links
Show Anatomy links
Vertebrate CASTOR is required for differentiation of cardiac precursor cells at the ventral midline.
???displayArticle.abstract???
The CASTOR (CST) transcription factor was initially identified for its role in maintaining stem cell competence in the Drosophila dorsal midline. Here we report that Xenopus CST affects cardiogenesis. In CST-depleted embryos, cardiomyocytes at the ventral midline arrest and are maintained as cardiac progenitors, while cells in more dorsal regions of the heart undergo their normal program of differentiation. Cardia bifida results from failed midline differentiation, even though cardiac cell migration and initial cell fate specification occur normally. Our fate mapping studies reveal that this ventral midline population of cardiomyocytes ultimately gives rise to the outer curvature of the heart; however, CST-depleted midline cells overproliferate and remain a coherent population of nonintegrated cells positioned on the outer wall of the ventricle. These midline-specific requirements for CST suggest the regulation of cardiomyocyte differentiation is regionalized along a dorsal-ventral axis and that this patterning occurs prior to heart tube formation.
???displayArticle.pubmedLink??? 18410736
???displayArticle.pmcLink??? PMC2807748
???displayArticle.link??? Dev Cell
???displayArticle.grants??? [+]
HL075256 NHLBI NIH HHS , R21 HL083965 NHLBI NIH HHS , T32HL69768 NHLBI NIH HHS , R01 HL089641-01A1 NHLBI NIH HHS , R21 HL083965-02 NHLBI NIH HHS , R01 HL089641 NHLBI NIH HHS , T32 HL069768 NHLBI NIH HHS , R01 HL075256 NHLBI NIH HHS
Species referenced: Xenopus
Genes referenced: a2m actl6a casz1 darmin gata4 gata5 gata6 h3-3a hcst myh6 nkx2-5 slc5a8 sox2 tbx20 tbx5 tpm1
???displayArticle.antibodies??? Myh6 Ab1 Tpm1 Ab1
???displayArticle.morpholinos??? casz1 MO1 casz1 MO2 casz1 MO3
???attribute.lit??? ???displayArticles.show???
|
|
Figure 1. CST Is Required for Vertebrate Heart Development(A) Predicted schematic representation of CSTα and CSTβ proteins; nuclear localization signal (yellow), zinc finger repeats (red), serine-rich region (red).(BâF) Whole-mount in situ analysis of Stage 27 (early tailbud), Stage 32 (tailbud), and Stage 36 (early tadpole) embryos using a Cst-specific probe common to Cstα and Cstβ. ([B], lateral view with anterior to the left; [C and D] ventral and dorsal views, respectively, with anterior to the top). (D and F) Transverse sections of whole-mount in situ Stage 36 embryos through (D) the heart and (F) the hindbrain: hindbrain (hb), somites (s), heart primordium (hp), heart (h), myocardium (m), endocardium (en), commissural neurons (c).(GâJ) Representative (G and I) control MO and (H and J) CstMO embryos. (G) Stage 32 control MO and (H) CstMO embryos are indistinguishable. (I) Stage 41 control MO and (J) CstMO embryos. CST-depleted embryos present with dorsal fin edema and no gross ventral region abnormalities.(K) RT-PCR analysis of Stage 42 tadpoles injected at the one-cell stage with the CstMO demonstrating inhibition of proper slicing of Cst pre-mRNA. Control MO (Con MO) and 5-mismatch MO (5-mis MO) are negative controls.(L) Whole-mount MHC antibody staining of tadpole Stage 37 CST-depleted embryos (lateral views with anterior to the left); inflow tract (i), ventricle (v), outflow tract (o). Scale bars: (BâC) = 0.5 mm, (G) = 1 mm, (D and L) = 100 μm. |
|
|
Figure 2. CST Is Required for Cardiomyocyte Differentiation at the Ventral Midline(AâL) Whole-mount in situ analysis with early cardiac markers Nkx2.5 (A, B, G, and H), Tbx5 (C, D, I, and J), and Tbx20 (E, F, K, and L) of tailbud Stage 26 and 29 control and CST-depleted embryos (ventral view with anterior to the top). Cardiac progenitors have properly migrated and completely fused across the ventral midline.(MâU) Whole-mount MHC antibody staining at Stage 29 (onset of cardiac differentiation), Stage 32 (completion of linear heart tube formation), and Stage 37 (chamber formation) (ventral view with anterior to the top). (M) Stage 29 control MO embryos and (N and O) CST-depleted embryos. (P) Stage 32 control MO embryos and (Q and R) CST-depleted embryos display varying degrees of cardia bifida of the linear heart tube upon CST depletion. (S) Stage 37 control MO embryos and (T and U) CST-depleted embryos display morphological consequences of CST depletion on chamber formation.(VâY) Whole-mount Tmy antibody staining of Stage 29 and 32 (V and X) control MO and (W and Y) CST-depleted embryos demonstrates that lack of differentiation is not specific to MHC. (ZâBâ²) Simultaneous detection of cardiac progenitor cells and differentiated cardiac cells in a Stage 29 CST-depleted embryo.(Z and Aâ²) Whole-mount double in situ analysis using a Nkx2.5-specific probe (pink) to mark cardiac progenitor cells and Cardiac troponin I-specific probe (blue) to mark differentiated cardiac cells in (Z) control MO and (Aâ²) CST-depleted embryos.(Bâ²) Magnified image of the cardiac region in the CST-depleted embryo in (Aâ²).(Câ² and Dâ²) Transverse sections of Stage 29 (Câ²) control MO and (Dâ²) CST-depleted embryos stained with MHC antibody and DAPI. Brackets highlight the lack of differentiation at the ventral midline.(Eâ²) Quantification of differentiated cardiomyocytes determined by counting the total MHC-positive cells derived from serial sectioned embryos. Bars represent the average of at least six embryos per condition ± SEM; âp < 0.01. Representative images are derived from a single experiment, and all experiments were repeated at least twice with independent batches of embryos. Scale bars: (G) = 0.5 mm, (S and X) = 100 μm, (Câ²) = 200 μm. |
|
|
Figure 3. CST Is Not Required for Formation or Patterning of Endodermal Tissue(A) Schematic representation of endodermal tissue markers that demarcate pharyngeal endoderm (Sox2 and Endodermin), ventral midgut (Vito and Endodermin), and posterior endoderm (Endocut).(B) Relative expression levels of endodermal markers Sox2, Vito, Endodermin, and Endocut in Stage 29 CST-depleted embryos (n = 5) relative to control MO embryos (n = 5) using GAPDH as the housekeeping gene. Bars represent the relative expression levels ± SEM.(CâF) Whole-mount in situ analysis of endodermal markers (C) Sox2, (D) Vito, (E) Endodermin, and (F) Endocut in Stage 29 (top) control MO and (bottom) CST-depleted embryos (lateral views with anterior to the left).(GâI) In situ analysis of endodermal and cardiac markers on adjacent transverse sections through the cardiac region of (top) control MO and (bottom) CST-depleted Stage 29 embryos. (G) Sox2 and Nkx2.5 expression on adjacent sections demonstrating proper expression within pharyngeal tissue of CST-depleted embryos. (H) Endodermin and Tbx20 expression on adjacent sections demonstrating proper relative spatial expression within the cardiac tissue and endoderm of the embryo. |
|
|
Figure 4. Fate Mapping Cardiac Ventral Midline Cells(A) Bright-field image of a living cardiac actin-GFP transgenic embryo injected with MitoTracker at Stage 29 along the ventral midline 5.5 mm posterior to the cement gland (CG). (B) Fluorescent image of the same embryo demonstrating the location of incorporated MitoTracker into cells at the ventral midline (ventral views with anterior to the top). Fluorescence anterior to site of injection is reflection off the surface of the live embryo. (C and D) Tabulation of the location of MitoTracker-labeled cardiac cells of control MO and CST-depleted embryo at (C) midtailbud Stage 35 and (D) tadpole Stage 45. Images of CA-GFP transgenic control MO-injected and CST-depleted (EâH, JâM, and OâU) Stage 35 and (VâY and Aâ²âDâ²) Stage 45 dissected hearts. (F, K, P, T, U, and Z) Corresponding images of GFP expression. (G, L, Q, X, and Câ²) Corresponding images of fated MitoTracker-labeled cardiac ventral midline cells. (H, M, R, U, Y, and Dâ²) Merged images of GFP and fated MitoTracker-labeled ventral midline cells. (T and U) Note the fated ventral midline cells in a pocket of undifferentiated (GFP-negative) cardiomyocytes. (I, N, S, Z, and Eâ²) Schematics representing fate of the cardiac ventral midline cells to the outer curvature of the ventricle in (I) Stage 35 and (Z) Stage 45 control MO-injected hearts. CST-depleted fated ventral midline cells located in the (N) posterior midline or (S) in an undifferentiated cleft in the outer ventricular myocardium in Stage 35 CST-depleted hearts and (Eâ²) in a condensed mass of cells on the outer ventricle in Stage 45 CST-depleted hearts. |
|
|
Figure S1. Identification and Characterization of Xenopus CST (A) Predicted genomic locus structure of Xenopus Cstα and Cstβ (5' to 3', not to scale). Exons are shown in boxes with the corresponding size given in basepairs. Exons in gray depict those containing the zinc finger repeats, and the sizes of intervening introns are indicated beneath each intron. Alternative splicing of the 5' regions is also indicated. (B,C) Table showing the evolutionary conservation of the full length CST amino acid sequence (B) and the zinc finger repeats (repeats 1-4) (C). The percentage of identical amino acids (identity) and the percentage of conservative substitutions (similarity) are given for comparison between CST proteins of X. tropicalis, hCST (human), mCST (mouse), predicted gCST (chicken), and dCAS (Drosophila). (D) Syntenic relationship between vertebrate Cst genomic loci using Metazome blast analysis. (E) Western blot analysis of CSTα-V5 and CSTβ-V5 in vitro translation. Both CST proteins run at the predicted size of 148 kDa. (F,G) CSTα and CSTβ cellular localization. Transverse confocal images of CSTα-V5 and CSTβ-V5 injected Xenopus embryos at Stage 32. Histological sections were stained with a V5 antibody (Red) to visualize the CST proteins and with DAPI (Blue) to identify the nucleus. Scale bar indicates 10μm. |
|
|
Figure S2. Xenopus laevis Cst Developmental and Spatial Expression (A) Developmental time course of X. laevis Cstα and Cstβ expression by RT-PCR of egg lysate (maternal transcripts), whole embryo ranging from Stage 10 (gastrulation) to Stage 42 (late tadpole), and adult heart. Ef1α is used as a positive control. (B-K) Whole mount in situ hybridization of Stage 14 (neurula) to Stage 40 (tadpole) embryos using a Cst-specific probe common to both Cstα and Cstβ. B,C are dorsal views with anterior to the left. D-H, and J are lateral views with anterior to the left: hindbrain (hb), presomitic mesoderm (psm), somites (s), heart primordium (hp), eye (e), otic vesicle (ot), nasal placode (np), trigeminal ganglion (tg), facial placodes (p), heart (h), kidney (k), vascular vitelline network (vvn). |
|
|
Figure S3. Xenopus tropicalis Cst Spatial Expression Whole mount in situ hybridization of Cst in X. tropicalis of Stage 14 (neurula) to Stage 40 (tadpole) embryos using a Cst-specific probe common to both Cstα and Cstβ. A is an anterior view. B-F, I-J are lateral views with anterior to the left. G is a ventral view with anterior to the top. H is a dorsal view with anterior to the left. hindbrain (hb), presomitic mesoderm (psm), somites (s), heart primordium (hp), otic vesicle (ot), nasal placode (np), facial placodes (p), heart (h), kidney (k), vascular vitelline network (vvn). |
|
|
Figure S4. Xenopus Cst Is Expressed throughout the Linear Heart Tube Whole mount double in situ hybridization of Stage 29 embryos using a Nkx2.5-specific probe (pink) to mark the cardiac field and a Cst-specific probe (blue). Left panel is a lateral view with anterior to the left. Right panel is a ventral view with anterior to the top. |
|
|
Figure S5. Morpholino Design and Phenotype (A) Position of the Cst splice junction morpholinos relative to the pre-mRNA transcripts targeting the donor the exon 8 (ex8D MO) and the acceptor of exon 9 (ex9A MO), referred collectively as CstMO. (B) Position of the Cst-5ⲠUTR morpholinos (red) relative to the Cstα and Cstβ cDNA transcripts. (C-D) Whole mount antibody staining with anti- MHC of Stage 32 control MO (C) and Cstα/β MO (D) embryos (ventral view) indicating an identical cardia bifida phenotype is obtained with both the CstMO (splice MO) as the Cstα/β MO (5ⲠUTR MO). Scale bar: C = 100 μm. |
|
|
Figure S6. Statistics of Ventral Edema in CST-Depleted Embryos Distribution of incidences of ventral edema in control and CST-depleted embryos from Stage 37 to Stage 42. Graph represents one batch of 56 embryos. Analysis was performed with two independent experiments. |
|
|
Figure S7. CST Is Not Required for Expression of Gata4, Gata5, or Gata6 Whole mount in situ hybridization of Stage 29 control MO and CST-depleted embryos demonstrating proper expression of (A,B) Gata4, (C,D) Gata5, and (E,F) Gata6. Ventral views with anterior to the top. |
|
|
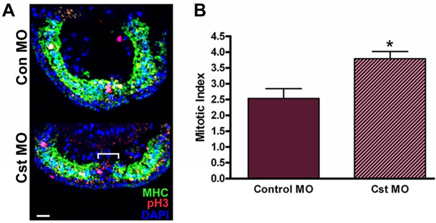
Figure S8. CST Is Required for Proper Cell Growth of Cardiomyocytes Dorsal to the Cardiac Ventral Midline (A) Representative transverse sections of Stage 29 control MO (top) and CstMO (bottom) injected embryos stained with MHC antibody to mark differentiated cardiomyocytes, phospho-histone H3 (pH3) antibody to mark cardiac cells in the Mphase of the cell cycle, and DAPI. Bracket highlights undifferentiated cardiac ventral midline cells. (B) CST-depleted differentiated cardiomyocytes have an increased mitotic index at Stage 29. Quantification of the mitotic index was determined by calculating the percentage of pH3-positive differentiated cardiomyocytes. Bars represent the average of at least three embryos per condition +/- SEM. *, p<0.01; Scale bars: 200 μm. |
|
|
casz1 (castor zinc finger 1) gene expression in Xenopus tropicalis embryo, assayed via in situ hybridization, NF stage 13.5, dorsal view, anterior left. |
|
|
casz1 (castor zinc finger 1) gene expression in Xenopus tropicalis embryo, assayed via in situ hybridization, NF stage 22, lateral view, dorsal up, anterior left. |
|
|
casz1 (castor zinc finger 1) gene expression in Xenopus tropicalis embryo, assayed via in situ hybridization, NF stage 29, lateral view, dorsal up, anterior left. |
|
|
casz1 (castor zinc finger 1) gene expression in Xenopus tropicalis embryo, assayed via in situ hybridization, NF stage 36, lateral view, dorsal up, anterior left. |
References [+] :
Abu-Issa,
Heart field: from mesoderm to heart tube.
2007, Pubmed
Abu-Issa, Heart field: from mesoderm to heart tube. 2007, Pubmed
Brown, Tbx5 and Tbx20 act synergistically to control vertebrate heart morphogenesis. 2005, Pubmed , Xenbase
Brown, Developmental expression of the Xenopus laevis Tbx20 orthologue. 2003, Pubmed , Xenbase
Brown, Small heat shock protein Hsp27 is required for proper heart tube formation. 2007, Pubmed , Xenbase
Chen, Mutations affecting the cardiovascular system and other internal organs in zebrafish. 1996, Pubmed
Costa, Novel gene expression domains reveal early patterning of the Xenopus endoderm. 2003, Pubmed , Xenbase
Cui, ming is expressed in neuroblast sublineages and regulates gene expression in the Drosophila central nervous system. 1992, Pubmed
De La Cruz, The primitive cardiac regions in the straight tube heart (Stage 9) and their anatomical expression in the mature heart: An experimental study in the chick embryo. 1989, Pubmed
Goetz, TBX5 is required for embryonic cardiac cell cycle progression. 2006, Pubmed , Xenbase
Guan, Do stem cells in the heart truly differentiate into cardiomyocytes? 2007, Pubmed
Harland, In situ hybridization: an improved whole-mount method for Xenopus embryos. 1991, Pubmed , Xenbase
Horb, Tbx5 is essential for heart development. 1999, Pubmed , Xenbase
Kambadur, Regulation of POU genes by castor and hunchback establishes layered compartments in the Drosophila CNS. 1998, Pubmed
Kishi, Requirement of Sox2-mediated signaling for differentiation of early Xenopus neuroectoderm. 2000, Pubmed , Xenbase
Langdon, SHP-2 is required for the maintenance of cardiac progenitors. 2007, Pubmed , Xenbase
Latinkić, Distinct enhancers regulate skeletal and cardiac muscle-specific expression programs of the cardiac alpha-actin gene in Xenopus embryos. 2002, Pubmed , Xenbase
Liu, Molecular cloning and characterization of human Castor, a novel human gene upregulated during cell differentiation. 2006, Pubmed
Liu, Over-expression of heat shock protein 27 attenuates doxorubicin-induced cardiac dysfunction in mice. 2007, Pubmed
Logan, Induction of cardiac muscle differentiation in isolated animal pole explants of Xenopus laevis embryos. 1993, Pubmed , Xenbase
Mellerick, castor encodes a novel zinc finger protein required for the development of a subset of CNS neurons in Drosophila. 1992, Pubmed
Moreno-Rodriguez, Bidirectional fusion of the heart-forming fields in the developing chick embryo. 2006, Pubmed
Pfaffl, Relative expression software tool (REST) for group-wise comparison and statistical analysis of relative expression results in real-time PCR. 2002, Pubmed
Sakaguchi, The yolk syncytial layer regulates myocardial migration by influencing extracellular matrix assembly in zebrafish. 2006, Pubmed
Showell, Developmental expression patterns of Tbx1, Tbx2, Tbx5, and Tbx20 in Xenopus tropicalis. 2006, Pubmed , Xenbase
Stainier, Mutations affecting the formation and function of the cardiovascular system in the zebrafish embryo. 1996, Pubmed
Tonissen, XNkx-2.5, a Xenopus gene related to Nkx-2.5 and tinman: evidence for a conserved role in cardiac development. 1994, Pubmed , Xenbase
Vacalla, Cst, a novel mouse gene related to Drosophila Castor, exhibits dynamic expression patterns during neurogenesis and heart development. 2002, Pubmed
