Click here to close
Hello! We notice that you are using Internet Explorer, which is not supported by Xenbase and may cause the site to display incorrectly.
We suggest using a current version of Chrome,
FireFox, or Safari.
Purinergic Signal
2007 Sep 01;34:377-88. doi: 10.1007/s11302-007-9067-x.
Show Gene links
Show Anatomy links
Lack of evidence for direct phosphorylation of recombinantly expressed P2X(2) and P2X (3) receptors by protein kinase C.
Franklin C, Braam U, Eisele T, Schmalzing G, Hausmann R.
???displayArticle.abstract???
P2X(3) and P2X(2+3) receptors are present on sensory neurons, where they contribute not only to transient nociceptive responses, but also to hypersensitivity underlying pathological pain states elicited by nerve injuries. Increased signalling through P2X(3) and P2X(2+3) receptors may arise from an increased routing to the plasma membrane and/or gain of function of pre-existing receptors. An obvious effector mechanism for functional modulation is protein kinase C (PKC)-mediated phosphorylation, since all P2X family members share a conserved consensus sequence for PKC, TXR/K, within the intracellularly located N-terminal domain. Contradictory reports have been published regarding the exact role of this motif. In the present study, we confirm that site-directed elimination of the potential phosphor-acceptor threonine or the basic residue in the P+2 position of the TXR/K sequence accelerates desensitization of P2X(2) receptors and abolishes P2X(3) receptor function. Moreover, the PKC activator phorbol 12-myristate 13-acetate increased P2X(3) (but not P2X(2)) receptor-mediated currents. Biochemically, however, we were unable to demonstrate by various experimental approaches a direct phosphorylation of wild-type P2X(2) and P2X(3) receptors expressed in both Xenopus laevis oocytes and HEK293 cells. In conclusion, our data support the view that the TXR/K motif plays an important role in P2X function and that phorbol 12-myristate 13-acetate is capable of modulating some P2X receptor subtypes. The underlying mechanism, however, is unlikely to involve direct PKC-mediated P2X receptor phosphorylation.
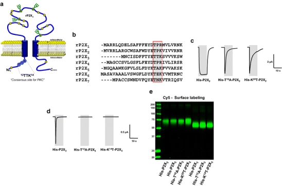
Fig. 1. Effect of site-directed modification of a putative PKC motif on currents mediated by ATP-activated P2X2 and P2X3 receptors. a Schematic model of the transmembrane topology of the rat P2X3 subunit illustrating the N-terminal position of the 12TTK14 sequence. b Alignment of intracellular N-terminal amino acid sequences of the seven P2X subunit isoforms reveals a highly conserved consensus motif, TXR/K. c Typical current traces elicited by applying 10-s pulses of 100 μM ATP to oocytes expressing the indicated wild-type or mutant P2X2 receptors. d Typical current traces elicited by applying 10-s pulses of 100 μM ATP to oocytes expressing the indicated wild-type or mutant P2X3 receptors. Gray areas indicate the duration of ATP application. e All the P2X2 and P2X3 receptors and receptor mutants were expressed efficiently at the cell surface. Intact, healthy oocytes expressing the indicated proteins for 2 days were surface-labelled with the membrane impermeant reactive Cy5 dye and then extracted with dodecylmaltoside. Recombinant proteins were isolated by Ni2+ chelate chromatography and resolved by reducing SDS-PAGE. Shown is a fluorescence scan of an SDS-PAGE gel
Fig. 2. Effect of PMA on ATP-induced currents mediated by expressed P2X2 and P2X3 receptors in X. laevis oocytes. a The electrical membrane capacitance was monitored as a measure of the oocyte surface area during sustained stimulation with PMA. Each bar represents the mean Cm±SEM calculated from the areas under the current transients elicited in 10-s intervals by five consecutive 10-mV depolarizing steps. b, c Representative current traces elicited by 10-s lasting pulses of 100 μM ATP applied in 10-min intervals to oocytes expressing the indicated P2X receptors or P2X receptor mutants. Where denoted by a black bar, oocytes were pre-incubated with 100 nM PMA before ATP was co-applied. PMA was without effect on the P2X2 receptor-mediated current (b), but induced a marked increase of the current amplitude mediated by P2X3 receptors (c). Gray areas indicate the duration of ATP application
Fig. 3. Immunoblots show no constitutive phosphorylation of oocyte-expressed P2X2 or P2X3 receptors. The indicated wild-type or mutant P2X subunits were purified by Ni2+ chelate chromatography from [35S]methionine-labelled X. laevis oocytes and resolved by denaturing SDS-PAGE. a Shown is a representative immunoblot probed with a phosphothreonine-specific monoclonal antibody and a peroxidase-conjugated secondary antibody. No phosphorylation signal could be detected at the SDS-PAGE migration position of P2X2 and P2X3 subunits, which are indicated by the adjacent PhosphorImager scan in panel b. b Direct PhosphorImager visualization of metabolically [35S]methionine-labelled parent and mutant P2X subunits resolved by SDS-PAGE of the same samples as in panel a. cLeft panel: representative immunoblot of P2X2 subunits tagged with either an N-terminal or C-terminal hexahistidine sequence (designated His-P2X2 or P2X2-His, respectively) and probed with a phosphothreonine-specific monoclonal antibody and a peroxidase-conjugated secondary antibody. No phosphorylation signal could be detected at the SDS-PAGE migration position of P2X2 subunits, which were visualized by immunoblotting with the P2X2 subunit polyclonal antibody (middle panel) or PhosphorImager scanning of incorporated [35S]methionine (right panel)
Fig. 4. Immunoblotting reveals no constitutive phosphorylation of HEK293 cell-expressed P2X2 and P2X3 receptors. The indicated proteins were isolated by immunoprecipitation using the peptide-specific P2X3 subunit polyclonal antibody or an EGFP-specific polyclonal antibody as appropriate and resolved by reducing SDS-PAGE. a Shown is an immunoblot probed by phosphothreonine-specific monoclonal antibody and a peroxidase-conjugated secondary antibody. Note that phosphorylation of the P2X3 receptor or the EGFP-tagged P2X2 receptor is not detectable, whereas a positive control—the EGFP-tagged splicing factor SF3B1 (migration mass 97 kDa [23])—was detected by the antibody. b The same samples as in panel a were immunoblotted using peptide-specific P2X2 and P2X3 subunit polyclonal antibodies to verify the expression of the transfected genes
Fig. 5. Lysates of X. laevis oocytes or HEK293 cells contain endogenous PKC, but do not support PMA-driven phosphorylation of P2X2 or P2X3 receptors. The indicated wild-type and mutant P2X receptors were purified by non-denaturing Ni2+ chelate chromatography from X. laevis oocytes, supplemented with [γ-32P]ATP, 100 nM PMA and oocyte lysate (a) or HEK293 cell lysate (b), and incubated for 30 min at ambient temperature. In parallel, a peptide PKC substrate (final concentration 0.5 μg/μl) was incubated with [γ-32P]ATP, PMA and either of the two cell lysates or the purified rat brain PKC catalytic subunit as indicated. The proteins were resolved by reducing SDS-PAGE and visualized by phosphorimaging. Note that the band pattern was similar irrespective of whether protein of mock-injected oocytes or P2X receptor-expressing oocytes was used as a substrate, arguing against specific labelling of either P2X receptor. Arrows indicate migration positions of P2X1, P2X2 and P2X3 subunits. Arrowhead in a, dominant background band that is present in all oocyte samples. The peptide PKC substrate was similarly labelled by lysates or purified rat brain PKC, confirming the presence of endogenous PKC in X. laevis oocytes and HEK293 cells. c The same samples as in panels a and b were resolved on a separate SDS-PAGE gel. The indicated P2X subunits were detected by immunoblotting using the appropriate P2X subunit-specific polyclonal antibodies. A sample of mock-transfected cells was simultaneously probed with the P2X2 and P2X3 subunit-specific polyclonal antibodies
Fig. 6. PKC phosphorylates a specific PKC substrate in vitro, but does not phosphorylate P2X2 or P2X3 receptors. The immunoprecipitated recombinant P2X2 or P2X3 receptor from X. laevis oocytes or a synthetic peptide (1 or 10 μg) derived from the non-structural protein 3 of hepatitis C virus, which serves as a specific substrate for PKC, were incubated for 30 min with purified rat brain PKC catalytic subunit (0.02 μg corresponding to 0.02 U/μl) in the presence of 50 μM [γ-32P]ATP (10 mCi/ml), and then subjected to SDS-PAGE and phosphorimaging. The rat brain PKC catalytic subunit does not require Ca2+ and phosphatidylserine for activity [42]. 32P was incorporated into the PKC substrate (left panel) and was also detected by immunoblotting with an anti-phosphothreonine antibody (middle panel). However, there was no detectable 32P incorporation at a migration position of ∼66 kDa or ∼54 kDa of the P2X2 or P2X3 subunit, respectively, the presence of which could be verified by immunoblotting (right panel)
Fig. 7. PMA and calyculin A do not induce phosphorylation of P2X3 receptors in intact HEK cells. Mock- and P2X3 receptor-transfected HEK293 cells were incubated with [32P]orthophosphate (500 μCi/ml) for 3 h in phosphate-free DMEM, followed by a 10-min incubation with 100 nM of each, the PKC activator PMA and/or the phosphatase inhibitor calyculin A. Triton X-100 extracts were then prepared from the cells and subjected to immunoprecipitation using the peptide-specific P2X3 subunit polyclonal antibody, followed by reducing SDS-PAGE and phosphorimaging. The migration position of the P2X3 subunit is marked by an arrow, indicating the absence of 32P incorporation into the P2X3 subunit. P2X3 receptor expression was verified by immunoblotting with the P2X3 subunit polyclonal antibody (bottom panel)
Adrian,
Membrane capacity measurements on frog skeletal muscle in media of low ion content.
1974, Pubmed
Adrian,
Membrane capacity measurements on frog skeletal muscle in media of low ion content.
1974,
Pubmed Aschrafi,
Trimeric architecture of homomeric P2X2 and heteromeric P2X1+2 receptor subtypes.
2004,
Pubmed
,
Xenbase Barrera,
Atomic force microscopy imaging demonstrates that P2X2 receptors are trimers but that P2X6 receptor subunits do not oligomerize.
2005,
Pubmed Borowski,
A synthetic peptide derived from the non-structural protein 3 of hepatitis C virus serves as a specific substrate for PKC.
2000,
Pubmed Boué-Grabot,
A protein kinase C site highly conserved in P2X subunits controls the desensitization kinetics of P2X(2) ATP-gated channels.
2000,
Pubmed
,
Xenbase Brown,
Protein kinase C regulation of P2X3 receptors is unlikely to involve direct receptor phosphorylation.
2007,
Pubmed Burnstock,
Purinergic P2 receptors as targets for novel analgesics.
2006,
Pubmed Burnstock,
Introduction: P2 receptors.
2004,
Pubmed Chen,
Mechanisms underlying enhanced P2X receptor-mediated responses in the neuropathic pain state.
2005,
Pubmed Chizh,
P2X receptors and nociception.
2001,
Pubmed Chow,
Functional modulation of P2X2 receptors by cyclic AMP-dependent protein kinase.
1998,
Pubmed de Graaf,
The protein kinase DYRK1A phosphorylates the splicing factor SF3b1/SAP155 at Thr434, a novel in vivo phosphorylation site.
2006,
Pubmed Duckwitz,
P2X5 subunit assembly requires scaffolding by the second transmembrane domain and a conserved aspartate.
2006,
Pubmed
,
Xenbase Ennion,
P2X(1) receptor subunit contribution to gating revealed by a dominant negative PKC mutant.
2002,
Pubmed
,
Xenbase Fabbretti,
Delayed upregulation of ATP P2X3 receptors of trigeminal sensory neurons by calcitonin gene-related peptide.
2006,
Pubmed Gever,
Pharmacology of P2X channels.
2006,
Pubmed Gloor,
A vector for the synthesis of cRNAs encoding Myc epitope-tagged proteins in Xenopus laevis oocytes.
1995,
Pubmed
,
Xenbase Hausmann,
The suramin analog 4,4',4'',4'''-(carbonylbis(imino-5,1,3-benzenetriylbis (carbonylimino)))tetra-kis-benzenesulfonic acid (NF110) potently blocks P2X3 receptors: subtype selectivity is determined by location of sulfonic acid groups.
2006,
Pubmed
,
Xenbase He,
Intracellular calcium measurements as a method in studies on activity of purinergic P2X receptor channels.
2003,
Pubmed Huang,
Conversion of protein kinase C from a Ca2+-dependent to an independent form of phorbol ester-binding protein by digestion with trypsin.
1986,
Pubmed Jarvis,
Contributions of P2X3 homomeric and heteromeric channels to acute and chronic pain.
2003,
Pubmed Jensik,
ATP-induced internalization of amphibian epithelial P2X receptors is linked to channel opening.
2002,
Pubmed
,
Xenbase Jiang,
Subunit arrangement in P2X receptors.
2003,
Pubmed Kennedy,
Crossing the pain barrier: P2 receptors as targets for novel analgesics.
2003,
Pubmed Khakh,
International union of pharmacology. XXIV. Current status of the nomenclature and properties of P2X receptors and their subunits.
2001,
Pubmed Levitan,
Modulation of ion channels by protein phosphorylation. How the brain works.
1999,
Pubmed Liu,
P2X1 receptor currents after disruption of the PKC site and its surroundings by dominant negative mutations in HEK293 cells.
2003,
Pubmed Mio,
Visualization of the trimeric P2X2 receptor with a crown-capped extracellular domain.
2005,
Pubmed Nicke,
P2X1 and P2X3 receptors form stable trimers: a novel structural motif of ligand-gated ion channels.
1998,
Pubmed
,
Xenbase North,
P2X3 receptors and peripheral pain mechanisms.
2004,
Pubmed North,
Molecular physiology of P2X receptors.
2002,
Pubmed North,
The P2X3 subunit: a molecular target in pain therapeutics.
2003,
Pubmed Paukert,
Inflammatory mediators potentiate ATP-gated channels through the P2X(3) subunit.
2001,
Pubmed
,
Xenbase Rettinger,
Desensitization masks nanomolar potency of ATP for the P2X1 receptor.
2004,
Pubmed
,
Xenbase Rettinger,
Activation and desensitization of the recombinant P2X1 receptor at nanomolar ATP concentrations.
2003,
Pubmed
,
Xenbase Schmalzing,
Involvement of the GTP binding protein Rho in constitutive endocytosis in Xenopus laevis oocytes.
1995,
Pubmed
,
Xenbase Schmalzing,
Up-regulation of sodium pump activity in Xenopus laevis oocytes by expression of heterologous beta 1 subunits of the sodium pump.
1991,
Pubmed
,
Xenbase Stanchev,
Decrease of current responses at human recombinant P2X3 receptors after substitution by Asp of Ser/Thr residues in protein kinase C phosphorylation sites of their ecto-domains.
2006,
Pubmed Vasilets,
Activation of protein kinase C by phorbol ester induces downregulation of the Na+/K(+)-ATPase in oocytes of Xenopus laevis.
1990,
Pubmed
,
Xenbase Vial,
G-protein-coupled receptor regulation of P2X1 receptors does not involve direct channel phosphorylation.
2004,
Pubmed
,
Xenbase Wirkner,
Regulation of human recombinant P2X3 receptors by ecto-protein kinase C.
2005,
Pubmed Zhu,
Exceptional disfavor for proline at the P + 1 position among AGC and CAMK kinases establishes reciprocal specificity between them and the proline-directed kinases.
2005,
Pubmed