Click here to close
Hello! We notice that you are using Internet Explorer, which is not supported by Xenbase and may cause the site to display incorrectly.
We suggest using a current version of Chrome,
FireFox, or Safari.
Dev Biol
2008 May 01;3171:380-8. doi: 10.1016/j.ydbio.2008.02.047.
Show Gene links
Show Anatomy links
A role for GPRx, a novel GPR3/6/12-related G-protein coupled receptor, in the maintenance of meiotic arrest in Xenopus laevis oocytes.
Ríos-Cardona D, Ricardo-González RR, Chawla A, Ferrell JE.
???displayArticle.abstract???
Progesterone-induced Xenopus laevis oocyte maturation is mediated via a plasma membrane-bound receptor and does not require gene transcription. Evidence from several species suggests that the relevant progesterone receptor is a G-protein coupled receptor (GPCR) and that a second receptor-GPR3 and/or GPR12 in mammals-tonically opposes the progesterone receptor. We have cloned a novel X. laevis GPCR, GPRx, which may play a similar role to GPR3/GPR12 in amphibians and fishes. GPRx is related to but distinct from GPR3, GPR6, and GPR12; GPRx orthologs are present in Xenopus tropicalis and Danio rerio, but apparently not in birds or mammals. X. laevis GPRx is mainly expressed in brain, ovary, and testis. The GPRx mRNA increases during oogenesis, persists during oocyte maturation and early embryogenesis, and then falls after the midblastula transition. Microinjection of GPRx mRNA increases the concentration of cAMP in oocytes and causes the oocytes to fail to respond to progesterone, and this block is reversed by co-injecting GPRx with morpholino oligonucleotides. Morpholino injections did not cause spontaneous maturation of oocytes, but did accelerate progesterone-induced maturation. Thus, GPRx contributes to the maintenance of G2-arrest in immature X. laevis oocytes.
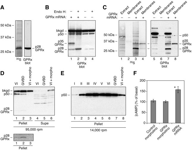
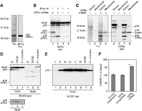
Fig. 3. Characterization of the GPRx protein. (A) In vitro transcription and translation of GPRx in rabbit reticulocyte lysates. The GPRx cDNA (1 μg per reaction) was transcribed with SP6-RNA polymerase and translated in the presence of [35S]methionine. The reactions were analyzed by SDS PAGE followed by autoradiography and GPRx immunoblotting. (B) Ectopic expression of GPRx in Xenopus laevis oocytes. Oocytes were injected with GPRx mRNA (32 ng/oocyte) and allowed to express for 24 h. Membranes were prepared by centrifugation at 12,000 rpm and treated with or without endoglycosidase H (Endo H, 500 U per reaction) for 1 h. Proteins were analyzed by GPRx immunoblotting. (C) In vitro translation of GPRx in Xenopus laevis egg extracts. GPRx mRNA (1 μg) was translated in the presence of [35S]methionine. Samples of the whole reaction mixture (âExtractâ) or membrane fractions (âMembraneâ) were analyzed by autoradiography and GPRx immunoblotting. (D) Endogenous oocyte proteins recognized by the GPRx antibody. Membranes were prepared by 95,000 rpm centrifugation. Lane 1, membranes from stage VI oocytes; lane 2, membranes from stage VI oocytes treated with 5 μM progesterone to induce maturation; lane 3, membranes from stage VI oocytes injected with 64 ng morpholinos; lane 4, supernatant from stage VI oocytes; lane 5, supernatant from stage VI oocytes treated with 5 μM progesterone to induce maturation; lane 6, supernatant from stage VI oocytes injected with 64 ng morpholinos. The inset shows a section of the same blot with the contrast and brightness adjusted to make the faint p28 band more apparent. (E) Accumulation of the p50 protein during oogenesis. Membranes were prepared by 14,000 rpm centrifugation. From lane 1 to 6, all stages oocytes; lane 7, membranes from stage VI oocytes treated with 5 μM progesterone to induce maturation; lane 8, membranes from stage VI oocytes injected with 64 ng morpholinos. (F) cAMP levels in oocytes microinjected with GPRx mRNA (23 ng/oocyte), GPRx morpholino oligonucleotides 51 ng/oocyte), or control morpholinos (50 ng/oocyte). Data are shown as means ± S.E. from 20 experiments and are expressed relative to uninjected controls. The difference between the cAMP levels in the GPRx mRNA-injected oocytes and uninjected controls was statistically significant by the Student's t-test (P = 0.0009). The difference between the cAMP levels in the GPRx morpholino-injected oocytes and the control morpholino-injected oocytes was 3 ± 8.6%, which was not significant.
Andersen,
Protein kinase B/Akt induces resumption of meiosis in Xenopus oocytes.
1998, Pubmed,
Xenbase
Andersen,
Protein kinase B/Akt induces resumption of meiosis in Xenopus oocytes.
1998,
Pubmed
,
Xenbase Bagowski,
The classical progesterone receptor associates with p42 MAPK and is involved in phosphatidylinositol 3-kinase signaling in Xenopus oocytes.
2001,
Pubmed
,
Xenbase Bayaa,
The classical progesterone receptor mediates Xenopus oocyte maturation through a nongenomic mechanism.
2000,
Pubmed
,
Xenbase Boonyaratanakornkit,
Progesterone receptor contains a proline-rich motif that directly interacts with SH3 domains and activates c-Src family tyrosine kinases.
2001,
Pubmed
,
Xenbase Cork,
Microinjected GTP-gamma-S inhibits progesterone-induced maturation of Xenopus oocytes.
1990,
Pubmed
,
Xenbase Daar,
Inhibition of mos-induced oocyte maturation by protein kinase A.
1993,
Pubmed
,
Xenbase Duckworth,
G2 arrest in Xenopus oocytes depends on phosphorylation of cdc25 by protein kinase A.
2002,
Pubmed
,
Xenbase Evaul,
Testosterone and progesterone rapidly attenuate plasma membrane Gbetagamma-mediated signaling in Xenopus laevis oocytes by signaling through classical steroid receptors.
2007,
Pubmed
,
Xenbase Ferrell,
Xenopus oocyte maturation: new lessons from a good egg.
1999,
Pubmed
,
Xenbase Filardo,
GPR30: a seven-transmembrane-spanning estrogen receptor that triggers EGF release.
2005,
Pubmed Fredriksson,
The G-protein-coupled receptors in the human genome form five main families. Phylogenetic analysis, paralogon groups, and fingerprints.
2003,
Pubmed Freudzon,
Regulation of meiotic prophase arrest in mouse oocytes by GPR3, a constitutive activator of the Gs G protein.
2005,
Pubmed Gallo,
Stimulation of Xenopus oocyte maturation by inhibition of the G-protein alpha S subunit, a component of the plasma membrane and yolk platelet membranes.
1995,
Pubmed
,
Xenbase Guzmán,
A Gbetagamma stimulated adenylyl cyclase is involved in Xenopus laevis oocyte maturation.
2005,
Pubmed
,
Xenbase Hammes,
Steroids and oocyte maturation--a new look at an old story.
2004,
Pubmed
,
Xenbase Hinckley,
The G-protein-coupled receptors GPR3 and GPR12 are involved in cAMP signaling and maintenance of meiotic arrest in rodent oocytes.
2005,
Pubmed
,
Xenbase Huchon,
The pure inhibitor of cAMP-dependent protein kinase initiates Xenopus laevis meiotic maturation. A 4-step scheme for meiotic maturation.
1981,
Pubmed
,
Xenbase Josefsberg Ben-Yehoshua,
The role of Xenopus membrane progesterone receptor beta in mediating the effect of progesterone on oocyte maturation.
2007,
Pubmed
,
Xenbase Kalinowski,
Maintenance of meiotic prophase arrest in vertebrate oocytes by a Gs protein-mediated pathway.
2004,
Pubmed
,
Xenbase Karaiskou,
Differential regulation of Cdc2 and Cdk2 by RINGO and cyclins.
2001,
Pubmed
,
Xenbase Liu,
Transcription-dependent and transcription-independent functions of the classical progesterone receptor in Xenopus ovaries.
2005,
Pubmed
,
Xenbase Lutz,
G protein beta gamma subunits inhibit nongenomic progesterone-induced signaling and maturation in Xenopus laevis oocytes. Evidence for a release of inhibition mechanism for cell cycle progression.
2000,
Pubmed
,
Xenbase Lutz,
Evidence that androgens are the primary steroids produced by Xenopus laevis ovaries and may signal through the classical androgen receptor to promote oocyte maturation.
2001,
Pubmed
,
Xenbase Maller,
Early effect of progesterone on levels of cyclic adenosine 3':5'-monophosphate in Xenopus oocytes.
1979,
Pubmed
,
Xenbase Maller,
OOcyte maturation in amphibians.
1985,
Pubmed Manavathi,
Steering estrogen signals from the plasma membrane to the nucleus: two sides of the coin.
2006,
Pubmed Masui,
Cytoplasmic control of nuclear behavior during meiotic maturation of frog oocytes.
1971,
Pubmed Matthews,
A highly efficient, cell-free translation/translocation system prepared from Xenopus eggs.
1991,
Pubmed
,
Xenbase Mehlmann,
Meiotic arrest in the mouse follicle maintained by a Gs protein in the oocyte.
2002,
Pubmed Mehlmann,
Oocyte-specific expression of Gpr3 is required for the maintenance of meiotic arrest in mouse oocytes.
2005,
Pubmed Mehlmann,
The Gs-linked receptor GPR3 maintains meiotic arrest in mammalian oocytes.
2004,
Pubmed Norris,
A G(s)-linked receptor maintains meiotic arrest in mouse oocytes, but luteinizing hormone does not cause meiotic resumption by terminating receptor-G(s) signaling.
2007,
Pubmed Pierandrei-Amaldi,
Expression of ribosomal-protein genes in Xenopus laevis development.
1982,
Pubmed
,
Xenbase Prossnitz,
GPR30: A G protein-coupled receptor for estrogen.
2007,
Pubmed Romo,
G(alpha)s levels regulate Xenopus laevis oocyte maturation.
2002,
Pubmed
,
Xenbase Sadler,
Inhibition of Xenopus oocyte adenylate cyclase by progesterone: a novel mechanism of action.
1985,
Pubmed
,
Xenbase Sadler,
Progesterone inhibition of Xenopus oocyte adenylate cyclase is not mediated via the Bordetella pertussis toxin substrate.
1984,
Pubmed
,
Xenbase Schorderet-Slatkine,
Cyclic AMP-mediated control of meiosis: effects of progesterone, cholera toxin, and membrane-active drugs in Xenopus laevis oocytes.
1982,
Pubmed
,
Xenbase Smythe,
Systems for the study of nuclear assembly, DNA replication, and nuclear breakdown in Xenopus laevis egg extracts.
1991,
Pubmed
,
Xenbase Tanaka,
Neural expression of G protein-coupled receptors GPR3, GPR6, and GPR12 up-regulates cyclic AMP levels and promotes neurite outgrowth.
2007,
Pubmed Tang,
PAQR proteins: a novel membrane receptor family defined by an ancient 7-transmembrane pass motif.
2005,
Pubmed Thomas,
Progestin, estrogen and androgen G-protein coupled receptors in fish gonads.
2006,
Pubmed Tian,
Identification of XPR-1, a progesterone receptor required for Xenopus oocyte activation.
2000,
Pubmed
,
Xenbase Tusnády,
The HMMTOP transmembrane topology prediction server.
2001,
Pubmed Tusnády,
Principles governing amino acid composition of integral membrane proteins: application to topology prediction.
1998,
Pubmed Uhlenbrock,
Sphingosine 1-phosphate is a ligand of the human gpr3, gpr6 and gpr12 family of constitutively active G protein-coupled receptors.
2002,
Pubmed Zhu,
Cloning, expression, and characterization of a membrane progestin receptor and evidence it is an intermediary in meiotic maturation of fish oocytes.
2003,
Pubmed