XB-ART-37487
Proc Natl Acad Sci U S A
2008 Apr 08;10514:5408-13. doi: 10.1073/pnas.0710954105.
Show Gene links
Show Anatomy links
Molecular links among the causative genes for ocular malformation: Otx2 and Sox2 coregulate Rax expression.
???displayArticle.abstract???
The neural-related genes Sox2, Pax6, Otx2, and Rax have been associated with severe ocular malformations such as anophthalmia and microphthalmia, but it remains unclear as to how these genes are linked functionally. We analyzed the upstream signaling of Xenopus Rax (also known as Rx1) and identified the Otx2 and Sox2 proteins as direct upstream regulators of Rax. We revealed that endogenous Otx2 and Sox2 proteins bound to the conserved noncoding sequence (CNS1) located approximately 2 kb upstream of the Rax promoter. This sequence is conserved among vertebrates and is required for potent transcriptional activity. Reporter assays showed that Otx2 and Sox2 synergistically activated transcription via CNS1. Furthermore, the Otx2 and Sox2 proteins physically interacted with each other, and this interaction was affected by the Sox2-missense mutations identified in these ocular disorders. These results demonstrate that the direct interaction and interdependence between the Otx2 and Sox2 proteins coordinate Rax expression in eye development, providing molecular linkages among the genes responsible for ocular malformation.
???displayArticle.pubmedLink??? 18385377
???displayArticle.pmcLink??? PMC2291098
???displayArticle.link??? Proc Natl Acad Sci U S A
Species referenced: Xenopus laevis
Genes referenced: myc otx2 pax6 prkra rax sox2
???attribute.lit??? ???displayArticles.show???
|
|
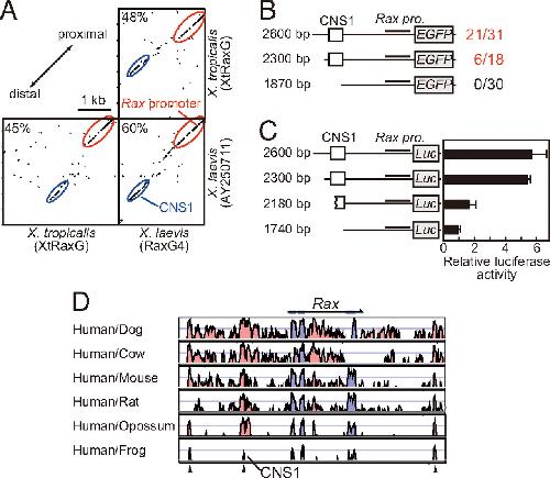
Fig. 1. Conservation and cis-regulatory activity of the sequences upstream of Rax. (A) Comparison of three upstream sequences of frog Rax (X. laevis, AY250711 and RaxG4; X. tropicalis, XtRaxG). A proximal region that contains a minimal promoter and transcriptional start site (red), as well as a distal noncoding region (blue), are highly conserved among the three clones. The distal region is termed the conserved noncoding sequence 1 (CNS1). The percentages indicate sequence similarities. (B) Transgenesis in X. laevis. Two constructs contain CNS1 and up-regulate the EGFP reporter. The number of transgenic embryos that express EGFP in the optic vesicles of normally developing embryos obtained in this assay is indicated on the right. Black lines indicate the Rax promoter. (C) Luciferase reporter activities of sequences upstream of Rax in X. laevis embryos. (D) VISTA view of the occurrence of the conserved sequence domain in the genomic region that encompasses the Rax gene. Colored peaks (purple, coding; pink, noncoding) indicate regions of at least 100 bp and 60% similarity. There are three conserved noncoding regions (arrowheads) in a region of â20 kb, and the most proximal one is CNS1. |
|
|
Fig. 2. Otx2 and Sox2 are upstream regulators of Rax. (A) Multiple DNA sequence alignment of vertebrate CNS1. CNS1 contains a specially conserved 35-nucleotide sequence (pentatriacontamer, pt) that contains consensus binding sites for Otx and Sox. (B) Genomic structure of the Xenopus Rax locus. Arrows indicate the primers used in the ChIP assays. CNS1, the coding region and untranslated region of Rax are indicated as black, gray, and white boxes, respectively. (C) The ChIP assay demonstrates that endogenous Otx2 and Sox2 proteins bind to CNS1 in vivo. (D) RT-PCR analysis showing that overexpression of Otx2, but not of Sox2, induces Rax in Xenopus animal cap cells. (E) Luciferase assays using Xenopus animal cap (AC) cells shows that overexpression of Otx2 induces transcriptional activation of pRax-2600b-Luc, whereas Sox2 overexpression does not. (D and E) Sox2 or Otx2 mRNA (100 pg) was injected. |
|
|
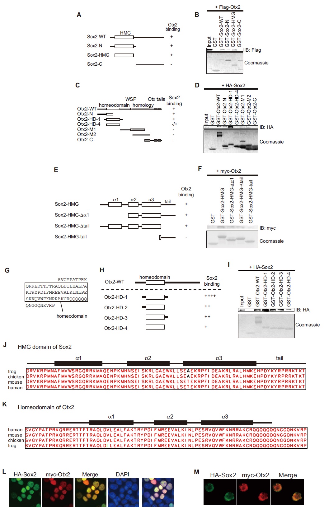
Fig. 3. Synergistic actions of Otx2 and Sox2 on transcription via CNS1. (A) Diagram of luciferase reporter constructs used in the present work. (BâD) Luciferase assays using Xenopus animal cap (AC) cells. Transcription from SOP-FLASH (B) is induced by the injection of Otx2 mRNA (100 pg) but not by the injection of Sox2 mRNA (100 pg). Overexpression of Otx2 does not induce transcription from either mO-FLASH (C) or mS-FLASH (D). (E) RT-PCR analysis shows that dominant-negative Sox2 (dn-Sox2) represses Otx2-induced Rax expression in animal cap cells. The amounts of mRNA injected were: Otx2, 100 pg; dn-Sox2, 1,000 pg; and Sox2, 10 or 30 pg. (FâH) Luciferase assays using HEK293T cells. (F) Synergistic effect of Otx2 and Sox2 on transcription from SOP-FLASH. (G) Transcription from mO-FLASH is not induced by the combination of Otx2 and Sox2 in HEK293T cells. (H) From mS-FLASH, transcription is induced by transfection with Otx2 alone in HEK293T cells. This increase is attenuated rather than enhanced by the addition of Sox2. |
|
|
Fig. 4. Physical interactions between Otx2 and Sox2 proteins in vitro and in vivo. (A) GST pulldown by immobilized GST-Otx2 of in vitro-translated HA-Sox2 protein. (B) GST pulldown by immobilized GST-Sox2 of in vitro-translated myc-Otx2 protein. (C and D) Coimmunoprecipitation assays demonstrating in vivo interactions between the Otx2 and Sox2 proteins. (C) HA-Sox2 is coimmunoprecipitated with myc-Otx2 by the anti-myc antibody (9E10). (D) Myc-Otx2 is coimmunoprecipitated with HA-Sox2 by the anti-HA antibody (Y-11). Full scans of the Western blotting data are presented in Fig. S7. |
|
|
Fig. 5. Missense mutations in the Sox2 HMG domain affect the activities of Sox2 protein associated with Otx2. (A) Missense mutations identified in helices 2 and 3 of the human Sox2 HMG domain (R74P and L97P). (B) The 3D structure of the Sox2 HMG domain (yellow) binding to DNA (gray), based on a previous study (30). The side chains of the 74th arginine (blue) and 97th lysine (red) do not come in direct contact with the DNA. (C) Mutated Sox2 proteins do not induce transcription via CNS1 in cooperation with Otx2. (D) GST pulldown assay showing that the mutated Sox2 proteins lose Otx2-binding activity. HA-tagged Sox2 proteins were in vitro-synthesized and pulled down by GST-Otx2, followed by Western blotting with antibody against HA-tag. (E) Quantification of Otx2-binding levels by using the Odyssey infrared imaging system. Error bars indicate SD values. (F) Molecular relationships among ocular malformation-associated genes. The present work demonstrates that a direct interaction between the Otx2 and Sox2 proteins coordinately regulates Rax expression (colored). Upstream proteins and target genes are indicated as round rectangles and ovals, respectively. A full scan of the Western blotting data is shown in Fig. S7. |
|
|
Fig. S1. Gene expression patterns in X. laevis embryos. (A) EGFP expression in a transgenic Xenopus embryo. The 2,600-nucleotide sequence upstream of the X. laevis Rax gene drives the expression of the reporter gene EGFP. At the neurula stage, EGFP protein is expressed in the optic vesicle, where endogenous Rax is expressed. The EGFP expression observed in the most-anterior neural tube is probably a remnant of earlier expression. (B) Comparison of the expression patterns of Otx2, Sox2, and Rax mRNA in X. laevis embryos at the late neurula stages (stages 22, 25, and 28). These genes are coexpressed in the eye primordia through late neural development. |
|
|
Fig. S2. EMSA and ChIP experiments demonstrating DNA binding by the Otx2 and Sox2 proteins. (A) Oligonucleotides used in the EMSA. The substituted nucleotides in mO-pt and mS-pt are indicated in lowercase and are underlined. (B) EMSA showing specific binding of Otx2 to CNS1 in vitro. The band shifted by the Otx2 protein is decreased 100-fold by the addition of intact pt competitor but not by the addition of mO-pt. (C) EMSA showing that Sox2 binds specifically to CNS1 in vitro. The specificity of the binding is demonstrated by competition with increasing amounts (from 100-fold to 1,000-fold excess) of pt or mS-pt. (D) The HMG class protein XTcf-3 does not bind to CNS1. XTcf-3 binds to the TCE oligonucleotide. (E) Experimental diagram showing ChIP after microinjection. (F) The ChIP assay demonstrates that overexpressed myc-Otx2 and myc-Sox2 proteins bind to Rax CNS1 in vivo. CNS1 fragments are immunoprecipitated by the anti-myc antibody but not by normal mouse IgG, from embryos injected with myc-Otx2 or myc-Sox2 mRNA. Other regions of the same chromosome as CNS1, i.e., exons 2 and 3, are immunoprecipitated to much lesser extents. (G) EMSA showing that mutation of the Sox-binding site does not affect the binding of Otx2 to the Otx-binding site. The arrow indicates a band that is shifted by the binding of Otx2 to CNS1. This binding is decreased by the addition of pt or mS-pt competitors, whereas the addition of mO-pt competitors decreases the binding to a markedly lesser extent. Competitors were added at 10-, 100-, and 1,000-fold excesses. (H) Quantification of the shifted band in G. A similar degree of competition is found with the addition of pt and mS-pt. (I) EMSA showing that the mutated Sox2 proteins lose DNA-binding activity. Oligonucleotide pt, which is derived from Rax CNS1, was used as the probe. |
|
|
Fig. S3. Lack of endogenous expression of the Otx2 and Sox2 proteins in HEK293T cells. (A) In HEK293T cells, the Otx2 protein is not expressed or induced by transfection with Sox2. HEK293T cells transfected with myc-Otx2 are used as a positive control. The arrow and arrowhead indicate endogenous Otx2 and exogenous myc-Otx2, respectively. (B) In HEK293T cells, the Sox2 protein is not expressed or induced by transfection with Otx2. Murine ES cells are used as a positive control. |
|
|
Fig. S4. Binding specificity of the Otx2 protein for DNA is required for the transactivation caused by Otx2. (A) Substitution of lysine 50 in the homeodomain of Otx2 with glutamine (KQ), alanine (KA), or glutamic acid (KE) abolishes the synergistic activation by Sox2 and Otx2 of the reporter vector SOP-FLASH. The amounts of Otx2 (WT, KQ, KA, or KE) and Sox2 plasmids used were 100 ng and 30 ng, respectively. (B) For mS-FLASH, the increase in transcription caused by Otx2 alone depends on the binding specificity of Otx2. The amount of Otx2 (WT, KQ, KA, or KE) plasmid used was 100 ng. |
|
|
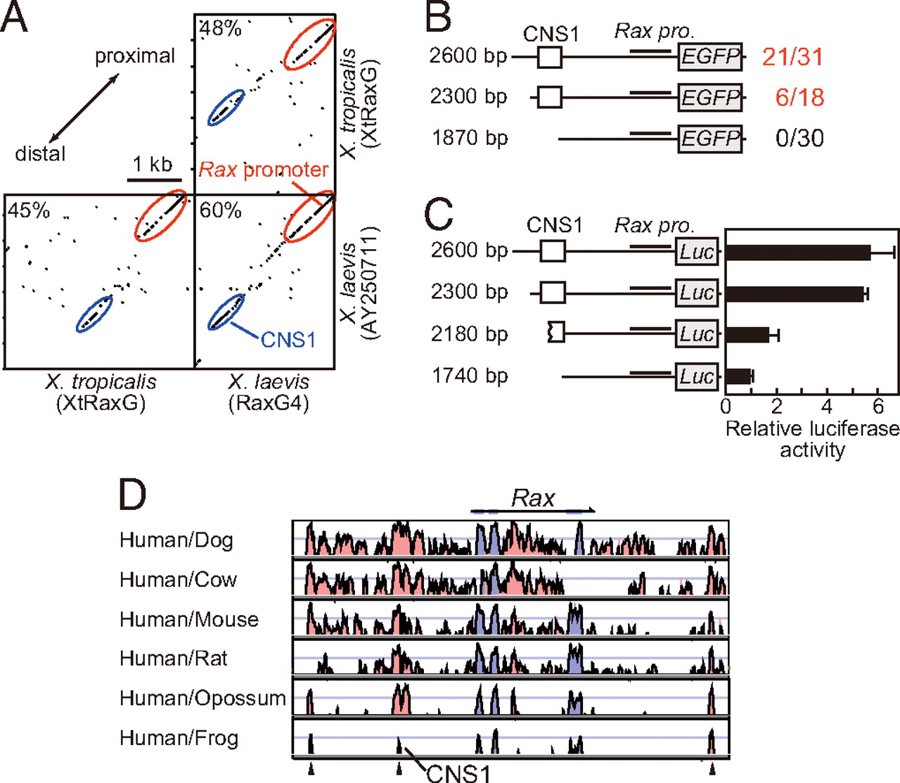
Fig. S5. Characterization of the interaction between the Otx2 and Sox2 proteins. (A) Depiction of the constructs used in B. (B) FLAG-Otx2 was subjected to pulldown by GST/GST-Sox2 (-WT, -N, -HMG, or -C). Binding to Otx2 is indicated as(positive) or(negative). (C) Depiction of the constructs used inD. (D) HA-Sox2 was subjected to pulldown by GST/GST-Otx2 (-WT, -N, -HD-1, -HD-4, -M1, -M2, or -C). (E) Depiction of the constructs used in F. (F) Myc-Otx2 was subjected to pulldown by GST/GST-Sox2 (-HMG, -HMG-1, -HMG-tail, or -HMG-tail). The results suggest that helices 2 and 3 of theHMGdomain are essential for the binding between Sox2 and Otx2. (G) Amino acid sequences of the homeodomain of Otx2 and its flanking residues. The homeodomain is indicated as a square. (H) Depiction of the constructs used in I. (I) HA-Sox2 was subjected to pulldown by GST/GST-Otx2 (-WT, -HD-1, -HD-2, -HD-3, or -HD-4). The N- and C-flanking residues of the homeodomain modulate the interaction between Otx2 and Sox2. (J) Conservation of theHMGdomain of the Sox2 protein. Black boxes indicate the three helices that form the HMG domain. (K) Conservation of the homeodomain and its adjacent residues in the Otx2 protein. Black boxes indicate the three helices that form the homeodomain. (L) Immunocytochemistry showing that HA-Sox2 (green) and myc-Otx2 (red) colocalize to the nucleus (DAPI, blue). HEK293T cells were transfected withHA-Sox2 and myc-Otx2 and immunostained with anti-HA and anti-myc antibodies. (M) Cells that coexpressed HA-Sox2 and myc-Otx2 were further analyzed by confocal microscopy. |
|
|
Fig. S6. A model for the mutual inhibition between the Sox2 protein and Sox-binding site. Luciferase assays demonstrate that whereas transcription from SOP-FLASH is induced by a combination of Otx2 and Sox2 but not by Otx2 alone, transcription from mS-FLASH is induced by Otx2 alone and not by a combination of Otx2 and Sox2. The absence of either the Sox2 protein or Sox-binding site results in loss of transcription. However, in the absence of both these factors, Otx2 alone can activate transcription. |
|
|
Fig. S7. Full scans of the Western blotting data represented in Fig. 4 A–D, Fig. 5D, Fig. S3 A and B, and Fig. S5 B, D, F, and I. |
References [+] :
Adler,
Molecular mechanisms of optic vesicle development: complexities, ambiguities and controversies.
2007, Pubmed
Adler, Molecular mechanisms of optic vesicle development: complexities, ambiguities and controversies. 2007, Pubmed
Andreazzoli, Xrx1 controls proliferation and neurogenesis in Xenopus anterior neural plate. 2003, Pubmed , Xenbase
Boer, Elevating the levels of Sox2 in embryonal carcinoma cells and embryonic stem cells inhibits the expression of Sox2:Oct-3/4 target genes. 2007, Pubmed
Faivre, Recurrence of SOX2 anophthalmia syndrome with gonosomal mosaicism in a phenotypically normal mother. 2006, Pubmed
Fantes, Mutations in SOX2 cause anophthalmia. 2003, Pubmed
Finkelstein, From fly head to mammalian forebrain: the story of otd and Otx. 1994, Pubmed
Frazer, VISTA: computational tools for comparative genomics. 2004, Pubmed
Furukawa, rax, a novel paired-type homeobox gene, shows expression in the anterior neural fold and developing retina. 1997, Pubmed
Gehring, Homeodomain-DNA recognition. 1994, Pubmed
Glaser, PAX6 gene dosage effect in a family with congenital cataracts, aniridia, anophthalmia and central nervous system defects. 1994, Pubmed
Hever, Developmental malformations of the eye: the role of PAX6, SOX2 and OTX2. 2006, Pubmed
Hirsch, Xenopus tropicalis transgenic lines and their use in the study of embryonic induction. 2002, Pubmed , Xenbase
Inoue, PAX6 and SOX2-dependent regulation of the Sox2 enhancer N-3 involved in embryonic visual system development. 2007, Pubmed
Kamachi, Pax6 and SOX2 form a co-DNA-binding partner complex that regulates initiation of lens development. 2001, Pubmed
Kimura, Both PCE-1/RX and OTX/CRX interactions are necessary for photoreceptor-specific gene expression. 2000, Pubmed
Kishi, Requirement of Sox2-mediated signaling for differentiation of early Xenopus neuroectoderm. 2000, Pubmed , Xenbase
Klenova, Immunoprecipitation techniques for the analysis of transcription factor complexes. 2002, Pubmed
Kroll, Transgenic Xenopus embryos from sperm nuclear transplantations reveal FGF signaling requirements during gastrulation. 1996, Pubmed , Xenbase
Mailhos, Drosophila Goosecoid requires a conserved heptapeptide for repression of paired-class homeoprotein activators. 1998, Pubmed , Xenbase
Martínez-Morales, OTX2 activates the molecular network underlying retina pigment epithelium differentiation. 2003, Pubmed
Mathers, The Rx homeobox gene is essential for vertebrate eye development. 1997, Pubmed , Xenbase
Michiue, XIdax, an inhibitor of the canonical Wnt pathway, is required for anterior neural structure formation in Xenopus. 2004, Pubmed , Xenbase
Morrison, National study of microphthalmia, anophthalmia, and coloboma (MAC) in Scotland: investigation of genetic aetiology. 2002, Pubmed
Pannese, The Xenopus homologue of Otx2 is a maternal homeobox gene that demarcates and specifies anterior body regions. 1995, Pubmed , Xenbase
Quiring, Homology of the eyeless gene of Drosophila to the Small eye gene in mice and Aniridia in humans. 1994, Pubmed
Ragge, SOX2 anophthalmia syndrome. 2005, Pubmed
Ragge, Heterozygous mutations of OTX2 cause severe ocular malformations. 2005, Pubmed
Reményi, Crystal structure of a POU/HMG/DNA ternary complex suggests differential assembly of Oct4 and Sox2 on two enhancers. 2003, Pubmed
Rhinn, Sequential roles for Otx2 in visceral endoderm and neuroectoderm for forebrain and midbrain induction and specification. 1998, Pubmed
Rice, EMBOSS: the European Molecular Biology Open Software Suite. 2000, Pubmed
Simeone, The role of Otx2 in organizing the anterior patterning in mouse. 2001, Pubmed
Spieler, Involvement of Pax6 and Otx2 in the forebrain-specific regulation of the vertebrate homeobox gene ANF/Hesx1. 2004, Pubmed
Taranova, SOX2 is a dose-dependent regulator of retinal neural progenitor competence. 2006, Pubmed
Terada, Nucleosome regulator Xhmgb3 is required for cell proliferation of the eye and brain as a downstream target of Xenopus rax/Rx1. 2006, Pubmed , Xenbase
Uchikawa, Functional analysis of chicken Sox2 enhancers highlights an array of diverse regulatory elements that are conserved in mammals. 2003, Pubmed
Voronina, Mutations in the human RAX homeobox gene in a patient with anophthalmia and sclerocornea. 2004, Pubmed
Williamson, Mutations in SOX2 cause anophthalmia-esophageal-genital (AEG) syndrome. 2006, Pubmed
Wilson, Matching SOX: partner proteins and co-factors of the SOX family of transcriptional regulators. 2002, Pubmed
Zhang, Targeted expression of the dominant-negative FGFR4a in the eye using Xrx1A regulatory sequences interferes with normal retinal development. 2003, Pubmed , Xenbase
