Click here to close
Hello! We notice that you are using Internet Explorer, which is not supported by Xenbase and may cause the site to display incorrectly.
We suggest using a current version of Chrome,
FireFox, or Safari.
BMC Evol Biol
2008 Feb 08;8:93. doi: 10.1186/1471-2148-8-93.
Show Gene links
Show Anatomy links
Sequence and organization of coelacanth neurohypophysial hormone genes: evolutionary history of the vertebrate neurohypophysial hormone gene locus.
Gwee PC, Amemiya CT, Brenner S, Venkatesh B.
???displayArticle.abstract???
The mammalian neurohypophysial hormones, vasopressin and oxytocin are involved in osmoregulation and uterine smooth muscle contraction respectively. All jawed vertebrates contain at least one homolog each of vasopressin and oxytocin whereas jawless vertebrates contain a single neurohypophysial hormone called vasotocin. The vasopressin homolog in non-mammalian vertebrates is vasotocin; and the oxytocin homolog is mesotocin in non-eutherian tetrapods, mesotocin and [Phe2]mesotocin in lungfishes, and isotocin in ray-finned fishes. The genes encoding vasopressin and oxytocin genes are closely linked in the human and rodent genomes in a tail-to-tail orientation. In contrast, their pufferfish homologs (vasotocin and isotocin) are located on the same strand of DNA with isotocin gene located upstream of vasotocin gene separated by five genes, suggesting that this locus has experienced rearrangements in either mammalian or ray-finned fish lineage, or in both lineages. The coelacanths occupy a unique phylogenetic position close to the divergence of the mammalian and ray-finned fish lineages. We have sequenced a coelacanth (Latimeria menadoensis) BAC clone encompassing the neurohypophysial hormone genes and investigated the evolutionary history of the vertebrate neurohypophysial hormone gene locus within a comparative genomics framework. The coelacanth contains vasotocin and mesotocin genes like non-mammalian tetrapods. The coelacanth genes are present on the same strand of DNA with no intervening genes, with the vasotocin gene located upstream of the mesotocin gene. Nucleotide sequences of the second exons of the two genes are under purifying selection implying a regulatory function. We have also analyzed the neurohypophysial hormone gene locus in the genomes of opossum, chicken and Xenopus tropicalis. The opossum contains two tandem copies of vasopressin and mesotocin genes. The vasotocin and mesotocin genes in chicken and Xenopus, and the vasopressin and mesotocin genes in opossum are linked tail-to-head similar to their orthologs in coelacanth and unlike their homologs in human and rodents. Our results indicate that the neurohypophysial hormone gene locus has experienced independent rearrangements in both placental mammals and teleost fishes. The coelacanth genome appears to be more stable than mammalian and teleost fish genomes. As such, it serves as a valuable outgroup for studying the evolution of mammalian and teleost fish genomes.
Figure 1. The neurohypophysial hormones and genes in human, fugu and coelacanth. (A) Structure of the neurohypophysial preprohormones. VP, vasopressin; VT, vasotocin; OT, oxytocin and IT, isotocin. (B) Organization of neurohypophysial hormone genes in human, fugu and coelacanth. Genes are represented by arrows. Only the neurohypophysial genes are labeled. The coelacanth genes were characterized in this study.
Figure 2. The coelacanth neurohypophysial gene locus. The BAC clone (66G11) sequenced is shown below. Arrows represent genes and indicate the direction of transcription. Vertical bars represent repetitive elements (LINE, LF-SINE, LmeSINE1 and AmnSINE1). VT, vasotocin gene; MT, mesotocin gene; Ubox5, U-box domain containing 5; Gnrh2, gonadotropin-releasing hormone 2.
Figure 3. Comparison of nucleotide and deduced amino acid sequences of coelacanth vasotocin and mesotocin genes. Conserved nucleotides are indicated by an asterisk and identical amino acid residues are shown in bold font. Sequential Arg residues, N-glycosylation sites and Leu-rich core segment in the vasotocin precursor are boxed. The sequential Arg residues serve as a processing signal between the neurophysin and copeptin. Intronic sequences are shown in lower case.
Figure 4. Comparison of amino acid sequences of (A) vasopressin and (B) oxytocin family hormone precursors in vertebrates. ClustalX was used to generate the alignment. Amino acid residues conserved in all vertebrates are marked with an asterisk. B. japonicus, Bufo japonicus; X. tropicalis, Xenopus tropicalis; and T. scyllium, Triakis scyllium. Accession numbers of sequences used in the alignment: NP_000481.2 (human VP), AAA48556.1 (B. japonicus VT), BAA24026.1 (lungfish VT), O42499 (fugu VT), BAA98140.1 (flounder VT), BAD27476.1 (T. scyllium VT) and BAA06669.1 (lamprey VT), NP_000906.1 (human OT), P08162 (B. japonicus MT), BAA24027.1 (lungfish [Phe2]MT), O42493 (fugu IT), BAA98141.1 (flounder IT), BAD27478.1 (T. scyllium phasitocin) and BAD27477.1 (T. scyllium asvatocin). Sequences for Xenopus tropicalis and coelacanth were generated in this study.
Figure 5. Schematic diagram of neurohypophysial hormone gene locus in vertebrates. Arrows represent genes and indicate the orientation of transcription. Genes flanking the Tetraodon Gnrh2 and Ptpra genes and the genes present downstream of fugu CL1 gene are not shown for the sake of clarity. Fugu orthologs for Gnrh2 and Ptpra genes are yet to be sequenced (likely to be present in the gaps of the genome assembly). GFRA4, glial cell line-derived neurotrophic factor family receptor alpha 4 protein gene; ATRN, attractin gene; SLC4A11, solute carrier family 4, sodium bicarbonate transporter-like, member 11; ITPA, Inosine triphosphate protein gene; ProSAPiP1, ProSAP-interacting protein 1 gene; Ubox5, U-box domain containing 5; [Lys8]VP, lysipressin gene; VT, vasotocin gene; MT, mesotocin gene; OT, oxytocin gene; IT, isotocin gene, Gnrh2, gonadotropin-releasing hormone 2; PTPRA, protein tyrosine phosphatase receptor type A gene; FABP1, fatty acid binding protein 1 gene; smyd1, SET and MYND domain containing 1 gene; SPR, sepiapterin reductase protein gene; CCL1 chemokine CL1 gene.
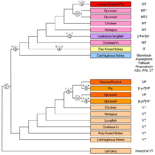
Figure 6. Evolution of vasopressin and oxytocin family of nonapeptides. The letter 'D' within the circle represents a gene duplication event. The numbers within the circles denote the position of the amino acid that has been substituted (shown above the circle). OT, oxytocin; MT, mesotocin; IT, isotocin; VP, vasopressin; [Lys8]VP, lysipressin, VT, vasotocin; ASV, asvatocin; PAI, phasitocin. Protein sequencing has shown that some lungfishes contain mesotocin [9, 10] and some marsupials contain [Phe2]vasopressin [46]. They are not shown for the sake of clarity.
Acher,
Unique evolution of neurohypophysial hormones in cartilaginous fishes: possible implications for urea-based osmoregulation.
1999, Pubmed
Acher,
Unique evolution of neurohypophysial hormones in cartilaginous fishes: possible implications for urea-based osmoregulation.
1999,
Pubmed Acher,
Phylogeny of the neurohypophysial hormones. Two new active peptides isolated from a cartilaginous fish, Squalus acanthias.
1972,
Pubmed Acher,
A tetrapod neurohypophysial hormone in African lungfishes.
1970,
Pubmed Bejerano,
A distal enhancer and an ultraconserved exon are derived from a novel retroposon.
2006,
Pubmed Brinkmann,
Nuclear protein-coding genes support lungfish and not the coelacanth as the closest living relatives of land vertebrates.
2004,
Pubmed Cao,
The complete mitochondrial DNA sequence of the shark Mustelus manazo: evaluating rooting contradictions to living bony vertebrates.
1998,
Pubmed Chauvet,
Two multigene families for marsupial neurohypophysial hormones? Identification of oxytocin, mesotocin, lysipressin and arginine vasopressin in the North American opossum (Didelphis virginiana).
1984,
Pubmed Chauvet,
Special evolution of neurohypophysial hormones in cartilaginous fishes: asvatocin and phasvatocin, two oxytocin-like peptides isolated from the spotted dogfish (Scyliorhinus caniculus).
1994,
Pubmed Cunningham,
Reflex control of magnocellular vasopressin and oxytocin secretion.
1991,
Pubmed Danke,
Genome resource for the Indonesian coelacanth, Latimeria menadoensis.
2004,
Pubmed Davies,
Further delineation of the sequences required for the expression and physiological regulation of the vasopressin gene in transgenic rat hypothalamic magnocellular neurones.
2003,
Pubmed Fairbrother,
Predictive identification of exonic splicing enhancers in human genes.
2002,
Pubmed Flores,
Copeptin, derived from isotocin precursor, is a probable prolactin releasing factor in carp.
2007,
Pubmed Galtier,
Gene conversion drives GC content evolution in mammalian histones.
2003,
Pubmed Gimpl,
The oxytocin receptor system: structure, function, and regulation.
2001,
Pubmed Griffith,
Serum composition of the coelacanth, Latimeria chalumnae Smith.
1974,
Pubmed Hara,
Structure of mouse vasopressin and oxytocin genes.
1990,
Pubmed Heierhorst,
Presence of a member of the Tc1-like transposon family from nematodes and Drosophila within the vasotocin gene of a primitive vertebrate, the Pacific hagfish Eptatretus stouti.
1992,
Pubmed Holder,
Two living species of coelacanths?
1999,
Pubmed Hyodo,
Neurohypophysial hormones of dogfish, Triakis scyllium: structures and salinity-dependent secretion.
2004,
Pubmed Hyodo,
Australian lungfish neurohypophysial hormone genes encode vasotocin and [Phe2]mesotocin precursors homologous to tetrapod-type precursors.
1997,
Pubmed Kiss,
Oxytocin--anatomy and functional assignments: a minireview.
2005,
Pubmed Koh,
Hox gene clusters in the Indonesian coelacanth, Latimeria menadoensis.
2003,
Pubmed Lewis,
Conserved seed pairing, often flanked by adenosines, indicates that thousands of human genes are microRNA targets.
2005,
Pubmed Marais,
Biased gene conversion: implications for genome and sex evolution.
2003,
Pubmed Michel,
Chemical identification of the mammalian oxytocin in a holocephalian fish, the ratfish (Hydrolagus colliei).
1993,
Pubmed Michel,
Lungfish neurohypophysial hormones: chemical identification of mesotocin in the neurointermediate pituitary of the Australian lungfish Neoceratodus forsteri.
1993,
Pubmed Murphy,
In vivo gene transfer studies on the regulation and function of the vasopressin and oxytocin genes.
2003,
Pubmed Nishihara,
Functional noncoding sequences derived from SINEs in the mammalian genome.
2006,
Pubmed Noonan,
Gene conversion and the evolution of protocadherin gene cluster diversity.
2004,
Pubmed Oumi,
Annetocin: an oxytocin-related peptide isolated from the earthworm, Eisenia foetida.
1994,
Pubmed Pouyaud,
[A new species of coelacanth. Genetic and morphologic proof].
1999,
Pubmed Proux,
Identification of an arginine vasopressin-like diuretic hormone from Locusta migratoria.
1987,
Pubmed Ruppert,
Recent gene conversion involving bovine vasopressin and oxytocin precursor genes suggested by nucleotide sequence.
,
Pubmed Sausville,
The human vasopressin gene is linked to the oxytocin gene and is selectively expressed in a cultured lung cancer cell line.
1985,
Pubmed Schmitz,
Rat vasopressin and oxytocin genes are linked by a long interspersed repeated DNA element (LINE): sequence and transcriptional analysis of LINE.
1991,
Pubmed Suzuki,
Sequence analysis of vasotocin cDNAs of the lamprey, Lampetra japonica, and the hagfish, Eptatretus burgeri: evolution of cyclostome vasotocin precursors.
1995,
Pubmed Takuwa-Kuroda,
Octopus, which owns the most advanced brain in invertebrates, has two members of vasopressin/oxytocin superfamily as in vertebrates.
2003,
Pubmed Thompson,
The CLUSTAL_X windows interface: flexible strategies for multiple sequence alignment aided by quality analysis tools.
1997,
Pubmed Tohyama,
Phylogenetic relation of lungfish indicated by the amino acid sequence of myelin DM20.
2000,
Pubmed Venkatesh,
Molecular synapomorphies resolve evolutionary relationships of extant jawed vertebrates.
2001,
Pubmed Venkatesh,
Transgenic rats reveal functional conservation of regulatory controls between the Fugu isotocin and rat oxytocin genes.
1997,
Pubmed Young,
Transgenesis and the study of expression, cellular targeting and function of oxytocin, vasopressin and their receptors.
2003,
Pubmed Zardoya,
Searching for the closest living relative(s) of tetrapods through evolutionary analyses of mitochondrial and nuclear data.
1998,
Pubmed