|
Figure 1.
TPX2 Induces Cleavage Arrest in Xenopus Embryos and Disrupts Spindles
(A) Mapping of cleavage arrest-inducing activity in TPX2 in living Xenopus embryos. One blastomere of a two-cell embryo was injected with the indicated proteins at a final intracellular concentration of 0.5 μM, unless otherwise indicated. For TPX2-FL, TPX2-CT, TPX2 (423–715), TPX2 (475–715), and Emi1-CT, all of the injected blastomeres were arrested. Only TPX2 (500–715) failed to inhibit cleavage in all embryos. Other constructs (i.e., TPX2-NT, TPX2-CTΔ35, TPX2 [500–680], and TPX2 [515–715]), did not have any visible effect on embryos. Three independent experiments were performed, and for each injected protein the number of embryos injected was >25 per experiment. Bar, 1 mm.
(B) Clustered centrosomes in TPX2-CT-injected embryos. Confocal laserscan microscopy (CLSM) of Xenopus embryos injected with TPX2-CT. Embryos were fixed ∼3 hr after fertilization and stained for DNA (Sytox Green) and α-tubulin (red). Embryos were analyzed with the 100× oil Plan Apo objective.
(C) Morphology of abnormal mitotic spindles in TPX2-CT-injected embryos. Embryos were fixed ∼2 hr after fertilization and triple stained for DNA (green), γ-tubulin (red) and α-tubulin (far red, shown in blue) and analyzed by using the 100× oil Plan Apo objective. Control embryos exhibit bipolar metaphase spindles containing one centrosome per spindle pole (first panel). Injection of TPX2-CT leads to formation of abnormal spindles, often with two centrosomes (white arrows) per spindle pole (middle panel) and chromosomes stretched between poles (bottom panel). |
|
Figure 2.
Xenopus S3 Cells, Expressing TPX2 Proteins, Arrest in Mitosis with Apposed Spindle Poles
Effect of TPX2 expression in X S3 cells. Live-cell imaging of X S3 cells stably expressing GFP-α-tubulin (green) arrested in mitosis after transfection of DsRed-TPX2 or DsRed-TPX2-CT (red), as indicated. Cells were seeded onto glass-bottom wells. Images were taken by CLSM 8 hr after release from the second thymidine block as described in the Supplemental Experimental Procedures.
|
|
Figure 3.
TPX2-FL Induces Spindle Pole Collapse, Whereas TPX2-CT Inhibits Spindle Pole Segregation
Live-cell imaging by CLSM of GFP-α-tubulin (green) expressing X S3 cells transiently transfected with the indicated DsRed-TPX2 (red) constructs. Cells were seeded onto glass-bottom wells, transfected with the indicated pDsRed2-TPX2 constructs, and subjected to double thymidine treatment as described in the Supplemental Experimental Procedures. Live-cell monitoring began ∼5 hr after release from the second thymidine block. Time (hr:min) after imaging began is indicated in the left panels.
(A) TPX2-FL in early mitosis. Cells expressing full-length TPX2 enter mitosis, form a bipolar spindle, but then arrest in mitosis for more than 4 hr. Before NEBD, TPX2 protein is nuclear and stains chromosomes. After NEBD, the protein relocates from the condensed chromosomes to the spindle poles. Over time spindle poles approach each other.
(B) TPX2-FL in mitotically arrested cells. Full-length DsRed-TPX2 induces collapsing spindle poles in mitotic X S3 cells.
(C) TPX2-CT in mitosis. Spindle poles in cells expressing TPX2-CT separate but fail to move apart, resulting in apposing spindle poles. |
|
Figure 4.
Eg5 Directly Interacts with TPX2 and Rescues Its Effects in Embryos
(A) Pull-down analysis of Eg5 and TPX2. Pull-down assays using radiolabeled TPX2 proteins and GST or GST-Eg5-HS were performed as described in the Supplemental Experimental Procedures and define a discrete domain within the C terminus of TPX2 that binds to Eg5. For input control, see Figure S8A.
(B) Effect of coinjection of Eg5 and TPX2-CT in embryos. Eg5 blocks cleavage arrest in TPX2-CT-injected embryos. One blastomere of a two-cell embryo was injected with similar amounts of the indicated proteins and cleavage was monitored with a dissecting microscope for 4 hr. For input control see Figure S8B.
(C) Eg5 expression rescues TPX2-CT-induced cleavage arrest. Top: Scheme of the experimental design. Bottom: After cleavage of both blastomeres of two-cell embryos was arrested for ∼1 hr by injection of TPX2-CT, one of the arrested blastomeres was injected with GST or GST-Eg5-HS and cleavage monitored for 90 min with a dissecting microscope. |
|
Figure S1. Induction of Cleavage Arrest in Embryos Is Concentration Dependent
(A) TPX2 western blot of uninjected versus TPX2-injected embryos.
(B) Dose-dependent effect of TPX2 (500–715) on embryonic cleavage. Increasing amounts of TPX2 (500–715) were injected into embryos and analyzed for
their ability to induce cleavage arrest. The x axis is the final intracellular concentration. For each injected protein concentration, at least 26 embryos were
monitored for cleavage defects.
(C) Schematic representation of the indicated TPX2-deletion proteins analyzed for cleavage arrest in Xenopus embryos as shown in Figure 1A. Plus (+)
indicates constructs induced potent cleavage arrest, whereas minus (2) indicates embryos divided normally. |
|
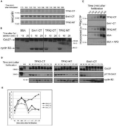
Figure S2. Injection of TPX2-CT Does Not Induce Cell-Cycle Arrest in Xenopus Embryos
(A) Analysis of securin degradation in injected embryos. Both blastomeres of two-cell Xenopus embryos were coinjected with equal amounts (0.5 mM) of the
indicated proteins and 20 nCi of [35S] securin. Securin degradation was monitored in extracts of embryos prepared at the indicated times by SDS-PAGE and
autoradiography.
(B) Impact of TPX2 proteins on exit from CSF arrest in egg extracts. CSF-arrested egg extracts were incubated with the indicated proteins and analyzed for
Cdc27 phosphorylation and cyclin B2 degradation by western blotting after release into interphase by calcium addition.
(C) Impact of TPX2-proteins on DNA synthesis in embryos. Both blastomeres of two-cell Xenopus embryos were coinjected with equal amounts of the
indicated proteins and [a-32P]-dCTP. Incorporation of radiolabel was visualized by agarose gel electrophoresis and autoradiography.
(D) Western blot analysis of cell-cycle proteins in embryos after injection of TPX2-proteins. Both blastomeres of two-cell Xenopus embryos were injected
with equal amounts of TPX2-CT, TPX2-NT, or Emi1-CT. Samples were taken at the indicated time points and subjected to western blotting by using
antibodies against Cdc27, pY15-Cdc2, or cyclin B2.
(E) Impact of TPX2-proteins on cell-cycle progression in embryos as measured by histone-H1-directed kinase activity. Both blastomeres of two-cell
Xenopus embryos were injected with the indicated proteins. Extracts were prepared at the indicated time points and subjected to histone H1 kinase assays
as described in the Supplemental Experimental Procedures. |
|
Figure S3. Injection of TPX2-CT Disrupts Spindles
CLSM analysis of embryos injected with TPX2-CT as described in Figure 1B. Xenopus embryos injected with TPX2-CT or BSA (control) were fixedw3 hr after
fertilization and stained for DNA (Sytox Green) and a-tubulin (red). Images were taken with the 103objective. Control embryos were injected with BSA (A–C).
TPX2-CT was injected to a final concentration of 0.5 mM.
(D–F). White arrows mark free nuclei, and the yellow arrow marks the nucleus associated with multiple spindle poles. A subset of chromatin free, pairwisearranged
centrosomes/spindle poles in a TPX2-CT-injected embryo is depicted in (G). |
|
Figure S4. Localization of DsRed and DsRed-TPX2 Proteins in Living Xenopus S3 Cells
(A) CLSM analysis of GFP-a-tubulin (green) expressing X S3 cells, expressing DsRed protein (red) from the parental vector in different stages of mitosis. top
panel, interphase; second panel, prometaphase; third panel, anaphase; lower panel, telophase.
(B) Subcellular localization of DsRed-tagged TPX2-proteins in interphase. DsRed-TPX2 (top panel), DsRed-TPX2-NT (middle panel) and DsRed-TPX2-CT
(lower panel). X S3 cells were seeded onto glass-bottom wells and subjected to CLSM as described in the Supplemental Experimental Procedures.
(C) Western blot analysis of TPX2 expression levels. X S3 cells transfected with the indicated DsRed-TPX2 proteins were subjected to western blot analysis
utilizing antibodies against TPX2 (top panel) and DsRed (bottom panel). |
|
Figure S5. Bub1 and Aurora A Localization in TPX2-CT-Expressing Xenopus S3 Cells
(A) Analysis of the checkpoint protein Bub1 in X S3 cells expressing TPX2-proteins. Wild-type X S3 cells were seeded onto slide flasks, transfected, and
methanol-fixed 8 hr after release from the second thymidine block. Bub1 was visualized by indirect immunofluorescence (green). DsRed-TPX2-NT
and -CT were detected directly via the DsRed-tag (red). DAPI staining was used to visualize DNA (blue). Bar, 5 mm.
(B) Localization of Aurora A in X S3 cells expressing TPX2-proteins. Cells expressing the indicated proteins were treated as in (A), except Aurora A (green)
was visualized by indirect immunofluorescence. Insets, enlarged Aurora A staining of spindle poles. Bar, 5 mm. |
|
Figure S6. TPX2-NT Does Not Affect Mitosis
Live-cell imaging using CLSM of X S3 cells stably
expressing GFP-a-tubulin and transiently transfected
with DsRed-TPX2-NT, as described in
Figure 3. Time (hr:min) after imaging began is
indicated in the left panels. |
|
Figure S7. TPX2 (500–715), but Not TPX2-CTD35, Causes a Prolonged Metaphase
The same experiment as described in Figure S6 was performed with the indicated TPX2 constructs.
(A) DsRed-TPX2 (500–715) in an X S3 cell with extended metaphase (see hr:min in panels 3 and 4) throughout mitosis.
(B) DsRed-TPX2-CTD35 in an X S3 cell throughout mitosis. |
|
Figure S8. Interaction of TPX2-CT Domains with Eg5
(A) Pull-down input control. Coomassie staining of one-fourth of the
pull-down reactions shown in Figure 4A reveals similar input amounts
of GST and GST-Eg5-HS proteins.
(B) Western blot control of injected proteins. Western blot analysis of
embryos (depicted in Figure 4B) shows that similar amounts of GST
and GST-Eg5-HS were coinjected with 6his-TPX2-CT into embryos.
For each injection, ten embryos were crushed and the amount corresponding
to one embryo was subjected to SDS-PAGE followed by
western blot analysis. The amount of injected His-TPX2-CT protein was
detected by using anti-His antibodies (top panel). Similar amounts of
GST and GST-Eg5-HS were injected as judged by anti-GST western
blot analysis (middle panel). Western blotting of actin confirmed equal
loading of the gel (bottom panel).
(C) Investigation of Eg5 and TPX2 interaction. GST-Eg5-HS pull-down
analysis of His-tagged TPX2 proteins purified from bacteria, as described
in the Supplemental Experimental Procedures. Top: Western
blot analysis using anti His-antibody to detect GST-Eg5-HS-interacting
TPX2 proteins. Input is 20%. Bottom: one-fourth of the reaction was
subjected to SDS-PAGE and Coomassie staining to depict the amounts
of GST-proteins used in the reaction. |