XB-ART-3737
J Cell Biol
2004 Apr 01;1651:63-75. doi: 10.1083/jcb.200309138.
Show Gene links
Show Anatomy links
Ca(2+)(cyt) negatively regulates the initiation of oocyte maturation.
Sun L, Machaca K.
???displayArticle.abstract???
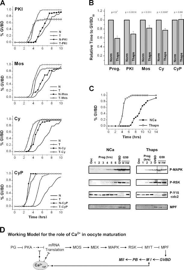
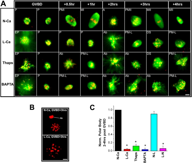
Ca(2+) is a ubiquitous intracellular messenger that is important for cell cycle progression. Genetic and biochemical evidence support a role for Ca(2+) in mitosis. In contrast, there has been a long-standing debate as to whether Ca(2+) signals are required for oocyte meiosis. Here, we show that cytoplasmic Ca(2+) (Ca(2+)(cyt)) plays a dual role during Xenopus oocyte maturation. Ca(2+) signals are dispensable for meiosis entry (germinal vesicle breakdown and chromosome condensation), but are required for the completion of meiosis I. Interestingly, in the absence of Ca(2+)(cyt) signals oocytes enter meiosis more rapidly due to faster activation of the MAPK-maturation promoting factor (MPF) kinase cascade. This Ca(2+)-dependent negative regulation of the cell cycle machinery (MAPK-MPF cascade) is due to Ca(2+)(cyt) acting downstream of protein kinase A but upstream of Mos (a MAPK kinase kinase). Therefore, high Ca(2+)(cyt) delays meiosis entry by negatively regulating the initiation of the MAPK-MPF cascade. These results show that Ca(2+) modulates both the cell cycle machinery and nuclear maturation during meiosis.
???displayArticle.pubmedLink??? 15067021
???displayArticle.pmcLink??? PMC1289150
???displayArticle.link??? J Cell Biol
???displayArticle.grants??? [+]
Species referenced: Xenopus laevis
Genes referenced: ccnb1 cdk1 mapk1 mos tmem11 tub
???attribute.lit??? ???displayArticles.show???
References [+] :
Arslan,
Cytosolic Ca2+ homeostasis in Ehrlich and Yoshida carcinomas. A new, membrane-permeant chelator of heavy metals reveals that these ascites tumor cell lines have normal cytosolic free Ca2+.
1985, Pubmed
Arslan, Cytosolic Ca2+ homeostasis in Ehrlich and Yoshida carcinomas. A new, membrane-permeant chelator of heavy metals reveals that these ascites tumor cell lines have normal cytosolic free Ca2+. 1985, Pubmed
Baitinger, Multifunctional Ca2+/calmodulin-dependent protein kinase is necessary for nuclear envelope breakdown. 1990, Pubmed
Camello, Calcium leak from intracellular stores--the enigma of calcium signalling. 2002, Pubmed
Carroll, Spontaneous cytosolic calcium oscillations driven by inositol trisphosphate occur during in vitro maturation of mouse oocytes. 1992, Pubmed
Castro, Involvement of Aurora A kinase during meiosis I-II transition in Xenopus oocytes. 2003, Pubmed , Xenbase
Ciapa, Cell-cycle calcium transients driven by cyclic changes in inositol trisphosphate levels. 1994, Pubmed
Cicirelli, Do calcium and calmodulin trigger maturation in amphibian oocytes? 1987, Pubmed , Xenbase
Coleman, Cdc2 regulatory factors. 1994, Pubmed
Cork, A rise in cytosolic calcium is not necessary for maturation of Xenopus laevis oocytes. 1987, Pubmed , Xenbase
Deguchi, Meiosis reinitiation from the first prophase is dependent on the levels of intracellular Ca2+ and pH in oocytes of the bivalves Mactra chinensis and Limaria hakodatensis. 1994, Pubmed
Duesbery, The role of Ca(2+) in progesterone-induced germinal vesicle breakdown of Xenopus laevis oocytes: the synergic effects of microtubule depolymerization and Ca(2+). 1996, Pubmed , Xenbase
Freeman, Meiotic induction by Xenopus cyclin B is accelerated by coexpression with mosXe. 1991, Pubmed , Xenbase
Gross, The critical role of the MAP kinase pathway in meiosis II in Xenopus oocytes is mediated by p90(Rsk). 2000, Pubmed , Xenbase
Hochegger, New B-type cyclin synthesis is required between meiosis I and II during Xenopus oocyte maturation. 2001, Pubmed , Xenbase
Homa, The role of calcium in mammalian oocyte maturation and egg activation. 1993, Pubmed
Howard, The mitogen-activated protein kinase signaling pathway stimulates mos mRNA cytoplasmic polyadenylation during Xenopus oocyte maturation. 1999, Pubmed , Xenbase
Kanki, Progression from meiosis I to meiosis II in Xenopus oocytes requires de novo translation of the mosxe protooncogene. 1991, Pubmed , Xenbase
Kao, Active involvement of Ca2+ in mitotic progression of Swiss 3T3 fibroblasts. 1990, Pubmed
Kumagai, Control of the Cdc2/cyclin B complex in Xenopus egg extracts arrested at a G2/M checkpoint with DNA synthesis inhibitors. 1995, Pubmed , Xenbase
Lénárt, Nuclear envelope dynamics in oocytes: from germinal vesicle breakdown to mitosis. 2003, Pubmed
Machaca, Store-operated calcium entry inactivates at the germinal vesicle breakdown stage of Xenopus meiosis. 2000, Pubmed , Xenbase
Machaca, Reversible Ca gradients between the subplasmalemma and cytosol differentially activate Ca-dependent Cl currents. 1999, Pubmed , Xenbase
Machaca, Induction of maturation-promoting factor during Xenopus oocyte maturation uncouples Ca(2+) store depletion from store-operated Ca(2+) entry. 2002, Pubmed , Xenbase
Means, Calcium, calmodulin and cell cycle regulation. 1994, Pubmed
Moreau, Electrophoretic introduction of calcium ions into the cortex of Xenopus laevis oocytes triggers meiosis neinitiation. 1976, Pubmed , Xenbase
Moreau, Free calcium changes associated with hormone action in amphibian oocytes. 1980, Pubmed , Xenbase
Nakajo, Absence of Wee1 ensures the meiotic cell cycle in Xenopus oocytes. 2000, Pubmed , Xenbase
Nebreda, Regulation of the meiotic cell cycle in oocytes. 2000, Pubmed , Xenbase
O'Connor, Calcium, potassium, and sodium exchange by full-grown and maturing Xenopus laevis oocytes. 1977, Pubmed , Xenbase
Parekh, Store depletion and calcium influx. 1997, Pubmed
Peter, The APC is dispensable for first meiotic anaphase in Xenopus oocytes. 2001, Pubmed , Xenbase
Picard, Inositol 1,4,5-triphosphate microinjection triggers activation, but not meiotic maturation in amphibian and starfish oocytes. 1985, Pubmed , Xenbase
Poenie, Changes of free calcium levels with stages of the cell division cycle. , Pubmed
Robinson, Maturation of Xenopus oocytes is not accompanied by electrode-detectable calcium changes. 1985, Pubmed , Xenbase
Sadler, Progesterone inhibits adenylate cyclase in Xenopus oocytes. Action on the guanine nucleotide regulatory protein. 1981, Pubmed , Xenbase
Schorderet-Slatkine, Initiation of meiotic maturation in Xenopus laevis oocytes by lanthanum. 1976, Pubmed , Xenbase
Sheets, Polyadenylation of c-mos mRNA as a control point in Xenopus meiotic maturation. 1995, Pubmed , Xenbase
Soboloff, Sustained ER Ca2+ depletion suppresses protein synthesis and induces activation-enhanced cell death in mast cells. 2002, Pubmed
Steinhardt, Intracellular free calcium rise triggers nuclear envelope breakdown in the sea urchin embryo. 1988, Pubmed
Stricker, Comparative biology of calcium signaling during fertilization and egg activation in animals. 1999, Pubmed
Taieb, Activation of the anaphase-promoting complex and degradation of cyclin B is not required for progression from Meiosis I to II in Xenopus oocytes. 2001, Pubmed , Xenbase
Tombes, Meiosis, egg activation, and nuclear envelope breakdown are differentially reliant on Ca2+, whereas germinal vesicle breakdown is Ca2+ independent in the mouse oocyte. 1992, Pubmed
Tunquist, Under arrest: cytostatic factor (CSF)-mediated metaphase arrest in vertebrate eggs. 2003, Pubmed , Xenbase
Twigg, Translational control of InsP3-induced chromatin condensation during the early cell cycles of sea urchin embryos. 1988, Pubmed
Wasserman, Progesterone induces a rapid increase in [Ca2+]in of Xenopus laevis oocytes. 1980, Pubmed , Xenbase
Wasserman, Calmodulin triggers the resumption of meiosis in amphibian oocytes. 1981, Pubmed , Xenbase
Wasserman, Initiation of meiotic maturation in Xenopus laevis oocytes by the combination of divalent cations and ionophore A23187. 1975, Pubmed , Xenbase
Whitaker, Regulation of the cell division cycle by inositol trisphosphate and the calcium signaling pathway. 1995, Pubmed
Whitaker, Calcium and mitosis. 2001, Pubmed
Wilding, Local perinuclear calcium signals associated with mitosis-entry in early sea urchin embryos. 1996, Pubmed
Witchel, 1-Methyladenine can consistently induce a fura-detectable transient calcium increase which is neither necessary nor sufficient for maturation in oocytes of the starfish Asterina miniata. 1990, Pubmed
Yamashita, Molecular mechanisms of the initiation of oocyte maturation: general and species-specific aspects. 2000, Pubmed
