XB-ART-37317
Development
2008 Apr 01;1357:1283-93. doi: 10.1242/dev.015073.
Show Gene links
Show Anatomy links
Lrig3 regulates neural crest formation in Xenopus by modulating Fgf and Wnt signaling pathways.
???displayArticle.abstract???
Leucine-rich repeats and immunoglobulin-like domains 3 (Lrig3) was identified by microarray analysis among genes that show differential expression during gastrulation in Xenopus laevis. Lrig3 was expressed in the neural plate and neural crest (NC) at neurula stages, and in NC derivatives and other dorsal structures during tailbud stages. A prominent consequence of the morpholino-induced inhibition of Lrig3 expression was impaired NC formation, as revealed by the suppression of marker genes, including Slug, Sox9 and Foxd3. In the NC induction assay involving Chordin plus Wnt3a-injected animal caps, Lrig3 morpholino inhibited expression of Slug, Sox9 and Foxd3, but not of Pax3 and Zic1. In line with this, Lrig3 knockdown prevented NC marker induction by Pax3 and Zic1, suggesting that Lrig3 acts downstream of these two genes in NC formation. Injection of Lrig3 and Wnt3a led to low-level induction of NC markers and enhanced induction of Fgf3, Fgf4 and Fgf8 in animal caps, suggesting a positive role for Lrig3 in Wnt signaling. Lrig3 could attenuate Fgf signaling in animal caps, did interact with Fgf receptor 1 in cultured cells and, according to context, decreased or increased the induction of NC markers by Fgf. We suggest that Lrig3 functions in NC formation in Xenopus by modulating the Wnt and Fgf signaling pathways.
???displayArticle.pubmedLink??? 18287203
???displayArticle.pmcLink??? PMC2749967
???displayArticle.link??? Development
???displayArticle.grants??? [+]
Z01 HD001002-25 NICHD NIH HHS , Z01 HD001002-25 Intramural NIH HHS
Species referenced: Xenopus laevis
Genes referenced: actl6a cer1 chrd dusp6 eea1 egr2 fgf2 fgf3 fgf4 fgf8 fgfr1 foxd3 golga2 gsc inka1 lrig3 mapk1 msx1 myc ncam1 nodal3 odc1 pax3 rax sia1 smad7 snai2 sncg sox2 sox9 tbxt tfap2a tfcp2 traf4 twist1 uqcc6 wnt3a wnt8a zic1
???displayArticle.morpholinos??? lrig3 MO1
???attribute.lit??? ???displayArticles.show???
|
|
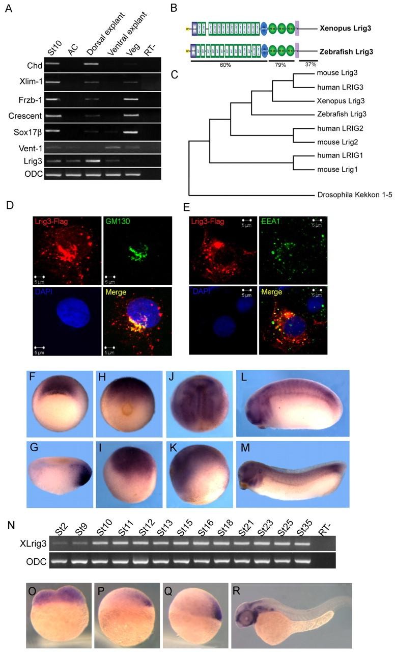
Fig. 1. Characterization of the Lrig3 gene. (A) Regional expression of Lrig3 in stage 10 embryos. Lrig3 was expressed strongly in dorsal explants, but barely detected in other regions. The indicated genes were assayed to test quality of dissection. St10, stage 10 embryo; AC, animal cap; Veg, vegetal explant; RT-, control without reverse transcriptase. (B) Schematic drawing of the protein structure of Xenopus and zebrafish Lrig3. SP (yellow), signal peptide; LRRNT (blue box), leucine-rich repeat N-terminal domain; LRR TYP, leucine-rich repeats, typical; LRR, leucine-rich repeats; LRRCT (blue oval), leucine rich repeat C-terminal domain; IG C2 (green oval), immunoglobulin C-2 Type; TM (purple), transmembrane domain. Sequence identity between zebrafish and Xenopus Lrig3 is indicated. (C) Dendrogram of the Lrig3 family including Kekkon of Drosophila. (D,E) Subcellular distribution of Lrig3 after transfection into COS7 cells. (D) Transfected Lrig3-Flag (red) co-localized with the cis Golgi apparatus marker GM130 (green); the nucleus was stained with DAPI (blue). (E) A small proportion of Lrig3-Flag co-localized with the early endosome marker EEA1 (green). (F-M) Expression pattern of Lrig3 in Xenopus. Vegetal view at stage 10, expression in the organizer (F); stage 10 section (G). (H,I) Stage 12 (H, posterior view; I, lateral view). (J,K) Stage 15 (J, dorsal view; K, lateral view). Tailbud (stage 24, L) and tadpole (stage 32, M); expression is seen in brain, eye, somites and branchial arches. (N) Temporal expression of Lrig3 during Xenopus development. (O-R) Expression of lrig3 in zebrafish. Transcripts are present maternally (O), become localized in the forming organizer at 30% epibody (P) and subsequently in the shield (Q), and were found in brain, eye and branchial arches at 24 hours (R). (P-R) Lateral views. |
|
|
Fig. 3. Knockdown of Lrig3 results in defects of the NC and its derivatives. (A-Fâ²) In situ hybridization with the indicated markers for uninjected or two examples (â²,â²) of L3MO-injected embryos. One dorsal blastomere at the four-cell stage was injected with 15 ng L3MO and 100 pg lacZ mRNA, and fixed at about stage 19. The expression of hindbrain marker Krox20 (rhombomeres 3 and 5) (A-Aâ²), NC markers Slug (B-Bâ²), Sox9 (C-Câ²), Myc (D-Dâ²) and Inca (E-Eâ²), and pan-neural marker Sox2 (F-Fâ²) were examined. The injected side was traced by lacZ staining. The stream of Krox20-positive cells extending from the hindbrain was absent in 97% (28 of 29 embryos) on the injected side. The expression of NC markers was reduced on the injected side in the following percentage of embryos: Slug (58%, 14 of 24), Sox9 (79%, 15 of 19), Myc (83%, 20 of 24) and Inca (65%, 17 of 26). (G) Neural induction by overexpression of Chordin (Chd) in animal caps was barely affected by L3MO. Chd (100 pg) or Chd (100 pg) plus L3MO (30 ng) were injected, caps dissected at stage 9, and assayed at equivalent stage 22. Pan neural markers Sox2 and Ncam were examined, and interference with Lrig3 splicing was verified (see also Fig. 2A); arrow indicates the predicted unspliced band (lane 4). (H-Jâ²) NC markers, including Slug, Inca and Sox9, were examined in embryos injected with 7.5 ng L3MO in one animal dorsal blastomere at the eight-cell stage. Strong inhibition was observed for Slug (95%, 18 of 19), Inca (89%, 24 of 27) and Sox9 (73%, 19 of 26). (K-M) Cranial cartilages were reduced by knockdown of Lrig3. Ventral views of Alcian Blue stained cartilage from embryos injected with control morpholino (K) or L3MO (L,M). ba, basihyal; br, branchial; ch, ceratohyal; m, Meckel's. Percentages of embryos with reduced head cartilage are 82% (38 of 47) at 7.5 ng L3MO and 97% (31 of 32) at 15 ng L3MO. (N-P) Rescue of L3MO effect. All embryos were injected with 15 ng L3MO, and embryos in N-Oâ² were co-injected with 20 pg Lrig3 mRNA; in situ hybridization with Inca (N-Nâ²) and Slug (O-Oâ²). Percentages of strongly affected (examples in N,O), mildly affected (Nâ²,Oâ²) and normal (Nâ²,Oâ²) are shown in P. |
|
|
Fig. 2. Suppression of Lrig3 by a splicing morpholino disturbed embryonic development. (A) RT-PCR shows that injection of L3MO decreased the mature Lrig3 mRNA while inducing the predicted â¼1 kb unspliced band, using intron-spanning primers for pseudoalleles Lrig3A and Lrig3B. ODC was loading control. (B-D) Phenotypes induced by L3MO. The morphants showed severe anterior defects, delayed or failed neural fold closure, and shortened axis. (C,D) Embryos were injected with 30 ng L3MO; uninjected control in B. (E-G) The phenotype was rescued by co-injection of Lrig3 mRNA. (E) Uninjected control; (F) L3MO (30 ng); (G) 30 ng of L3MO plus 20 pg Lrig3 mRNA. |
|
|
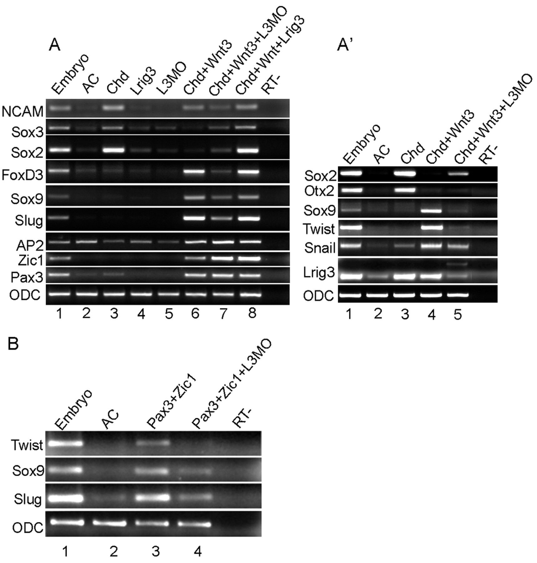
Fig. 4. Lrig3 is required for NC formation in animal caps downstream of Pax3 and Zic1. (A,Aâ²) L3MO inhibits NC marker induction by Chordin (Chd) plus Wnt3a in animal caps. Embryos were injected with 300 pg Chd, 1 ng Lrig3, 30 ng L3MO, 300 pg Chd + 300 pg Wnt3a, 300 pg Chd + 300 pg Wnt3a + 30 ng L3MO, or with 300 pg Wnt3a + 300 pg Chd +1 ng Lrig3. Gene expression was assayed by RT-PCR. (B) NC induced by co-injection of Pax3 and Zic1 was inhibited by L3MO. Pax3 (200 pg) and Zic1 (200 pg) each, alone or with 30 ng L3MO were injected, and assayed as in A. AC, uninjected animal caps. RT-, without reverse transcriptase. |
|
|
Fig. 5. Lrig3 is involved in NC formation by modulating Wnt and Fgf signaling. (A) Lrig3 slightly enhanced Xnr3 and Siamois induction by Wnt3a. Animal cap assay at stage 10, embryos injected with 300 pg Wnt3a or 300 pg Wnt3a + 1 ng Lrig3. (B) NC markers were moderately induced by the combination of Lrig3 and Wnt3a. Embryos were injected with Lrig3 (1 ng), Wnt3a (300 pg), Wnt3a and Lrig3, Chd (300 pg), Chd and Lrig3, and Chd, Wnt3a and Lrig3, and animal caps were assayed at equivalent stage 16. (C) Lrig3 enhanced the induction of Fgf3, Fgf4 and Fgf8 by Wnt3a. RNAs were injected at the concentrations listed in B, and animal caps were assayed at stages indicated. |
|
|
Fig. 6. Lrig3 attenuates Fgf signaling. (A) Lrig3 inhibited ERK phosphorylation. Embryos were injected with active Ras (HaRas, 100 pg), eFgf (1 pg), Lrig3 (1 ng), zebrafish sef (500 pg) or mkp3 (500 pg). Animal caps were treated with bFgf (20 ng/ml) for 3 hours as indicated. Cell lysates were analyzed for diphosphorylated (dp)-ERK and total (pan)-ERK. AC, untreated. (B) Overexpression of Lrig3 inhibits Xbra induction by bFgf. Animal caps were treated with bFgf (50 ng/ml) for 4 hours. Xbra expression was induced by bFgf treatment in uninjected (lane 4), but not in Lrig3 (1 ng) injected caps (lane 5). (C) Lrig3 did not attenuate Xbra expression induced by activin (250 pM). Injection of Smad7 (500 pg), but not of Lrig3 (1 ng), inhibited Xbra induction. (D) Lrig3 inhibits Fgf8 activity in animal caps. Embryos were injected with the indicated dose of Fgf8a alone or with 1 ng of Lrig3. Expression of Xbra, Xwnt8 and Xmsx1 was examined at equivalent stage 11.5. (E) Differential effect of Lrig3 on Slug and Twist induction by different doses of Fgf8a. Fgf8a at increasing doses, as indicated, was injected alone or with a constant amount (1 ng) of Lrig3, and induction of Slug and Twist was assayed at equivalent stage 22. |
|
|
Fig. 7. Lrig3-Xfgfr1 interactions. (A) The domain structure of wild-type Lrig3 and its deletion mutants; all constructs were tagged with Myc. LRRNT (blue box), leucine-rich repeat N-terminal domain; LRR TYP, leucine-rich repeats, typical; LRRCT (blue oval), leucine-rich repeat C-terminal domain; IG C2 (green oval), immunoglobulin C-2 Type; SP (yellow), signal peptide;. TM (purple), transmembrane domain. (B) Lrig3 binds to Xfgfr1 through its ectodomains. Co-immunoprecipitation was carried out in extracts of 293T cells co-transfected with Xfgfr1 and wild type or mutants of Lrig3 using anti-Xfgfr1 antibody, and blotted with anti-Myc antibody. (C) Lrig3 decreases Xfgfr1 levels. 293T cells were co-transfected with Xfgfr1 and Lrig3 or GFP, which was used to adjust the amount of DNA. Xfgfr1 and endogenous diphospho-ERK and Pan-ERK were detected by western blotting. Actin was employed as a loading control. IP, immunoprecipitate; WCL, whole cell lysate; WB, western blot. |
|
|
lrig3 (leucine-rich repeats and immunoglobulin-like domains 3) gene expression in bisected Xenopus laevis embryo, mid-sagittal section, assayed via in situ hybridization, NF stage 10.5, dorsal left, animal pole up. |
|
|
lrig3 (leucine-rich repeats and immunoglobulin-like domains 3) gene expression in Xenopus laevis embryo, assayed via in situ hybridization, NF stage 25, lateral view, anterior left, dorsal up. |
|
|
lrig3 (leucine-rich repeats and immunoglobulin-like domains 3) gene expression in Xenopus laevis embryo, assayed via in situ hybridization, NF stage 28, lateral view, anterior left, dorsal up. |
|
|
Fig. S3. Depletion of Lrig3 by L3MO inhibited NC formation. Embryos were injected with 15 ng L3MO into one dorsal blastomere at the four-cell stage. The expression of the retinal marker Rx2A (A-Aâ²â²) and the NC markers Ap2a (B-Bâ²â²), Traf4 (C-Câ²â²) and Twist (D-Dâ²â²) was examined at the late neurula stage; the injection side was visualized by lacZ staining. Rx2a was modestly decreased on the injected side (48%, 13 of 27 embryos). Traf4 (80%, 16 of 20), Twist (83%, 25 of 30), and Ap2a (80%, 16 of 20) were strongly inhibited. |
|
|
Fig. S4. Mesoderm formation was not substantially affected by L3MO. The mesoderm markers Xbra, Chordin, Goosecoid (Gsc), and Cerberus were examined by whole-mount in situ hybridization at stage 11 in embryos injected dorsally at the four-cell stage with 30 ng L3MO. |
|
|
Fig. S5. Injection of L3MO inhibited trigerminal nerve formation. One dorsal blastomere of 4-cell stage embryos was injected with either control MO (A,C) or L3MO (B,D), and allowed to develop to stage 35. Two branches of the trigeminal nerve, the ophthalmic and mandibular, were visualized by whole-mount in situ hybridization with Synuclein γ. The expression of Synuclein γ was reduced on the Lrig3-depleted side (77%, 20 of 26 embryos), while embryos injected with control MO showed normal expression (92%, 12 of 13). |
|
|
Fig. S7. Interaction between Xfgfr1 and Lrig3 were examined by co-immunopriciptation (IP). HEK293T cells were co-transfected with Xfgfr1 and Lrig3-Flag, lysed and immunopriciptated with anti-Flag antibody (M2), anti-XFGFR1 antibody or mouse IgG. Xfgfr1 was detected after IP with anti-Flag (left gel), while Lrig3-Flag was detected after IP with anti-Xfgfr1 (right gel). WCL, whole cell lysate. |
References [+] :
Abu-Elmagd,
Frizzled7 mediates canonical Wnt signaling in neural crest induction.
2006, Pubmed,
Xenbase
Abu-Elmagd, Frizzled7 mediates canonical Wnt signaling in neural crest induction. 2006, Pubmed , Xenbase
Amaya, FGF signalling in the early specification of mesoderm in Xenopus. 1993, Pubmed , Xenbase
Bellmeyer, The protooncogene c-myc is an essential regulator of neural crest formation in xenopus. 2003, Pubmed , Xenbase
Bhushan, Smad7 inhibits mesoderm formation and promotes neural cell fate in Xenopus embryos. 1998, Pubmed , Xenbase
Böttcher, The transmembrane protein XFLRT3 forms a complex with FGF receptors and promotes FGF signalling. 2004, Pubmed , Xenbase
Bradley, The structure and expression of the Xenopus Krox-20 gene: conserved and divergent patterns of expression in rhombomeres and neural crest. 1993, Pubmed , Xenbase
Carballada, Phosphatidylinositol-3 kinase acts in parallel to the ERK MAP kinase in the FGF pathway during Xenopus mesoderm induction. 2001, Pubmed , Xenbase
Chang, Neural crest induction by Xwnt7B in Xenopus. 1998, Pubmed , Xenbase
Christian, Interactions between Xwnt-8 and Spemann organizer signaling pathways generate dorsoventral pattern in the embryonic mesoderm of Xenopus. 1993, Pubmed , Xenbase
Chung, ANR5, an FGF target gene product, regulates gastrulation in Xenopus. 2007, Pubmed , Xenbase
Cornell, Notch in the pathway: the roles of Notch signaling in neural crest development. 2005, Pubmed , Xenbase
Curran, Expression of activated MAP kinase in Xenopus laevis embryos: evaluating the roles of FGF and other signaling pathways in early induction and patterning. 2000, Pubmed , Xenbase
Deardorff, A role for frizzled 3 in neural crest development. 2001, Pubmed , Xenbase
Essex, Expression of Xenopus snail in mesoderm and prospective neural fold ectoderm. 1993, Pubmed , Xenbase
Eswarakumar, Cellular signaling by fibroblast growth factor receptors. 2005, Pubmed
Fletcher, FGF8 spliceforms mediate early mesoderm and posterior neural tissue formation in Xenopus. 2006, Pubmed , Xenbase
García-Castro, Ectodermal Wnt function as a neural crest inducer. 2002, Pubmed
Gawantka, Antagonizing the Spemann organizer: role of the homeobox gene Xvent-1. 1995, Pubmed , Xenbase
Gupta, Dominant-negative mutants of the SH2/SH3 adapters Nck and Grb2 inhibit MAP kinase activation and mesoderm-specific gene induction by eFGF in Xenopus. 1998, Pubmed , Xenbase
Gur, LRIG1 restricts growth factor signaling by enhancing receptor ubiquitylation and degradation. 2004, Pubmed
Hardcastle, FGF-8 stimulates neuronal differentiation through FGFR-4a and interferes with mesoderm induction in Xenopus embryos. 2000, Pubmed , Xenbase
Harland, In situ hybridization: an improved whole-mount method for Xenopus embryos. 1991, Pubmed , Xenbase
Hong, The activity of Pax3 and Zic1 regulates three distinct cell fates at the neural plate border. 2007, Pubmed , Xenbase
Hongo, FGF signaling and the anterior neural induction in Xenopus. 1999, Pubmed , Xenbase
Hoppler, Expression of a dominant-negative Wnt blocks induction of MyoD in Xenopus embryos. 1996, Pubmed , Xenbase
Hoppler, Wnt signalling: variety at the core. 2007, Pubmed
Hopwood, A Xenopus mRNA related to Drosophila twist is expressed in response to induction in the mesoderm and the neural crest. 1989, Pubmed , Xenbase
Huang, Induction of the neural crest and the opportunities of life on the edge. 2004, Pubmed , Xenbase
Ikeya, Wnt signalling required for expansion of neural crest and CNS progenitors. 1997, Pubmed
Isaacs, eFGF is expressed in the dorsal midline of Xenopus laevis. 1995, Pubmed , Xenbase
Ishibashi, Distinct roles of maf genes during Xenopus lens development. 2001, Pubmed , Xenbase
Kishi, Requirement of Sox2-mediated signaling for differentiation of early Xenopus neuroectoderm. 2000, Pubmed , Xenbase
Kofron, Wnt11/beta-catenin signaling in both oocytes and early embryos acts through LRP6-mediated regulation of axin. 2007, Pubmed , Xenbase
Kos, The winged-helix transcription factor FoxD3 is important for establishing the neural crest lineage and repressing melanogenesis in avian embryos. 2001, Pubmed
Kovalenko, Sef inhibits fibroblast growth factor signaling by inhibiting FGFR1 tyrosine phosphorylation and subsequent ERK activation. 2003, Pubmed
LaBonne, Neural crest induction in Xenopus: evidence for a two-signal model. 1998, Pubmed , Xenbase
Laederich, The leucine-rich repeat protein LRIG1 is a negative regulator of ErbB family receptor tyrosine kinases. 2004, Pubmed
Lombardo, Expression and functions of FGF-3 in Xenopus development. 1998, Pubmed , Xenbase
Luo, Inca: a novel p21-activated kinase-associated protein required for cranial neural crest development. 2007, Pubmed , Xenbase
Luo, Induction of neural crest in Xenopus by transcription factor AP2alpha. 2003, Pubmed , Xenbase
Luo, Transcription factor AP-2 is an essential and direct regulator of epidermal development in Xenopus. 2002, Pubmed , Xenbase
Mayor, Induction of the prospective neural crest of Xenopus. 1995, Pubmed , Xenbase
Mayor, Distinct elements of the xsna promoter are required for mesodermal and ectodermal expression. 1993, Pubmed , Xenbase
Monsoro-Burq, Neural crest induction by paraxial mesoderm in Xenopus embryos requires FGF signals. 2003, Pubmed , Xenbase
Monsoro-Burq, Msx1 and Pax3 cooperate to mediate FGF8 and WNT signals during Xenopus neural crest induction. 2005, Pubmed , Xenbase
Nakata, Xenopus Zic family and its role in neural and neural crest development. 1998, Pubmed , Xenbase
Nie, Regulation of Xenopus gastrulation by ErbB signaling. 2007, Pubmed , Xenbase
Nie, Regulation of early Xenopus development by ErbB signaling. 2006, Pubmed , Xenbase
Pasqualetti, Ectopic Hoxa2 induction after neural crest migration results in homeosis of jaw elements in Xenopus. 2000, Pubmed , Xenbase
Pohl, Overexpression of the transcriptional repressor FoxD3 prevents neural crest formation in Xenopus embryos. 2001, Pubmed , Xenbase
Ribisi, Ras-mediated FGF signaling is required for the formation of posterior but not anterior neural tissue in Xenopus laevis. 2000, Pubmed , Xenbase
Saint-Jeannet, Regulation of dorsal fate in the neuraxis by Wnt-1 and Wnt-3a. 1997, Pubmed , Xenbase
Sato, Neural crest determination by co-activation of Pax3 and Zic1 genes in Xenopus ectoderm. 2005, Pubmed , Xenbase
Schlessinger, Common and distinct elements in cellular signaling via EGF and FGF receptors. 2004, Pubmed
Schohl, A role for maternal beta-catenin in early mesoderm induction in Xenopus. 2003, Pubmed , Xenbase
Shattuck, LRIG1 is a novel negative regulator of the Met receptor and opposes Met and Her2 synergy. 2007, Pubmed
Smith, Expression of a Xenopus homolog of Brachyury (T) is an immediate-early response to mesoderm induction. 1991, Pubmed , Xenbase
Spokony, The transcription factor Sox9 is required for cranial neural crest development in Xenopus. 2002, Pubmed , Xenbase
Steventon, Genetic network during neural crest induction: from cell specification to cell survival. 2005, Pubmed
Streit, Initiation of neural induction by FGF signalling before gastrulation. 2000, Pubmed
Suga, Xenopus ADAMTS1 negatively modulates FGF signaling independent of its metalloprotease activity. 2006, Pubmed , Xenbase
Tamai, LDL-receptor-related proteins in Wnt signal transduction. 2000, Pubmed , Xenbase
Tannahill, Developmental expression of the Xenopus int-2 (FGF-3) gene: activation by mesodermal and neural induction. 1992, Pubmed , Xenbase
Tao, Maternal wnt11 activates the canonical wnt signaling pathway required for axis formation in Xenopus embryos. 2005, Pubmed , Xenbase
Tsang, Identification of Sef, a novel modulator of FGF signalling. 2002, Pubmed , Xenbase
Tsang, A role for MKP3 in axial patterning of the zebrafish embryo. 2004, Pubmed
Tsang, Promotion and attenuation of FGF signaling through the Ras-MAPK pathway. 2004, Pubmed , Xenbase
Turner, Expression of achaete-scute homolog 3 in Xenopus embryos converts ectodermal cells to a neural fate. 1994, Pubmed , Xenbase
Umbhauer, Mesoderm induction in Xenopus caused by activation of MAP kinase. 1995, Pubmed , Xenbase
Vallin, Cloning and characterization of three Xenopus slug promoters reveal direct regulation by Lef/beta-catenin signaling. 2001, Pubmed , Xenbase
Whitman, Involvement of p21ras in Xenopus mesoderm induction. 1992, Pubmed , Xenbase
Yanfeng, Wnt-frizzled signaling in the induction and differentiation of the neural crest. 2003, Pubmed
Yokota, A novel role for a nodal-related protein; Xnr3 regulates convergent extension movements via the FGF receptor. 2003, Pubmed , Xenbase
Yoshitake, Misexpression of Polycomb-group proteins in Xenopus alters anterior neural development and represses neural target genes. 1999, Pubmed , Xenbase
Zhao, Isolation and characterization of a Xenopus gene (XMLP) encoding a MARCKS-like protein. 2001, Pubmed , Xenbase
