Click here to close
Hello! We notice that you are using Internet Explorer, which is not supported by Xenbase and may cause the site to display incorrectly.
We suggest using a current version of Chrome,
FireFox, or Safari.
???displayArticle.abstract???
Transport across the nuclear envelope (NE) is mediated by nuclear pore complexes (NPCs). These structures are composed of various subcomplexes of proteins that are each present in multiple copies and together establish the eightfold symmetry of the NPC. One evolutionarily conserved subcomplex of the NPC contains the nucleoporins Nup53 and Nup155. Using truncation analysis, we have defined regions of Nup53 that bind to neighboring nucleoporins as well as those domains that target Nup53 to the NPC in vivo. Using this information, we investigated the role of Nup53 in NE and NPC assembly using Xenopus egg extracts. We show that both events require Nup53. Importantly, the analysis of Nup53 fragments revealed that the assembly activity of Nup53 depleted extracts could be reconstituted using a region of Nup53 that binds specifically to its interacting partner Nup155. On the basis of these results, we propose that the formation of a Nup53-Nup155 complex plays a critical role in the processes of NPC and NE assembly.
Figure 1. Summary of human Nup53 truncation characterization. Compilation of Nup53 truncation interaction, localization, and depletion phenotype rescue data. NH2- and COOH-terminal human Nup53 truncations were constructed based on regions that are well conserved among orthologues with considerations of predicted secondary structure. Helical stretches from amino acid residues 181â193, 216â226, and 314â326 are represented by light gray bars. Interaction data were obtained either by silver staining, Western blot, or both. Interactions detected (+) or not detected (â) between indicated Nups and Nup53 truncations are shown. Localization was scored as either nuclear rim (NR), nuclear (N), or cytoplasmic (C). The ability of the various Nup53 truncations to rescue the Nup53 depletion phenotype was monitored by DilC18 NE membrane staining.
Figure 2. Nup53 domain interaction analysis using GST-pulldown assays. (AâC) Purified recombinant GST, GST-Nup53, or various GST-Nup53 truncations immobilized on glutathione-Sepharose 4B beads were incubated with extracts from purified rat liver NEs (+) or buffers alone (â). After binding and washing, bead-bound proteins were eluted, separated by SDS-PAGE, and detected with either silver staining (SS) or Western blotting (WB) by using antibodies against the indicated Nups. Positions of GST-fusions (white asterisks), relevant Nups (black asterisks and name), and mass markers are indicated in kilodaltons.
Figure 3. In vivo localization of enhanced green fluorescent protein (EGFP)âNup53 truncations. (A and B) Plasmids encoding either full-length Nup53 or the indicated truncations fused to EGFP were transfected into HeLa cells. Cellular distribution of the indicated GFP chimeras (GFP) and merged images of the GFP fusions and nuclear DNA was detected by staining with the DNA binding dye Hoechst (GFP-DNA) was determined by fluorescence microscopy following 36 h of transient expression. The transfected cells growing on coverslips were processed for fluorescence microscopy either by formaldehyde fixation followed by Triton X-100 permeabilization (F/T) or Triton X-100 permeabilization before formaldehyde fixation (T/F). Bar, 10 μm
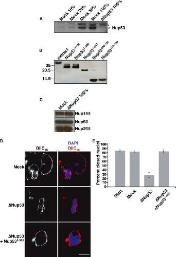
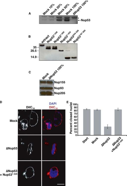
Figure 4. Depletion of Nup53 from cytosol blocks formation of a closed NE. (A) Amount of xNup53 in mock-depleted (Mock) and Nup53-depleted (ÎNup53) cytosolic extracts (equal volumes) were compared by SDS-PAGE and western blotting by using α-Nup53 antibodies. Varying amounts of untreated cytosol were loaded for comparison. A cross-reacting band indicated with an asterisk serves as a loading control. (B) For add-back experiments, amounts of recombinant proteins corresponding to approximately endogenous levels of Xenopus Nup53 (extract) were used. Purified full-length Nup531-326 and truncation fragments (Nup531-300, Nup531-203, Nup53204-326, and Nup53167-300) were analyzed by SDS-PAGE and Western blotting by using anti-Nup53 antibodies. Mass markers are indicated in kilodaltons. (C) Equal amounts of mock-depleted (Mock) or Nup53-depleted (ÎNup53) cytosolic extracts were analyzed by SDS-PAGE and Western blotting by using anti-Nup155, anti-Nup93, and anti-Nup205 antibodies. (D) Nuclei assembled in vitro in Mock, ÎNup53 extracts, or ÎNup53 extracts after addition of full-length Nup53. Membranes are visualized by using the membrane dye DilC18 (red). Chromatin was stained with 4,6-diamidino-2-phenylindole (DAPI) (blue). Bar, 10 μm. (E) Quantitation of closed NE formation of experiments performed as in D. More than 100 randomly chosen chromatin substrates per reaction were counted. Average of three independent experiments are shown, error bars represent the SD over the three experiments.
Figure 5. Depletion of Nup53 from cytosol blocks NPC assembly. (A) Transmission electron microscopy of nuclear assembly reactions of Mock, ÎNup53 extracts, or ÎNup53 extracts after addition of full-length Nup53. Black bar, 2 μm; white bar, 210 nm. (B) Nuclear assembly reactions of Mock, ÎNup53 extracts, or ÎNup53 extracts after addition of full-length Nup53. Reactions were analyzed by immunofluorescence against mAb414 (green). Chromatin was stained with DAPI (blue). Bar, 10 μm.
Figure 6. Characterization of in vitro-assembled nuclei. (A) Nuclei assembled in vitro in Mock, ÎNup53 extracts, or ÎNup53 extracts after addition of full-length Nup53. Nuclear import reaction was performed using fluorescein isothiocyanate (FITC)-labeled BSA-NLS 20â30 min before fixation. Membranes are visualized by using the membrane dye DilC18 (red). FITC BSA-NLS (green). Chromatin was stained with DAPI (blue). Bar, 10 μm. (B) Nuclei assembled in vitro in Mock, ÎNup53 extracts, or ÎNup53 extracts after addition of GST-Nup53. Localization of the recombinant protein was analyzed by immunofluorescence using α-GST (red). Chromatin was stained with DAPI (blue).
Figure 7. Nup53 fragments that interact with NDC1 or Nup93 alone are not sufficient to restore NE formation. (A) Nuclei assembled in vitro in Mock, ÎNup53 extracts, or ÎNup53 extracts after addition of Nup531-300, Nup531-203, and Nup53204-326. Membranes are visualized by using the membrane dye DilC18 (red). Chromatin was stained with DAPI (blue). Bar, 10 μm. (B) Quantitation of closed NE formation of experiments performed as described in A, including the truncation fragment Nup53167-300. More than 100 randomly chosen chromatin substrates per reaction were counted. Average of three independent experiments is shown. Error bars represent the SD over the three experiments
Figure 8. A Nup53 fragment that interacts with Nup155 is sufficient to restore NE formation. (A) Nuclei assembled in vitro in Mock, ÎNup53 extracts, or ÎNup53 extracts after addition of full-length Nup53, and the Nup53167-300 fragment. Maximum intensity projections of three-dimensional stack are shown. Membranes are visualized by using the membrane dye DilC18 (red). Chromatin was stained with DAPI (blue). (B) Nuclei assembled as described in A were analyzed by immunofluorescence by using Nup155 antibodies (red). Chromatin was stained with DAPI (blue). (C) Nuclei assembled as in A and B were analyzed by immunofluorescence using Nup93 antibodies (red). Chromatin was stained with DAPI (blue). Bar, 10 μm.
Antonin,
The integral membrane nucleoporin pom121 functionally links nuclear pore complex assembly and nuclear envelope formation.
2005, Pubmed,
Xenbase
Antonin,
The integral membrane nucleoporin pom121 functionally links nuclear pore complex assembly and nuclear envelope formation.
2005,
Pubmed
,
Xenbase Bastos,
Nup84, a novel nucleoporin that is associated with CAN/Nup214 on the cytoplasmic face of the nuclear pore complex.
1997,
Pubmed Belgareh,
An evolutionarily conserved NPC subcomplex, which redistributes in part to kinetochores in mammalian cells.
2001,
Pubmed Burke,
Remodelling the walls of the nucleus.
2002,
Pubmed Daigle,
Nuclear pore complexes form immobile networks and have a very low turnover in live mammalian cells.
2001,
Pubmed
,
Xenbase D'Angelo,
Nuclear pores form de novo from both sides of the nuclear envelope.
2006,
Pubmed
,
Xenbase Devos,
Simple fold composition and modular architecture of the nuclear pore complex.
2006,
Pubmed Fahrenkrog,
The nuclear pore complex, nuclear transport, and apoptosis.
2006,
Pubmed Finlay,
A complex of nuclear pore proteins required for pore function.
1991,
Pubmed Forbes,
Spontaneous formation of nucleus-like structures around bacteriophage DNA microinjected into Xenopus eggs.
1983,
Pubmed
,
Xenbase Franz,
Nup155 regulates nuclear envelope and nuclear pore complex formation in nematodes and vertebrates.
2005,
Pubmed
,
Xenbase Franz,
MEL-28/ELYS is required for the recruitment of nucleoporins to chromatin and postmitotic nuclear pore complex assembly.
2007,
Pubmed
,
Xenbase Galy,
Caenorhabditis elegans nucleoporins Nup93 and Nup205 determine the limit of nuclear pore complex size exclusion in vivo.
2003,
Pubmed
,
Xenbase Grandi,
Nup93, a vertebrate homologue of yeast Nic96p, forms a complex with a novel 205-kDa protein and is required for correct nuclear pore assembly.
1997,
Pubmed
,
Xenbase Gurdon,
Injected nuclei in frog oocytes: fate, enlargement, and chromatin dispersal.
1976,
Pubmed
,
Xenbase Handa,
The crystal structure of mouse Nup35 reveals atypical RNP motifs and novel homodimerization of the RRM domain.
2006,
Pubmed Harel,
Removal of a single pore subcomplex results in vertebrate nuclei devoid of nuclear pores.
2003,
Pubmed
,
Xenbase Hartl,
Nuclear assembly with lambda DNA in fractionated Xenopus egg extracts: an unexpected role for glycogen in formation of a higher order chromatin intermediate.
1994,
Pubmed
,
Xenbase Hawryluk-Gara,
Vertebrate Nup53 interacts with the nuclear lamina and is required for the assembly of a Nup93-containing complex.
2005,
Pubmed
,
Xenbase Hetzer,
GTP hydrolysis by Ran is required for nuclear envelope assembly.
2000,
Pubmed
,
Xenbase Hetzer,
Distinct AAA-ATPase p97 complexes function in discrete steps of nuclear assembly.
2001,
Pubmed
,
Xenbase Hetzer,
Pushing the envelope: structure, function, and dynamics of the nuclear periphery.
2005,
Pubmed Isgro,
Binding dynamics of isolated nucleoporin repeat regions to importin-beta.
2005,
Pubmed Kraemer,
The human CAN protein, a putative oncogene product associated with myeloid leukemogenesis, is a nuclear pore complex protein that faces the cytoplasm.
1994,
Pubmed Krull,
Nucleoporins as components of the nuclear pore complex core structure and Tpr as the architectural element of the nuclear basket.
2004,
Pubmed Lohka,
Formation in vitro of sperm pronuclei and mitotic chromosomes induced by amphibian ooplasmic components.
1983,
Pubmed
,
Xenbase Loïodice,
The entire Nup107-160 complex, including three new members, is targeted as one entity to kinetochores in mitosis.
2004,
Pubmed Mansfeld,
The conserved transmembrane nucleoporin NDC1 is required for nuclear pore complex assembly in vertebrate cells.
2006,
Pubmed
,
Xenbase Marelli,
A link between the synthesis of nucleoporins and the biogenesis of the nuclear envelope.
2001,
Pubmed Marelli,
Specific binding of the karyopherin Kap121p to a subunit of the nuclear pore complex containing Nup53p, Nup59p, and Nup170p.
1998,
Pubmed Mattaj,
Sorting out the nuclear envelope from the endoplasmic reticulum.
2004,
Pubmed Newport,
Nuclear reconstitution in vitro: stages of assembly around protein-free DNA.
1987,
Pubmed
,
Xenbase Powers,
Reconstituted nuclei depleted of a vertebrate GLFG nuclear pore protein, p97, import but are defective in nuclear growth and replication.
1995,
Pubmed
,
Xenbase Schwartz,
Modularity within the architecture of the nuclear pore complex.
2005,
Pubmed Stavru,
NDC1: a crucial membrane-integral nucleoporin of metazoan nuclear pore complexes.
2006,
Pubmed Tran,
Dynamic nuclear pore complexes: life on the edge.
2006,
Pubmed Ulbert,
Direct membrane protein-DNA interactions required early in nuclear envelope assembly.
2006,
Pubmed
,
Xenbase Walther,
The conserved Nup107-160 complex is critical for nuclear pore complex assembly.
2003,
Pubmed
,
Xenbase Walther,
The nucleoporin Nup153 is required for nuclear pore basket formation, nuclear pore complex anchoring and import of a subset of nuclear proteins.
2001,
Pubmed
,
Xenbase Walther,
The cytoplasmic filaments of the nuclear pore complex are dispensable for selective nuclear protein import.
2002,
Pubmed
,
Xenbase Wilson,
A trypsin-sensitive receptor on membrane vesicles is required for nuclear envelope formation in vitro.
1988,
Pubmed
,
Xenbase Yang,
Integral membrane proteins of the nuclear envelope are dispersed throughout the endoplasmic reticulum during mitosis.
1997,
Pubmed