Click here to close
Hello! We notice that you are using Internet Explorer, which is not supported by Xenbase and may cause the site to display incorrectly.
We suggest using a current version of Chrome,
FireFox, or Safari.
???displayArticle.abstract???
Cell polarity is an essential feature of animal cells contributing to morphogenesis. During Xenopus gastrulation, it is known that chordamesoderm cells are polarized and intercalate each other allowing anterior-posterior elongation of the embryo proper by convergent extension (CE). Although it is well known that the cellular protrusions at both ends of polarized cells exert tractive force for intercalation and that PCP pathway is known to be essential for the cell polarity, little is known about what triggers the cell polarization and what the polarization causes to control intracellular events enabling the intercalation that leads to the CE. In our research, we used EB3 (end-binding 3), a member of +TIPs that bind to the plus end of microtubule (MT), to visualize the intracellular polarity of chordamesoderm cells during CE to investigate the trigger of the establishment of cell polarity. We found that EB3 movement is polarized in chordamesoderm cells and that the notochord-somitetissue boundary plays an essential role in generating the cell polarity. This polarity was generated before the change of cell morphology and the polarized movement of EB3 in chordamesoderm cells was also observed near the boundary between the chordamesodermtissue and naïve ectodermtissue or lateralmesoderm tissues induced by a low concentration of nodal mRNA. These suggest that definitive tissue separation established by the distinct levels of nodal signaling is essential for the chordamesodermal cells to acquire mediolateral cell polarity.
???displayArticle.pubmedLink???
18270587 ???displayArticle.pmcLink???PMC2223072 ???displayArticle.link???PLoS One
Figure 1. Tracking of EB3-GFP movement shows microtubule growth in Xenopus explants.
(a) In an animal cap cell, EB3-GFP molecules show radially symmetrical movement toward the rim of the cell in the rose diagram (a'). (b) In a chordamesoderm cell, the movement was mostly bidirectional toward both ends of the cell (b'). (c, d) Magnification of the membrane region (white box) of a and b shows that EB3 moved toward the cytoplasmic membrane and disappeared after attaching to it in an animal cap cell (c), while EB3 moved along the membrane in a dorsal mesoderm cell. Arrows show the direction of the EB3 movement, and dotted lines indicate the cytoplasmic membrane. (d). (e) Z section of chordamesoderm cell reveals that most of the EB3 comets are observed in the plane, which is 1.2 from glass dish. In the planes, which are 4.2 and 7.2 from glass dish, the yolk granule were located in the center region of the cell and EB3 comets were located only near the cytoplasmic membrane (white arrow heads). Scale bars, 20 . Each scale of the rose diagrams corresponds to 10%.
Figure 2. Notochord-somite boundary and/or extra-notochord tissue attracts EB3 movement.
(a) A relatively late notochord cell (Stage 13~) that was proximal to the boundary. The cell was divided into three regions (left: L, center: C, right: R) of equal horizontal (mediolateral) length for tracking the EB3 comets to clarify the direction of their movement. The EB3 movements were highly biased and mostly rightward in the center portion (a'). (b) A late notochord cell (Stage 13~) that was distant from the boundary. No significant bias of the EB3 movement was observed (b'). (c) APC-GFP localization in the notochord in Keller explant. (d) APC-GFP localization in the chordamesoderm cells near the boundary in Keller explants. The localization was restricted to the one cell end pointing toward the boundary. (e) APC-GFP localization in the chordamesoderm cells located in the center of the notochord. Note that the localization was diffuse and unfocused. The dotted line indicates the notochord-somite boundary, and arrowheads indicate the localization of APC-GFP. Scale bars, 20 . Each scale of the rose diagrams corresponds to 10%.
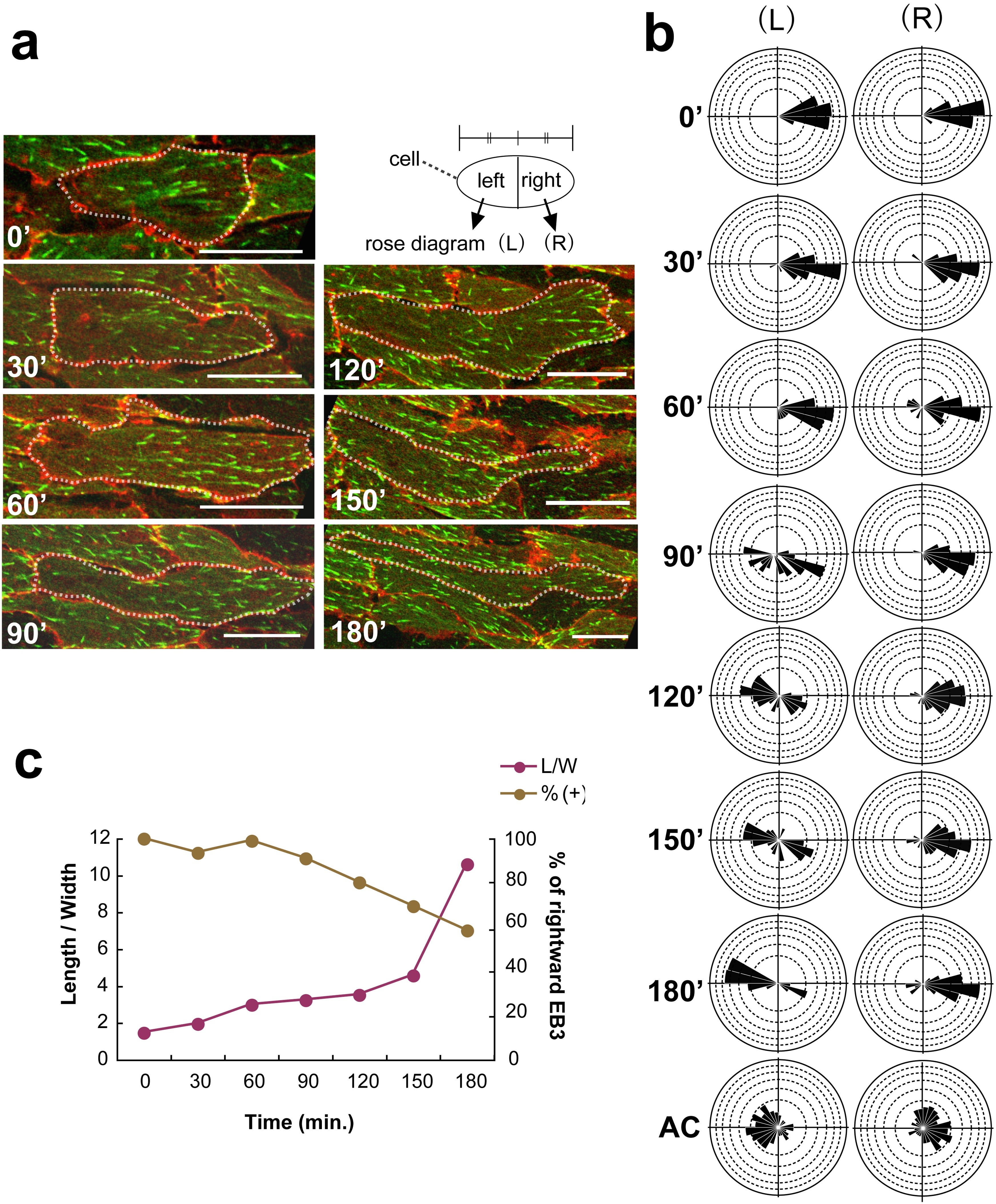
Figure 3. EB3 shows polarized movement independent of cell morphology in the early phases.
(a) Time course of cell-shape change from 0' to 180' in Keller explants. The dashed lines outline the shape of the cells. (b) Rose diagrams of EB3 movement in the indicated cells. Each cell was divided into left and right portions at the center of the horizontal (mediolateral) cell length, and the EB3 movements in each portion were plotted as rose diagrams. (L) Left and (R) right. (c) Correlation between cell shape (length/width) and bias of EB3 movement (rightward EB3; −45to +45. Note the biased rightward movement without significant cell-shape change. Scale bars, 20 . Each scale of the rose diagrams corresponds to 10%.
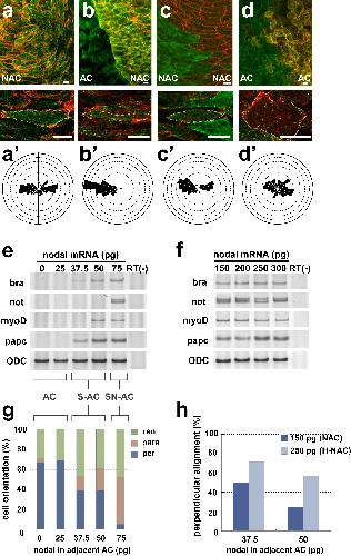
Figure 4. A heterogeneous combination of tissues can confer planar cell polarity.
(a) The single culture of animal cap expressing a high concentration of Nodal mRNA (12550 pg: NAC). (b) Combined culture of uninjected animal cap (AC) and NAC. Homogenous combined cultures of NAC (c) and AC (d). The EB3 in the cells in panels a respectively, was tracked. (a'') Rose diagrams of the EB3 movements in cells a. (e) RT-PCR (reverse transcription-polymerase chain reaction) analysis of low concentration of Nodal-mRNA (255 pg) injected animal caps. Animal caps into which a relatively high concentration of Nodal mRNA (75 pg: SN-AC) was injected expressed the chordamesoderm and somite marker, Xnot and XmyoDa, papc, and those receiving a relatively low concentration of Nodal mRNA (37.50 pg: S-AC) expressed only the somite marker, XmyoD. (f) RT-PCR analysis of high concentration of Nodal-mRNA (150 pg00 pg: NAC, H-NAC). (g) The angle of the cell body in relation to the border in NAC (150 pg) combined with explants treated with different Nodal levels (05 pg of mRNA). Cell alignment perpendicular to the boundary, representing the mediolateral polarity, was observed when the combination was heterogeneous and loss when the combination became more homogeneous (37.55 pg). (per: perpendicular, para: parallel, ran: random) (h) The ratio of perpendicularly aligned cells in relation to the border was altered by difference of nodal signaling level. The cells in H-NAC (250 pg) tended to align perpendicular to the border with S-AC (37.50 pg). Scale bars, 20 mm (a). Each scale of the rose diagrams corresponds to 10%.
Figure S3.(a) Fibrillin antibody staining of a Keller explant at Stage 12. Fibrillin was localized to the cytoplasm (puncta). (b) Stage 14. The fibrous structure of fibrillin was formed. (c) Stage 16. The dotted line shows the notochord-somite boundary. An enrichment of fibrillin accumulation was observed around the notochord. (a'') Fibrillin antibody staining of nocodazole treated Keller explants at Stage 12~16. The fibrillin accumulation around the notochord was inhibited by nocodazole, an inhibitor of MT polymerization.
Figure S2. Smad 2 is an intracellular component of activin/nodal signaling, thus smad2-expressing AC induced chordamesoderm tissue cell autonomously. RT-PCR analysis showed that AC receiving over 250 pg smad2 mRNA expressed the chordamesoderm marker. When the AC was co-cultured with Smad2-AC, EB3 in the AC cells moved randomly, unlike that in the AC cells co-cultured with Activin expressing AC, which moved toward the boundary in a mirror image. These results suggest that the boundary between two distinct tissues has information to attract the EB3 movement; moreover, the attracting cue is specific for chordamesoderm tissue, because the EB3 in the AC moved randomly near the tissue boundary.
Figure S4. To investigate the relevance of the PCP pathway in the biased EB3 movement, a dominant-negative form of Dishevelled (D2) was co-injected with activin mRNA. The EB3 in D2-AAC moved toward the boundary with AC. This result shows that the biased EB3 movement is independent of the PCP pathway.
Adler,
Planar signaling and morphogenesis in Drosophila.
2002, Pubmed
Adler,
Planar signaling and morphogenesis in Drosophila.
2002,
Pubmed Ariizumi,
Dose and time-dependent mesoderm induction and outgrowth formation by activin A in Xenopus laevis.
1991,
Pubmed
,
Xenbase Chung,
FGF signal regulates gastrulation cell movements and morphology through its target NRH.
2005,
Pubmed
,
Xenbase Dent,
Cytoskeletal dynamics and transport in growth cone motility and axon guidance.
2003,
Pubmed Hyodo-Miura,
XGAP, an ArfGAP, is required for polarized localization of PAR proteins and cell polarity in Xenopus gastrulation.
2006,
Pubmed
,
Xenbase Iioka,
Essential role of MARCKS in cortical actin dynamics during gastrulation movements.
2004,
Pubmed
,
Xenbase Jankovics,
Transiently reorganized microtubules are essential for zippering during dorsal closure in Drosophila melanogaster.
2006,
Pubmed Jones,
Nodal-related signals induce axial mesoderm and dorsalize mesoderm during gastrulation.
1995,
Pubmed
,
Xenbase Keller,
Shaping the vertebrate body plan by polarized embryonic cell movements.
2002,
Pubmed Keller,
Cell intercalation during notochord development in Xenopus laevis.
1989,
Pubmed
,
Xenbase Keller,
Mechanisms of convergence and extension by cell intercalation.
2000,
Pubmed Kroboth,
Lack of adenomatous polyposis coli protein correlates with a decrease in cell migration and overall changes in microtubule stability.
2007,
Pubmed Lane,
Microtubule disruption reveals that Spemann's organizer is subdivided into two domains by the vegetal alignment zone.
1997,
Pubmed
,
Xenbase Mimori-Kiyosue,
Adenomatous polyposis coli (APC) protein moves along microtubules and concentrates at their growing ends in epithelial cells.
2000,
Pubmed
,
Xenbase Mlodzik,
Planar cell polarization: do the same mechanisms regulate Drosophila tissue polarity and vertebrate gastrulation?
2002,
Pubmed Mogensen,
The adenomatous polyposis coli protein unambiguously localizes to microtubule plus ends and is involved in establishing parallel arrays of microtubule bundles in highly polarized epithelial cells.
2002,
Pubmed Munemitsu,
The APC gene product associates with microtubules in vivo and promotes their assembly in vitro.
1994,
Pubmed Ninomiya,
Antero-posterior tissue polarity links mesoderm convergent extension to axial patterning.
2004,
Pubmed
,
Xenbase Nishimura,
Role of the PAR-3-KIF3 complex in the establishment of neuronal polarity.
2004,
Pubmed Nutt,
Xenopus Sprouty2 inhibits FGF-mediated gastrulation movements but does not affect mesoderm induction and patterning.
2001,
Pubmed
,
Xenbase Schambony,
Wnt-5A/Ror2 regulate expression of XPAPC through an alternative noncanonical signaling pathway.
2007,
Pubmed
,
Xenbase Seifert,
Frizzled/PCP signalling: a conserved mechanism regulating cell polarity and directed motility.
2007,
Pubmed Skoglund,
Xenopus fibrillin regulates directed convergence and extension.
2007,
Pubmed
,
Xenbase Skoglund,
Xenopus fibrillin is expressed in the organizer and is the earliest component of matrix at the developing notochord-somite boundary.
2006,
Pubmed
,
Xenbase Smith,
Wild-type but not mutant APC associates with the microtubule cytoskeleton.
1994,
Pubmed Stepanova,
Visualization of microtubule growth in cultured neurons via the use of EB3-GFP (end-binding protein 3-green fluorescent protein).
2003,
Pubmed Strong,
Xbra3 induces mesoderm and neural tissue in Xenopus laevis.
2000,
Pubmed
,
Xenbase Tamai,
Cytochalasin B inhibits morphogenetic movement and muscle differentiation of activin-treated ectoderm in Xenopus.
1999,
Pubmed
,
Xenbase Vasiliev,
Polarization of pseudopodial activities: cytoskeletal mechanisms.
1991,
Pubmed Wallingford,
Dishevelled controls cell polarity during Xenopus gastrulation.
2000,
Pubmed
,
Xenbase Wallingford,
Convergent extension: the molecular control of polarized cell movement during embryonic development.
2002,
Pubmed
,
Xenbase Wang,
Implications for bcd mRNA localization from spatial distribution of exu protein in Drosophila oogenesis.
1994,
Pubmed Wittmann,
Cell motility: can Rho GTPases and microtubules point the way?
2001,
Pubmed Yamamoto,
Suppression of head formation by Xmsx-1 through the inhibition of intracellular nodal signaling.
2001,
Pubmed
,
Xenbase Zumbrunn,
Binding of the adenomatous polyposis coli protein to microtubules increases microtubule stability and is regulated by GSK3 beta phosphorylation.
2001,
Pubmed