Click here to close Hello! We notice that you are using Internet Explorer, which is not supported by Xenbase and may cause the site to display incorrectly. We suggest using a current version of Chrome, FireFox, or Safari.
XB-ART-37203
J Cell Sci 2008 Mar 01;121Pt 5:578-89. doi: 10.1242/jcs.018937.
Show Gene links Show Anatomy links

Xenopus NEDD1 is required for microtubule organization in Xenopus egg extracts.

Liu L, Wiese C.


???displayArticle.abstract???
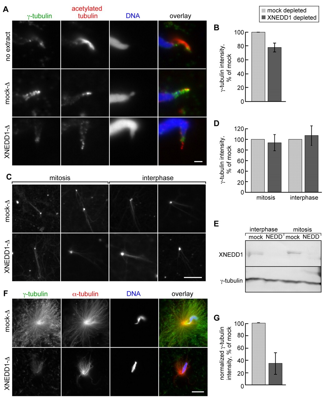
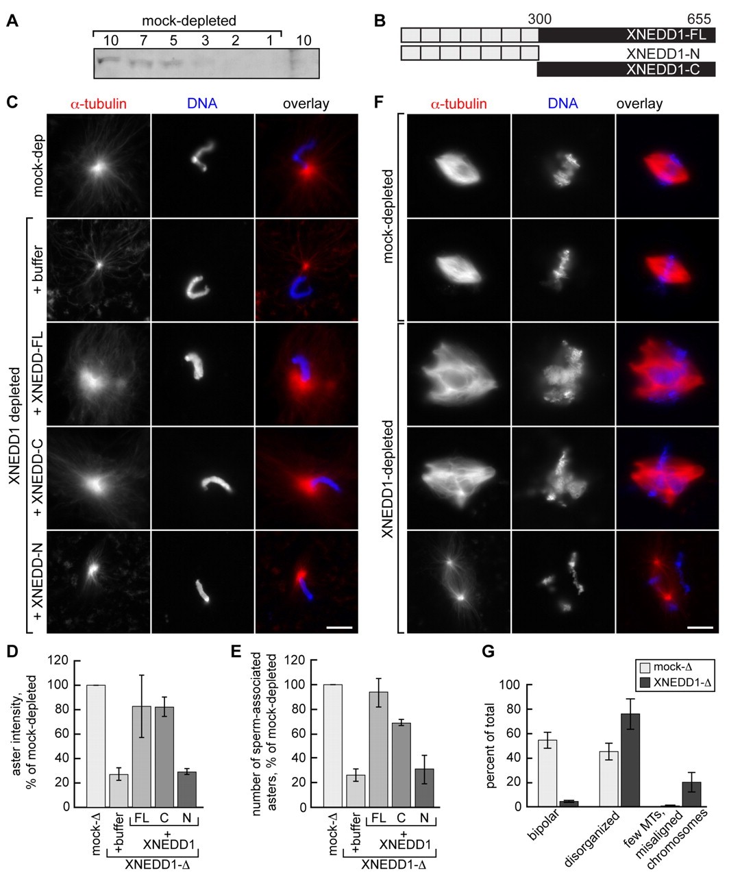
The centrosome serves as the major microtubule-nucleating and -organizing center in animal cells. It is composed of hundreds of proteins. The molecular details of how centrosomal proteins contribute to centrotome function are only beginning to emerge. Members of the neuron-precursor-cell-expressed developmentally downregulated protein 1 (NEDD1) family of conserved proteins have recently been implicated in recruiting gamma-tubulin and its associated proteins, which together make up the gamma-tubulin ring complex (gammaTuRC), to the centrosome. Human NEDD1 and its Drosophila ortholog Dgp71WD are WD-repeat proteins that interact with the gammaTuRC. Experimental knockdown of human NEDD1 was recently shown to result in loss of gamma-tubulin from the centrosome. By contrast, however, Dgp71WD knockdown has no effect on targeting the gammaTuRC to the centrosome in flies. Using Xenopus egg extracts, we show that Xenopus NEDD1 is mostly dispensable for targeting gamma-tubulin to centrosomes, but that microtubule organization is disrupted in NEDD1-depleted extracts. We show that NEDD1 exists in a complex that is distinct from the gammaTuRC, suggesting that NEDD1 may not be a bona fide subunit of the Xenopus gammaTuRC. We propose that the main function of NEDD1 in Xenopus is in microtubule organization.

???displayArticle.pubmedLink??? 18252801
???displayArticle.link??? J Cell Sci


Species referenced: Xenopus laevis
Genes referenced: bub1 cat nedd1 tubgcp3 tubgcp6


???attribute.lit??? ???displayArticles.show???