Click here to close
Hello! We notice that you are using Internet Explorer, which is not supported by Xenbase and may cause the site to display incorrectly.
We suggest using a current version of Chrome,
FireFox, or Safari.
???displayArticle.abstract???
Xenopus tadpoles can fully regenerate all major tissue types following tail amputation. TGF-beta signaling plays essential roles in growth, repair, specification, and differentiation of tissues throughout development and adulthood. We examined the localization of key components of the TGF-beta signaling pathway during regeneration and characterized the effects of loss of TGF-beta signaling on multiple regenerative events. Phosphorylated Smad2 (p-Smad2) is initially restricted to the p63+ basal layer of the regenerative epithelium shortly after amputation, and is later found in multiple tissue types in the regeneration bud. TGF-beta ligands are also upregulated throughout regeneration. Treatment of amputated tails with SB-431542, a specific and reversible inhibitor of TGF-beta signaling, blocks tail regeneration at multiple points. Inhibition of TGF-beta signaling immediately following tail amputation reversibly prevents formation of a wound epithelium over the future regeneration bud. Even brief inhibition immediately following amputation is sufficient, however, to irreversibly block the establishment of structures and cell types that characterize regenerating tissue and to prevent the proper activation of BMP and ERK signaling pathways. Inhibition of TGF-beta signaling after regeneration has already commenced blocks cell proliferation in the regeneration bud. These data reveal several spatially and temporally distinct roles for TGF-beta signaling during regeneration: (1) wound epithelium formation, (2) establishment of regeneration bud structures and signaling cascades, and (3) regulation of cell proliferation.
Fig. 3. Expression pattern of TGF-î² ligands during tail regeneration. (A) Whole-mount in situ hybridization with xTGF-î²2 antisense probe on regenerating tails at 0 hpa, 4 hpa, 8 hpa, 24 hpa, 2 dpa, and 3 dpa. Red arrows point to xTGF-î²2 expression (blue staining) in the regeneration bud. (B) Phase-contrast image at higher magnification of the 24 hpatail from panel A, showing xTGF-î²2 expression (red arrow) in the regeneration bud proper and not in the overlying epithelium (black arrow). (C) Whole-mount in situ hybridization with xTGF-î²5 antisense probe on regenerating tails at 0 hpa, 2 hpa, 4 hpa, 24 hpa, 2 dpa, and 3 dpa, showing expression of xTGF-î²5 (red arrows) as early as 2 hpa. (D) Phase contrast image at higher magnification of the 2 dpa sample from panel C, showing xTGF-î²5 expression (red arrows) in the regeneration bud proper but not in the overlying epithelium (black arrow). Arrowheads: amputation plane.
Fig. 7. Early inhibition of TGF-β signaling prevents subsequent activation of the BMP signaling pathway in the regeneration bud. Regenerates treated with 100 μM SB-431542 or 0.2% DMSO from 0 to 8 hpa were harvested at 2 dpa and processed for the following markers: (A) immunofluorescence against phospho-Smad1 (p-Smad1, green), showing that p-Smad1 in the regeneration bud proper is eliminated by SB-431542 treatment. p-Smad1 (blue) in unamputated stage-matched tadpole tails was unaffected by SB-431542 (bottom row); (B) in situ hybridization with xMsx1 antisense probe (purple)âblack arrow: xMsx1 expression in the dorsal blastema; (C) immunofluorescence for the mitotic marker phospho-Histone H3 (pH3, green). Total DNA in panels A and C is shown in blue. Arrowheads: amputation plane. Scale bar: 100 μM.
Fig. 1. Timecourse of phospho-Smad2 activation during tail regeneration. (A) p-Smad2 staining of regenerates harvested at 0, 1, 2, 4, 8, and 24 hpa, and at 2 and 3 dpa (B) 4 hpa and 2 dpa regenerates treated with 100 μM SB-431542 at 0 hpa and 24 hpa, respectively, show no p-Smad2 staining. Phenotypic differences in SB-431542-treated regenerates are discussed later in this work (see Fig. 4). Arrowheads: amputation plane. (C) Regenerates stained for p-Smad2 at 0â², 15â², 30â², and 1 h post-amputation. A higher-magnification view of the boxed region of each image is shown below it. Arrows point to representative p-Smad2-positive nuclei.
Fig. 2. Localization of phospho-Smad2 staining. (A) Regenerates treated with 0.2% DMSO or 100 μM SB-431542 at 0 hpa and fixed at 4 or 24 hpa were double stained with anti-p-Smad2 (green) and anti-p63 (red). DNA is stained in blue. A high-power confocal section through the regeneration bud area is shown. Note total overlap between p-Smad2 and p63 at 4 hpa but not at 24 hpa. White arrow marks a representative nucleus in the p-Smad2+/p63+ layer. Pink arrow marks an apical epidermal cell that does not express p-Smad2. (B) Low power confocal section of the DMSO-treated regenerate in panel A, showing that p63+ cells in the fin (white arrowhead) do not express p-Smad2. (C) 3 dpa regenerates, treated with 0.2% DMSO or 100 μM SB-431542 at 2 dpa, were stained for p-Smad2 (green), phospho-Tyrosine (pTyr, red), and DNA (blue). Arrow: apical epithelial cell; arrowhead: basal epithelial cell; bl: blastema; nt: neural tube; not: notochord. Scale bar: 50 μm.
Fig. 4. Inhibition of TGF-β signaling perturbs tail regeneration. (A) Amputated tadpoles were treated with 100 μM SB-431542 (bottom row) or 0.2% DMSO (top row) at 0 hpa, and photographed at 0 and 8 hpa. Note that an epithelial layer has formed in the DMSO control (arrow), but not in the SB-treated tail, where cellular material leaks from the wound (arrowhead). Tadpoles were stained in vivo with Nile Blue to improve resolution. (B) Regenerates were treated with 100 μM SB-431542 at 3 dpa and photographed at 6 dpa. Arrowheads mark the plane of amputation. (C) Regenerates were treated with 100 μM SB-431542 from 0 to 8 hpa and photographed at 6 dpa. Compare to the DMSO control in panel B. Arrow: healed epithelium.
Fig. 5. Inhibition of p-Smad2 signaling reversibly prevents formation of an epithelial layer over the amputation site. The apical layer of the tadpoleskin was labeled with 1 mg/ml sulfo-NHS-LC-biotin before amputation. (A) Regenerates were treated with 100 μM SB-431542 or 0.2% DMSO at 0 hpa, fixed at 0, 1, 2, 4, and 8 hpa, and stained with streptavidin (red, apical epithelial layer) and anti-p63 (green, basal epithelial layer). Arrow: medial area showing no epithelial healing; arrowhead: fin showing normal epithelial healing. (B) Inhibition of epithelial healing is reversible. Regenerates were treated with 100 μM SB-431542 or 0.2% DMSO from 0 to 8 hpa, harvested at 2 dpa, and stained as above. Arrow: thickened epithelium seen at 2 dpa in the control but not the SB-431542-treated tadpole. Scale bar: 100 μm.
Fig. 8. Early inhibition of TGF-β signaling results in aberrant pERK1/2 activation in the regeneration bud. Immunofluorescence staining for phospho-ERK1/2 (red) and total DNA (blue). (A) 8 hpa untreated regenerates, showing pERK1/2 staining primarily in the wound epithelium (orange arrow). (B) 2 dpa regenerates, treated with 100 μM SB-431542 or 0.2% DMSO from 0 to 8 hpa. White arrow: blastemal p-ERK1/2 in controls. Green arrow: aberrant pERK1/2 in the epithelium of SB-431542-treated tadpoles. Arrowheads: amputation plane. Scale bar: 100 μM.
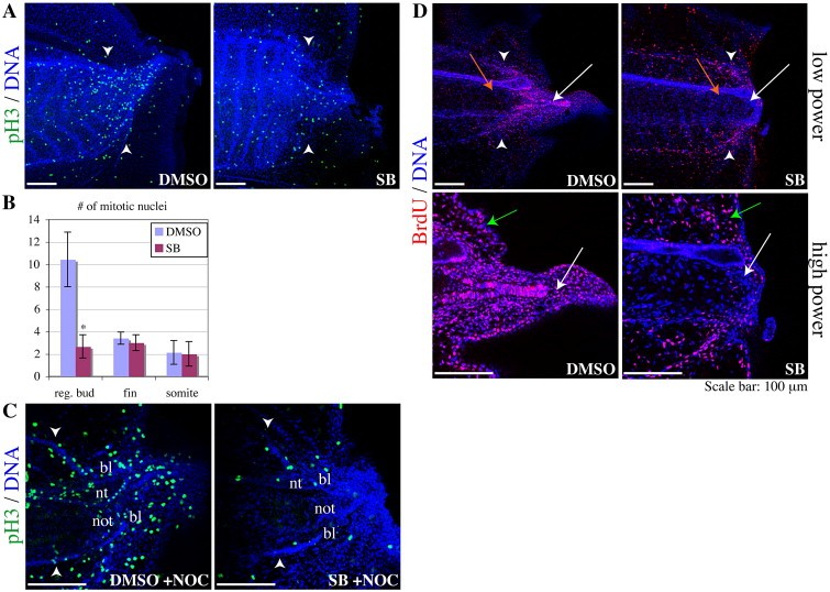
Fig. 9. Effect of late TGF-β inhibition on proliferation in the regeneration bud. (A) Phospho-Histone H3 (pH3) expression. Regenerates were treated with 100 μM SB-431542 or 0.2% DMSO at 2 dpa and harvested at 3 dpa for immunofluorescence for anti-pH3 (green). Total DNA is shown in blue. (B) Quantitation of pH3+ nuclei in 3 dpa regenerates treated as in panel A. Numbers of pH3+ nuclei in a 2000 μm2 area of a confocal section were counted in the regeneration bud, fin, and somite. For each sample, a similarly located area was selected. n = 7 for DMSO and 6 for SB, except for fin samples, where n = 5 for both DMSO and SB. Samples were drawn from 3 separate experiments, except for fins (2 experiments). Error bars: ± 1 SD. *p = 0.00005. (C) Regenerates were treated with 100 μM SB-431542 or 0.2% DMSO for 9 h total, including final 3 h with nocodazole (NOC) arrest, and stained at 3 dpa for pH3 (green) and DNA (blue). nt: neural tube, not: notochord, bl: blastema. (D) BrdU incorporation assay. Regenerates were treated with 100 μM SB-431542 or 0.2% DMSO at 2 dpa and harvested at 4 dpa. BrdU was added to the media 6 h after initiation of SB-431542 treatment. BrdU+ nuclei are labeled in red and total DNA in blue. BrdU incorporation in the control is increased at the regeneration bud (white arrow) but not rostral to the level of the amputation plane (orange arrow); in contrast, the SB-431542-treated tail does not show any obvious rostro-caudal differences in BrdU incorporation. Similarly, proliferation in the fin (green arrow) is not affected. White arrow: regeneration bud; orange arrow: tail rostral to amputation plane; green arrow: fin in regeneration bud. Scale bar: 100 μm. Arrowheads: amputation plane.
Arany,
Smad3 deficiency alters key structural elements of the extracellular matrix and mechanotransduction of wound closure.
2006, Pubmed
Arany,
Smad3 deficiency alters key structural elements of the extracellular matrix and mechanotransduction of wound closure.
2006,
Pubmed Ashcroft,
Mice lacking Smad3 show accelerated wound healing and an impaired local inflammatory response.
1999,
Pubmed Assoian,
Expression and secretion of type beta transforming growth factor by activated human macrophages.
1987,
Pubmed Assoian,
Type beta transforming growth factor in human platelets: release during platelet degranulation and action on vascular smooth muscle cells.
1986,
Pubmed Beck,
Molecular pathways needed for regeneration of spinal cord and muscle in a vertebrate.
2003,
Pubmed
,
Xenbase Beck,
Temporal requirement for bone morphogenetic proteins in regeneration of the tail and limb of Xenopus tadpoles.
2006,
Pubmed
,
Xenbase Blakytny,
Latent TGF-beta1 activation by platelets.
2004,
Pubmed Breuss,
Expression of the beta 6 integrin subunit in development, neoplasia and tissue repair suggests a role in epithelial remodeling.
1995,
Pubmed Cárcamo,
Type I receptors specify growth-inhibitory and transcriptional responses to transforming growth factor beta and activin.
1994,
Pubmed Carroll,
p63 regulates an adhesion programme and cell survival in epithelial cells.
2006,
Pubmed Chen,
Control of muscle regeneration in the Xenopus tadpole tail by Pax7.
2006,
Pubmed
,
Xenbase Christen,
Spatial response to fibroblast growth factor signalling in Xenopus embryos.
1999,
Pubmed
,
Xenbase DaCosta Byfield,
SB-505124 is a selective inhibitor of transforming growth factor-beta type I receptors ALK4, ALK5, and ALK7.
2004,
Pubmed Faure,
Endogenous patterns of TGFbeta superfamily signaling during early Xenopus development.
2000,
Pubmed
,
Xenbase Gargioli,
Cell lineage tracing during Xenopus tail regeneration.
2004,
Pubmed
,
Xenbase Harland,
In situ hybridization: an improved whole-mount method for Xenopus embryos.
1991,
Pubmed
,
Xenbase Ho,
Inhibitor-resistant type I receptors reveal specific requirements for TGF-beta signaling in vivo.
2006,
Pubmed
,
Xenbase Inman,
SB-431542 is a potent and specific inhibitor of transforming growth factor-beta superfamily type I activin receptor-like kinase (ALK) receptors ALK4, ALK5, and ALK7.
2002,
Pubmed Jaźwińska,
Activin-betaA signaling is required for zebrafish fin regeneration.
2007,
Pubmed Kondaiah,
Transforming growth factor-beta5 expression during early development of Xenopus laevis.
2000,
Pubmed
,
Xenbase Leask,
TGF-beta signaling and the fibrotic response.
2004,
Pubmed Lee,
Timing of endogenous activin-like signals and regional specification of the Xenopus embryo.
2001,
Pubmed
,
Xenbase Lu,
Xenopus p63 expression in early ectoderm and neurectoderm.
2001,
Pubmed
,
Xenbase Mahmood,
A role for FGF-8 in the initiation and maintenance of vertebrate limb bud outgrowth.
1995,
Pubmed Mills,
p63 is a p53 homologue required for limb and epidermal morphogenesis.
1999,
Pubmed Munger,
The integrin alpha v beta 6 binds and activates latent TGF beta 1: a mechanism for regulating pulmonary inflammation and fibrosis.
1999,
Pubmed Munz,
Overexpression of activin A in the skin of transgenic mice reveals new activities of activin in epidermal morphogenesis, dermal fibrosis and wound repair.
1999,
Pubmed Poss,
Roles for Fgf signaling during zebrafish fin regeneration.
2000,
Pubmed Rebbert,
The sequence of TGF-beta 2 from Xenopus laevis.
1990,
Pubmed
,
Xenbase Ruscetti,
Autocrine transforming growth factor-beta regulation of hematopoiesis: many outcomes that depend on the context.
2005,
Pubmed Rydén,
A novel type I receptor serine-threonine kinase predominantly expressed in the adult central nervous system.
1996,
Pubmed Sawyer,
Synthesis and activity of new aryl- and heteroaryl-substituted pyrazole inhibitors of the transforming growth factor-beta type I receptor kinase domain.
2003,
Pubmed Seoane,
Escaping from the TGFbeta anti-proliferative control.
2006,
Pubmed Sheppard,
Integrin-mediated activation of latent transforming growth factor beta.
2005,
Pubmed Shi,
Mechanisms of TGF-beta signaling from cell membrane to the nucleus.
2003,
Pubmed Slack,
Cellular and molecular mechanisms of regeneration in Xenopus.
2004,
Pubmed
,
Xenbase Stoick-Cooper,
Distinct Wnt signaling pathways have opposing roles in appendage regeneration.
2007,
Pubmed Sugiura,
Differential gene expression between the embryonic tail bud and regenerating larval tail in Xenopus laevis.
2004,
Pubmed
,
Xenbase Suzuki,
Transgenic Xenopus with prx1 limb enhancer reveals crucial contribution of MEK/ERK and PI3K/AKT pathways in blastema formation during limb regeneration.
2007,
Pubmed
,
Xenbase Wankell,
Impaired wound healing in transgenic mice overexpressing the activin antagonist follistatin in the epidermis.
2001,
Pubmed Werner,
Keratinocyte-fibroblast interactions in wound healing.
2007,
Pubmed Whitehead,
fgf20 is essential for initiating zebrafish fin regeneration.
2005,
Pubmed Whitman,
Smads and early developmental signaling by the TGFbeta superfamily.
1998,
Pubmed Yang,
p63 is essential for regenerative proliferation in limb, craniofacial and epithelial development.
1999,
Pubmed Yang,
p63, a p53 homolog at 3q27-29, encodes multiple products with transactivating, death-inducing, and dominant-negative activities.
1998,
Pubmed
,
Xenbase