Click here to close
Hello! We notice that you are using Internet Explorer, which is not supported by Xenbase and may cause the site to display incorrectly.
We suggest using a current version of Chrome,
FireFox, or Safari.
???displayArticle.abstract???
RNA localization is of critical importance in many fundamental cell biological and developmental processes by regulating the spatial control of gene expression. To investigate how spindle-localized RNAs might influence mitosis, we comprehensively surveyed all messenger RNAs (mRNAs) that bound to microtubules during metaphase in both Xenopus laevis egg extracts and mitotic human cell extracts. We identify conserved classes of mRNAs that are enriched on microtubules in both human and X. laevis. Active mitotic translation occurs on X. laevis meiotic spindles, and a subset of microtubule-bound mRNAs (MT-mRNAs) associate with polyribosomes. Although many MT-mRNAs associate with polyribosomes, we find that active translation is not required for mRNA localization to mitotic microtubules. Our results represent the first genome-wide survey of mRNAs localized to a specific cytoskeletal component and suggest that microtubule localization of specific mRNAs is likely to function in mitotic regulation and mRNA segregation during cell division.
Figure 1. Specific mRNAs are enriched on X. laevis meiotic microtubules. mRNA from total X. laevis egg extract or from purified taxol-stabilized microtubules was hybridized to Affymetrix microarrays. The ratio of the signal of each microtubule-associated mRNA to its signal in total extract was calculated. (A) Histogram of the ratios of all mRNAs present at detectable levels (Log2 > 5) in egg extracts. Note that the vast majority of mRNAs are underrepresented on microtubules. (B) Various mRNAs from A that were identified as being enriched on microtubules and a control mRNA were transcribed in vitro, labeled with Alexa 488, and added to X. laevis extract spindles. Identified MT-mRNAs localized to spindles, whereas a control mRNA did not. (C) 100 spindles from 3 different extracts were examined to quantify labeled mRNA localization. Error bars represent standard deviation. Bar, 10 μm.
Figure 2. Specific mRNAs are localized to microtubules in mitotic human extracts. (A) Mitotic extracts were prepared from synchronized human cells, and microtubule asters induced by the addition of taxol were fixed and spun onto coverslips and stained for RNA (using SYTO RNASelect) and tubulin. RNA was localized to microtubule asters in a granular staining pattern. (B) Asters from this extract were pelleted through a glycerol cushion and isolated RNA was run on an agarose gel and stained with ethidium bromide. rRNA and mRNA pelleted more efficiently from extracts when microtubules were polymerized. Pelleted nucleic acid diminished upon treatment with RNaseA. (C) MT-mRNA and total mRNA were hybridized to Affymetrix microarrays as described in Fig. 1. As seen with X. laevis, specific mRNAs were enriched on mitotic human microtubules, whereas the vast majority of mRNAs were not. Bars, 5 μm.
Figure 3. Sites of active translation are located on X. laevis meiotic spindles. (A) Spindles with replicated DNA and centrosomes were formed in X. laevis egg extracts and labeled with the fluorescent puromycin derivative F2PMe for 30 min. Spindles were fixed, spun onto coverslips, and stained for the ribosomal subunit S6. Fluorescent puromycin was found along spindle microtubules and concentrated near spindle poles where it colocalized with S6. (B) Increasing amounts of biotinylated lysine tRNA were added to mitotic extracts for 1 h and spindles were isolated and blotted for incorporation of biotinylated lysine using streptavidin. Left, streptavidin blot; right, same samples stained with Coomassie blue as a loading control. Asterisks indicate endogenous biotinylated proteins. Molecular masses in kilodaltons are indicated. Bars, 5 μm.
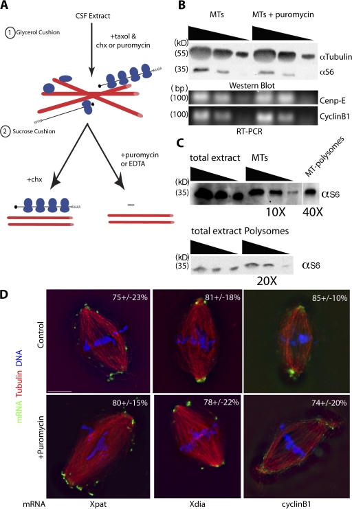
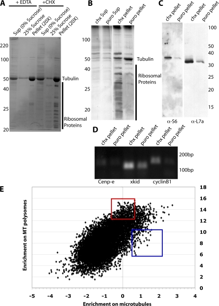
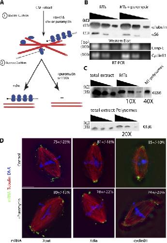
Figure 4. Polyribosomal mRNAs are associated with X. laevis meiotic microtubules. Taxol-stabilized microtubules were purified from crude X. laevis CSF extract by centrifugation through a glycerol cushion, and then resuspended in polysome buffer containing either cycloheximide (CHX) and Mg++ EDTA or puromycin. The resulting resuspension was pelleted through a sucrose cushion (see Fig. 5 A for scheme) and analyzed for protein and RNA content. (A) Ribosomal proteins and RNA only pelleted from the microtubule preparations when polysomes were stabilized with cycloheximide and Mg++. (B) Microtubules were isolated in the presence of either cycloheximide or puromycin. Polysomes were then pelleted through an additional sucrose cushion to isolate microtubule-associated polyribosomes. Ribosomal proteins and RNA only sediment in the presence of cycloheximide, demonstrating that actively translating polyribosomes are present on mitotic microtubules. (C) Protein samples from B were blotted for the ribosomal proteins S6 and L7a, demonstrating reduced levels of ribosomal protein sediment from microtubule preparations in the presence of puromycin. Molecular masses in kilodaltons are indicated. (D) RNA from the polysomal pellets in B and C was assayed by RT-PCR for the presence of MT-mRNAs cyclin B1, Cenp-E, and Xkid. Reduced levels of each were found in the polysomal pellet in the presence of puromycin. (E) PolyA prepared from taxol-stabilized microtubules was hybridized to Affymetrix microarrays. Scatterplot for all mRNAs on the microarray comparing the enrichment of each mRNA on microtubules (from Fig. 1 A, on the x axis) to the enrichment of that mRNA on microtubule-associated polysomes. mRNAs with high y-axis values are likely to be locally translated on the spindle. The red box highlights mRNAs found on polysomes but not dramatically enriched on microtubules, whereas the blue box highlights the converse.
Figure 5. Translation is not required for mRNA localization to microtubules. (A) Schematic representation of the experimental scheme used to purify microtubule-associated polyribosomes. In step one, CSF extract is incubated with cycloheximide or puromycin to stabilize or dissociate polysomes, and then microtubules are polymerized by the addition of taxol and pelleted through a glycerol cushion. In step two, ribosome dissociation from microtubules is promoted by adding moderate salt and the resulting mixture is sedimented through a sucrose cushion. Ribosomes still pellet in the presence of cycloheximide, but not in the presence of puromycin or EDTA, indicating that polyribosomes are associated with mitotic microtubules. (B) Taxol microtubules were purified from X. laevis CSF extracts (A, step 1) in the presence or absence of puromycin and assayed for the presence of ribosomal S6 protein or tubulin and the CENP-E and cyclin B1 mRNAs. No difference in the levels of ribosomal S6 or the cyclin B1 or CENP-E mRNAs was observed in the presence of puromycin, demonstrating that targeting of ribosomes and mRNAs to microtubules is translation independent. (C) Polysomes were pelleted from taxol-stabilized microtubules (A, step 2, +chx) or from CSF extract (bottom), and ribosomal protein levels were compared with total extract to estimate the relative levels of ribosomes engaged in translation and their enrichment on microtubules. A dilution series of each fraction (10, 5, and 1) was run on SDS-PAGE and blotted for ribosomal S6. The relative loading levels are listed below the blots. We estimate that ∼10% of ribosomes in CSF extract are engaged in polysomes, whereas ∼15% of ribosomes present on microtubules are engaged in polysomes. (D) In vitro–synthesized Alexa 488–labeled mRNAs for cyclin B1, Xpat, and Xdia were added to mitotic spindles formed in the presence of puromycin and assayed for spindle localization. Localization of each mRNA was scored in 100 spindles in 2 different extracts and the percentage with localized mRNAs is listed for each mRNA. Standard error is presented after each mean. Bar, 10 μm.
Adereth,
RNA-dependent integrin alpha3 protein localization regulated by the Muscleblind-like protein MLP1.
2005, Pubmed
Adereth,
RNA-dependent integrin alpha3 protein localization regulated by the Muscleblind-like protein MLP1.
2005,
Pubmed Azzam,
Mechanism of puromycin action: fate of ribosomes after release of nascent protein chains from polysomes.
1973,
Pubmed Blower,
A Rae1-containing ribonucleoprotein complex is required for mitotic spindle assembly.
2005,
Pubmed
,
Xenbase Brown,
Xenopus tropicalis egg extracts provide insight into scaling of the mitotic spindle.
2007,
Pubmed
,
Xenbase Desai,
The use of Xenopus egg extracts to study mitotic spindle assembly and function in vitro.
1999,
Pubmed
,
Xenbase Fritz,
Regulation of the mRNAs encoding proteins of the BMP signaling pathway during the maternal stages of Xenopus development.
2001,
Pubmed
,
Xenbase Gaglio,
NuMA is required for the organization of microtubules into aster-like mitotic arrays.
1995,
Pubmed Groisman,
CPEB, maskin, and cyclin B1 mRNA at the mitotic apparatus: implications for local translational control of cell division.
2000,
Pubmed
,
Xenbase Groisman,
Translational control of the embryonic cell cycle.
2002,
Pubmed
,
Xenbase Hamill,
Polyribosome targeting to microtubules: enrichment of specific mRNAs in a reconstituted microtubule preparation from sea urchin embryos.
1994,
Pubmed Hüttelmaier,
Spatial regulation of beta-actin translation by Src-dependent phosphorylation of ZBP1.
2005,
Pubmed Kiebler,
Neuronal RNA granules: movers and makers.
2006,
Pubmed Kislauskis,
Determinants of mRNA localization.
1992,
Pubmed Kislauskis,
beta-Actin messenger RNA localization and protein synthesis augment cell motility.
1997,
Pubmed Kloc,
Mechanisms of subcellular mRNA localization.
2002,
Pubmed Lambert,
Asymmetric inheritance of centrosomally localized mRNAs during embryonic cleavages.
2002,
Pubmed Liska,
Homology-based functional proteomics by mass spectrometry: application to the Xenopus microtubule-associated proteome.
2004,
Pubmed
,
Xenbase Mack,
Analysis of mitotic microtubule-associated proteins using mass spectrometry identifies astrin, a spindle-associated protein.
2001,
Pubmed Mendez,
Translational control by CPEB: a means to the end.
2001,
Pubmed
,
Xenbase Mitchison,
Bipolarization and poleward flux correlate during Xenopus extract spindle assembly.
2004,
Pubmed
,
Xenbase Raff,
Two distinct mechanisms localise cyclin B transcripts in syncytial Drosophila embryos.
1990,
Pubmed Starck,
A general approach to detect protein expression in vivo using fluorescent puromycin conjugates.
2004,
Pubmed St Johnston,
Moving messages: the intracellular localization of mRNAs.
2005,
Pubmed Suprenant,
Association of ribosomes with in vitro assembled microtubules.
1989,
Pubmed Suprenant,
Microtubules, ribosomes, and RNA: evidence for cytoplasmic localization and translational regulation.
1993,
Pubmed