XB-ART-36969
Mech Dev
2008 Jan 01;1253-4:284-98. doi: 10.1016/j.mod.2007.11.003.
Show Gene links
Show Anatomy links
A role of D domain-related proteins in differentiation and migration of embryonic cells in Xenopus laevis.
Shibata T, Takahashi Y, Tasaki J, Saito Y, Izutsu Y, Maéno M.
???displayArticle.abstract???
We have characterized a cDNA clone, rdd (repeated D domain-like), that encodes for a secretory protein consisting of repeated domains of cysteine-rich sequence. Whole-mount in situ hybridization analysis revealed that rdd2, rdd3 and rdd4 are transiently expressed in the ventral and lateral mesoderm and the overlying ectoderm at the late gastrula and tailbud stages. Morpholino oligonucleotide (MO) was used to inhibit the translation of endogenous rdd3 and rdd4, and we found that the circulation of red blood cells completely disappears in the MO-injected tadpoles. Histological analysis showed that formation of the ventral aorta, dorsal aorta and posterior cardinal vein in the trunk region was severely disorganized in these animals. Injection of MO affected the expression of alpha-globin, a terminal differentiation marker of red blood cells, but did not affect the expression of scl, flk-1 or tie-2, suggesting that angiopoietic and hematopoietic precursor cells differentiate normally in the rdd-depleted embryo. The transplantation of labeled tissues followed by tracing of the donor cells revealed a role of rdds in migration of the embryonic angioblasts and myeloid cells. These observations first demonstrate the role of the novel cysteine-rich proteins in migration of the embryonic cells.
???displayArticle.pubmedLink??? 18093808
???displayArticle.link??? Mech Dev
Species referenced: Xenopus laevis
Genes referenced: actn1 aga agt fli1 gaa gal.2 gca ggt1 h4c4 hba1 hba3 hhex itga2b kdr lhx1 mpo myh4 myh6 pcyt1a rdd1 rdd2 rdd3 rdd4 slc25a20 snai2 tal1 tek tgm2 zan
???displayArticle.morpholinos??? rdd2 MO1 rdd3 MO1
Phenotypes: Xla Wt + rdd2 MO + rdd3 MO(fig.S.2.e) [+]
Xla Wt + rdd3 MO(fig.3.h)
Xla Wt + rdd3 MO(fig.4.e)
Xla Wt + rdd3 MO(fig.4.k)
Xla Wt + rdd3 MO(fig.4.m)
Xla Wt + rdd3 MO(fig.5.j)
Xla Wt + rdd3 MO(fig.8.b)
Xla Wt + rdd3 MO(fig.8.d)
Xla Wt + rdd3 MO(fig.S.2.c)
Xla Wt + rdd3 MO + lateral plate mesoderm transplant(fig.7.g)
Xla Wt + rdd3 MO(fig.4.e)
Xla Wt + rdd3 MO(fig.4.k)
Xla Wt + rdd3 MO(fig.4.m)
Xla Wt + rdd3 MO(fig.5.j)
Xla Wt + rdd3 MO(fig.8.b)
Xla Wt + rdd3 MO(fig.8.d)
Xla Wt + rdd3 MO(fig.S.2.c)
Xla Wt + rdd3 MO + lateral plate mesoderm transplant(fig.7.g)
???attribute.lit??? ???displayArticles.show???
|
|
Fig. 1. Protein structure of rdds is related to D domain of von Willebrand factor. (A) Predicted protein structures of rdd2â4. Rdd2, 3 and 4 consist of 2, 3 and 4 repeated D-like (DL) domains, respectively. All of these three proteins have a typical signal sequence (closed box) in the 5â² coding region. Numbers in parentheses are percentages of identical amino acids between the corresponding domains of rdd3 and rdd4. Comparison of amino acid sequences of the D-like domains revealed that rdd3 and rdd4 are highly related to each other. Amino acid sequences of DL2 in rdd3 and DL3 in rdd4 are 95% identical (62/65), and, likewise, those of DL3 in rdd3 and DL4 in rdd4 are 100% identical (63/63). Nucleotide sequences in the 5â²-UTR and in the coding region for signal sequence are also highly conserved, suggesting that rdd3 and rdd4 are transcribed from a single gene or from highly related loci. Targeting positions of the two MOs are underlined. (B) An alignment of amino acid sequences from DL1âDL4 of rdd2â4, D1âD2 of von Willebrand factor and D2 of zonadhesin was made using ClustalW program (provided with DDBJ website). Positions of cysteine residues (yellow) are conserved among repeated domains derived from different proteins. The identical amino acids in the 7 domains are highlighted (blue). Note that DL domains of rdd3 and rdd4 are highly conserved but other domains of different proteins are relatively diverged from each other. |
|
|
Fig. 2. rdd2 and rdd3/4 are transiently expressed in early embryos. (A) Northern blot analysis shows a single band of â¼0.7 kb in size for the rdd2 probe and two bands of â¼0.9 kb and â¼1.1 kb for the rdd4 probe. It is suggested that the two bands detected with rdd4 probe correspond to rdd3 (0.9 kb) and rdd4 (1.1 kb). The expression of rdd2â4 was detected in embryos between the early neurula (st. 13) and early tailbud (st. 20) stages. The expression decreased as development proceeded and almost disappeared by the swimming tadpole stage (st. 42). (BâP) Whole-mount in situ hybridization analysis of rdd2 (BâI) and rdd3/4 (JâP) shows stage- and region-specific expression of these transcripts in embryos. Both rdd2 and rdd3/4 are expressed in the presumptive ventral region at the gastrula stage (C and K), in the lateral and ventral regions at the neurula stage (DâF and LâN) and in the lateral region at the tailbud stage (G, H, O and P). Dissected early tailbud embryo (st. 20) that had been hybridized with rdd2 probe shows that rdd2 is expressed in the ectodermal and mesodermal cell layers (I). (QâT) The embryos were injected with 1.5 ng BMP-4 RNA in the presumptive dorsal marginal zone at the 4-cell-stage or injected with 1 ng tBR RNA in the presumptive ventral marginal zone at the 4-cell-stage. At the early neurula stage (st. 13), embryos were subjected for Northern blot (Q) or for in situ hybridization analysis (RâT). (UâX) Animal cap (U and V) and ventral marginal zone (W and X) explants that had been injected with 3 ng BMP-4 (V) or with 1 ng tBR RNA (X). When explants reached the late neurula stage (st. 18), they were harvested for whole-mount in situ hybridization to detect rdd3/4 expression. an, animal pole; v, ventral; d, dorsal; a, anterior; p, posterior. Bars in H, P, T and X indicate 1 mm. |
|
|
Fig. 3. Rdd3/4 Morpholino causes severe deficiency in blood cell and blood vessel formation. (A) In vitro translation of rdd2, rdd3 and rdd4 RNAs in a reticulocyte lysate system, showing specific inhibition of translation with Morpholinos (MOs) targeting rdd2 and rdd3/4 sequences. Translation of rdd2 mRNA was not inhibited by rdd3/4 MO (lane 3) or by control MO (cont. MO) (lane 4) but was inhibited by rdd2 MO (lane 2). On the other hand, translation of rdd3 and rdd4 mRNAs were not inhibited by rdd2 MO (lanes 7 and 11) but was inhibited by rdd3/4 MO (lanes 6 and 10). (B) Western blot analysis of rdd3 protein extracted from Xenopus embryos after injection of rdd3-flag RNA, showing specific inhibition of rdd3 translation with rdd3/4 MO. Embryos were injected with water (lane 1) or rdd3-flag RNA (lanes 2â4) with cont. MO (lane 3) or with rdd3/4 MO (lane 4) at 2-cell stage. Cultured embryos were harvested and were subjected to Western blot analysis to show the existence of proteins with the flag epitope. (CâE) Morphological views of intact swimming tadpoles (C) and tadpoles that have been injected with cont. MO (D) or with rdd3/4 MO (E). Animal pole area of 2-cell-stage embryos was injected with each MO (9 pmol/embryo) and these embryos were allowed to develop until st. 42/43. Tadpoles developed normally in morphology regardless of the type of injected MO (rdd2 MO, rdd3/4 MO and cont. MO). However, observation under a microscope showed that the tadpoles injected with rdd3/4 MO lacked blood cell circulation in the cardinal veins of the tail region (see Table 1). (FâK) Whole-mount antibody staining of intact embryos (st. 37/38) (F and I) and embryos injected with cont. MO (G and J) or rdd3/4 MO (H and K). α-globin-positive cells (red blood cells) were distributed throughout the entire body in intact embryo (F) and cont. MO-injected embryo (G), whereas they were localized only in the ventral portion in the rdd3/4 MO-injected embryo (H). Formation of somites seemed normal as shown by distribution of muscle actin-positive cells in the intact embryo (H) and MO-injected embryos (I and J). |
|
|
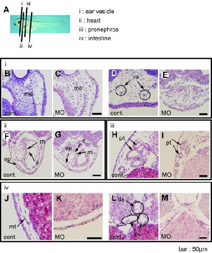
Fig. 4. Histological analysis of MO-injected tadpoles shows disappearance of blood vessels. (A) Morphological view of a swimming tadpole (st. 42/43) that had been injected with rdd3/4 MO (9 pmol/embryo) in the animal pole area at the 2-cell stage, showing the levels of cross sections in the anteriorâposterior axis (i, otic vesicle; ii, heart; iii, pronephros; iv, intestine). (BâM) Histological views of sections of intact tadpoles (B, D, F, H, J and L) and tadpoles that had been injected with rdd3/4 MO (C, E, G, I, K, M and O). Formation of cephalic mesenchyme (C), heart (G) and pronephros (I) in rdd3/4 MO-injected animals was histologically normal in comparison with that in intact animals (B, F and H). However, MO-injected animals lacked structures of the ventral aorta (E), dorsal aorta (M), posterior cardinal vein (M) and mesenterium (K). These structures were clearly observed in the intact tadpoles (D, J and L). me, mesenchyme; va, ventral aorta; e, endocardium; m, myocardium; ep, epicardium; pt, pronephric tubules; mt, mesenterium; da, dorsal aorta; cv, posterior cardinal vein. |
|
|
Fig. 5. Rdd3/4 MO does not suppress the expression of angiopoietic differentiation markers. Two right side blastomeres of 4-cell-stage embryos were injected with 4.5 pmol rdd3/4 MO and the expression of flk-1 (A and B), tie-2 (C and D), lim-1 (E and F), hex (G), myosin heavy chain-α (MHC-α) (H), scl (I) and α-globin (J) was examined in the resultant embryos at the tailbud stage (st. 32). Levels of expression of each gene in the right and left sides of embryos were compared. Note that expression of α-globin was suppressed in the injected side of the embryos (arrowhead in J), but the expression of flk-1, tie-2, scl, hex, MHC-α and lim-1 was not affected by injection (arrowheads in B, D and F). In another series of experiment, embryos were injected with β-gal RNA (0.5 ng/embryo) alone (K and M) or β-gal RNA with rdd3/4 MO (4.5 pmol) (L and N) in the right side of embryo and were allowed to developed until st. 32. Fixed embryos were stained with Red-Gal (red dye as a tracer), followed by in situ hybridization to detect α-globin expression. M and N show the dissected embryos of K and L, respectively. |
|
|
Fig. 6. Coinjection of rdd2/4f RNA restores the effect of rdd3/4 MO. (A) 5â²-UTR and the region corresponding to amino acids 1â30 (including the signal sequence) of the rdd2 gene was fused with the region for amino acids 26â286 (including 4 DL domains) of rdd4. The resulting transcript of this fusion gene (rdd2/4f) has no target sequence for the rdd3/4 MO so that this MO does not inhibit the translation of rdd2/4f. (B) Morphological view of a swimming tadpole (st. 42/43), showing the levels of cross sections in the anteriorâposterior axis (i, otic vesicle; ii, intestine). (CâH) Histological views of sections of rdd3/4 MO-injected tadpoles (C, E and G) and tadpoles injected with rdd3/4 MO (9 pmol/embryo) and rdd2/4f RNA (0.5 ng/embryo) (D, F and H). (IâK) Whole-mount in situ hybridization analysis showing the expression of α-globin in ventral blood islands of tailbud embryos that were injected with β-gal RNA (0.5 ng/embryo) (I), β-gal RNA + rdd3/4 MO (9 pmol/embryo) (K) and β-gal RNA + rdd3/4 MO + rdd2/4f RNA (0.5 ng/embryo). mt, mesenterium; da, dorsal aorta; va, ventral aorta; cv, posterior cardinal vein. |
|
|
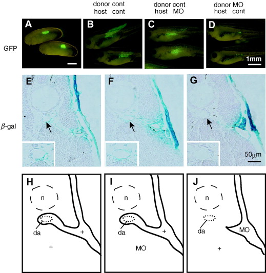
Fig. 7. Rdd 3/4 MO disturbs the migration of angiopoietic precursor cells toward dorsal aorta. Two left side blastomeres at the 4-cell stage were injected with 0.5 ng gfp and 0.5 ng β-gal mRNAs as tracers, with or without rdd3/4 MO (9 pmol/embryo). As these embryos reached st. 20 (early tailbud), lateral plate mesoderm and overlying ectoderm was excised and grafted into the stage-matched intact or rdd3/4 MO-injected host embryo (A). These animals were allowed to develop until st. 37/38 at which the dorsal aorta is formed in the AGM area and were stained with X-gal solution to show the donor cells. Histological analysis of these animals revealed that donor cells contributed to dorsal aorta if the donor cells were normal phenotype (B, E and H), even though the host tissues were derived from MO-injected embryo (C, F and I). However, if donor cells were derived from MO-injected embryo, these cells remained in the surface area of the embryo and did not contribute to the dorsal aorta (D, G and J). The same results were obtained at least in three explants in each combination. Inset figures in E, F and G show the view of high magnification of aortic area (arrows in E, F and G) and H, I and J depict the distribution of donor and host cells on the basis of the lineage-tracing experiment. da, dorsal aorta; n, notochord. |
|
|
Fig. 8. Rdd 3/4 MO disturbs the migration of embryonic myeloid cells. Expression of pox2, a myeloid cell-specific marker, was examined in a control embryo (A) and an rdd3/4 MO-injected embryo (9 pmol/embryo) (B) at the tailbud stage (st. 32), showing that a less number of pox2-positive cells appeared in the MO-injected embryo. To trace the myeloid cells, donor embryos were injected with gfp and β-gal mRNAs (0.5 ng each/embryo) and into the dorsal marginal zone at the 4-cell stage and host embryos were injected with rdd3/4 MO (9 pmol/embryo) into animal pole area at the 2-cell stage. These embryos were cultured until st. 13 (early neurula stage) and an anterior ventral tissue (including myeloid precursor cells) was excised and grafted into the same portion of a host embryo. Grafted animals were further cultured until st. 26 (tailbud stage) and observed under a fluorescent microscopy. Many GFP-positive cells were found in the entire body of the control host embryo (C) but a small number of GFP-positive cells were found in the MO-injected host embryo (D). Stars in C and D show the position of grafted tissues. After fixing of the embryos at st. 32, number of β-gal-positive cells/embryo was counted in the area more than 100 μm distant from the original graft in the MO-injected embryos (n = 5) and uninjected embryos (n = 5) (E). |
|
|
Fig. 9. rdd Proteins are secreted and localized at the rdd-expressing cells. (A) Western blot analysis was performed to show that rdd2 and rdd3 proteins were secreted into the oocyte culture medium. Synthetic RNA of rdd2-HA or rdd3-HA was injected into the defolliculated oocytes and supernatant after incubation for 24 h was harvested for Western blot analysis. (BâF) rdd3-HA (4 ng) and β-gal (0.5 ng) RNAs were coinjected into a vegetal-lateral cell (C2D2 cell) of 16-cell-stage embryos and these embryos were cultured until the tailbud stage (st. 32). Descendant cells of C2D2 were traced by X-gal staining (B and C) and localization of rdd3-HA protein was detected by whole-mount immunostaining against HA tag epitope (DâF). Dissection of a HA-stained embryo shows the localization of signal in the lateral plate (arrowheads in F) only in the left side of the embryo (F). Bars in C and F represent 1mm and 250 μm, respectively. |
|
|
S-Figure 1. Verification of a subtracted cDNA library made from the early neurula embryo. (A) Frequencies of dorsally and ventrally expressed genes in the cDNA pool before and after the subtraction process. (Top) Separation of cDNA pools before and after subtraction in agarose gel electrophoresis indicates equal amounts of substrate DNA for subsequent PCR analysis. (Bottom) PCR analysis was performed to amplify histone H4 (ubiquitously expressed gene), GATA-1 (ventrally expressed gene), vent-1 (ventrally expressed gene), slug (dorsally expressed gene) and BMP-4 (added for driver RNA). DNA samples were loaded after 20, 24 and 28 cycles of amplification. While frequencies of histone H4, slug and BMP-4 were greatly reduced after the subtraction step, those of GATA-2 and vent-1 remained unchanged. (B) Whole-mount in situ hybridization was performed to show the expression of cDNA clones that were randomly selected from the subtracted cDNA pool. Panels represent the expression patterns of 8 clones that were expressed ventrally but not dorsally at the neurula stage. Nucleotide sequence of No.18 DNA corresponds to that of rdd2. |
|
|
S-Figure 2. Morphological phenotypes of embryos injected with rdd2 and rdd3/4 MOs. Morphological views of an intact swimming tadpole (A) and tadpoles that have been injected with 9 pmol rdd3/4 MO (B), 18 pmol rdd3/4 MO (C), 9 pmol rdd2 MO (D) and 9 pmol rdd3/4 MO + 9 pmol rdd2 MO together (E). The animal pole area of 2-cell-stage embryos was injected with each MO and these embryos were allowed to develop until st. 40â41. Embryos injected with 9 pmol rdd3/4 MO or rdd2 MO showed a normal morphological phenotype, but embryos injected with 18 pmol rdd3/4 MO exhibited an impaired tail structure (C). The same type of defect was observed when rdd2 MO and rdd3/4 MO (9 pmol each) were simultaneously injected (E). |
|
|
S-Figure 3. Expression of hematopoietic and angiopoietic differentiation markers in ventral marginal zone explants after injection of rdd3/4 MO. The ventral marginal zone of 4-cell-stage embryos was injected with rdd3/4 MO (9 pmol/embryo) and these embryos were allowed to develop until st. 10+. The ventral marginal zone of the injected embryos or control embryos was excised and cultured until st. 32 (tailbud stage). Total RNA was extracted from the explants and the RT-PCR analysis was performed to detect the expression of hematopoietic and angiopoietic differentiation markers. The primer sequences (5â²â3â²) and numbers of cycles for amplification were as follows: gata-2, gga-act-ttc-cag-gtg-cat-gca-gga-g and ccg-agg-tgc-aaa-tta-tta-tgt-tac (26 cycles); fli, att-gct-cag-gca-ctg-cag-cc and gga-ctg-cac-atg-ggt-att-ag (30 cycles); flk-1, gat-tct-ggc-atc-aga-aga-ac and tcc-gta-tca-tcg-gaa-tgg-ta (30 cycles); tie-2, tgc-ctg-gac-gta-tag-tga-ca and gct-tca-agt-tcc-ttc-agc-tg (30cycles); scl, gac-acc-ttc-ccc-atg-tac-acc and tgc-ccc-gtt-tac-gtt-ctg-ctg (30 cycles); gata-1, cgg-aca-gaa-tcg-tcc-act-ca and aag-ctt-gta-gta-gag-gcc-ac (30 cycles); α-globin, gcc-tac-aac-ctg-aga-gtg-g and cag-gct-ggt-gag-ctg-ccc (30 cycles); ef1α, cct-gaa-tca-ccc-agg-cca-gat-tgg-tg and gag-ggt-agt-ctg-aga-agc-tct-cca-cg (26 cycles). Products were run on 5% polyacrylamide gel and stained with ethidium bromide. Note that rdd3/4 MO injection does not affect the differentiation of blood and vascular precursor cells in the ventral marginal zone explants. |
|
|
rdd2 (riddle 2) gene expression in Xenopus laevis embryo, assayed via in situ hybridization, NF stages 12-32, lateral views, anterior right, dorsal up, [B, stage 10, view of animal pole showing no gene expression]. |
|
|
Fig. 2. rdd2 and rdd3/4 are transiently expressed in early embryos. (JâP) rdd3 and rdd4 co-expression in Xenopus laevis embryo, assayed via in situ hybridization, NF stage 10-32. |
