XB-ART-36921
Development
2008 Jan 01;1352:333-42. doi: 10.1242/dev.009563.
Show Gene links
Show Anatomy links
A role for S1P signalling in axon guidance in the Xenopus visual system.
Strochlic L, Dwivedy A, van Horck FP, Falk J, Holt CE.
???displayArticle.abstract???
Sphingosine 1-phosphate (S1P), a lysophospholipid, plays an important chemotactic role in the migration of lymphocytes and germ cells, and is known to regulate aspects of central nervous system development such as neurogenesis and neuronal migration. Its role in axon guidance, however, has not been examined. We show that sphingosine kinase 1, an enzyme that generates S1P, is expressed in areas surrounding the Xenopus retinal axon pathway, and that gain or loss of S1P function in vivo causes errors in axon navigation. Chemotropic assays reveal that S1P elicits fast repulsive responses in retinal growth cones. These responses require heparan sulfate, are sensitive to inhibitors of proteasomal degradation, and involve RhoA and LIM kinase activation. Together, the data identify downstream components that mediate S1P-induced growth cone responses and implicate S1P signalling in axon guidance.
???displayArticle.pubmedLink??? 18077591
???displayArticle.pmcLink??? PMC3682207
???displayArticle.link??? Development
???displayArticle.grants??? [+]
Species referenced: Xenopus laevis
Genes referenced: rhoa s1pr5 sphk1 tec
???attribute.lit??? ???displayArticles.show???
|
|
Fig. 5. Sphingosine kinase 1 mRNA expression in the developing optic pathway. (A) Schematic diagram of a stage 40 Xenopus brain showing the optic pathway followed by retinal axons leaving the eye. OC, optic chiasm; Tel, telencephalon; Di, diencephalon; Tec, tectum. (B,C) Lateral views of stage 40 Xenopus brains, showing SphK1 mRNA expression alone (B) or together with retinal ganglion cell (RGC) axons visualized by HRP (brown, C). The dashed line qualitatively demarcates the anterior tectal border. (D,E) Transverse sections (60 μm) through the diencephalon and tectum of a stage 40 embryo showing SphK1 mRNA expression (B, blue) and RGC axons. Cells surrounding the migratory route of RGC axons are intensively labelled (dashed white box, D). (E) High magnification of D. SphK1 mRNA signal is absent in axon tracts (dashed white line and arrow). Ve, ventricle. Scale bars: in B, 100μ m for B,C; in D, 100 μm; in E, 50 μm. |
|
|
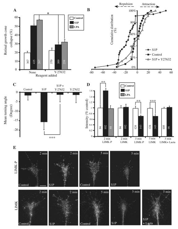
Fig. 1. S1P induces rapid collapse and repulsive turning of Xenopus retinal growth cones. (A) S1P caused collapse in a dose-dependent manner of stage 32 retinal growth cones cultured for 24 hours. (B) S1P (0.1 M) and LPA (1 M) induced a transient collapse of stage 32 retinal growth cones cultured for 24 hours. (C) The morphology of a retinal growth cone before bath application of S1P. (D) A collapsed retinal growth cone 10 minutes after S1P application. (E) Recovery of a growth cone after 60 minutes of S1P treatment. For D,E, the concentration of S1P used was 0.1 M. (F,G) Cumulative frequency graph showing the distribution of growth cone turning angles after 60 minutes in the presence of a S1P or control gradient. Most of the turning angles are negative compared with control, indicating that S1P is repulsive to growth cones. (G) Mean turning graph from data in F. (H) 24-hour cultured stage 32 retinal growth cone before being exposed to a S1P gradient. (I) After 60 minutes the growth cone is repelled by a gradient of S1P. Numbers inside bars indicate growth cones tested. *P<0.05, **P<0.01, Mann-Whitney U test. Scale bars: in C, 10 m for C-E; in H, 20 m for H,I. |
|
|
Fig. 2. S1P5 and heparan sulfates mediate S1P-elicited growth cone collapse. (A,B) Western blot from E18 embryonic mice brain extracts, and Xenopus brain, head or eye lysates of stage 32 and 40 embryos, probed with S1P5 antibodies (S1P5-EC and S1P5-IC). One band of 43 kDa corresponding to the molecular weight of S1P5 was detected. In stage 40 eye lysate, the S1P5-IC antibody detected an additional band of 30 kDa that may correspond to a degradation product. (C) Western blot from E18 mice brain extracts and Xenopus stage 40 head and eye lysates using the S1P5-IC antibody incubated with the corresponding blocking peptide. No band of 43 kDa was detected. (D) Transverse cryostat sections (12 m) of a stage 39 eye immunostained with the S1P5-IC antibody (red) together with DAPI (nuclei dye, blue). S1P5 expression was detected in all the layers, including the retinal ganglion cell layer, which was intensively labelled. (E) Expression of S1P5 in growth cone from stage 32 embryos cultured for 24 hours using the S1P5-IC antibody. Pre-incubation of the antibody with the corresponding peptide blocked the signal expression (white dashed box). (F) The S1P5-EC antibody inhibited S1P-induced retinal growth cone collapse. S1P5-EC antibody was bath-applied in culture for 30 minutes before the addition of S1P. (G) S1P5-EC antibody did not affect LPA-induced growth cone collapse. (H) S1P-induced retinal growth cone collapse is blocked by the addition of heparan sulfate (HS), heparin or heparinase treatment. HS and heparin were added immediately prior to the S1P application in stage 32 retinal explants cultured for 24 hours. Retinal explant cultures were treated with heparinase for 3 hours before S1P application. (I) LPA-elicited growth cone collapse was not affected by HS, heparin or heparinase. LPA concentration: 1 M. Numbers inside bars indicate growth cones tested. *P<0.05, **P<0.01, Mann-Whitney U test. Scale bars: D, 20 m; E, 10 m. GCL, ganglion cell layer; INL, inner nuclear layer; Ph, photoreceptor layer. |
|
|
Fig. 3. S1P-induced responses are sensitive to inhibitors of proteasomal degradation. (A) S1P-induced growth cone collapse (stage 32 embryos cultured for 24 hours) is blocked by proteasome inhibitors (LnLL, Lacta). Conversely, translation inhibitors (CHX, Anisomycin) had no effect on S1P-induced growth cone collapse. *P<0.05, Mann-Whitney U test. (B,C) Cumulative distribution of turning angles after LnLL and Lacta treatment. S1P-induced repulsive turning of growth cones is blocked by proteasomal inhibitors. (C) Mean turning graph from data in C. ***P<0.005, Kolmogorov-Smirnov test. (D,E) Quantitative immunofluorescence analysis using antibodies directed against ubiquitinprotein conjugates (FK2) or the phosphorylated form of eIF4EBP-1 (eIF4EBP-1-P). (D) Representative pictures of FK2 and eIF4EBP-1- P immunoreactivities within growth cones. (E) S1P caused a significant increase in FK2 signal when compared with the control level, whereas the eIF4EBP-1-P signal intensity remained unchanged. Numbers inside bars indicate growth cones tested. ***P<0.005, Mann-Whitney U test. n.s., non significant. Scale bar in D: 10 m. |
|
|
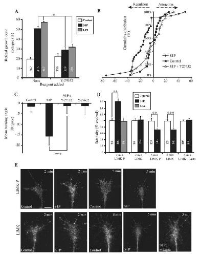
Fig. 4. S1P signalling pathway involves the activation of RhoA and LIM kinase, a degradation target. (A) S1P- and LPAinduced retinal growth cone collapse are blocked by RhoA kinase inhibitor (Y-27632). Y-27632 was added immediately prior to the addition of S1P in stage 32 retinal explants cultured for 24 hours. *P<0.05, MannWhitney U test. (B,C) Cumulative distribution of turning angles after Y-27632 treatment. The repulsive response elicited by S1P is inhibited by application of Y-27632 prior to the start of the turning assay. (C) Mean turning graph from data in B. ***P<0.005, Kolmogorov-Smirnov test. (D) Quantitative immunofluorescence analysis of LIMK-P and LIMK immunoreactivities. A 2-minute S1P treatment caused a significant increase in LIMK-P, whereas LIMK signal remained unchanged. LIMK-P signal was not affected by a 2-minute LPA treatment. At 5 minutes, S1P induced a significant decrease of both LIMK-P and LIMK immunoreactivities within growth cones when compared with control. This decrease is abolished by lactacystin treatment. (E) Representative pictures of LIM kinase-P (LIMK-P) and LIM kinase (LIMK) immunoreactivities within growth cones treated with S1P for 2 or 5 minutes, or when lactacystin was applied 10 minutes before S1P application. Numbers inside bars indicate growth cones tested. **P<0.01, ***P<0.005, Mann-Whitney U test. Scale bar in D: 10 m. |
|
|
Fig. 6. Gain and loss of S1P signalling cause axon pathfinding errors in vivo. (A-H) HRP-filled optic projection of RGC axons in a lateral view of wholemount brain. Brains were exposed to S1P, DMS or FTY720 for 16 hours from stage 35/36 to 40/41. E-H are higher magnification views of A-D. (A,E) Control projection formed a defined optic tract in the diencephalon and crossed into the tectum. (B,F) An example of retinal axons exposed to S1P (5 M) that failed to reach the tectum causing a bypass phenotype. (C,D,G,H) Projections exposed to DMS (12 M; C,G) or to FTY720 (5 M; D,H) failed to enter the tectum and axons bifurcated dorsally around the target area (black arrow in C and G). (I-M) Transverse sections of brains treated with FTY720 (J,L,M) showing the trajectory of HRP-labelled axons (brown) through the diencephalon/tectum compared with a control brain (SphK1 ISH; I,K). (M) Higher magnification view of L (black dashed box in L). Axons exposed to FTY720 penetrated deeper into the neuroepithelium (white dashed lines and arrows). (N) Quantitative analysis of the axon projection width (superficial-deep dimension). Three measurements were made: at the optic chiasm (OC), ventral diencephalon (Vd) and dorsal diencephalon/tectum (Dd/t) (see white arrows in I-L). FTY720 treatment increased the spread of axons by about twofold in the Vd and Dd/t. **P<0.01, ***P<0.005; Mann-Whitney U test. n=5 brains analyzed. Tel, Telencephalon; Di, Diencephalon; Tec, Tectum. Scale bars: in A, 100 m for A-D,I-L; in E, 50 m for E-H,M. |
References [+] :
Aizawa,
Phosphorylation of cofilin by LIM-kinase is necessary for semaphorin 3A-induced growth cone collapse.
2001, Pubmed
Aizawa, Phosphorylation of cofilin by LIM-kinase is necessary for semaphorin 3A-induced growth cone collapse. 2001, Pubmed
Anliker, Cell surface receptors in lysophospholipid signaling. 2004, Pubmed
Arber, Regulation of actin dynamics through phosphorylation of cofilin by LIM-kinase. 1998, Pubmed
Bassi, Sphingosine-1-phosphate is released by cerebellar astrocytes in response to bFGF and induces astrocyte proliferation through Gi-protein-coupled receptors. 2006, Pubmed
Campbell, Chemotropic responses of retinal growth cones mediated by rapid local protein synthesis and degradation. 2001, Pubmed , Xenbase
Campbell, Apoptotic pathway and MAPKs differentially regulate chemotropic responses of retinal growth cones. 2003, Pubmed , Xenbase
Campbell, Semaphorin 3A elicits stage-dependent collapse, turning, and branching in Xenopus retinal growth cones. 2001, Pubmed , Xenbase
Chien, Navigational errors made by growth cones without filopodia in the embryonic Xenopus brain. 1993, Pubmed , Xenbase
Chun, Lysophospholipids in the nervous system. 2005, Pubmed
Couchman, Syndecans: proteoglycan regulators of cell-surface microdomains? 2003, Pubmed
de la Torre, Turning of retinal growth cones in a netrin-1 gradient mediated by the netrin receptor DCC. 1997, Pubmed , Xenbase
Dickson, Rho GTPases in growth cone guidance. 2001, Pubmed
Dickson, Molecular mechanisms of axon guidance. 2002, Pubmed
Dingwell, The multiple decisions made by growth cones of RGCs as they navigate from the retina to the tectum in Xenopus embryos. 2000, Pubmed , Xenbase
Edsall, N,N-Dimethylsphingosine is a potent competitive inhibitor of sphingosine kinase but not of protein kinase C: modulation of cellular levels of sphingosine 1-phosphate and ceramide. 1998, Pubmed
Fukushima, LPA in neural cell development. 2004, Pubmed
Gardell, Emerging medicinal roles for lysophospholipid signaling. 2006, Pubmed
Glickman, Molecular cloning, tissue-specific expression, and chromosomal localization of a novel nerve growth factor-regulated G-protein- coupled receptor, nrg-1. 1999, Pubmed
Herr, Effects of LPA and S1P on the nervous system and implications for their involvement in disease. 2007, Pubmed
Hershko, The ubiquitin system. 1998, Pubmed
Hla, Signaling and biological actions of sphingosine 1-phosphate. 2003, Pubmed
Hu, Cell-surface heparan sulfate is involved in the repulsive guidance activities of Slit2 protein. 2001, Pubmed
Im, Characterization of a novel sphingosine 1-phosphate receptor, Edg-8. 2000, Pubmed , Xenbase
Irie, Specific heparan sulfate structures involved in retinal axon targeting. 2002, Pubmed , Xenbase
Ishii, Lysophospholipid receptors: signaling and biology. 2004, Pubmed
Jaillard, Edg8/S1P5: an oligodendroglial receptor with dual function on process retraction and cell survival. 2005, Pubmed
Jo, S1P1-selective in vivo-active agonists from high-throughput screening: off-the-shelf chemical probes of receptor interactions, signaling, and fate. 2005, Pubmed
Kalil, Touch and go: guidance cues signal to the growth cone cytoskeleton. 2005, Pubmed
Kaneider, Syndecan-4-dependent signaling in the inhibition of endotoxin-induced endothelial adherence of neutrophils by antithrombin. 2003, Pubmed
Kaneider, Heparan sulfate proteoglycans are involved in opiate receptor-mediated cell migration. 2004, Pubmed
Keynes, Surround repulsion of spinal sensory axons in higher vertebrate embryos. 1997, Pubmed
LaMontagne, Antagonism of sphingosine-1-phosphate receptors by FTY720 inhibits angiogenesis and tumor vascularization. 2006, Pubmed
Li, Rac1 and Cdc42 but not RhoA or Rho kinase activities are required for neurite outgrowth induced by the Netrin-1 receptor DCC (deleted in colorectal cancer) in N1E-115 neuroblastoma cells. 2002, Pubmed
Li, Regulation of rho GTPases by crosstalk and neuronal activity in vivo. 2002, Pubmed , Xenbase
Lohof, Asymmetric modulation of cytosolic cAMP activity induces growth cone turning. 1992, Pubmed , Xenbase
Luo, Rho GTPases in neuronal morphogenesis. 2000, Pubmed
Luo, Collapsin: a protein in brain that induces the collapse and paralysis of neuronal growth cones. 1993, Pubmed
Maclennan, Embryonic expression pattern of H218, a G-protein coupled receptor homolog, suggests roles in early mammalian nervous system development. 1997, Pubmed
Matloubian, Lymphocyte egress from thymus and peripheral lymphoid organs is dependent on S1P receptor 1. 2004, Pubmed
McFarlane, FGF signaling and target recognition in the developing Xenopus visual system. 1995, Pubmed , Xenbase
McFarlane, Inhibition of FGF receptor activity in retinal ganglion cell axons causes errors in target recognition. 1996, Pubmed , Xenbase
Piper, Signaling mechanisms underlying Slit2-induced collapse of Xenopus retinal growth cones. 2006, Pubmed , Xenbase
Renault, Follow the fatty brick road: lipid signaling in cell migration. 2006, Pubmed
Saba, Point-counterpoint of sphingosine 1-phosphate metabolism. 2004, Pubmed
Sakaguchi, Growth cone interactions with a glial cell line from embryonic Xenopus retina. 1989, Pubmed , Xenbase
Sato, Sphingosine 1-phosphate induces expression of early growth response-1 and fibroblast growth factor-2 through mechanism involving extracellular signal-regulated kinase in astroglial cells. 1999, Pubmed
Sato, Differential roles of Edg-1 and Edg-5, sphingosine 1-phosphate receptors, in the signaling pathways in C6 glioma cells. 2000, Pubmed
Spiegel, Sphingosine-1-phosphate: an enigmatic signalling lipid. 2003, Pubmed
Spiegel, Sphingosine 1-phosphate signaling: providing cells with a sense of direction. 2002, Pubmed
Steigemann, Heparan sulfate proteoglycan syndecan promotes axonal and myotube guidance by slit/robo signaling. 2004, Pubmed
Strochlic, MAGI-1c: a synaptic MAGUK interacting with muSK at the vertebrate neuromuscular junction. 2001, Pubmed
Toman, Differential transactivation of sphingosine-1-phosphate receptors modulates NGF-induced neurite extension. 2004, Pubmed
Tursun, The ubiquitin ligase Rnf6 regulates local LIM kinase 1 levels in axonal growth cones. 2005, Pubmed
Van Vactor, Heparan sulfate proteoglycans and the emergence of neuronal connectivity. 2006, Pubmed
Wahl, Ephrin-A5 induces collapse of growth cones by activating Rho and Rho kinase. 2000, Pubmed
Walz, Essential role of heparan sulfates in axon navigation and targeting in the developing visual system. 1997, Pubmed , Xenbase
Whitford, Plexin signaling via off-track and rho family GTPases. 2001, Pubmed
Wong, Signal transduction in neuronal migration: roles of GTPase activating proteins and the small GTPase Cdc42 in the Slit-Robo pathway. 2001, Pubmed
Yang, Cofilin phosphorylation by LIM-kinase 1 and its role in Rac-mediated actin reorganization. 1998, Pubmed
Yayon, Cell surface, heparin-like molecules are required for binding of basic fibroblast growth factor to its high affinity receptor. 1991, Pubmed
Ye, Lysophosphatidic acid in neural signaling. 2002, Pubmed
Yuan, Signalling and crosstalk of Rho GTPases in mediating axon guidance. 2003, Pubmed , Xenbase
Zhang, The Drosophila protein Wunen repels migrating germ cells. 1997, Pubmed
