Click here to close
Hello! We notice that you are using Internet Explorer, which is not supported by Xenbase and may cause the site to display incorrectly.
We suggest using a current version of Chrome,
FireFox, or Safari.
???displayArticle.abstract??? Thyroid hormone (T(3)) induces gene regulation programs necessary for tadpole metamorphosis. Among the earliest responses to T(3) are the up-regulation of T(3) receptor beta (TRbeta; autoinduction) and BTEB1 (basic transcription element-binding protein 1). BTEB1 is a member of the Krüppel family of transcription factors that bind to GC-rich regions in gene promoters. The proximal promoter of the Xenopus laevis TrbetaA gene has seven GC-rich sequences, which led us to hypothesize that BTEB1 binds to and regulates TrbetaA. In tadpoles and the frog fibroblast-derived cell line XTC-2, T(3) up-regulated Bteb1 mRNA with faster kinetics than TrbetaA, and Bteb1 mRNA correlated with increased BTEB1 protein expression. BTEB1 bound to GC-rich sequences in the proximal TrbetaA promoter in vitro. By using chromatin immunoprecipitation assay, we show that BTEB1 associates with the TrbetaA promoter in vivo in a T(3) and developmental stage-dependent manner. Induced expression of BTEB1 in XTC-2 cells caused accelerated and enhanced autoinduction of the TrbetaA gene. This enhancement was lost in N-terminal truncated mutants of BTEB1. However, point mutations in the zinc fingers of BTEB1 that destroyed DNA binding did not alter the activity of the protein on TrbetaA autoinduction, suggesting that BTEB1 can function in this regard through protein-protein interactions. Our findings support the hypothesis that BTEB1 associates with the TrbetaA promoter in vivo and enhances autoinduction, but this action does not depend on its DNA binding activity. Cooperation among the protein products of immediate early genes may be a common mechanism for driving developmental signaling pathways.
FIGURE 1.
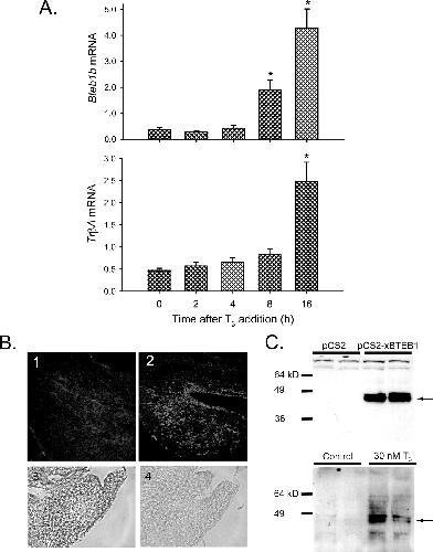
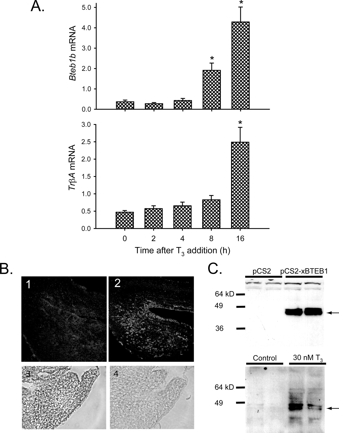
Thyroid hormone up-regulates Bteb1 mRNA in tadpolebrain with faster kinetics than TrβA mRNA. Increased Bteb1 mRNA correlates with elevated BTEB1 protein. A, up-regulation of Bteb1 (top) and TrβA (bottom) mRNAs in premetamorphic X. laevis tadpolebrain (NF stage 52) following exposure to T3 (10 nM) added to the aquarium water (n = 4/time point). Gene expression was analyzed by RTqPCR. Asterisks designate significant differences from the zero time point (p < 0.0001; Scheffe's test). B, treatment with T3 increases BTEB1 protein expression in X. laevis tadpolebrain. Panel 1, BTEB1 protein is expressed at a very low level in NF stage 52 tadpolebrain (optic tectum shown) but is increased dramatically by T3 treatment (panel 2;10 nM in aquarium water for 24 h). Panel 3, representative sagittal brain section (hypothalamic region) from an NF stage 52 tadpole treated with T3 in the aquarium water (10 nM; 24 h). Strong BTEB1 staining was restricted to cell nuclei. Panel 4, immunostaining for BTEB1 was eliminated by preabsorption with GST-xBTEB. BTEB1 immunoreactivity was detected by Cy3 immunofluorescence (panels 1 and 2) or by horseradish peroxidase staining (panels 3 and 4). C, Western blot analysis of xBTEB1 in protein extracts from pCS2 or pCS2-xBTEB1-transfected XTC-2 cells (upper panel); endogenous BTEB1 in protein extracts of XTC-2 cells were treated with or without T3 (30 nM) for 24 h (lower panel). This dose of T3 causes a maximal response in TrβA and Bteb1 mRNA (data not shown). Immunoblotting was conducted using affinity-purified IgG that recognizes the N-terminal region of xBTEB1 (see âExperimental Proceduresâ). Arrows point to the two BTEB1 bands.
FIGURE 2.
Schematic representation of the X. laevis TrβA gene with locations of GC boxes and regions analyzed by EMSA and ChIP assay. The bars with letters below indicate the general regions of the TrβA gene targeted for analysis by EMSA and in the ChIP assay and correspond to the specific sequences given in supplemental Table 1. The numbering of the seven GC boxes corresponds to that given in Table 4. The dark gray filled box represents the upstream region, the S indicates the transcription start site, the light gray filled box represents the 5′-UTR, and the asterisk indicates a TRE that has been characterized and proposed to mediate T3-dependent transactivation (40, 58).
FIGURE 3.
A, binding of GST-xBTEB1[DBD] to regions of the proximal X. laevis TrβA promoter in vitro. We used EMSA to test the ability of radioinert DNA fragments (1.89 μM/reaction) corresponding to different regions of the proximal TrβA promoter (generated by PCR; see Fig. 2 and supplemental Table 1) to displace GST-xBTEB1[DBD] binding to the 32P-BTE probe. mBTE, mutated BTE. B, binding of GST-xBTEB1[DBD] to GC-rich regions of the proximal TrβA promoter. We used EMSA to test whether GST-xBTEB1[DBD] could bind to short 32P-labeled oligonucleotides encompassing one or two GC boxes in the TrβA promoter. The numbering of the GC boxes included in each oligonucleotide probe is based on that given in Fig. 2 and Table 4. In each case homologous, radioinert competitors (1.89 μM) were used to displace binding.
FIGURE 4.
BTEB1 associates with the proximal TrβA promoter in vivo in a T3 and developmental stage-dependent manner. ChIP assay was conducted using an affinity-purified IgG directed against the N-terminal region of X. laevis BTEB1. A, T3-dependent association of BTEB1 with the proximal TrβA promoter in tadpolebrain and tail. Premetamorphic (NF stage 52) X. laevis tadpoles were treated with 10 nM T3 added to the aquarium water for 48 h prior to tissue collection for ChIP assay (see âExperimental Proceduresâ). The lettered TrβA promoter regions analyzed correspond to those given in Fig. 2 and supplemental Table 1. The TrβA exon 3/exon 4, and the Efα1 and Ifabp promoters were used as negative controls. B, developmental stage-dependent association of BTEB1 with the proximal TrβA promoter in early prometamorphic (NF stage 54) and climax stage (NF stage 62) X. laevis tadpolebrain. Only region A of TrβA promoter, which showed robust T3-dependent association of BTEB1 was targeted for ChIP analysis in this experiment. Each of the ChIP experiments was repeated three times with similar results.
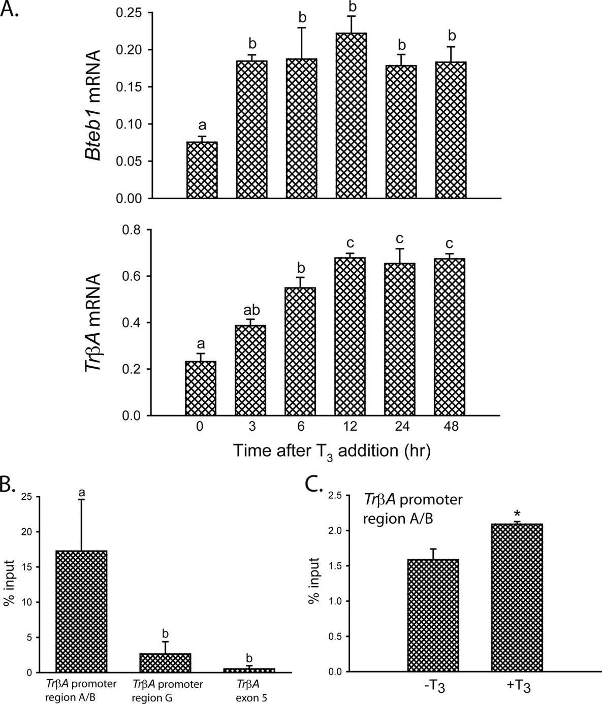
FIGURE 5.
Bteb1 and TrβA mRNAs are up-regulated by T3, and BTEB1 associates with the proximal TrβA promoter in XTC-2 cells. A, T3 up-regulates Bteb1 mRNA in XTC-2 cells with faster kinetics than TRβ. XTC-2 cells were treated with T3 (5 nM) for various times before harvest for RNA isolation and semi-quantitative RT-PCR analysis of Bteb1 and TrβA mRNA expression. Gene expression was normalized to the level of rpL8 expression (a housekeeping gene). Bteb1 mRNA was maximally induced at 3 h (p = 0.009; Scheffe's test) and maintained through 48 h of treatment. TrβA mRNA was significantly induced at 6 h (p = 0.001), reached a maximum by 12 h, and was maintained through 48 h. Bars represent the mean ± S.E. (n = 6 wells/time point), and letters above the means indicate significant differences among time points (i.e. means with the same letter are not significantly different; p < 0.05; Scheffe's test). B, BTEB1 associates with the proximal TrβA promoter in XTC-2 cells. XTC-2 cells were treated with T3 (5 nM) for 24 h, and we used ChIP assay coupled with quantitative real time PCR to detect BTEB1 association with the TrβA gene. We found significantly greater association of BTEB1 at an upstream region of the promoter (overlapping with regions A and B shown in Fig. 2; -885 to -752), which contains multiple GC boxes compared with a region in the 5′-UTR (region G; +166 to +322) that has only one GC box, or the exon 5 of the TrβA gene which has no GC boxes. Letters indicate significant differences among gene regions (i.e. means with the same letter are not significantly different; p < 0.05; Scheffe's test). C, treatment of XTC-2 cells with T3 (5 nM, 24 h) increases BTEB1 association with the upstream TRβA promoter (region A/B) as analyzed by ChIP assay (*, p = 0.043; t test).
FIGURE 6.
Expression of BTEB1 enhances TrβA autoinduction in XTC-2 cells. A, forced expression of BTEB1 accelerates and enhances autoinduction of the TrβA promoter. XTC-2 cells were cotransfected with the X. laevis TrβA promoter-luciferase plasmid, pCMV-xBTEB1, and pRenilla (to normalize for transfection efficiency using a dual reporter luciferase assay; see “Experimental Procedures”). Cells were treated with 5 nM T3 for 0, 2, or 6 h before harvest. Bars represent the mean ± S.E. The data shown are the means ± S.E. from one transfection experiment (n = 4/treatment group), and the experiment was repeated three times with similar results. The T3-dependent activation of the TrβA promoter was not altered by transfection with empty vector (pCMVneo; data not shown.) Asterisks denote significant differences from empty vector controls (*, p < 0.01; **, p < 0.001; Student's unpaired t test). B, forced expression of BTEB1 increases the expression of endogenous TrβA mRNA. XTC-2 cells were cotransfected with 1 μg of pCS2-xBTEB1 or pCS2 empty vector. Forty eight h after transfection the cells were treated with 5 nM T3 for 0, 2, 4, or 6 h before harvest. Gene expression analysis was done by RTqPCR. Data shown are the means ± S.E. from one transfection experiment (n = 6/treatment), and the experiment was repeated four times with similar results. Asterisks denote significant differences from empty vector controls (*, p < 0.05; **, p < 0.001; unpaired t test).
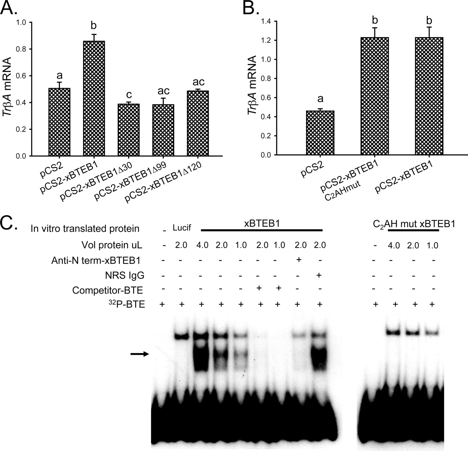
FIGURE 7.
The N-terminal transactivation domains but not the DNA binding capacity of the zinc fingers of BTEB1 are required for TrβA autoinduction. A, N-terminal truncated forms of xBTEB1 fail to enhance TrβA autoinduction in XTC-2 cells. XTC-2 cells were transfected with the indicated expression vectors, and 48 h later cells were treated with 5 nM T3 for 6 h. Gene expression analysis was done by RTqPCR. Data shown are the means ± S.E. for the T3--treated cells only; n = 6/treatment. Letters indicate significant differences among treatments (i.e. means with the same letter are not significantly different; p < 0.05; Bonferroni's multiple comparison test). B, mutations in the three zinc fingers of BTEB1 do not affect activity on TrβA autoinduction. The first histidine residue in each of the Cys2-His2 zinc finger DNA binding domain of BTEB1 was mutated to alanine to generate pCS2-xBTEB C2AH. XTC-2 cells were transfected with the indicated expression vectors, and 48 h later cells were treated with 5 nM T3 for 6 h. Data shown are the means ± S.E. from one transfection experiment (n = 6/treatment) and the experiment was repeated twice with similar results. Letters indicate significant differences among treatments (i.e. means with the same letter are not significantly different; p < 0.05; Bonferroni's multiple comparison test). C, electrophoretic mobility shift assay showed that the BTEB1 C2AH mutant does not bind to DNA. Recombinant wild type BTEB1 and BTEB1 C2AH mutant proteins were generated by coupled in vitro transcription/translation, and varying amounts were tested for their ability to bind to the 32P-BTE probe in vitro. Radioinert BTE oligonucleotide was added to some reactions as a competitor, and antibody supershift was used to verify the presence of BTEB1 protein in the protein-DNA complexes formed. Western blot analysis confirmed that equal amounts of wild type and mutant BTEB1 proteins were used in the EMSA (data not shown).