XB-ART-36745
PLoS Genet
2007 Nov 01;311:e200. doi: 10.1371/journal.pgen.0030200.
Show Gene links
Show Anatomy links
Mutations in Drosophila Greatwall/Scant reveal its roles in mitosis and meiosis and interdependence with Polo kinase.
Archambault V, Zhao X, White-Cooper H, Carpenter AT, Glover DM.
???displayArticle.abstract???
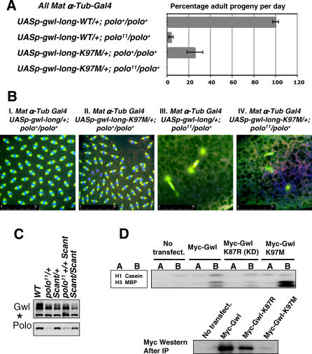
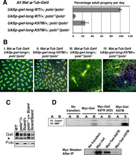
Polo is a conserved kinase that coordinates many events of mitosis and meiosis, but how it is regulated remains unclear. Drosophila females having only one wild-type allele of the polo kinase gene and the dominant Scant mutation produce embryos in which one of the centrosomes detaches from the nuclear envelope in late prophase. We show that Scant creates a hyperactive form of Greatwall (Gwl) with altered specificity in vitro, another protein kinase recently implicated in mitotic entry in Drosophila and Xenopus. Excess Gwl activity in embryos causes developmental failure that can be rescued by increasing maternal Polo dosage, indicating that coordination between the two mitotic kinases is crucial for mitotic progression. Revertant alleles of Scant that restore fertility to polo-Scant heterozygous females are recessive alleles or deficiencies of gwl; they show chromatin condensation defects and anaphase bridges in larval neuroblasts. One recessive mutant allele specifically disrupts a Gwl isoform strongly expressed during vitellogenesis. Females hemizygous for this allele are sterile, and their oocytes fail to arrest in metaphase I of meiosis; both homologues and sister chromatids separate on elongated meiotic spindles with little or no segregation. This allelic series of gwl mutants highlights the multiple roles of Gwl in both mitotic and meiotic progression. Our results indicate that Gwl activity antagonizes Polo and thus identify an important regulatory interaction of the cell cycle.
???displayArticle.pubmedLink??? 17997611
???displayArticle.pmcLink??? PMC2065886
???displayArticle.link??? PLoS Genet
???displayArticle.grants??? [+]
Species referenced: Xenopus
Genes referenced: lgals4.2 mastl tbx2 tub
???attribute.lit??? ???displayArticles.show???
References [+] :
Ahonen,
Polo-like kinase 1 creates the tension-sensing 3F3/2 phosphoepitope and modulates the association of spindle-checkpoint proteins at kinetochores.
2005, Pubmed,
Xenbase
Ahonen, Polo-like kinase 1 creates the tension-sensing 3F3/2 phosphoepitope and modulates the association of spindle-checkpoint proteins at kinetochores. 2005, Pubmed , Xenbase
Alexandru, Phosphorylation of the cohesin subunit Scc1 by Polo/Cdc5 kinase regulates sister chromatid separation in yeast. 2001, Pubmed
Bettencourt-Dias, Genome-wide survey of protein kinases required for cell cycle progression. 2004, Pubmed
Bettencourt-Dias, SAK/PLK4 is required for centriole duplication and flagella development. 2005, Pubmed
Bickel, The sister-chromatid cohesion protein ORD is required for chiasma maintenance in Drosophila oocytes. 2002, Pubmed
Carmena, Drosophila polo kinase is required for cytokinesis. 1998, Pubmed
Casenghi, Phosphorylation of Nlp by Plk1 negatively regulates its dynein-dynactin-dependent targeting to the centrosome. 2005, Pubmed
Casenghi, Polo-like kinase 1 regulates Nlp, a centrosome protein involved in microtubule nucleation. 2003, Pubmed , Xenbase
Chen, Multiple protein phosphatases are required for mitosis in Drosophila. 2007, Pubmed
Clarke, POLO kinase regulates the Drosophila centromere cohesion protein MEI-S332. 2005, Pubmed , Xenbase
Clyne, Polo-like kinase Cdc5 promotes chiasmata formation and cosegregation of sister centromeres at meiosis I. 2003, Pubmed
Cullen, The conserved kinase NHK-1 is essential for mitotic progression and unifying acentrosomal meiotic spindles in Drosophila melanogaster. 2005, Pubmed
Cullen, Msps protein is localized to acentrosomal poles to ensure bipolarity of Drosophila meiotic spindles. 2001, Pubmed
Dernburg, In situ hybridization to somatic chromosomes in Drosophila. 2011, Pubmed
do Carmo Avides, Polo kinase and Asp are needed to promote the mitotic organizing activity of centrosomes. 2001, Pubmed
Gilliland, The meiotic defects of mutants in the Drosophila mps1 gene reveal a critical role of Mps1 in the segregation of achiasmate homologs. 2005, Pubmed
Glover, Polo kinase and progression through M phase in Drosophila: a perspective from the spindle poles. 2005, Pubmed
Hall, Chromosome segregation influenced by two alleles of the meiotic mutant c(3)G in Drosophila melanogaster. 1972, Pubmed
Jang, Induction of metaphase arrest in Drosophila oocytes by chiasma-based kinetochore tension. 1995, Pubmed
Kerrebrock, The Drosophila mei-S332 gene promotes sister-chromatid cohesion in meiosis following kinetochore differentiation. 1992, Pubmed
Kumagai, Purification and molecular cloning of Plx1, a Cdc25-regulatory kinase from Xenopus egg extracts. 1996, Pubmed , Xenbase
Lee, Polo kinase--meiotic cell cycle coordinator. 2003, Pubmed
Llamazares, polo encodes a protein kinase homolog required for mitosis in Drosophila. 1991, Pubmed
Mason, Orientation disruptor (ord): a recombination-defective and disjunction-defective meiotic mutant in Drosophila melanogaster. 1976, Pubmed
McKim, Mechanical basis of meiotic metaphase arrest. 1993, Pubmed
Miyazaki, Sister-chromatid misbehavior in Drosophila ord mutants. 1992, Pubmed
Morgan, Cyclin-dependent kinases: engines, clocks, and microprocessors. 1997, Pubmed
Moutinho-Santos, In vivo localisation of the mitotic POLO kinase shows a highly dynamic association with the mitotic apparatus during early embryogenesis in Drosophila. 1999, Pubmed
Oshimori, The Plk1 target Kizuna stabilizes mitotic centrosomes to ensure spindle bipolarity. 2006, Pubmed
Page, The genetics and molecular biology of the synaptonemal complex. 2004, Pubmed
Pearson, A pre-anaphase role for a Cks/Suc1 in acentrosomal spindle formation of Drosophila female meiosis. 2005, Pubmed
Rapley, Coordinate regulation of the mother centriole component nlp by nek2 and plk1 protein kinases. 2005, Pubmed , Xenbase
Sibon, DNA-replication/DNA-damage-dependent centrosome inactivation in Drosophila embryos. 2000, Pubmed
Sunkel, polo, a mitotic mutant of Drosophila displaying abnormal spindle poles. 1988, Pubmed
Takada, Drosophila checkpoint kinase 2 couples centrosome function and spindle assembly to genomic integrity. 2003, Pubmed
van de Weerdt, Polo-like kinases: a team in control of the division. 2006, Pubmed , Xenbase
Watanabe, Shugoshin protects cohesin complexes at centromeres. 2005, Pubmed
White-Cooper, Mutations in new cell cycle genes that fail to complement a multiply mutant third chromosome of Drosophila. 1996, Pubmed
Wong, Plx1 is the 3F3/2 kinase responsible for targeting spindle checkpoint proteins to kinetochores. 2005, Pubmed , Xenbase
Xiang, The inhibition of polo kinase by matrimony maintains G2 arrest in the meiotic cell cycle. 2007, Pubmed
Yu, Greatwall kinase participates in the Cdc2 autoregulatory loop in Xenopus egg extracts. 2006, Pubmed , Xenbase
Yu, Greatwall kinase: a nuclear protein required for proper chromosome condensation and mitotic progression in Drosophila. 2004, Pubmed
