Click here to close Hello! We notice that you are using Internet Explorer, which is not supported by Xenbase and may cause the site to display incorrectly. We suggest using a current version of Chrome, FireFox, or Safari.
XB-ART-36742
J Cell Biol 2007 Nov 19;1794:611-7. doi: 10.1083/jcb.200708044.
Show Gene links Show Anatomy links

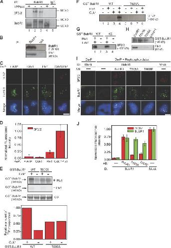
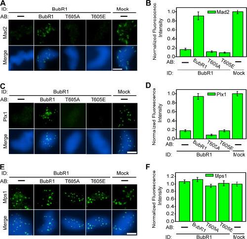
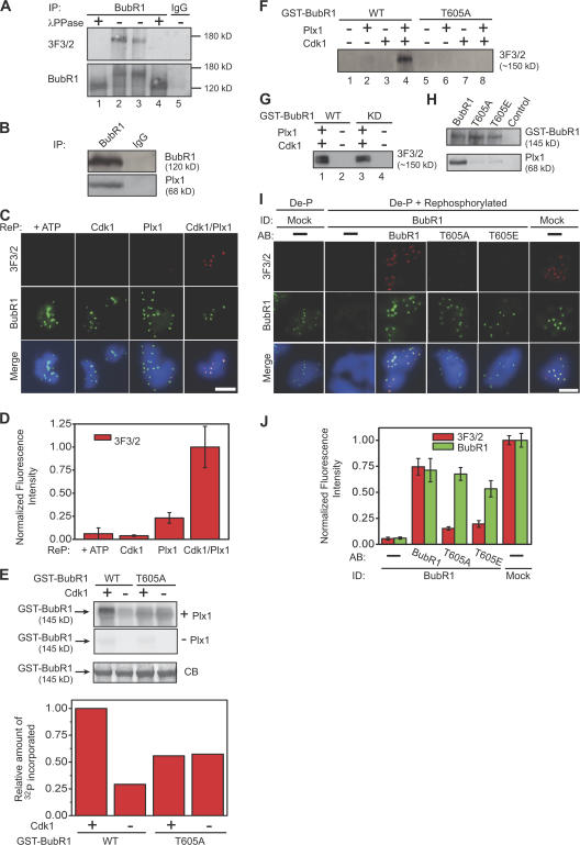
Cdk1 phosphorylation of BubR1 controls spindle checkpoint arrest and Plk1-mediated formation of the 3F3/2 epitope.

Wong OK, Fang G.


???displayArticle.abstract???
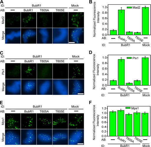
Accurate chromosome segregation is controlled by the spindle checkpoint, which senses kinetochore- microtubule attachments and tension across sister kinetochores. An important step in the tension-signaling pathway involves the phosphorylation of an unknown protein by polo-like kinase 1/Xenopus laevis polo-like kinase 1 (Plx1) on kinetochores lacking tension to generate the 3F3/2 phosphoepitope. We report here that the checkpoint protein BubR1 interacts with Plx1 and that phosphorylation of BubR1 by Plx1 generates the 3F3/2 epitope. Formation of the BubR1 3F3/2 epitope by Plx1 requires a prior phosphorylation of BubR1 on Thr 605 by cyclin-dependant kinase 1 (Cdk1). This priming phosphorylation of BubR1 by Cdk1 is required for checkpoint-mediated mitotic arrest and for recruitment of Plx1 and the checkpoint protein Mad2 to unattached kinetochores. Biochemically, formation of the 3F3/2 phosphoepitope by Cdk1 and Plx1 greatly enhances the kinase activity of BubR1. Thus, Cdk1-mediated phosphorylation of BubR1 controls checkpoint arrest and promotes the formation of the kinetochore 3F3/2 epitope.

???displayArticle.pubmedLink??? 17998400
???displayArticle.pmcLink??? PMC2080899
???displayArticle.link??? J Cell Biol
???displayArticle.grants??? [+]

Species referenced: Xenopus laevis
Genes referenced: bub1b cdk1 mad2l1 plk1


???attribute.lit??? ???displayArticles.show???
References [+] :
Ahonen, Polo-like kinase 1 creates the tension-sensing 3F3/2 phosphoepitope and modulates the association of spindle-checkpoint proteins at kinetochores. 2005, Pubmed, Xenbase