XB-ART-3672
J Cell Biol
2004 Apr 26;1652:181-90. doi: 10.1083/jcb.200311044.
Show Gene links
Show Anatomy links
The role of Cdc6 in ensuring complete genome licensing and S phase checkpoint activation.
Oehlmann M, Score AJ, Blow JJ.
???displayArticle.abstract???
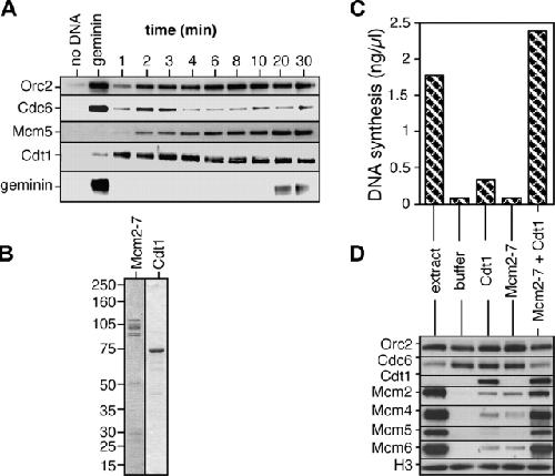
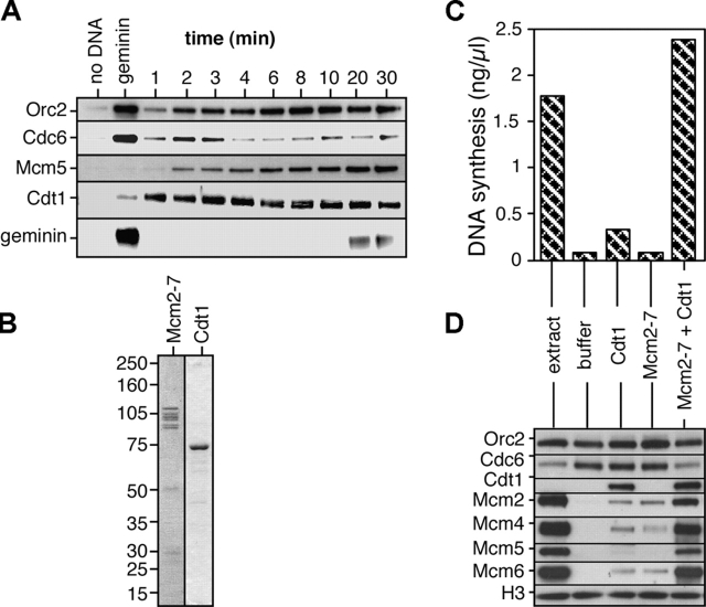
Before S phase, cells license replication origins for initiation by loading them with Mcm2-7 heterohexamers. This process is dependent on Cdc6, which is recruited to unlicensed origins. Using Xenopus egg extracts we show that although each origin can load many Mcm2-7 hexamers, the affinity of Cdc6 for each origins drops once it has been licensed by loading the first hexamers. This encourages the distribution of at least one Mcm2-7 hexamer to each origin, and thereby helps to ensure that all origins are licensed. Although Cdc6 is not essential for DNA replication once licensing is complete, Cdc6 regains a high affinity for origins once replication forks are initiated and Mcm2-7 has been displaced from the origin DNA. We show that the presence of Cdc6 during S phase is essential for the checkpoint kinase Chk1 to become activated in response to replication inhibition. These results show that Cdc6 plays multiple roles in ensuring precise chromosome duplication.
???displayArticle.pubmedLink??? 15096526
???displayArticle.pmcLink??? PMC2172031
???displayArticle.link??? J Cell Biol
???displayArticle.grants??? [+]
A2335 Cancer Research UK, A2793 Cancer Research UK, A3135 Cancer Research UK, CRUK_A2335 Cancer Research UK, CRUK_A2793 Cancer Research UK, CRUK_A3135 Cancer Research UK
Species referenced: Xenopus laevis
Genes referenced: cdc45 cdc6 cdt1 chek1 gmnn mcm2 mcm4 mcm5 mcm6.2 mcm7 orc1 orc2 pcna rpa1
???attribute.lit??? ???displayArticles.show???
References [+] :
Alexandrow,
Cdc6 chromatin affinity is unaffected by serine-54 phosphorylation, S-phase progression, and overexpression of cyclin A.
2004, Pubmed
Alexandrow, Cdc6 chromatin affinity is unaffected by serine-54 phosphorylation, S-phase progression, and overexpression of cyclin A. 2004, Pubmed
Baum, Cdc18 transcription and proteolysis couple S phase to passage through mitosis. 1998, Pubmed
Blow, Replication origins in Xenopus egg extract Are 5-15 kilobases apart and are activated in clusters that fire at different times. 2001, Pubmed , Xenbase
Blow, Replication licensing--defining the proliferative state? 2002, Pubmed
Blow, Control of chromosomal DNA replication in the early Xenopus embryo. 2001, Pubmed , Xenbase
Brown, Interaction of the S phase regulator cdc18 with cyclin-dependent kinase in fission yeast. 1997, Pubmed
Calzada, Cdc6 cooperates with Sic1 and Hct1 to inactivate mitotic cyclin-dependent kinases. 2001, Pubmed
Chong, Purification of an MCM-containing complex as a component of the DNA replication licensing system. 1995, Pubmed , Xenbase
Chong, Characterization of the Xenopus replication licensing system. 1997, Pubmed , Xenbase
Clay-Farrace, Human replication protein Cdc6 prevents mitosis through a checkpoint mechanism that implicates Chk1. 2003, Pubmed
Coleman, The Xenopus Cdc6 protein is essential for the initiation of a single round of DNA replication in cell-free extracts. 1996, Pubmed , Xenbase
Coverley, Chromatin-bound Cdc6 persists in S and G2 phases in human cells, while soluble Cdc6 is destroyed in a cyclin A-cdk2 dependent process. 2000, Pubmed , Xenbase
Donovan, Cdc6p-dependent loading of Mcm proteins onto pre-replicative chromatin in budding yeast. 1997, Pubmed , Xenbase
Drury, The cyclin-dependent kinase Cdc28p regulates distinct modes of Cdc6p proteolysis during the budding yeast cell cycle. 2000, Pubmed
Drury, The Cdc4/34/53 pathway targets Cdc6p for proteolysis in budding yeast. 1997, Pubmed
Edwards, MCM2-7 complexes bind chromatin in a distributed pattern surrounding the origin recognition complex in Xenopus egg extracts. 2002, Pubmed , Xenbase
Elsasser, Interaction between yeast Cdc6 protein and B-type cyclin/Cdc28 kinases. 1996, Pubmed
Elsasser, Phosphorylation controls timing of Cdc6p destruction: A biochemical analysis. 1999, Pubmed
Fletcher, The structure and function of MCM from archaeal M. Thermoautotrophicum. 2003, Pubmed
Frolova, Xenopus Cdc6 performs separate functions in initiating DNA replication. 2002, Pubmed , Xenbase
Fujita, Nuclear organization of DNA replication initiation proteins in mammalian cells. 2002, Pubmed
Furstenthal, Cyclin E uses Cdc6 as a chromatin-associated receptor required for DNA replication. 2001, Pubmed , Xenbase
Furstenthal, Triggering ubiquitination of a CDK inhibitor at origins of DNA replication. 2001, Pubmed , Xenbase
Gillespie, Reconstitution of licensed replication origins on Xenopus sperm nuclei using purified proteins. 2001, Pubmed , Xenbase
Gillespie, Nucleoplasmin-mediated chromatin remodelling is required for Xenopus sperm nuclei to become licensed for DNA replication. 2000, Pubmed , Xenbase
Guo, Requirement for Atr in phosphorylation of Chk1 and cell cycle regulation in response to DNA replication blocks and UV-damaged DNA in Xenopus egg extracts. 2000, Pubmed , Xenbase
Hodgson, Geminin becomes activated as an inhibitor of Cdt1/RLF-B following nuclear import. 2002, Pubmed , Xenbase
Hua, Identification of a preinitiation step in DNA replication that is independent of origin recognition complex and cdc6, but dependent on cdk2. 1998, Pubmed , Xenbase
Hyrien, Paradoxes of eukaryotic DNA replication: MCM proteins and the random completion problem. 2003, Pubmed
Jallepalli, Regulation of the replication initiator protein p65cdc18 by CDK phosphorylation. 1997, Pubmed
Jares, Xenopus cdc7 function is dependent on licensing but not on XORC, XCdc6, or CDK activity and is required for XCdc45 loading. 2000, Pubmed , Xenbase
Kominami, Fission yeast WD-repeat protein pop1 regulates genome ploidy through ubiquitin-proteasome-mediated degradation of the CDK inhibitor Rum1 and the S-phase initiator Cdc18. 1997, Pubmed
Kumagai, The Xenopus Chk1 protein kinase mediates a caffeine-sensitive pathway of checkpoint control in cell-free extracts. 1998, Pubmed , Xenbase
Labib, Is the MCM2-7 complex the eukaryotic DNA replication fork helicase? 2001, Pubmed
Li, The origin of CDK regulation. 2001, Pubmed
Li, Non-proteolytic inactivation of geminin requires CDK-dependent ubiquitination. 2004, Pubmed , Xenbase
Liu, Chk1 is an essential kinase that is regulated by Atr and required for the G(2)/M DNA damage checkpoint. 2000, Pubmed
Mahaffey, Evidence that DNA replication is not regulated by ubiquitin-dependent proteolysis in Xenopus egg extract. 2003, Pubmed , Xenbase
Mahbubani, Cell cycle regulation of the replication licensing system: involvement of a Cdk-dependent inhibitor. 1997, Pubmed , Xenbase
Maiorano, XCDT1 is required for the assembly of pre-replicative complexes in Xenopus laevis. 2000, Pubmed , Xenbase
McGarry, Geminin, an inhibitor of DNA replication, is degraded during mitosis. 1998, Pubmed , Xenbase
Meijer, Biochemical and cellular effects of roscovitine, a potent and selective inhibitor of the cyclin-dependent kinases cdc2, cdk2 and cdk5. 1997, Pubmed , Xenbase
Méndez, Chromatin association of human origin recognition complex, cdc6, and minichromosome maintenance proteins during the cell cycle: assembly of prereplication complexes in late mitosis. 2000, Pubmed , Xenbase
Mizushima, Cdc6p modulates the structure and DNA binding activity of the origin recognition complex in vitro. 2000, Pubmed
Murakami, Maintenance of replication forks and the S-phase checkpoint by Cdc18p and Orp1p. 2002, Pubmed
Nishitani, Control of DNA replication licensing in a cell cycle. 2002, Pubmed , Xenbase
Pelizon, Unphosphorylatable mutants of Cdc6 disrupt its nuclear export but still support DNA replication once per cell cycle. 2000, Pubmed , Xenbase
Petersen, Phosphorylation of mammalian CDC6 by cyclin A/CDK2 regulates its subcellular localization. 1999, Pubmed
Petersen, Cell cycle- and cell growth-regulated proteolysis of mammalian CDC6 is dependent on APC-CDH1. 2000, Pubmed
Prokhorova, Sequential MCM/P1 subcomplex assembly is required to form a heterohexamer with replication licensing activity. 2000, Pubmed , Xenbase
Rowles, Changes in association of the Xenopus origin recognition complex with chromatin on licensing of replication origins. 1999, Pubmed , Xenbase
Rowles, Interaction between the origin recognition complex and the replication licensing system in Xenopus. 1996, Pubmed , Xenbase
Saha, Human CDC6/Cdc18 associates with Orc1 and cyclin-cdk and is selectively eliminated from the nucleus at the onset of S phase. 1998, Pubmed
Santocanale, A Mec1- and Rad53-dependent checkpoint controls late-firing origins of DNA replication. 1998, Pubmed
Shirahige, Regulation of DNA-replication origins during cell-cycle progression. 1998, Pubmed
Sun, Cell cycle-dependent regulation of the association between origin recognition proteins and somatic cell chromatin. 2002, Pubmed , Xenbase
Tada, Repression of origin assembly in metaphase depends on inhibition of RLF-B/Cdt1 by geminin. 2001, Pubmed , Xenbase
Tada, The RLF-B component of the replication licensing system is distinct from Cdc6 and functions after Cdc6 binds to chromatin. 1999, Pubmed , Xenbase
Thömmes, The RLF-M component of the replication licensing system forms complexes containing all six MCM/P1 polypeptides. 1997, Pubmed , Xenbase
Wohlschlegel, Inhibition of eukaryotic DNA replication by geminin binding to Cdt1. 2000, Pubmed , Xenbase
You, Xic1 degradation in Xenopus egg extracts is coupled to initiation of DNA replication. 2002, Pubmed , Xenbase
