Click here to close
Hello! We notice that you are using Internet Explorer, which is not supported by Xenbase and may cause the site to display incorrectly.
We suggest using a current version of Chrome,
FireFox, or Safari.
J Cell Biol
2007 Oct 22;1792:187-97. doi: 10.1083/jcb.200704098.
Show Gene links
Show Anatomy links
Bod1, a novel kinetochore protein required for chromosome biorientation.
Porter IM, McClelland SE, Khoudoli GA, Hunter CJ, Andersen JS, McAinsh AD, Blow JJ, Swedlow JR.
???displayArticle.abstract???
We have combined the proteomic analysis of Xenopus laevis in vitro-assembled chromosomes with RNA interference and live cell imaging in HeLa cells to identify novel factors required for proper chromosome segregation. The first of these is Bod1, a protein conserved throughout metazoans that associates with a large macromolecular complex and localizes with kinetochores and spindle poles during mitosis. Small interfering RNA depletion of Bod1 in HeLa cells produces elongated mitotic spindles with severe biorientation defects. Bod1-depleted cells form syntelic attachments that can oscillate and generate enough force to separate sister kinetochores, suggesting that microtubule-kinetochore interactions were intact. Releasing Bod1-depleted cells from a monastrol block increases the frequency of syntelic attachments and the number of cells displaying biorientation defects. Bod1 depletion does not affect the activity or localization of Aurora B but does cause mislocalization of the microtubule depolymerase mitotic centromere- associated kinesin and prevents its efficient phosphorylation by Aurora B. Therefore, Bod1 is a novel kinetochore protein that is required for the detection or resolution of syntelic attachments in mitotic spindles.
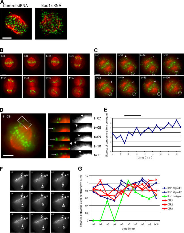
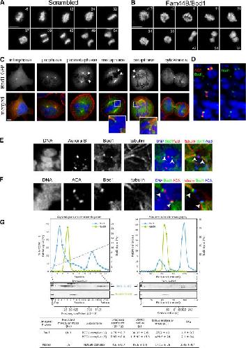
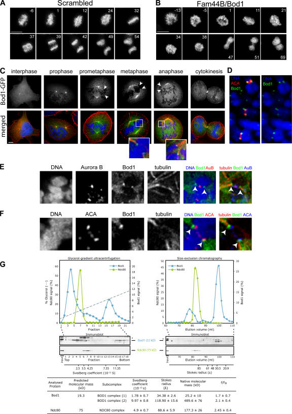
Figure 1. Bod1 is a novel protein localizing to centrosomes and kinetochores. (A and B) Selected maximum intensity projections from time-lapse images of HeLa cells show gene-specific mitotic phenotypes. Cells were transfected with the pU6YH plasmid expressing scrambled shRNA (A) or shRNA targeting Bod1 (B). Images were taken 60 h after transfection over a period of 60–120 min. Numbers indicate time (minutes) from the establishment of a metaphase plate. (C) HeLa cells transfected with Bod1-GFP were fixed after 48 h with PFA. (top) Localization of Bod1-GFP at various points in the cell cycle. (bottom) A merged image with microtubules (red), chromosomes (blue), and Bod1-GFP (green). Arrowheads indicate concentrations of Bod1-GFP at microtubule ends. Insets are magnified images of boxed areas. (D) Chromosome spreads of nocodazole-arrested HeLa cells stained for endogenous Bod1 (green), ACA (red), and DNA (blue). (E and F) The localization of Bod1-GFP was determined with respect to Aurora B (E) and ACA (F). Kinetochore localization of Bod1-GFP is indicated by arrowheads. (G) Hydrodynamic analysis of nocodazole-arrested HeLa lysates by glycerol gradient centrifugation (left) and size exclusion chromatography (right) showing that Bod1 is present in two different complexes. Asterisks mark cross-reacting bands. Bars, (A and B), 10 μm; (C), 5 μm.
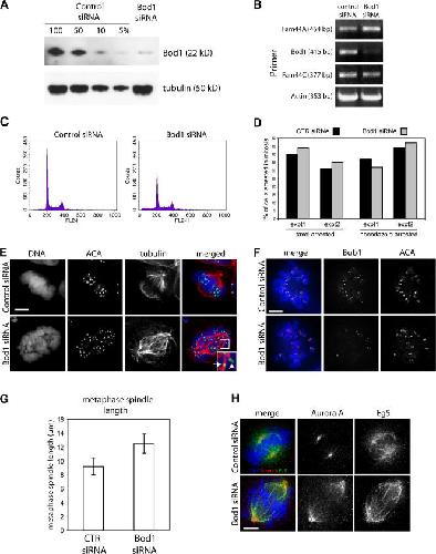
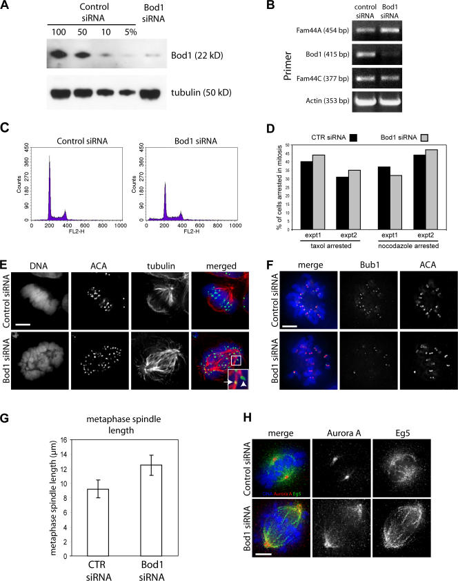
Figure 2. Depletion of Bod1 by siRNA causes major chromosome alignment defects. (A) Immunoblot using an anti-Bod1 antibody showing the effective depletion of Bod1 72 h after transfection of siRNA duplexes. Tubulin was used as a loading control. (B) One-step RT-PCR analysis of control and Bod1 siRNA RNA lysates showing the specific knockdown of Bod1 in relation to other Fam44 family members. (C) FACS analysis of control and Bod1-depleted cells. (D) Taxol or nocodazole was added to control or Bod1 siRNA cells 48 h after transfection, and the percentage of mitotic cells was determined 18 h later. (E) HeLa cells were transfected with control siRNA or siRNA against Bod1 and processed for immunofluorescence 72 h later. Microtubules are shown in red, chromosomes are shown in blue, and ACA is shown in green. The inset is a magnified image of the boxed area. The arrow shows lateral attachment, and the arrowhead shows end-on attachment. (F) Control or Bod1 siRNA–transfected HeLa cells stained with Bub1 and ACA. (G) The spindle length of control cells and Bod1 siRNA cells. Error bars show SD. (H) Anti-Eg5 and anti–Aurora A staining of control and Bod1 siRNA–transfected HeLa cells. Bars, 5 μm.
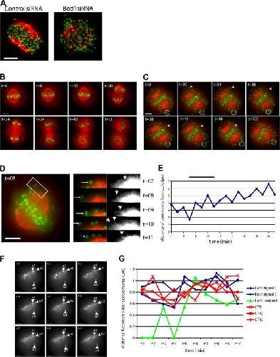
Figure 3. Microtubule and kinetochore dynamics in Bod1-depleted cells. (A) Cold stable microtubule assay of control and Bod1-depleted cells. Microtubules are shown in red, and ACA is shown in green. (B–D) Cells were imaged by transiently transfecting either control or Bod1 siRNA, mCherry-tubulin (red), and GFP–CENP-B (green). Imaging was started 72 h after transfection. (B) Projections of selected time points from a cell transfected with control siRNA are shown. Time from the onset of imaging is shown in the top left corner. (C) Cells transfected with Bod1 siRNA failed to align many of their chromosomes. Arrowheads highlight unaligned kinetochores becoming bioriented. Circles highlight pairs of sister kinetochores that remain behind the spindle pole. (D) Bod1-depleted cell showing unaligned sister kinetochores (boxed area). (right) Oscillation of sister kinetochores over 4 min. Black and white panels show saturated images of tubulin staining to highlight microtubules. Arrows show single oscillating kinetochore pairs; arrowheads show oscillating microtubules. (E) The distance between the sister kinetochores highlighted in D and the centrosome were plotted over time. The black bar highlights the measurements taken from images in D. (F) Selected time points from a Bod1-depleted cell showing CENP-B–GFP. (G) The distance between kinetochores in the unaligned sisters (green line; “un” arrowheads in F) and aligned sisters (aligned 1 and aligned 2, blue lines; a1 and a2 arrowheads in F) depicted in F were measured over time. The distance between three selected sister kinetochore pairs from control cells were also measured over time (red lines). Bars, 10 μm.
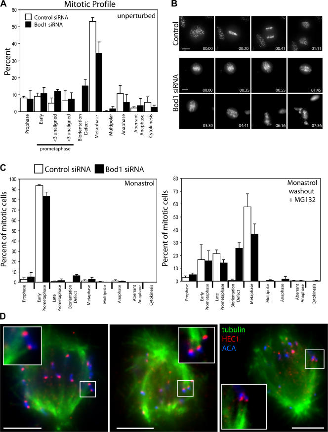
Figure 4. Bod1 is required for the efficient resolution of syntelic attachments. (A) The mitotic profile of control and Bod1-depleted cells was determined 72 h after transfection of siRNA. (B) GFP–CENP-B–transfected HeLa cells were cotransfected with control or Bod1 siRNA, and time-lapse microscopy was performed 72 h after transfection. Projections of selected time points are shown. (C) Control or Bod1 siRNA HeLa cells were treated with monastrol for 3 h, washed, and released into media containing MG132 for 1 h before fixing. The mitotic profile before and after monastrol release is shown. (D) Syntelic attachments in Bod1 siRNA cells 1 h after release from monastrol showing microtubules (green), anti-Hec1 (red), and ACA (blue). Insets are magnified images of boxed areas. Error bars represent SD. Bars, 5 μm.
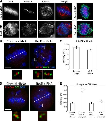
Figure 5. MCAK is not efficiently phosphorylated in Bod1siRNA cells. (A) Aurora B is not delocalized in Bod1-depleted cells. Phospho-Ser10-histone H3 staining in control and Bod1 siRNA cells indicating Aurora B activity. (B–E) Cells were transfected with control or Bod1 siRNA. After 72 h, cells were treated with monastrol for 3 h and released into media containing MG132 for 1 h before fixing. (B and C) Cells were stained for total MCAK population, and levels at kinetochores were quantified. Boxed areas are magnified below the main images. (D and E) Cells were stained for phospho-Ser92-MCAK, and levels at aligned and unaligned kinetochores were quantified. Dashed lines indicate orientation of the metaphase plate. Error bars represent SD. Bars, 5 μm.
Andrews,
Aurora B regulates MCAK at the mitotic centromere.
2004, Pubmed
Andrews,
Aurora B regulates MCAK at the mitotic centromere.
2004,
Pubmed Cao,
The AAA-ATPase Cdc48/p97 regulates spindle disassembly at the end of mitosis.
2003,
Pubmed
,
Xenbase Cheeseman,
A conserved protein network controls assembly of the outer kinetochore and its ability to sustain tension.
2004,
Pubmed Cleveland,
Centromeres and kinetochores: from epigenetics to mitotic checkpoint signaling.
2003,
Pubmed Compton,
Chromosome orientation.
2007,
Pubmed
,
Xenbase DeLuca,
Hec1 and nuf2 are core components of the kinetochore outer plate essential for organizing microtubule attachment sites.
2005,
Pubmed Desai,
A method that allows the assembly of kinetochore components onto chromosomes condensed in clarified Xenopus egg extracts.
1997,
Pubmed
,
Xenbase De Wulf,
Hierarchical assembly of the budding yeast kinetochore from multiple subcomplexes.
2003,
Pubmed Ditchfield,
Aurora B couples chromosome alignment with anaphase by targeting BubR1, Mad2, and Cenp-E to kinetochores.
2003,
Pubmed Earnshaw,
Visualization of centromere proteins CENP-B and CENP-C on a stable dicentric chromosome in cytological spreads.
1989,
Pubmed Emanuele,
Measuring the stoichiometry and physical interactions between components elucidates the architecture of the vertebrate kinetochore.
2005,
Pubmed
,
Xenbase Fox,
Paraspeckles: a novel nuclear domain.
2002,
Pubmed Funabiki,
The Xenopus chromokinesin Xkid is essential for metaphase chromosome alignment and must be degraded to allow anaphase chromosome movement.
2000,
Pubmed
,
Xenbase Harding,
Inversion formulae for ellipsoid of revolution macromolecular shape functions.
1995,
Pubmed Hauf,
The small molecule Hesperadin reveals a role for Aurora B in correcting kinetochore-microtubule attachment and in maintaining the spindle assembly checkpoint.
2003,
Pubmed Hirano,
A heterodimeric coiled-coil protein required for mitotic chromosome condensation in vitro.
1994,
Pubmed
,
Xenbase Kapoor,
Probing spindle assembly mechanisms with monastrol, a small molecule inhibitor of the mitotic kinesin, Eg5.
2000,
Pubmed
,
Xenbase Khoudoli,
Optimisation of the two-dimensional gel electrophoresis protocol using the Taguchi approach.
2004,
Pubmed Lampson,
Correcting improper chromosome-spindle attachments during cell division.
2004,
Pubmed Lan,
Aurora B phosphorylates centromeric MCAK and regulates its localization and microtubule depolymerization activity.
2004,
Pubmed
,
Xenbase McAinsh,
Structure, function, and regulation of budding yeast kinetochores.
2003,
Pubmed Meraldi,
Phylogenetic and structural analysis of centromeric DNA and kinetochore proteins.
2006,
Pubmed Murnion,
Chromatin-associated protein phosphatase 1 regulates aurora-B and histone H3 phosphorylation.
2001,
Pubmed
,
Xenbase Ohi,
Differentiation of cytoplasmic and meiotic spindle assembly MCAK functions by Aurora B-dependent phosphorylation.
2004,
Pubmed
,
Xenbase Platani,
Cajal body dynamics and association with chromatin are ATP-dependent.
2002,
Pubmed Schuyler,
Analysis of the size and shape of protein complexes from yeast.
2002,
Pubmed Shaner,
Improved monomeric red, orange and yellow fluorescent proteins derived from Discosoma sp. red fluorescent protein.
2004,
Pubmed SIEGEL,
DETERMINATION OF MOLECULAR WEIGHTS AND FRICTIONAL RATIOS OF MACROMOLECULES IN IMPURE SYSTEMS: AGGREGATION OF UREASE.
1965,
Pubmed Swedlow,
The making of the mitotic chromosome: modern insights into classical questions.
2003,
Pubmed Tanaka,
Kinetochore capture and bi-orientation on the mitotic spindle.
2005,
Pubmed Uchiyama,
Proteome analysis of human metaphase chromosomes.
2005,
Pubmed Wallace,
A workingperson's guide to deconvolution in light microscopy.
2001,
Pubmed Waters,
Oscillating mitotic newt lung cell kinetochores are, on average, under tension and rarely push.
1996,
Pubmed Westermann,
Architecture of the budding yeast kinetochore reveals a conserved molecular core.
2003,
Pubmed Zeitlin,
CENP-A is phosphorylated by Aurora B kinase and plays an unexpected role in completion of cytokinesis.
2001,
Pubmed