Click here to close
Hello! We notice that you are using Internet Explorer, which is not supported by Xenbase and may cause the site to display incorrectly.
We suggest using a current version of Chrome,
FireFox, or Safari.
???displayArticle.abstract???
The Xenopus egg has a yolk-laden vegetal hemisphere juxtaposed to a darkly pigmented animal hemisphere. Mesoderm is derived from the marginal zone, located at the interface between the two hemispheres. The vegetal-most cells become endoderm and release TGF-beta-related factors, including the Xenopus Nodal related (Xnr) proteins, which diffuse to induce the marginal zone to form mesoderm. The remaining animal cells become ectoderm, but our understanding of the mechanisms that limit the response to induction is incomplete. In this study, we provide evidence to suggest that Xrel3, a member of the Rel/NF-kappaB family, plays a role in defining the boundary separating induced from uninduced cells by regulating Xnr-responsive gene transcription. Ectopic Xrel3 expressed in prospective mesoderm caused repression of mesoderm-specific genes resulting in loss-of-function phenotypes that were rescued by co-expression of Xnr2. Depletion of Xrel3 from embryos with antisense morpholinos increased Xnr-dependent transcription, broadened expression of the pan-mesoderm marker Xbra and sensitized animal cells to mesoderm induction by Xnr2. We propose that an additional component to the mechanism that differentiates the ectoderm from the mesoderm involves regulation of nodal-dependent gene transcription by Xrel3.
Fig. 1. Ectopic Xrel3 overexpression in the marginal zone at gastrulation inhibits Xbra expression and prevents involution. Embryos were injected with Xrel3 RNA at the two-cell stage and assayed at early gastrula for the expression of Xbra. Whole mount in situ hybridization analysis was done to stain both Xrel3 and Xbra messages. Because Xrel3 is expressed at a very low level at gastrulation the turquoise staining seen in these embryos represents overexpressed, exogenous Xrel3 RNA. (A) Localization of Xrel3 to the animal pole (white arrow) does not affect Xbra expression (purple stain), shown also in panel B and this does not affect bottle cell formation (D, black arrow in panel B) or axis formation. (F) Injection in the lateral marginal zone resulted in exclusion of Xbra expression, (C) localized inhibition of bottle cell formation (arrow in panel E) and localized defects in yolk incorporation (arrow in panel G). vpâvegetal pole, dâdorsal. Scale bar = 0.5 mm.
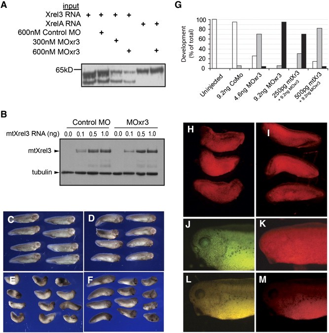
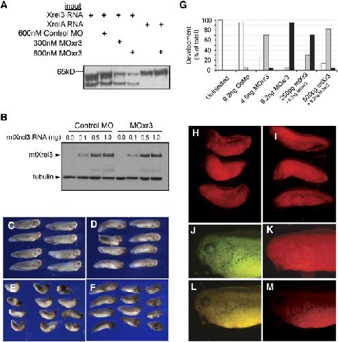
Fig. 7. Xrel3 antisense morpholinos (MOxr3) that target the 5â² untranslated regions (UTR) of Xrel3 are specific for Xrel3. (A) Autoradiograph of in vitro translation products in the presence of MOxr3. One nanogram of Xrel3 or XrelA in vitro transcribed RNA was added to rabbit reticulocyte cell-free translation reaction mix with the indicated amounts of morpholinos. (B) Myc-tagged Xrel3 (mtXrel3) RNA lacking the 5â²-UTR is not affected by MOxr3 when injected into embryos. Ten embryos were co-injected at the 2-cell stage with 9.2Â ng of control morpholinos or MOxr3 along with increasing amounts of mtXrel3 mRNA and assayed for expression of mtXrel3 protein at stage 9 (late blastula) by western blotting. Tubulin was used as a loading control. (C) Embryos at stage 27 injected 9.2Â ng of control morpholino develop normally. (D) Embryos injected with 4.6Â ng of MOxr3 develop slight developmental abnormalities, including bent body axes and minor head defects, if any. (E) Embryos injected with 9.2Â ng of MOxr3 develop extreme defects in body axis development and lack head structures. (F) Rescue of embryos from defects caused by injection of 9.2Â ng of MOxr3 by co-injection with and 0.5Â ng of synthetic myc-tagged Xrel3. (G) Decrease in the frequency of developmental defects caused by injection of MOxr3 by co-injection with myc-tagged Xrel3 mRNA. The data are pooled from two independent experiments using embryos from two different females. Open bars indicate normal embryos, gray bars indicate mild defects which included normal head and dorsal development but with kinked axes and black bars represent severe defects, as in panel E. (H) Visualization of Lissamine-conjugated (red fluorescence) MOxr3 in embryos at stage 27. Embryos were injected at the 2-cell stage with 9.2Â ng MOxr3. (I) Visualization of Lissamine-conjugated (red fluorescence) MOxr3 in embryos at stage 27. Embryos were injected at the 2-cell stage with 4.6Â ng MOxr3. (J) Visualization of FITC-conjugated (green fluorescence) control morpholinos in an embryo at stage 27. Embryo was injected at the 2-cell stage with 9.2Â ng control morpholino. (K) Visualization of Lissamine-conjugated (red fluorescence) MOxr3 in an embryo at stage 27. Embryo was injected at the 2-cell stage with 9.2Â ng MOxr3 and 0.5Â ng of myc-tagged Xrel3 synthetic mRNA. (L) Uninjected embryo at stage 27 visualized under fluorescence optimized for FITC to reveal background autofluorescence. (M) Uninjected embryo at stage 27 visualized under fluorescence optimized for Lissamine to reveal background autofluorescence.
Fig. 9. Depletion of Xrel3 causes ectopic activation of mesoderm-specific genes in prospective ectoderm. (A) MOxr3 causes ectopic expression of Xbra at stage 10. Embryos were injected with 9.2Â ng of control morpholino or MOxr3 at the two-cell stage in the animal pole. Animal caps were removed at stage 9 and allowed to develop to stage 10, when they were analyzed for the expression of mesodermal markers using RT-PCR. Examples shown are amplication products using Xbra, Goosecoid and Xnr1 specific oligos run on a 8.0% TBEâagarose gel and stained with ethidium bromide. These data represent mRNA extracted from 10 animal caps pooled from embryos of 2 females. (B) Embryo injected at the animal pole with control morpholino shows normal ring-like expression of Xbra (blue staining) around the marginal zone, indicative of normal mesoderm specification. (C) Bisected view of embryo in panel B. (D) Embryo injected at the animal pole with MOxr3 shows expanded expression of Xbra throughout animal hemisphere. (E) Bisected view of embryo in panel D. (F) Verification of control morpholino detected as green fluorescence in animal caps assayed for mesoderm markers. (G) Verification of MOxr3 detected as red fluorescence in animal caps assayed for mesoderm markers. (H) Xrel3-depleted animal caps show little or no autoinduction of Xbra and Xnr1. Real-time PCR results of Xbra and Xnr1 expression in animal caps. Animal caps were dissected at stage 8 from embryos injected with MOxr3 and assayed at stage 10. Data represent relative amplicon concentration using oligonucleotides specific for Xbrachyury (Xbra) and Xenopus Nodal 1 (Xnr1). Data were normalized first to histone as a loading control and plotted as a percentage of values obtained for the whole embryo.