|
Fig. 2 Distribution of Grip2 mRNA shown by in situ hybridization.
(A) Two stage I oocytes. (B) Stage II oocyte. (C) Late stage III
oocyte. (D) Stage VI oocyte, vegetal view. (E) Stage 9 blastula. (F)
Stage 26. (G) Stage 28, (G0) with the migrating primordial germ cells (PGCs) enlarged (arrows). (H) Stage 37, when the PGCs were
no longer revealed by the Grip2 probe, whereas they were by Xpat
(I, I0). The embryos, but not the oocytes, were bleached. The scale
bars represent 100 um. |
|
grip2 (glutamate receptor interacting protein 2 ) gene expression in Xenopus laevis embryo, assayed via in situ hybridization, NF stage oocyte III. |
|
grip2 (glutamate receptor interacting protein 2 ) gene expression in Xenopus laevis embryo, assayed via in situ hybridization, NF stage 9, mid sagittal section. |
|
grip2 (glutamate receptor interacting protein 2 ) gene expression in Xenopus laevis embryo, assayed via in situ hybridization, NF stage oocyte VI, vegetal hemisphere view. |
|
Fig. 3 Inhibition of Grip2 mRNA translation by morpholino oligo
MO1. Where indicated, embryos were injected into the vegetal pole
with 30 ng Grip1 MO1 at the early 2-cell stage, followed by 200 pg
of Grip2 mRNA with its own 50 UTR and a C-terminal Myc tag.
Five embryos were homogenized at stage 9 or 37 and subjected to
SDS gel electrophoresis and Western blotting with an anti-Myc
antibody. |
|
Fig. 4 Effects of an antiGrip2 morpholino
oligo (MO) injected into the vegetal pole
at the two-cell stage on embryo morphology
and primordial germ cells (PGCs).
(A). Stage 33 uninjected embryos, (B, C)
compared with those with 30 ng MO1. (D)
A stage 39 embryo injected with 30 ng
MO1, showing an abnormal fin. (EâH)
Stage 41 embryos; (E) uninjected, (F) injected
with 10 ng, (G, H) injected with
30 ng MO1. Note the lateral curves in (H)
and also (B). (IâN) In situ hybridisations
to Xpat mRNA in PGCs at stages 37 (Iâ
K) and 39/40 (LâN). These embryos were
control (I,L) or injected with 10 ng (J,) or
30 ng (K,N) MO1, or 40 ng control MO
(M). (L) The arrow shows how even in
control, uninjected embryos there may be
very few PGCs delayed in migration. |
|
Fig. 5 Effects on morphology and primordial germ cells of a second morpholino oligo, (grip MO4) MO2. (AâE) Effects on
overall morphology at stage 33. (A) Uninjected.
(B) 50 ng control MO. (C) 30 ng
MO2. (D) 50 ng MO2. Note the curled
embryos, as if still unhatched. (E) 100 ng
MO2. (FâL) Xpat in situ hybridizations to
stage 39 embryos injected with MO2. (F)
Uninjected. (G) 50 ng control MO. (H)
30 ng MO2. (IâK) 50 ng MO2. (L) 100 ng
MO2. |
|
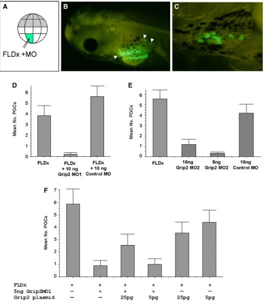
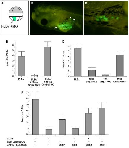
Fig. 6 Effect of Grip2 morpholino oligos (MOs) on the number of
primordial germ cells (PGCs) that successfully migrate to the germ
ridges. (A) The experiments involve micro-injecting 5 nl FLDx, with or
without MOs. (B) Fluorescence image of a stage 45 tadpole injected
with FLDx alone. The principal labeling is in the gut (arrow), but
the PGCs may also be seen (arrowheads). (C) Fluorescent PGCs in the germ ridges, after dissection. In (B,C), there is a low level of white light to make non-fluorescent structures visible. (DâF) Effect of injected MOs on the number of successfully migrating PGCs. MOs and plasmid DNA was injected into a single vegetal blastomere at the 32-cell stage. The detailed data can be found in Table 1. |
|
grip2 (glutamate receptor interacting protein 2 ) gene expression in Xenopus laevis embryo, assayed via in situ hybridization, NF stage 28,lateral view, anterior left, dorsal up.
|
|
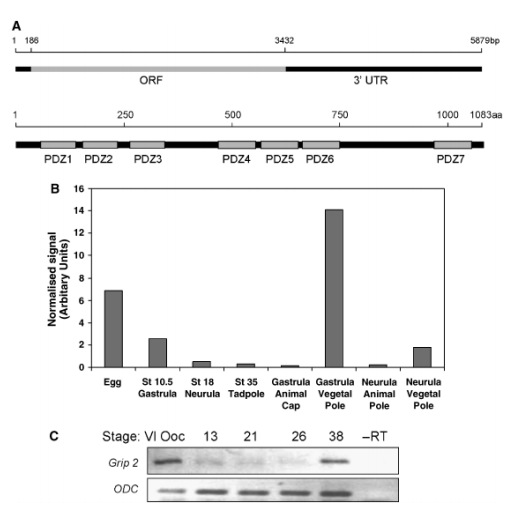
Fig. 1 (A) Structure of the Grip2 mRNA
and protein, showing the PDZ domains.
(B) Expression of Grip2 mRNA at different
stages according to Affymetrix
microarray data (Sinner et al., 2006).
(C) Abundance of Grip2 mRNA assayed
by RT-PCR. |