Click here to close
Hello! We notice that you are using Internet Explorer, which is not supported by Xenbase and may cause the site to display incorrectly.
We suggest using a current version of Chrome,
FireFox, or Safari.
???displayArticle.abstract???
BACKGROUND: Cell-cell communication is essential in tissue patterning. In early amphibian development, mesoderm is formed in the blastula-stage embryo through inductive interactions in which vegetal cells act on overlying equatorial cells. Members of the TGF-beta family such as activin B, Vg1, derrière and Xenopus nodal-related proteins (Xnrs) are candidate mesoderm inducing factors, with further activity to induce endoderm of the vegetal region. TGF-beta-like ligands, including BMP, are also responsible for patterning of germ layers. In addition, FGF signaling is essential for mesoderm formation whereas FGF signal inhibition has been implicated in endoderm induction. Clearly, several signaling pathways are coordinated to produce an appropriate developmental output; although intracellular crosstalk is known to integrate multiple pathways, relatively little is known about extracellular coordination.
METHODOLOGY/PRINCIPAL FINDINGS: Here, we show that Xenopus Tsukushi (X-TSK), a member of the secreted small leucine rich repeat proteoglycan (SLRP) family, is expressed in ectoderm, endoderm, and the organizer during early development. We have previously reported that X-TSK binds to and inhibits BMP signaling in cooperation with chordin. We now demonstrate two novel interactions: X-TSK binds to and inhibits signaling by FGF8b, in addition to binding to and enhancement of Xnr2 signaling. This signal integration by X-TSK at the extracellular level has an important role in germ layer formation and patterning. Vegetally localized X-TSK potentiates endoderm formation through coordination of BMP, FGF and Xnr2 signaling. In contrast, X-TSK inhibition of FGF-MAPK signaling blocks ventrolateral mesoderm formation, while BMP inhibition enhances organizer formation. These actions of X-TSK are reliant upon its expression in endoderm and dorsal mesoderm, with relative exclusion from ventrolateral mesoderm, in a pattern shaped by FGF signals.
CONCLUSIONS/SIGNIFICANCE: Based on our observations, we propose a novel mechanism by which X-TSK refines the field of positional information by integration of multiple pathways in the extracellular space.
???displayArticle.pubmedLink???
17925852 ???displayArticle.pmcLink???PMC1994590 ???displayArticle.link???PLoS One ???displayArticle.grants???[+]
Figure 1. Signaling involved in Xenopus germ layer formation.(A) Selected signaling pathways involved in Xenopus mesoderm and endoderm formation. Activation of pathways indicated by ‘+++’, inhibition of pathways indicated by ‘−−−‘. Ectoderm = red, mesoderm = green, endoderm = blue. FGF signal activity is required for mesoderm formation in addition to activity of activin-like signaling (represented here by Xnr2). FGF and BMP signal inhibition with Xnr2 signal activation is involved in endoderm induction mechanisms. (B) Selected signaling pathways involved in Xenopus mesoderm patterning. Active BMP signaling produces mesoderm with ventral character, whereas inhibition of BMP signaling produces mesoderm of dorsal character. Also, Xnr2 expressed in the dorsal region has activity to induce dorsal mesoderm.
Figure 2. X-TSK expression in Xenopus.(A) Whole mount in situ hybridization of X-TSK in Xenopus gastrula stage embryos, including sense control. Purple staining indicates X-TSK expression. Orientations and stages as indicated. X-TSK is expressed in dorsal marginal zone (DMZ) and ectoderm from stage 10, and endoderm from stage 10.5. (B) In situ hybridization of X-TSK in sectioned Xenopus embryos, including sense control. Orientation: animal top, vegetal bottom, dorsal right, stages as indicated. X-TSK is expressed maternally (stage 7) in the animal region, with light staining in the vegetal region. From stage 10.5, X-TSK expression is detected throughout the endoderm. (C) Expression levels of X-TSK (upper panel) measured by RT-PCR from egg to stage 41, including ODC expression (middle panel) and -RT control (lower panel). WOC = Water Only Control. X-TSK is expressed at highest levels during germ layer formation and gastrulation. (D) Comparative expression of Sox17α (marking endoderm), Gsc (dorsal mesoderm), and Xbra (pan-mesoderm) in sectioned stage 10 embryos. (E) Schematic of X-TSK expression (grey) in ectoderm, dorsal mesoderm and endoderm.
Figure 3. Loss of X-TSK function.(A) In situ hybridization of endoderm markers, Sox17α (upper row), and GATA4 (lower row) in sectioned early gastrula (stage 10) embryos, purple staining indicates expression. Orientation: animal top, vegetal bottom. All embryos injected with 500 pg β-Galactosidase (β-Gal) to identify targeted area (blue staining), with 20 ng control morpholino (CMO) or 20 ng X-TSK morpholino (XMO). Endoderm marker staining is reduced in XMO injected embryos, as indicated by general loss of purple staining (Sox17α) and loss of punctate staining (GATA4), detailed in the zoomed panel. Rescues were performed with 1 ng H-TSK, or 50 pg Xnr2, restoring endoderm marker expression. Detailed analysis of GATA4 staining in sectioned embryos. Numbers of GATA4 foci were counted, as represented graphically, relative to uninjected control. XMO injection reduces GATA4 foci by 50% (p = <0.001), partially rescued by 1 ng H-TSK and 50 pg Xnr2 to over 80% relative to control (p = <0.001). (B) Whole mount in situ hybridization of dorsal mesoderm marker, Gsc in stage 10.5 embryos (dorsal orientation) and MyoD in stage 16 (anterior top, posterior bottom) in embryos injected with 500 pg β-Gal, with 20 ng CMO or 20 ng XMO. Gsc expression is reduced in XMO injected embryos, whereas MyoD expression is expanded by 30% (relative to control, p = <0.001) on the injected side, as identified by blue β-Gal staining. (C) Gut morphology in stage 40 embryos injected with 20 ng CMO or 20 ng XMO. Gut width is reduced by 21% in XMO injected embryos, relative to uninjected embryos (p = <0.001).
Figure 4. Gain of X-TSK function.(A) Whole mount in situ hybridization of germ layer markers in embryos injected with 500 pg β-Gal and 1 ng X-TSK, with percentage occurrence of demonstrated phenotype and ‘n’ numbers indicated below images. Xbra (pan-mesoderm) expression is inhibited and Sox17α and GATA4 (endoderm) expression is expanded, stage 10.5, lateral orientation. Gsc (dorsal mesoderm) expression is expanded, stage 10.5, dorsal orientation. MyoD expression is inhibited on the injected side, as identified by blue β-Gal staining, stage 16, anterior top, posterior bottom. (B) Graphical representation of MyoD expression in (A). MyoD expression is reduced by 20% on the injected side (p = <0.001).
Figure 5. Mechanism of X-TSK function: signal analysis.(A) Whole mount in situ hybridization of germ layer markers in embryos injected with 500 pg β-Gal with 250 pg truncated BMP receptor (tBR) or 125 pg Chordin (Chd), with percentage occurance of demonstrated phenotype and ‘n’ numbers. Xbra and Sox17α phenotypes differ in comparison to X-TSK overexpression, whereas Gsc expression is commonly expanded. (B) Whole mount in situ hybridization of Gsc in embryos injected with 500 pg β-Gal with 1 ng X-TSK, 500 pg caALK3 and X-TSK with caALK3, dorsal orientation. caALK3 blocks X-TSK mediated expansion of Gsc expression. (C) Western blotting of MAPK and Smad1 phosphorylation in animal caps and Smad2 phosphorylation in DMZ explants, with total MAPK, Smad2 and Smad1 controls in explants injected with X-TSK (125 pg-1 ng) (D) 125 pg Chd or 250 pg tBR. X-TSK inhibits MAPK and BMP phosphorylation in animal caps whilst activating Smad2 phosphorylation in DMZ. Chd and tBR similarly inhibit BMP phosphorylation, but contrast with X-TSK in MAPK and Smad2 phosphorylation status.
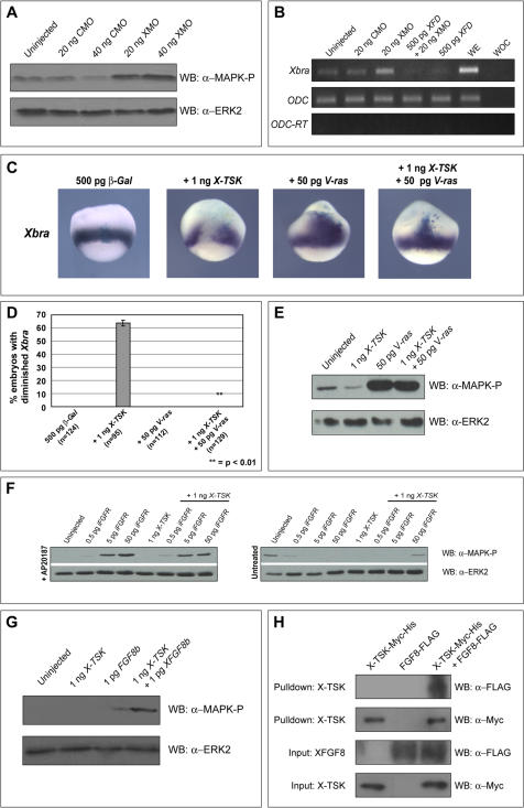
Figure 6. X-TSK inhibition and binding of FGF8b.(A) Western blotting of MAPK phosphorylation in animal caps injected with 20–40 ng CMO and 20–40 ng XMO. Depletion of X-TSK with XMO activates MAPK phosphorylation. (B) Semi-quantitative RT-PCR of Xbra expression in DMZ injected with 20 ng CMO, 20 ng XMO, 500 pg XFD and 500 pg XFD with 20 ng XMO. WE = Whole embryo, WOC = Water only control. Inhibition of FGF signals with XFD blocks Xbra expression activated upon depletion of X-TSK with XMO. (C) Whole mount in situ hybridization of Xbra in stage 10.5 embryos, lateral orientation. Embryos injected with 500 pg β-Gal with 1 ng X-TSK, 50 pg V-ras and X-TSK with V-ras. V-ras blocks X-TSK mediated inhibition of Xbra expression in 100% of embryos analyzed (p = <0.01), represented graphically in (D). (E) Western blotting of MAPK phosphorylation in animal caps injected with X-TSK and V-ras. V-ras blocks X-TSK mediated inhibition of MAPK phosphorylation. (F) Western blotting of MAPK phosphorylation in animal caps injected with X-TSK and iFGFR, in the presence or absence of chemical dimerisation agent, AP20187. Induced dimerisation blocks the activity of X-TSK to inhibit MAPK phosphorylation. (G) Western blotting of MAPK phosphorylation in animal caps injected with X-TSK and FGF8b. X-TSK inhibits MAPK phosphorylation activated by FGF8b. (H) Western blotting of nickel bead pulldown of FGF8b-FLAG in complex with X-TSK-Myc-His. Top panel: detection of FGF8b-FLAG in complex with X-TSK-Myc-His (third lane). Second panel: detection of X-TSK-Myc-His pulled down. Third and bottom panels: detection of FGF8b-FLAG and X-TSK-Myc-His input into the pulldown reaction.
Figure 7. X-TSK requires intact Xnr signaling for endoderm induction; X-TSK binds to and enhances Xnr2 Signaling.(A) Whole mount in situ hybridization of Sox17α in embryos injected with 500 pg β-Gal with 1 ng X-TSK, 500 pg CerS and 500 pg CerS with 1 ng X-TSK, lateral orientation. (B) Introduction of CerS blocks X-TSK expansion of Sox17α in 100% of embryos analyzed (p = <0.001). (C) Western blotting of nickel bead pulldown of Xnr2-Myc in complex with X-TSK-Myc-His. Top panel: detection of Xnr2-Myc in complex with X-TSK-Myc-His (third lane). Second panel: detection of X-TSK-Myc-His pulled down. Third and bottom panels: detection of Xnr2-Myc and X-TSK-Myc-His input into the pulldown reaction. (D) Western blotting of Smad2 phosphorylation in animal caps injected with 1 ng X-TSK, 5 pg and 50 pg Xnr2. X-TSK enhances Smad2 phosphorylation, particularly evident with 5 pg Xnr2.
Figure 8. X-TSK changes local response to Xnr2.(A) Whole mount in situ hybridization of Xbra, Gsc (dorsal orientation) Sox17α and GATA4 in embryos injected with 500 pg β-Gal with 50 pg Xnr2, and 50 pg Xnr2 with 1ng X-TSK and 500 pg X-TSK, lateral orientation. Xbra expression is not detected in Xnr2-X-TSK expressing cells, as identified by β-Gal staining. Xnr2 mediated expansion of Gsc expression is enhanced by X-TSK. Expression of endoderm markers Sox17α and GATA4 expanded by Xnr2 is enhanced by X-TSK, suggesting that X-TSK changes local cellular response to Xnr2.
Figure 9. BMP and FGF signal activation blocks X-TSK mediated endoderm induction: triple signal regulation.(A) Whole mount in situ hybridization of Sox17α in embryos injected with 500 pg β-Gal with 1 ng X-TSK, 500 pg caALK3, 50 pg V-ras and 500 pg caALK3, 50 pg V-ras with 1 ng X-TSK, lateral orientation. (B) Graphic representation of quantity of embryos demonstrating expanded Sox17α expression. Introduction of caALK3 and V-ras partially blocks X-TSK expansion of Sox17α (p = 0.01 and 0.05 respectively). (C) Whole mount in situ hybridization of GATA4 in embryos injected with 500 pg β-Gal with combinations of 1 ng XFD, 500 pg tBR, and 50 pg Xnr2, lateral orientation. Demonstrated phenotype frequencies with n-numbers in white text. A triple combination of 1 ng XFD, 500 pg tBR, and 50 pg Xnr2 produces the strongest expansion of GATA4 expression.
Figure 10. Transcriptional regulation of X-TSK and model of X-TSK function in germ layer formation and patterning.(A) Semi-quantitative RT-PCR of X-TSK expression in animal caps injected with 1 ng XFD, 50 pg V-ras or 50 pg caFGFR. WE = Whole embryo, WOC = Water only control. Inhibition of FGF signals with XFD enhances TSK expression, whereas activation of FGF signals with V-ras or caFGFR reduces TSK expression levels. (B) Model of TSK function in Xenopus germ layer formation and patterning: dorsal-ventral mesoderm patterning. X-TSK in dorsal mesoderm (red) inhibits BMP signaling to promote dorsal mesoderm formation, as marked by Gsc expression. This is possibly also enhanced through activation of Xnr2 signals by TSK. MAPK activation inhibits X-TSK expression in ventrolateral mesoderm, where X-TSK inhibits expression of ventrolateral mesoderm markers such as Xbra, through inhibition of FGF signaling. This network of signaling may contribute to clear patterning of the mesoderm. (C) Model of TSK function in endoderm formation. X-TSK coordinates inhibition of FGF and BMP signals with activation of Xnr2 signaling to induce endoderm formation (green), as marked by Sox17α. Again, X-TSK inhibits expression of ventrolateral mesoderm (blue) markers such as Xbra, through inhibition of FGF signaling and may contribute to the distinction between endoderm and mesoderm specific gene expression.
Abe,
Notch signaling modulates the nuclear localization of carboxy-terminal-phosphorylated smad2 and controls the competence of ectodermal cells for activin A.
2005, Pubmed,
Xenbase
Abe,
Notch signaling modulates the nuclear localization of carboxy-terminal-phosphorylated smad2 and controls the competence of ectodermal cells for activin A.
2005,
Pubmed
,
Xenbase Afouda,
GATA4, 5 and 6 mediate TGFbeta maintenance of endodermal gene expression in Xenopus embryos.
2005,
Pubmed
,
Xenbase Agius,
Endodermal Nodal-related signals and mesoderm induction in Xenopus.
2000,
Pubmed
,
Xenbase Amaya,
Expression of a dominant negative mutant of the FGF receptor disrupts mesoderm formation in Xenopus embryos.
1991,
Pubmed
,
Xenbase Amaya,
FGF signalling in the early specification of mesoderm in Xenopus.
1993,
Pubmed
,
Xenbase Baker,
A novel mesoderm inducer, Madr2, functions in the activin signal transduction pathway.
1996,
Pubmed
,
Xenbase Bell,
Cell fate specification and competence by Coco, a maternal BMP, TGFbeta and Wnt inhibitor.
2003,
Pubmed
,
Xenbase Birsoy,
XPACE4 is a localized pro-protein convertase required for mesoderm induction and the cleavage of specific TGFbeta proteins in Xenopus development.
2005,
Pubmed
,
Xenbase Butler,
Nonradioactive in situ hybridization to xenopus tissue sections.
2001,
Pubmed
,
Xenbase Cha,
Inhibition of FGF signaling causes expansion of the endoderm in Xenopus.
2004,
Pubmed
,
Xenbase Cho,
Molecular nature of Spemann's organizer: the role of the Xenopus homeobox gene goosecoid.
1991,
Pubmed
,
Xenbase Clements,
Mode of action of VegT in mesoderm and endoderm formation.
1999,
Pubmed
,
Xenbase Clements,
VegT induces endoderm by a self-limiting mechanism and by changing the competence of cells to respond to TGF-beta signals.
2003,
Pubmed
,
Xenbase Contakos,
Subdividing the embryo: a role for Notch signaling during germ layer patterning in Xenopus laevis.
2005,
Pubmed
,
Xenbase Darras,
Animal and vegetal pole cells of early Xenopus embryos respond differently to maternal dorsal determinants: implications for the patterning of the organiser.
1997,
Pubmed
,
Xenbase Dorey,
A novel Cripto-related protein reveals an essential role for EGF-CFCs in Nodal signalling in Xenopus embryos.
2006,
Pubmed
,
Xenbase Dyson,
The interpretation of position in a morphogen gradient as revealed by occupancy of activin receptors.
1998,
Pubmed
,
Xenbase Ecochard,
A novel TGF-beta-like gene, fugacin, specifically expressed in the Spemann organizer of Xenopus.
1995,
Pubmed
,
Xenbase Engleka,
VegT activation of Sox17 at the midblastula transition alters the response to nodal signals in the vegetal endoderm domain.
2001,
Pubmed
,
Xenbase Fainsod,
The dorsalizing and neural inducing gene follistatin is an antagonist of BMP-4.
1997,
Pubmed
,
Xenbase Fletcher,
FGF8 spliceforms mediate early mesoderm and posterior neural tissue formation in Xenopus.
2006,
Pubmed
,
Xenbase Graff,
Studies with a Xenopus BMP receptor suggest that ventral mesoderm-inducing signals override dorsal signals in vivo.
1994,
Pubmed
,
Xenbase Green,
Morphogen gradients, positional information, and Xenopus: interplay of theory and experiment.
2002,
Pubmed
,
Xenbase Green,
Graded changes in dose of a Xenopus activin A homologue elicit stepwise transitions in embryonic cell fate.
1990,
Pubmed
,
Xenbase Green,
Responses of embryonic Xenopus cells to activin and FGF are separated by multiple dose thresholds and correspond to distinct axes of the mesoderm.
1992,
Pubmed
,
Xenbase Gurdon,
Activin signalling and response to a morphogen gradient.
1994,
Pubmed
,
Xenbase Gurdon,
Direct and continuous assessment by cells of their position in a morphogen gradient.
1995,
Pubmed Harland,
In situ hybridization: an improved whole-mount method for Xenopus embryos.
1991,
Pubmed
,
Xenbase Harrington,
Structural basis for the inhibition of activin signalling by follistatin.
2006,
Pubmed
,
Xenbase Heasman,
Patterning the Xenopus blastula.
1997,
Pubmed
,
Xenbase Henry,
Mixer, a homeobox gene required for endoderm development.
1998,
Pubmed
,
Xenbase Hocking,
Leucine-rich repeat glycoproteins of the extracellular matrix.
1998,
Pubmed Hogan,
Bone morphogenetic proteins in development.
1996,
Pubmed
,
Xenbase Hudson,
Xsox17alpha and -beta mediate endoderm formation in Xenopus.
1997,
Pubmed
,
Xenbase Jones,
Nodal-related signals induce axial mesoderm and dorsalize mesoderm during gastrulation.
1995,
Pubmed
,
Xenbase Joseph,
Xnr4: a Xenopus nodal-related gene expressed in the Spemann organizer.
1997,
Pubmed
,
Xenbase Kofron,
Mesoderm induction in Xenopus is a zygotic event regulated by maternal VegT via TGFbeta growth factors.
1999,
Pubmed
,
Xenbase Kuriyama,
Tsukushi controls ectodermal patterning and neural crest specification in Xenopus by direct regulation of BMP4 and X-delta-1 activity.
2006,
Pubmed
,
Xenbase LaBonne,
Role of MAP kinase in mesoderm induction and axial patterning during Xenopus development.
1995,
Pubmed
,
Xenbase Larraín,
BMP-binding modules in chordin: a model for signalling regulation in the extracellular space.
2000,
Pubmed
,
Xenbase Lemaire,
A role for the vegetally expressed Xenopus gene Mix.1 in endoderm formation and in the restriction of mesoderm to the marginal zone.
1998,
Pubmed
,
Xenbase Lin,
Role of heparan sulfate proteoglycans in cell-cell signaling in Drosophila.
2000,
Pubmed Loose,
A genetic regulatory network for Xenopus mesendoderm formation.
2004,
Pubmed
,
Xenbase Moreno,
Biglycan is a new extracellular component of the Chordin-BMP4 signaling pathway.
2005,
Pubmed
,
Xenbase Nieuwkoop,
The "organization centre". II. Field phenomena, their origin and significance.
1967,
Pubmed Ohta,
Tsukushi functions as an organizer inducer by inhibition of BMP activity in cooperation with chordin.
2004,
Pubmed
,
Xenbase Ohta,
Tsukushi cooperates with VG1 to induce primitive streak and Hensen's node formation in the chick embryo.
2006,
Pubmed
,
Xenbase Onichtchouk,
Silencing of TGF-beta signalling by the pseudoreceptor BAMBI.
1999,
Pubmed
,
Xenbase Pera,
Integration of IGF, FGF, and anti-BMP signals via Smad1 phosphorylation in neural induction.
2003,
Pubmed
,
Xenbase Piccolo,
The head inducer Cerberus is a multifunctional antagonist of Nodal, BMP and Wnt signals.
1999,
Pubmed
,
Xenbase Poulain,
Zebrafish endoderm formation is regulated by combinatorial Nodal, FGF and BMP signalling.
2006,
Pubmed Pownall,
An inducible system for the study of FGF signalling in early amphibian development.
2003,
Pubmed
,
Xenbase Sasai,
Xenopus chordin: a novel dorsalizing factor activated by organizer-specific homeobox genes.
1994,
Pubmed
,
Xenbase Sasai,
Endoderm induction by the organizer-secreted factors chordin and noggin in Xenopus animal caps.
1996,
Pubmed
,
Xenbase Schier,
Nodal signaling in vertebrate development.
2003,
Pubmed Schohl,
Beta-catenin, MAPK and Smad signaling during early Xenopus development.
2002,
Pubmed
,
Xenbase Smith,
Identification of a potent Xenopus mesoderm-inducing factor as a homologue of activin A.
1990,
Pubmed
,
Xenbase Smith,
Expression of a Xenopus homolog of Brachyury (T) is an immediate-early response to mesoderm induction.
1991,
Pubmed
,
Xenbase Steinbach,
Temporal restriction of MyoD induction and autocatalysis during Xenopus mesoderm formation.
1998,
Pubmed
,
Xenbase Sun,
derrière: a TGF-beta family member required for posterior development in Xenopus.
1999,
Pubmed
,
Xenbase Takahashi,
Two novel nodal-related genes initiate early inductive events in Xenopus Nieuwkoop center.
2000,
Pubmed
,
Xenbase Weber,
A role for GATA5 in Xenopus endoderm specification.
2000,
Pubmed
,
Xenbase Weeks,
A maternal mRNA localized to the vegetal hemisphere in Xenopus eggs codes for a growth factor related to TGF-beta.
1987,
Pubmed
,
Xenbase Whitman,
Involvement of p21ras in Xenopus mesoderm induction.
1992,
Pubmed
,
Xenbase Williams,
Visualizing long-range movement of the morphogen Xnr2 in the Xenopus embryo.
2004,
Pubmed
,
Xenbase Xanthos,
Maternal VegT is the initiator of a molecular network specifying endoderm in Xenopus laevis.
2001,
Pubmed
,
Xenbase Xanthos,
The roles of three signaling pathways in the formation and function of the Spemann Organizer.
2002,
Pubmed
,
Xenbase Zetser,
MAP kinase converts MyoD into an instructive muscle differentiation factor in Xenopus.
2001,
Pubmed
,
Xenbase Zhang,
Regulation of Smad signalling by protein associations and signalling crosstalk.
1999,
Pubmed Zhang,
SOX7 is an immediate-early target of VegT and regulates Nodal-related gene expression in Xenopus.
2005,
Pubmed
,
Xenbase