Click here to close
Hello! We notice that you are using Internet Explorer, which is not supported by Xenbase and may cause the site to display incorrectly.
We suggest using a current version of Chrome,
FireFox, or Safari.
???displayArticle.abstract???
In recent years, considerable knowledge has been gained on the molecular mechanisms underlying retinal cell fate specification. However, hitherto studies focused primarily on the six major retinal cell classes (five types of neurons of one type of glial cell), and paid little attention to the specification of different neuronal subtypes within the same cell class. In particular, the molecular machinery governing the specification of the two most abundant neurotransmitter phenotypes in the retina, GABAergic and glutamatergic, is largely unknown. In the spinal cord and cerebellum, the transcription factor Ptf1a is essential for GABAergic neuron production. In the mouse retina, Ptf1a has been shown to be involved in horizontal and most amacrine neurons differentiation. In this study, we examined the distribution of neurotransmitter subtypes following Ptf1a gain and loss of function in the Xenopus retina. We found cell-autonomous dramatic switches between GABAergic and glutamatergic neuron production, concomitant with profound defects in the genesis of amacrine and horizontal cells, which are mainly GABAergic. Therefore, we investigated whether Ptf1a promotes the fate of these two cell types or acts directly as a GABAergic subtype determination factor. In ectodermal explant assays, Ptf1a was found to be a potent inducer of the GABAergic subtype. Moreover, clonal analysis in the retina revealed that Ptf1a overexpression leads to an increased ratio of GABAergic subtypes among the whole amacrine and horizontal cell population, highlighting its instructive capacity to promote this specific subtype of inhibitory neurons. Finally, we also found that within bipolar cells, which are typically glutamatergic interneurons, Ptf1a is able to trigger a GABAergic fate. Altogether, our results reveal for the first time in the retina a major player in the GABAergic versus glutamatergic cell specification genetic pathway.
Figure 1. Ptf1a is expressed in a subpopulation of retinal precursors. Lateral (A-D) or dorsal (E-H) views of Xenopus embryos after Ptf1a whole-mount in situ hybridization at the indicated developmental stages. (A, E) Ptf1a-positive cells are detected in the presumptive hindbrain (arrow) at stage 22. (B-D, F-H) At later tailbud stages, Ptf1a transcripts are detected in the retina (green arrowhead), the pancreas (black arrowhead) and the hindbrain (arrow). (I-L) As shown on retinal sections, Ptf1a starts to be expressed at late optic vesicle stages (I versus J), in a subpopulation of retinoblasts (spotty expression pattern in J). (K, L) Its expression progressively vanishes from the central retina as differentiation proceeds and is finally restricted to the CMZ (green arrowhead), although excluded from the stem cell containing region (red arrowhead). OpV: optic vesicle; CMZ: ciliary marginal zone; CR: central retina; L: lens. Scale Bars represents 300 μm (A-H) or 50 μm (I-L).
Figure 2. Ptf1a is required for proper amacrine and horizontal cell genesis. (A-T) In situ hybridization (A-B, E-F, I-J, K-L, O-P, S-T) or immunofluorescence (C-D, G-H, M-N, Q-R) analysis of cell-type specific marker expression in stage 39/40 retinas, following Ptf1a-GR or Ptf1a Mo injection in two cell stage embryos. (A-J) Prox1 (horizontal marker, arrows in A and B) and syntaxin (optic nerve and inner plexiform layer marker, arrows in C and D) expressions are expanded in the central retina following Ptf1a overexpression. In contrast, both Brn3 (ganglion cell marker, arrows in E and F) and rhodopsin (photoreceptor marker, arrows in G, H) display highly diminished expression. Expression of Vsx1 (bipolar marker, arrows in I and J) does not show any clear decrease although significant disorganization is occasionnaly observed in severe phenotypes (not shown). (K-T) Compared to control ones, Ptf1a Mo injected retinas display virtual absence of Prox1 expression (arrows in K, L) and reduced syntaxin staining in the IPL (arrows in M and N). Note the increased size of the optic nerve in Ptf1a knocked down retinas (arrowheads in M and N) that is consistent with the increased expression of the ganglion cell marker Brn3 (arrows in O and P). Both rhodopsin (arrows in Q and R) and Vsx1 (arrows in S and T) appear normally expressed albeit with a disorganized expression pattern. Ctrl: control; L: lens. Scale Bar represents 50 μm. (U-Y) Test of Ptf1a Morpholino efficiency. In vivo GFP fluorescence was analysed following co-injection of either Ptf1a Mo or Ctrl Mo with a chimeric GFP construct fused downstream Ptf1a Mo complementary region. (U) Schematic representation of the construct and sequences of Morpholino oligonucleotides. (V-Y) GFP expression can be observed in Ctrl Mo injected neurulas, while it is efficiently inhibited in Ptf1a Mo injected ones.
Figure 3. Ptf1a cell autonomously biases retinal precursors towards amacrine and horizontal cell fates. Analysis of cell types distribution in stage 40/41 retinas, following Ptf1a or Ptf1a-VP16 lipofection. (A) Percentage of retinal cell types. Values are given as mean +/- s.e.m. p < 0.001 (***) (Student's t test). (B-E) Typical sections of retinas transfected with GFP alone (B, C) or GFP plus Ptf1a-VP16 (D, E), showing the dramatic increase of horizontal cells (arrows). C and E are higher magnifications of the dotted square delineated regions in B and D. Ctrl: control; L: lens; GC: ganglion cells; dAm: displaced amacrine cells; Bip: bipolar cells; Hor: horizontal cells; PH: photoreceptors; Mu: Müller cells. Scale Bar represents 50 μm.
Figure 4. Ptf1a misexpression dramatically affects the ratio of GABAergic versus glutamatergic neurons. (A-J) In situ hybridization analysis of glutamic acid decarboxylase (Gad) and glutamate transporter 1 (Vglut1) in stage 39/40 retinas, following Ptf1a-GR or Ptf1a Mo injection in two-cell stage embryos. (A-F) Ptf1a overexpression results in a drastic increase of Gad staining (A-C) at the expense of VGlut1 staining (D-F). Shown in C and F are strong phenotypes compared to milder ones in B and E. (G-J) Conversely, Ptf1a knocked-down retinas display virtual absence of Gad expression (G, H), while that of VGlut1 is highly expanded (I, J). Arrow and arrowhead in A and G point to Gad expression domain in amacrine and horizontal layers, respectively. Black arrow, white arrow and black arrowhead in D and I point to VGlut1 expression domain in ganglion, bipolar and photoreceptor cells, respectively. Ctrl: control; L: lens; NT: neural tube. Scale Bar represents 50 μm. (K) Real-time RT-PCR analysis of Gad and Hox11L2 expression in animal cap assays (equivalent stage 16), following X-ngnr-1-GR (25 pg) or Ptf1a-GR (50 pg) overexpression. N-tubulin was used as a control for X-ngnr-1 and Ptf1a neuralizing activities. Expression levels were normalized to ornithine decarboxylase (ODC). The expression levels were measured using a standard curve for each analyzed gene. All measurements were done in duplicates and the values in the figures represent the mean of a representative experiment. (L-Q) In situ hybridization analysis of N-tubulin (N-tub) and Gad expression in whole embryos (stage 28 in L-N and 24 in O-Q), following X-ngnr-1 or Ptf1a mRNA injection in one of two blastomere of two-cell stage embryos. (R, S) In situ hybridization analysis of Gad expression in the neural tube (stage 28), following Ptf1a-GR or Ptf1a Mo injection in one of two blastomere of two-cell stage embryos. The Ptf1a-GR injected embryos were induced with dexamethasone at stage 11. NT: neural tube; NC: notocord; inj: injected side. Scale Bar represents 100 μm.
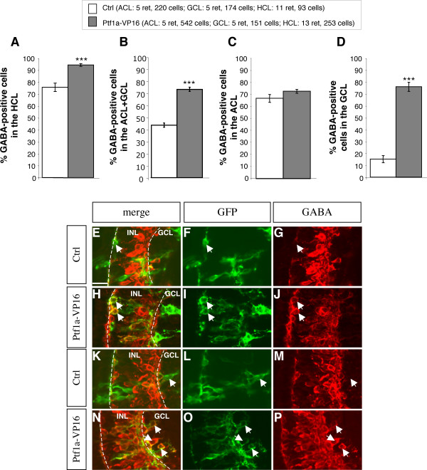
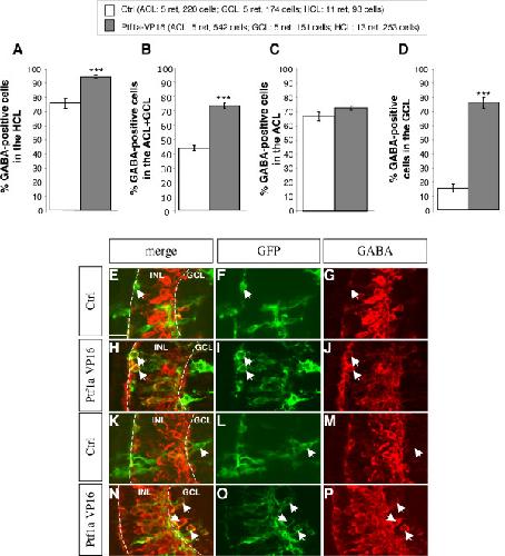
Figure 5. Ptf1a overexpression leads to enhanced proportions of GABAergic horizontal and displaced amacrine cells. Analysis of GABAergic cell proportions among GFP-positive horizontal and amacrine transfected cells in stage 40/41 retinas, following Ptf1a-VP16 lipofection. (A-D) Quantification of GABA-positive cells in the horizontal, amacrine and ganglion cell layers as indicated. Values are given as mean +/- s.e.m. p < 0.001 (***) (binomial test). (E-P) Typical sections of retinas lipofected with gap-GFP alone (E-G, K-M) or gap-GFP plus Ptf1a-VP16 (H-J, N-P), immunostained with an anti-GABA antibody. Arrows in E-G and K-M point to examples of gap-GFP-transfected GABA-negative horizontal and ganglion cell, respectively, in control retinas. Arrows in H-J and N-P point to GABA-positive horizontal and displaced amacrine cells, respectively, in gap-GFP plus Ptf1a-VP16 lipofected retinas. Ctrl: control; HCL: horizontal cell layer; ACL: amacrine cell layer; GCL: ganglion cell layer; INL: inner nuclear layer. Scale Bar represents 30 μm.
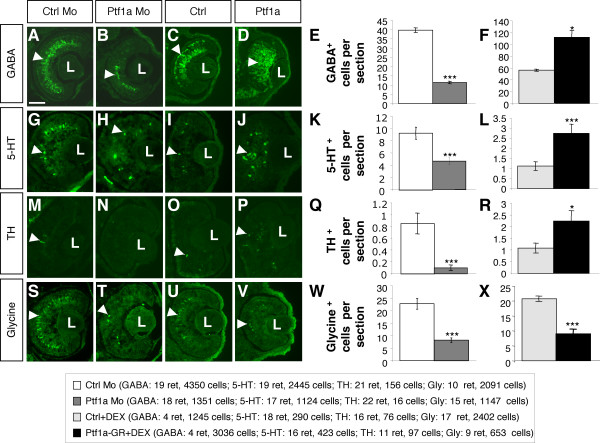
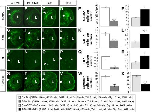
Figure 6. Ptf1a misexpression differentially affects amacrine cell subtypes genesis. Quantification of GABA-, serotonin (5-HT)-, tyrosine hydroxylase (TH)- and glycine-positive cells, following Ptf1a Mo (stage 40/41) or Ptf1a-GR (stage 39, except in O, P, R stage 41) injection in two cell stage embryos. (A-D, G-J, M-P, S-V) Typical sections of control, Ptf1a knocked-down or Ptf1a overexpressing retinas, immunostained for GABA, 5-HT, TH or glycine (arrows) as indicated. Graphs indicate the average numbers of GABA-, 5-TH-, TH- or glycine-positive cells per retinal section in each condition. Values are given as mean +/- s.e.m. p < 0.001 (***), p < 0.05 (*) (Student's t test). Ctrl: control; L: lens. Scale Bar represents 50 μm.
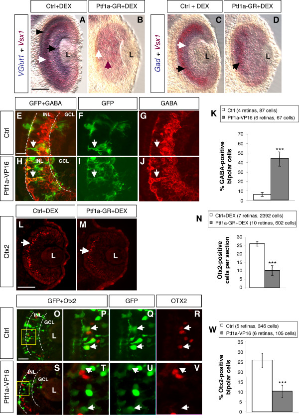
Figure 7. Ptf1a overexpression triggers the conversion of glutamatergic bipolar interneurons into GABAergic cells. (A-D) Double in situ hybridization analysis of Vsx1/VGlut1 or Vsx1/Gad co-expression (stage 39/40), following Ptf1a-GR injection in both blastomeres of two cell stage embryos. (A) In control retinas, VGlut1 stains ganglion (black arrow) and photoreceptor cells (black arrowhead) and colocalizes with Vsx1 in bipolar cells (white arrow). (B) Double VGlut1/Vsx1 staining is highly reduced in Ptf1a overexpressing retinas (white arrow: region of double staining persistence, red arrow: Vsx1-positive region with no VGlut1 staining). (C) Gad (white arrow) and Vsx1 (black arrow) have exclusive expression patterns in control retinas. (D) Upon Ptf1a overexpression, regions of double Gad/Vsx1 staining become apparent (arrow). (E-K) Analysis of GABAergic bipolar cell proportion in stage 40/41 retinas, following Ptf1a-VP16 lipofection. (E-J) Typical sections of retinas transfected with gap-GFP alone (E-G) or gap-GFP plus Ptf1a-VP16 (H-J), immunostained with an anti-GABA antibody. Arrows point to a transfected GABA-negative bipolar cell in a control retina (E-G) and to a GABA-positive one in Ptf1a-VP16 overexpressing retina (H-J). (K) Quantification of GABA-positive bipolar cells among transfected cells. (L-N) Immunofluorescence analysis of Otx2 expression (stage 39), following Ptf1a-GR injection in one of two blastomere of two cell stage embryos. (L, M) Typical sections of control (L) and Ptf1a overexpressing (M) retinas immunostained for Otx2 (arrow). (N) Quantification of Otx2-positive cells per retinal section in each condition. (O-W) Analysis of Otx2-positive bipolar cell proportion in stage 40/41 retinas, following Ptf1a-VP16 lipofection. (O, V) Typical sections of retinas transfected with GFP alone (O-R) or GFP plus Ptf1a-VP16 (S-V), immunostained with an anti-Otx2 antibody. (P-R) and (T-V) are higher magnifications of the delineated regions in O and S, respectively. Arrows point to transfected Otx2-positive bipolar cells in a control retina (P-R) and Otx2-negative ones in Ptf1a-VP16 overexpressing retina (P-R). (W) Quantification of Otx2-positive bipolar cells among transfected cells. Values are given as mean +/- s.e.m. p < 0.001 (***)(Student's t test in N, binomial test in K and W). Ctrl: control; L: lens; INL: inner nuclear layer; GCL: ganglion cell layer. Scale Bar represents 50 μm in A-D, L, M and 30 in E-J, O-V.
Afelik,
Combined ectopic expression of Pdx1 and Ptf1a/p48 results in the stable conversion of posterior endoderm into endocrine and exocrine pancreatic tissue.
2006, Pubmed,
Xenbase
Afelik,
Combined ectopic expression of Pdx1 and Ptf1a/p48 results in the stable conversion of posterior endoderm into endocrine and exocrine pancreatic tissue.
2006,
Pubmed
,
Xenbase Alexiades,
Subsets of retinal progenitors display temporally regulated and distinct biases in the fates of their progeny.
1997,
Pubmed Anderson,
Cell lineage determination and the control of neuronal identity in the neural crest.
1997,
Pubmed
,
Xenbase Belliveau,
Extrinsic and intrinsic factors control the genesis of amacrine and cone cells in the rat retina.
1999,
Pubmed Bramblett,
The transcription factor Bhlhb4 is required for rod bipolar cell maturation.
2004,
Pubmed Broadbent,
Wholemount in situ hybridization of Xenopus and zebrafish embryos.
1999,
Pubmed
,
Xenbase Casarosa,
Mash1 regulates neurogenesis in the ventral telencephalon.
1999,
Pubmed Cepko,
The roles of intrinsic and extrinsic cues and bHLH genes in the determination of retinal cell fates.
1999,
Pubmed Cepko,
Cell fate determination in the vertebrate retina.
1996,
Pubmed Cheng,
Tlx3 and Tlx1 are post-mitotic selector genes determining glutamatergic over GABAergic cell fates.
2004,
Pubmed Chow,
Control of late off-center cone bipolar cell differentiation and visual signaling by the homeobox gene Vsx1.
2004,
Pubmed da Costa,
GABAergic retinocollicular projection in the New World monkey Cebus apella.
1997,
Pubmed D'Autilia,
Cloning and developmental expression of the Xenopus homeobox gene Xvsx1.
2006,
Pubmed
,
Xenbase Decembrini,
Timing the generation of distinct retinal cells by homeobox proteins.
2006,
Pubmed
,
Xenbase Dorsky,
Xotch inhibits cell differentiation in the Xenopus retina.
1995,
Pubmed
,
Xenbase Feng,
Requirement for Bhlhb5 in the specification of amacrine and cone bipolar subtypes in mouse retina.
2006,
Pubmed Freed,
GABAergic circuits in the mammalian retina.
1992,
Pubmed Fujitani,
Ptf1a determines horizontal and amacrine cell fates during mouse retinal development.
2006,
Pubmed Ghosh,
Types of bipolar cells in the mouse retina.
2004,
Pubmed Glasgow,
Ptf1a determines GABAergic over glutamatergic neuronal cell fate in the spinal cord dorsal horn.
2005,
Pubmed Godinho,
Targeting of amacrine cell neurites to appropriate synaptic laminae in the developing zebrafish retina.
2005,
Pubmed Good,
The sequence of a nervous system-specific, class II beta-tubulin gene from Xenopus laevis.
1989,
Pubmed
,
Xenbase Hatakeyama,
Retinal cell fate determination and bHLH factors.
2004,
Pubmed Heasman,
Beta-catenin signaling activity dissected in the early Xenopus embryo: a novel antisense approach.
2000,
Pubmed
,
Xenbase Hirsch,
Xenopus Brn-3.0, a POU-domain gene expressed in the developing retina and tectum. Not regulated by innervation.
1997,
Pubmed
,
Xenbase Holt,
Cellular determination in the Xenopus retina is independent of lineage and birth date.
1988,
Pubmed
,
Xenbase Holt,
Lipofection of cDNAs in the embryonic vertebrate central nervous system.
1990,
Pubmed
,
Xenbase Hoshino,
Ptf1a, a bHLH transcriptional gene, defines GABAergic neuronal fates in cerebellum.
2005,
Pubmed Hoshino,
Molecular machinery governing GABAergic neuron specification in the cerebellum.
2006,
Pubmed Huang,
Dual expression of GABA or serotonin and dopamine in Xenopus amacrine cells is transient and may be regulated by laminar cues.
1998,
Pubmed
,
Xenbase Jensen,
Continuous observation of multipotential retinal progenitor cells in clonal density culture.
1997,
Pubmed Kageyama,
Roles of bHLH genes in neural stem cell differentiation.
2005,
Pubmed Kanekar,
Xath5 participates in a network of bHLH genes in the developing Xenopus retina.
1997,
Pubmed
,
Xenbase Kao,
Evidence that certain retinal bipolar cells use both glutamate and GABA.
2004,
Pubmed Klisch,
Mxi1 is essential for neurogenesis in Xenopus and acts by bridging the pan-neural and proneural genes.
2006,
Pubmed
,
Xenbase Li,
The role of early lineage in GABAergic and glutamatergic cell fate determination in Xenopus laevis.
2006,
Pubmed
,
Xenbase Li,
Foxn4 controls the genesis of amacrine and horizontal cells by retinal progenitors.
2004,
Pubmed Livesey,
Vertebrate neural cell-fate determination: lessons from the retina.
2001,
Pubmed Masland,
Neuronal diversity in the retina.
2001,
Pubmed Masland,
The fundamental plan of the retina.
2001,
Pubmed Miyoshi,
Identification of a novel basic helix-loop-helix gene, Heslike, and its role in GABAergic neurogenesis.
2004,
Pubmed Mizuguchi,
Ascl1 and Gsh1/2 control inhibitory and excitatory cell fate in spinal sensory interneurons.
2006,
Pubmed Moody,
Intrinsic bias and lineage restriction in the phenotype determination of dopamine and neuropeptide Y amacrine cells.
2000,
Pubmed
,
Xenbase Morcos,
Achieving efficient delivery of morpholino oligos in cultured cells.
2001,
Pubmed Nakhai,
Ptf1a is essential for the differentiation of GABAergic and glycinergic amacrine cells and horizontal cells in the mouse retina.
2007,
Pubmed Nguyen-Legros,
Dopaminergic and GABAergic retinal cell populations in mammals.
1997,
Pubmed Ohnuma,
Lipofection strategy for the study of Xenopus retinal development.
2002,
Pubmed
,
Xenbase Ohtoshi,
Regulation of retinal cone bipolar cell differentiation and photopic vision by the CVC homeobox gene Vsx1.
2004,
Pubmed Pascual,
Cerebellar GABAergic progenitors adopt an external granule cell-like phenotype in the absence of Ptf1a transcription factor expression.
2007,
Pubmed Perron,
A novel function for Hedgehog signalling in retinal pigment epithelium differentiation.
2003,
Pubmed
,
Xenbase Perron,
X-ngnr-1 and Xath3 promote ectopic expression of sensory neuron markers in the neurula ectoderm and have distinct inducing properties in the retina.
1999,
Pubmed
,
Xenbase Pollet,
In situ analysis of gene expression in Xenopus embryos.
2003,
Pubmed
,
Xenbase Puelles,
Otx2 controls identity and fate of glutamatergic progenitors of the thalamus by repressing GABAergic differentiation.
2006,
Pubmed Sellick,
Mutations in PTF1A cause pancreatic and cerebellar agenesis.
2004,
Pubmed Sussel,
Loss of Nkx2.1 homeobox gene function results in a ventral to dorsal molecular respecification within the basal telencephalon: evidence for a transformation of the pallidum into the striatum.
1999,
Pubmed Vígh,
Amacrine cells of the anuran retina: morphology, chemical neuroanatomy, and physiology.
2000,
Pubmed
,
Xenbase Wang,
The role of combinational coding by homeodomain and bHLH transcription factors in retinal cell fate specification.
2005,
Pubmed
,
Xenbase Wässle,
Dopaminergic and indoleamine-accumulating amacrine cells express GABA-like immunoreactivity in the cat retina.
1988,
Pubmed Wetts,
Multipotent precursors can give rise to all major cell types of the frog retina.
1988,
Pubmed
,
Xenbase Yang,
gamma-aminobutyric acid transporter-mediated current from bipolar cells in tiger salamander retinal slices.
1998,
Pubmed Yang,
Characterization of receptors for glutamate and GABA in retinal neurons.
2004,
Pubmed Yang,
Glutamate-, GABA-, and GAD-immunoreactivities co-localize in bipolar cells of tiger salamander retina.
1994,
Pubmed Young,
Cell differentiation in the retina of the mouse.
1985,
Pubmed Zaghloul,
Changes in Rx1 and Pax6 activity at eye field stages differentially alter the production of amacrine neurotransmitter subtypes in Xenopus.
2007,
Pubmed
,
Xenbase Zaghloul,
Step-wise specification of retinal stem cells during normal embryogenesis.
2005,
Pubmed Zhu,
Co-localization of serotonin and GABA in neurons of the Xenopus laevis retina.
1993,
Pubmed
,
Xenbase