Click here to close Hello! We notice that you are using Internet Explorer, which is not supported by Xenbase and may cause the site to display incorrectly. We suggest using a current version of Chrome, FireFox, or Safari.
XB-ART-36524
BMC Dev Biol 2007 Sep 27;7:107. doi: 10.1186/1471-213X-7-107.
Show Gene links Show Anatomy links

Electroporation of cDNA/Morpholinos to targeted areas of embryonic CNS in Xenopus.

Falk J, Drinjakovic J, Leung KM, Dwivedy A, Regan AG, Piper M, Holt CE.


???displayArticle.abstract???
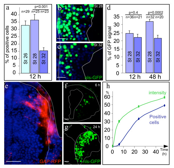
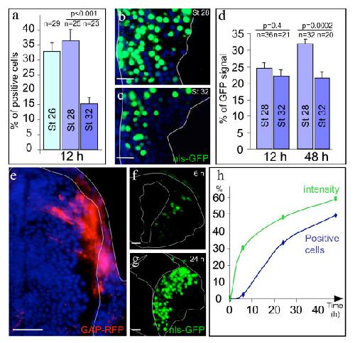
BACKGROUND: Blastomere injection of mRNA or antisense oligonucleotides has proven effective in analyzing early gene function in Xenopus. However, functional analysis of genes involved in neuronal differentiation and axon pathfinding by this method is often hampered by earlier function of these genes during development. Therefore, fine spatio-temporal control of over-expression or knock-down approaches is required to specifically address the role of a given gene in these processes. RESULTS: We describe here an electroporation procedure that can be used with high efficiency and low toxicity for targeting DNA and antisense morpholino oligonucleotides (MOs) into spatially restricted regions of the Xenopus CNS at a critical time-window of development (22-50 hour post-fertilization) when axonal tracts are first forming. The approach relies on the design of "electroporation chambers" that enable reproducible positioning of fixed-spaced electrodes coupled with accurate DNA/MO injection. Simple adjustments can be made to the electroporation chamber to suit the shape of different aged embryos and to alter the size and location of the targeted region. This procedure can be used to electroporate separate regions of the CNS in the same embryo allowing separate manipulation of growing axons and their intermediate and final targets in the brain. CONCLUSION: Our study demonstrates that electroporation can be used as a versatile tool to investigate molecular pathways involved in axon extension during Xenopus embryogenesis. Electroporation enables gain or loss of function studies to be performed with easy monitoring of electroporated cells. Double-targeted transfection provides a unique opportunity to monitor axon-target interaction in vivo. Finally, electroporated embryos represent a valuable source of MO-loaded or DNA transfected cells for in vitro analysis. The technique has broad applications as it can be tailored easily to other developing organ systems and to other organisms by making simple adjustments to the electroporation chamber.

???displayArticle.pubmedLink??? 17900342
???displayArticle.pmcLink??? PMC2147031
???displayArticle.link??? BMC Dev Biol
???displayArticle.grants??? [+]

Species referenced: Xenopus laevis


???attribute.lit??? ???displayArticles.show???
References [+] :
Araki, Engrailed defines the position of dorsal di-mesencephalic boundary by repressing diencephalic fate. 1999, Pubmed