Click here to close
Hello! We notice that you are using Internet Explorer, which is not supported by Xenbase and may cause the site to display incorrectly.
We suggest using a current version of Chrome,
FireFox, or Safari.
???displayArticle.abstract???
Cell shape changes are critical for morphogenetic events such as gastrulation, neurulation, and organogenesis. However, the cell biology driving cell shape changes is poorly understood, especially in vertebrates. The beginning of Xenopus laevis gastrulation is marked by the apical constriction of bottle cells in the dorsal marginal zone, which bends the tissue and creates a crevice at the blastopore lip. We found that bottle cells contribute significantly to gastrulation, as their shape change can generate the force required for initial blastopore formation. As actin and myosin are often implicated in contraction, we examined their localization and function in bottle cells. F-actin and activated myosin accumulate apically in bottle cells, and actin and myosin inhibitors either prevent or severely perturb bottle cell formation, showing that actomyosin contractility is required for apical constriction. Microtubules were localized in apicobasally directed arrays in bottle cells, emanating from the apical surface. Surprisingly, apical constriction was inhibited in the presence of nocodazole but not taxol, suggesting that intact, but not dynamic, microtubules are required for apical constriction. Our results indicate that actomyosin contractility is required for bottle cell morphogenesis and further suggest a novel and unpredicted role for microtubules during apical constriction.
Fig. 1.
previous termXenopusnext term laevis bottle cell formation. (A) Embryo orientation. Lateral illustration (left panel, Stage 8) and vegetal illustration (middle, Stage 10) from Nieuwkoop and Faber (1994). Dotted line through vegetal view shows the mid-sagittal plane. Abbreviations: DMZ, dorsal marginal zone; BC, blastocoel; Br.c, Brachet's cleft; BP, blastopore. (B) Time-lapse images of bottle cell formation in a whole embryo (top) and in a dorsalateral marginal zone explant. Time elapsed (in minutes) noted in the bottom left-hand corner of each panel. Small arrows point to sites of bottle cell formation. Movies of this embryo and explant can be found in the Supplementary materials. (C) Confocal midsagittal images of DMZs stained with α-tubulin antibody from late stage 9 (left) to stage 10.25 (right) showing progression of bottle cell formation (small arrows) and blastopore groove formation. In this and all DMZ midsagittal views, embryos are oriented with vegetal to the left and apical side down. (D) Measuring apical constriction. Left panel shows a confocal image of a midsagittal section of a DMZ stained with α-tubulin antibody. Asterisks indicate cells undergoing apical constriction, which are illustrated in middle and right panels. Blastopore depth (d), indicated by the length of the arrow in the middle panel. The right panel illustrates the apical index (AI), which is the cell length (l) divided by the apical width (aw). Scale bar = 50 μm.
Fig. 3.
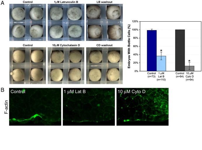
F-actin is required for bottle cell formation. (A) Actin inhibitors latrunculin B (top) and cytochalasin D (bottom) reversibly prevent bottle cell formation. Control embryos were in 1% DMSO. Bar graph shows percent of embryos making bottle cells in the presence of DMSO control or inhibitor. n, number of embryos. Error bars = 2S.E. (B) F-actin distribution as indicated by Oregon green-conjugated phalloidin in control, latrunculin B, and cytochalasin D-treated embryos.
Fig. 4.
Myosin function is required for blastopore groove formation and efficient constriction. (A) Blebbistatin-treated whole embryos (top right) and explants (middle right) make bottle cells but exhibit weak apical constriction compared to control (left panels). Bottom row of pictures show control and blebbistatin-treated embryos immunostained with pMLC primary antibody and Texas Red secondary antibody. The Texas Red secondary antibody results in nonspecific staining, allowing visualization of cell outlines for quantitative analysis (compare with Alexa 488 secondary shown in [Fig. 2] and [Fig. 4], and Supplementary Figs. 2A, B; see Materials and methods). (B) Apical width, cell length, and apical index in control versus blebbistatin-treated bottle cells. Asterisks denote p ⤠0.001. (C) ML-7 treatment results in shallower blastopore invagination (top) and reduced pMLC staining. (D) Apical width, cell length, and apical index in control versus ML-7-treated bottle cells. (E) Blebbistatin and ML-7 treatment both result in significantly shallower blastopore depths compared to controls. Error bars = 2S.E.; p ⤠0.001 for both control vs. blebbistatin and control vs. ML-7. Scale bar = 50 μm.
Fig. 5.
Intact microtubules are required for efficient apical constriction, but not elongation, of bottle cells. (A) Nocodazole affects bottle cell formation by affecting apical constriction. Middle panels show morphological differences between the bottle cells forming in control versus in nocodazole-treated embryos. Nocodazole treatment disrupts α-tubulin staining. Bar graph shows quantitation of bottle cell morphology. Only apical width and apical index are significantly different in presence of nocodazole (p ⤠0.0001). (B) Taxol stabilizes microtubules (see also Supplementary Fig. 6) without affecting blastopore formation or bottle cell morphology. Error bars = 2S.E.
BAKER,
FINE STRUCTURE AND MORPHOGENIC MOVEMENTS IN THE GASTRULA OF THE TREEFROG, HYLA REGILLA.
1965, Pubmed
BAKER,
FINE STRUCTURE AND MORPHOGENIC MOVEMENTS IN THE GASTRULA OF THE TREEFROG, HYLA REGILLA.
1965,
Pubmed Barrett,
The Rho GTPase and a putative RhoGEF mediate a signaling pathway for the cell shape changes in Drosophila gastrulation.
1997,
Pubmed Benink,
Concentric zones of active RhoA and Cdc42 around single cell wounds.
2005,
Pubmed
,
Xenbase Bresnick,
Molecular mechanisms of nonmuscle myosin-II regulation.
1999,
Pubmed Burnside,
Microtubules and microfilaments in newt neuralation.
1971,
Pubmed Ebstensen,
Cytochalasin B: inhibition of glucose and glucosamine transport.
1972,
Pubmed Gard,
Organization, nucleation, and acetylation of microtubules in Xenopus laevis oocytes: a study by confocal immunofluorescence microscopy.
1991,
Pubmed
,
Xenbase Haigo,
Shroom induces apical constriction and is required for hingepoint formation during neural tube closure.
2003,
Pubmed
,
Xenbase Hardin,
The behaviour and function of bottle cells during gastrulation of Xenopus laevis.
1988,
Pubmed
,
Xenbase Hildebrand,
Shroom regulates epithelial cell shape via the apical positioning of an actomyosin network.
2005,
Pubmed Hildebrand,
Shroom, a PDZ domain-containing actin-binding protein, is required for neural tube morphogenesis in mice.
1999,
Pubmed Jacobson,
Neurulation and the cortical tractor model for epithelial folding.
1986,
Pubmed Keller,
How we are shaped: the biomechanics of gastrulation.
2003,
Pubmed
,
Xenbase Keller,
An experimental analysis of the role of bottle cells and the deep marginal zone in gastrulation of Xenopus laevis.
1981,
Pubmed
,
Xenbase Keller,
The function and mechanism of convergent extension during gastrulation of Xenopus laevis.
1985,
Pubmed
,
Xenbase Keller,
The patterning and functioning of protrusive activity during convergence and extension of the Xenopus organiser.
1992,
Pubmed
,
Xenbase Keller,
Regional expression, pattern and timing of convergence and extension during gastrulation of Xenopus laevis.
1988,
Pubmed
,
Xenbase Kimberly,
Bottle cells are required for the initiation of primary invagination in the sea urchin embryo.
1998,
Pubmed Kölsch,
Control of Drosophila gastrulation by apical localization of adherens junctions and RhoGEF2.
2007,
Pubmed Kovács,
Mechanism of blebbistatin inhibition of myosin II.
2004,
Pubmed Kwan,
A microtubule-binding Rho-GEF controls cell morphology during convergent extension of Xenopus laevis.
2005,
Pubmed
,
Xenbase Lane,
A role for regulated secretion of apical extracellular matrix during epithelial invagination in the sea urchin.
1993,
Pubmed Lane,
Microtubule disruption reveals that Spemann's organizer is subdivided into two domains by the vegetal alignment zone.
1997,
Pubmed
,
Xenbase Lee,
Wnt/Frizzled signaling controls C. elegans gastrulation by activating actomyosin contractility.
2006,
Pubmed Lee,
Shroom family proteins regulate gamma-tubulin distribution and microtubule architecture during epithelial cell shape change.
2007,
Pubmed
,
Xenbase Lee,
Mechanisms of cell positioning during C. elegans gastrulation.
2003,
Pubmed LEWIS,
Mechanics of invagination.
1947,
Pubmed Liu,
Microtubule depolymerization induces stress fibers, focal adhesions, and DNA synthesis via the GTP-binding protein Rho.
1998,
Pubmed Matter,
Microtubule perturbation retards both the direct and the indirect apical pathway but does not affect sorting of plasma membrane proteins in intestinal epithelial cells (Caco-2).
1990,
Pubmed Nakatsuji,
Effects of injected inhibitors of microfilament and microtubule function on the gastrulation movement in Xenopus laevis.
1979,
Pubmed
,
Xenbase Nance,
C. elegans PAR-3 and PAR-6 are required for apicobasal asymmetries associated with cell adhesion and gastrulation.
2003,
Pubmed Odell,
The mechanical basis of morphogenesis. I. Epithelial folding and invagination.
1981,
Pubmed Perry,
Ultrastructure of the blastopore cells in the newt.
1966,
Pubmed Rao,
Microfilament actin remodeling as a potential target for cancer drug development.
2004,
Pubmed Rodriguez-Boulan,
Organization of vesicular trafficking in epithelia.
2005,
Pubmed Saitoh,
Selective inhibition of catalytic activity of smooth muscle myosin light chain kinase.
1987,
Pubmed Sater,
Induction of neuronal differentiation by planar signals in Xenopus embryos.
1993,
Pubmed
,
Xenbase Solursh,
A scanning electron microscope study of cell shape and cell appendages in the primitive streak region of the rat and chick embryo.
1978,
Pubmed Stehbens,
Dynamic microtubules regulate the local concentration of E-cadherin at cell-cell contacts.
2006,
Pubmed Straight,
Dissecting temporal and spatial control of cytokinesis with a myosin II Inhibitor.
2003,
Pubmed Sweeton,
Gastrulation in Drosophila: the formation of the ventral furrow and posterior midgut invaginations.
1991,
Pubmed Wallingford,
Neural tube closure requires Dishevelled-dependent convergent extension of the midline.
2002,
Pubmed
,
Xenbase Winklbauer,
Vegetal rotation, a new gastrulation movement involved in the internalization of the mesoderm and endoderm in Xenopus.
1999,
Pubmed
,
Xenbase Yoder,
Shroom4 (Kiaa1202) is an actin-associated protein implicated in cytoskeletal organization.
2007,
Pubmed Young,
Dynamic changes in the distribution of cytoplasmic myosin during Drosophila embryogenesis.
1991,
Pubmed